青农商行(002958)
搜索文档
中央结算公司支持青岛农商银行通过区块链系统发行养老主题金融债
证券日报网· 2025-12-16 19:09
一直以来,中央结算公司立足服务实体经济发展大局,积极支持债券市场直接融资,助力金融"五篇大文章",引导债券资 金投向科创、绿色、小微、乡村振兴及养老等相关领域。中央结算公司将持续深入学习贯彻党的二十届四中全会精神,以金 融"五篇大文章"深耕实践为抓手,持续优化金融产品与服务,助力债券市场高质量发展。 (编辑 黄力) 中央结算公司12月16日发布消息称,日前,中央结算公司支持青岛农村商业银行股份有限公司(以下简称"青岛农商银 行")成功发行"25青岛农商",发行规模5亿元,期限3年,票面利率1.85%,本次债券发行使用中央结算公司区块链数字债券平 台簿记建档。 本期债券的募集资金专项用于投放养老产业贷款,是青岛农商银行积极响应国家战略、深耕养老金融的务实举措。近年 来,青岛农商银行将养老金融作为践行金融"五篇大文章"的重要抓手,持续探索养老金融与实体经济深度融合路径,推动养老 产业高质量发展。 本报讯 (记者韩昱) ...
青农商行:5亿元金融债券发行完毕
新浪财经· 2025-12-10 20:13
12月10日金融一线消息,青农商行发布公告,经中国人民银行批准,该行近日在全国银行间债券市场发 行"青岛农村商业银行股份有限公司2025年金融债券"(以下简称"本期债券")。 本期债券簿记建档日为2025年12月8日,缴款日为2025年12月10日,发行规模为人民币5亿元,品种为3 年期固定利率债券,票面利率1.85%。 本期债券募集资金将依据适用法律和主管部门的批准,专项用于投放养老产业贷款。 责任编辑:秦艺 12月10日金融一线消息,青农商行发布公告,经中国人民银行批准,该行近日在全国银行间债券市场发 行"青岛农村商业银行股份有限公司2025年金融债券"(以下简称"本期债券")。 本期债券簿记建档日为2025年12月8日,缴款日为2025年12月10日,发行规模为人民币5亿元,品种为3 年期固定利率债券,票面利率1.85%。 本期债券募集资金将依据适用法律和主管部门的批准,专项用于投放养老产业贷款。 责任编辑:秦艺 ...
青岛农商行5亿元金融债券发行完毕
北京商报· 2025-12-10 19:39
北京商报讯(记者 孟凡霞 周义力)12月10日,青岛农商行发布公告,经中国人民银行批准,该行近日 在全国银行间债券市场发行"青岛农村商业银行股份有限公司2025年金融债券"(以下简称"本期债 券")。本期债券簿记建档日为2025年12月8日,缴款日为2025年12月10日,发行规模为人民币5亿元, 品种为3年期固定利率债券,票面利率1.85%。本期债券募集资金将依据适用法律和主管部门的批准, 专项用于投放养老产业贷款。 ...
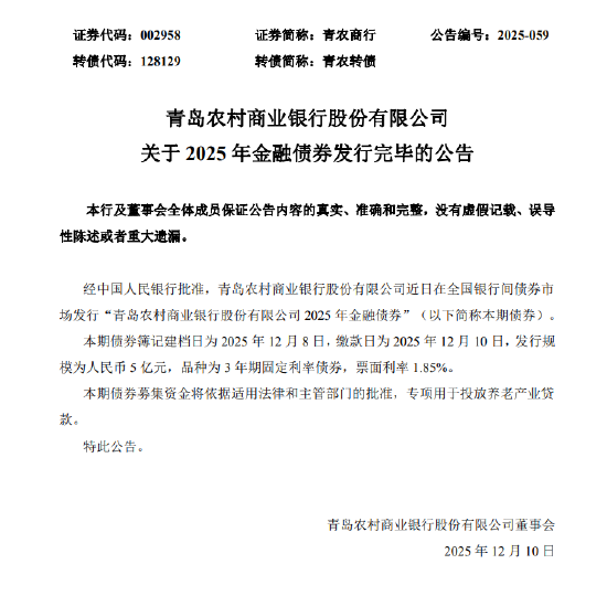
青农商行(002958) - 关于2025年金融债券发行完毕的公告
2025-12-10 18:51
债券发行信息 - 公司于2025年在全国银行间债券市场发行金融债券[1] - 簿记建档日为2025年12月8日[1] - 缴款日为2025年12月10日[1] 债券规模与期限 - 发行规模为5亿元[1] - 为3年期固定利率债券[1] 债券利率与用途 - 票面利率为1.85%[1] - 募集资金专项用于投放养老产业贷款[1]
2025年国家开发银行





上海证券报· 2025-12-10 02:53
金融债承做市获奖机构名单 - 卓越承销商包括中信银行、浦发银行、兴业银行、光大银行、杭州银行、徽商银行、宁波银行、中原银行、工商银行、上海银行 [1] - 优秀承销商包括长沙银行、东方证券、恒丰银行、南京银行、北京农商行、青岛农商行、江苏银行、建设银行、广发银行、渤海银行、华夏银行、上海农商行、河南农商行、中信证券、重庆农商行 [1] - 久久为功奖未列出具体获奖机构 [1] 金融债承做市获奖机构名单(续) - 优秀做市商包括华泰证券、东方证券、中信证券、平安银行、浙商银行、兴业银行、上海银行、宁波银行、工商银行、南京银行、杭州银行、恒丰银行 [2] - 厚积薄发奖获奖机构包括中信银行、东方证券、北京农商行、华夏银行、河南农商行 [2] 专项表现获奖机构名单 - 债海起浮奖获奖机构包括河南农商行、兴业银行、杭州银行、邮储银行、四川银行、江苏银行、中山农商行 [3] - 特债风云奖获奖机构包括工商银行、交通银行、中信银行、浦发银行、华夏银行、中原银行、东方证券 [3] - 绿色低碳奖获奖机构包括农业银行、工商银行、河南农商行、江苏银行、上海农商行 [3] - 科技创新奖获奖机构包括农业银行、浦发银行、光大银行、工商银行、兴业银行、中信银行 [3] 市场引领与突破获奖机构名单 - 做市引领奖获奖机构包括平安银行、华泰证券、东方证券、中信证券 [4] - 飞龙在天奖获奖机构包括中信银行、杭州银行、宁波银行、兴业银行、徽商银行、浦发银行、光大银行、中原银行 [4] - 飞跃突破奖获奖机构包括河南农商行、民生银行、山西证券、国海证券 [4] 金融债承做市获奖个人名单(机构层面) - 顶层推动奖获奖个人来自中信银行、光大银行、浦发银行、兴业银行、杭州银行、徽商银行、中原银行、宁波银行 [4] - 特殊贡献奖获奖个人来自工商银行、中信银行、光大银行、浦发银行、兴业银行、上海银行、杭州银行、徽商银行、中原银行、宁波银行 [5] - 卓越承销主管获奖个人来自工商银行、中信银行、光大银行、浦发银行、兴业银行、上海银行、杭州银行、徽商银行、中原银行、宁波银行 [5] - 优秀做市主管获奖个人来自兴业银行、中信证券、东方证券、华泰证券 [5] - 优秀承销主管获奖个人来自建设银行、广发银行、渤海银行、恒丰银行、江苏银行、南京银行、长沙银行、北京农商行、青岛农商行、东方证券 [5][6] 金融债承做市获奖个人名单(个人层面) - 优秀承销个人获奖者来自工商银行、建设银行、中信银行、光大银行、浦发银行、华夏银行、兴业银行、广发银行、渤海银行、恒丰银行、上海银行、江苏银行、南京银行、杭州银行、徽商银行、中原银行、长沙银行、宁波银行、北京农商行、上海农商行、青岛农商行、河南农商行、重庆农商行、中信证券、东方证券 [6][7] - 优秀做市个人获奖者来自平安银行、浙商银行、上海银行、南京银行 [7]
连续12年!青岛农商银行再获外汇业务合规与审慎经营评估“A类银行”称号
搜狐财经· 2025-12-09 17:44
核心观点 - 青岛农商银行凭借扎实的合规管理与专业服务能力,连续第12年获评国家外汇管理局青岛市分局“A类银行”称号,展现了其在跨境金融领域的稳健经营与卓越表现 [1] 政策创新与落地成效 - 在贸易外汇便利化试点领域累计办理业务4890笔、金额5.19亿美元,通过简化流程降低企业成本 [2] - 依托跨境金融服务平台区块链技术,在6大场景实现全流程线上化,全年完成业务327笔、金额1.85亿美元,其中新型离岸国际贸易背景核验将审核流程从数天压缩至短时间内 [2] - 在汇率风险中性管理工作中,新增套保首办户62家,衍生品签约额2.41亿美元,套保比率提升至5.07% [2] 产品创新与服务实体经济 - 针对中小微外贸企业推出“外贸易贷”,累计发放融资4.36亿元;推出“贸信e贷”,累计发放融资1148万元;引入转贷款推出“外贸提振贷”,累计发放融资7亿元 [3] - 创新推出“中巴清算直通车”,累计为76家企业办理业务金额超千万美元,支持企业开拓南亚市场 [3] - 落地全省首笔“单一窗口”线上三方赔转协议“银信融”业务,实现保单融资三方协议“线上秒签”,提升小微企业融资效率 [3] 合规管理与风险防控 - 严格落实展业三原则,对各类外汇业务实施“穿透式”审查,构建全流程风险防控体系 [4] - 2025年组织外汇业务专题培训20余次,覆盖1000余人次,并通过知识技能竞赛等方式锻造专业人才队伍 [4] - 结合现场检查与非现场监测,精准排查政策执行薄弱环节,建立风险隐患台账,实现业务发展与风险防控的动态平衡 [4] 未来发展规划 - 公司将以获评“A类银行”为契机,持续深耕跨境金融领域,优化外汇产品体系与服务流程 [4] - 计划进一步提升跨境结算、外汇交易、外债管理等核心业务能力,以更精准高效的金融服务赋能外贸企业高质量发展 [4]
证券代码:605287 证券简称:德才股份 公告编号:2025-079
中国证券报-中证网· 2025-12-09 11:24
担保事项概述 - 德才装饰股份有限公司及其关联方青岛中建联合集团有限公司为全资子公司青岛德才高科新材料有限公司提供连带责任保证担保 [1] - 担保债权人为青岛农村商业银行股份有限公司崂山支行,担保最高债务本金金额不超过人民币1,500万元 [1][6] - 担保事项已包含在公司2024年年度股东大会批准的2025年度对外担保总额度内,无需再次履行审议程序 [2] 担保协议主要内容 - 担保方式为连带责任保证 [2] - 保证期间为主合同决算期届至或提前届至之日起三年 [4] - 担保范围包括主债权本金、利息、罚息、复利、违约金、损害赔偿金及实现债权的各类费用 [5] 担保授权与决策程序 - 公司2024年年度股东大会批准2025年度对外担保总额度不超过人民币60亿元 [1] - 其中对资产负债率70%以上的子公司担保额度不超过40亿元,对资产负债率70%以下的子公司担保额度不超过20亿元 [1] - 本次担保经董事会审议认为符合公司整体发展战略,风险可控 [8] 累计担保情况 - 截至公告日,公司及子公司对外担保余额为132,850.97万元,均为对合并报表范围内子公司的担保 [9] - 该担保余额占公司最近一期经审计净资产的比例为86.31% [9] - 公司公告无逾期担保 [10] 担保原因与对象评估 - 担保是为满足子公司日常经营和业务发展需求,保证其生产经营活动顺利开展 [1][7] - 被担保人德才高科为公司合并报表范围内全资子公司,资信状况良好 [7] - 公司认为能对其经营进行有效管理,及时掌握其资信与履约能力,担保风险可控 [7][8]
农商行板块12月8日涨0.21%,沪农商行领涨,主力资金净流出504.41万元
证星行业日报· 2025-12-08 17:09
市场整体表现 - 2023年12月8日,农商行板块整体上涨0.21%,表现弱于当日上证指数0.54%的涨幅和深证成指1.39%的涨幅 [1] - 板块内个股表现分化,在统计的10只个股中,仅2只上涨,1只平盘,7只下跌 [1] - 从资金流向看,当日农商行板块整体主力资金净流出504.41万元,游资资金净流入8117.46万元,散户资金净流出7613.04万元 [1] 领涨个股分析 - 沪农商行是板块领涨股,当日收盘价为9.52元,上涨1.17%,成交量为21.45万手,成交额为2.04亿元 [1] - 常熟银行当日小幅上涨0.28%,收盘价为7.13元,成交量为36.98万手,成交额为2.63亿元 [1] - 苏农银行当日股价平盘,收盘价为5.19元,成交量为26.33万手,成交额为1.37亿元 [1] 个股资金流向详情 - 无锡银行获得主力资金最大净流入,金额为1903.91万元,主力净占比达17.50%,但游资与散户资金呈净流出状态 [2] - 青农商行主力资金净流入1572.02万元,主力净占比9.34%,但游资与散户资金同样为净流出 [2] - 渝农商行遭遇主力资金最大幅度净流出,金额达4858.31万元,主力净占比为-14.68%,但获得了2154.09万元的游资净流入和2704.23万元的散户净流入 [2] - 沪农商行虽然股价领涨,但主力资金净流出1152.16万元,同时获得了2689.32万元的显著游资净流入 [2]
青岛即墨惠民村镇银行股权变更获批 青岛农商行持股由0%升至59%
新浪财经· 2025-12-05 19:45
核心交易事件 - 国家金融监督管理总局青岛监管局于12月5日批复同意青岛农村商业银行股份有限公司受让吉林九台农村商业银行股份有限公司持有的青岛即墨惠民村镇银行股份 [1][2] - 本次股权转让涉及股份数量为11800万股 [1][2] - 交易完成后,吉林九台农村商业银行股份有限公司不再持有青岛即墨惠民村镇银行股份 [1][2] - 交易完成后,青岛农村商业银行股份有限公司对青岛即墨惠民村镇银行的持股比例由0%大幅提升至59% [1][2] 交易主体与股权结构变化 - 股权出让方为吉林九台农村商业银行股份有限公司 [1][2] - 股权受让方为青岛农村商业银行股份有限公司 [1][2] - 交易标的为青岛即墨惠民村镇银行 [1][2] - 通过此次受让,青岛农村商业银行股份有限公司成为青岛即墨惠民村镇银行的控股股东,持股比例达到59% [1][2]
12月5日深港通金融R(港币)(483026)指数涨1.15%,成份股瑞达期货(002961)领涨
搜狐财经· 2025-12-05 19:01
指数表现概览 - 深港通金融R(港币)指数于12月5日报收10527.47点,单日上涨1.15% [1] - 指数当日成交额为519.49亿元,换手率为0.43% [1] - 指数成份股中,上涨家数为65家,下跌家数为22家,瑞达期货以10.01%的涨幅领涨,电投产融以3.86%的跌幅领跌 [1] 十大权重股表现 - 汇丰控股权重最高,为15.53%,股价报100.91港元,微跌0.45%,总市值17330.79亿元 [1] - 建设银行权重11.08%,股价报7.25港元,上涨0.76%,总市值18977.27亿元 [1] - 友邦保险权重8.37%,股价报71.18港元,下跌0.89%,总市值7478.15亿元 [1] - 香港交易所权重7.43%,股价报370.35港元,上涨0.25%,总市值4695.45亿元 [1] - 工商银行权重5.70%,股价报5.75港元,上涨1.77%,总市值20508.86亿元 [1] - 东方财富权重4.94%,股价报23.31元,大幅上涨4.11%,总市值3683.92亿元 [1] - 保诚权重3.91%,股价报104.54港元,上涨0.35%,总市值2670.72亿元 [1] - 中国银行权重3.88%,股价报4.14港元,上涨0.89%,总市值13327.42亿元 [1] - 渣打集团权重3.61%,股价报156.27港元,下跌0.41%,总市值3553.56亿元 [1] - 中国平安权重3.36%,股价报54.95港元,大幅上涨6.71%,总市值9950.63亿元 [1] 资金流向分析 - 指数成份股当日整体主力资金净流入15.56亿元,游资资金净流出4.88亿元,散户资金净流出10.68亿元 [3] - 东方财富主力资金净流入5.32亿元,净占比4.20%,是资金流入最显著的个股 [3] - 广发证券主力资金净流入1.32亿元,净占比高达9.88% [3] - 我秀资本主力资金净流入1.16亿元,净占比达22.21%,为所有上榜个股中主力净流入占比最高 [3] - 长江证券主力资金净流入9099.67万元,净占比10.82% [3] - 瑞达期货主力资金净流入8353.97万元,净占比11.85% [3] - 国信证券主力资金净流入8277.22万元,净占比16.81% [3] - 申万宏源主力资金净流入7184.53万元,净占比12.03% [3] - 国盛证券主力资金净流入5983.22万元,净占比8.06% [3] - 东北证券主力资金净流入5309.97万元,净占比6.63% [3] - 青农商行主力资金净流入4096.34万元,净占比19.79% [3]