立方数科(300344)
搜索文档
A股平均股价13.62元 36股股价不足2元
证券时报网· 2025-12-18 16:51
按最新收盘价计算,A股均价为13.62元,不足2元的个股共有36只,股价最低的是退市苏吴,最新收盘 价为0.35元。 | 代码 | 简称 | 最新收盘价(元) | 日涨跌幅(%) | 日换手率(%) | 市净率(倍) | 行业 | | --- | --- | --- | --- | --- | --- | --- | | 600200 | 退市苏吴 | 0.35 | 2.94 | 2.41 | 0.14 | 医药生物 | | 300344 | *ST立方 | 1.19 | -7.03 | 11.79 | 3.38 | 计算机 | | 601005 | 重庆钢铁 | 1.45 | -0.68 | 1.03 | 0.78 | 钢铁 | | 000656 | *ST金科 | 1.47 | -0.68 | 1.32 | | 房地产 | | 600022 | 山东钢铁 | 1.48 | 0.68 | 0.54 | 0.84 | 钢铁 | | 002146 | 荣盛发展 | 1.51 | -0.66 | 1.95 | 0.55 | 房地产 | | 300391 | *ST长药 | 1.51 | -6.21 | 8.14 ...
A股平均股价13.65元 37股股价不足2元
证券时报网· 2025-12-17 18:04
按最新收盘价计算,A股均价为13.65元,不足2元的个股共有37只,股价最低的是退市苏吴,最新收盘 价为0.34元。 证券时报·数据宝统计显示,截至12月17日收盘,沪指报收3870.28点,A股平均股价为13.65元,从个股 股价分布看,高价股及低价股数量在A股市场总体占比相对较少。 低价股中,股价低于2元的共有37只,最低的是退市苏吴,最新收盘价为0.34元,其次是*ST立方、重庆 钢铁,最新收盘价分别为1.28元、1.46元。特征来看,股价低于2元个股中,共有11只ST股上榜,占比 为29.73%。 | 代码 | 简称 | 最新收盘价(元) | 日涨跌幅(%) | 日换手率(%) | 市净率(倍) | 行业 | | --- | --- | --- | --- | --- | --- | --- | | 600200 | 退市苏吴 | 0.34 | -2.86 | 3.20 | 0.14 | 医药生物 | | 300344 | *ST立方 | 1.28 | -7.25 | 12.81 | 3.64 | 计算机 | | 601005 | 重庆钢铁 | 1.46 | -0.68 | 1.59 | 0.79 | ...
低价股一览 34股股价不足2元
证券时报网· 2025-12-15 17:53
| 代码 | 简称 | 最新收盘价(元) | 日涨跌幅(%) | 日换手率(%) | 市净率(倍) | 行业 | | --- | --- | --- | --- | --- | --- | --- | | 600200 | 退市苏吴 | 0.37 | -9.76 | 5.49 | 0.15 | 医药生物 | | 300344 | *ST立方 | 1.47 | 2.80 | 10.37 | 4.18 | 计算机 | | 000656 | *ST金科 | 1.48 | 0.68 | 0.65 | | 房地产 | | 601005 | 重庆钢铁 | 1.48 | 0.68 | 1.69 | 0.80 | 钢铁 | | 600022 | 山东钢铁 | 1.50 | -0.66 | 1.05 | 0.85 | 钢铁 | | 002146 | 荣盛发展 | 1.56 | 0.65 | 2.31 | 0.57 | 房地产 | | 002717 | ST岭南 | 1.61 | -1.23 | 1.76 | 3.41 | 建筑装饰 | | 600157 | 永泰能源 | 1.61 | 0.63 | 2.44 | 0.75 | ...
新股发行及今日交易提示-20251215





华宝证券· 2025-12-15 17:15
| | 2025/12/15 | 星期一 | | 新股发行及今日交易提示 | | | | | | | --- | --- | --- | --- | --- | --- | --- | --- | --- | --- | | 2025/12/15 | 新股发行 | | | | | | | | | | 证券代码 | | 证券简称 | | 发行价格 | | | | | | | 787805 | | 健信超导 | | 18.58 | | | | | | | 2025/12/15 | 新股上市 | | | | | | | | | | 证券代码 | | 证券简称 | | 发行价格 | | | | | | | 688790 | | 昂瑞微 | | 83.06 | | | | | | | 2025/12/15 | | 内地市场权益提示 | | | | | | | | | 类别 | 证券代码 | 证券简称 | | 权益日期 | | | | | 最新公告链接 | | | 300087 | 荃银高科 | | 要约申报期:2025年12月4日至2026年1月5日 | | | http://www.cninfo.com.cn/new ...
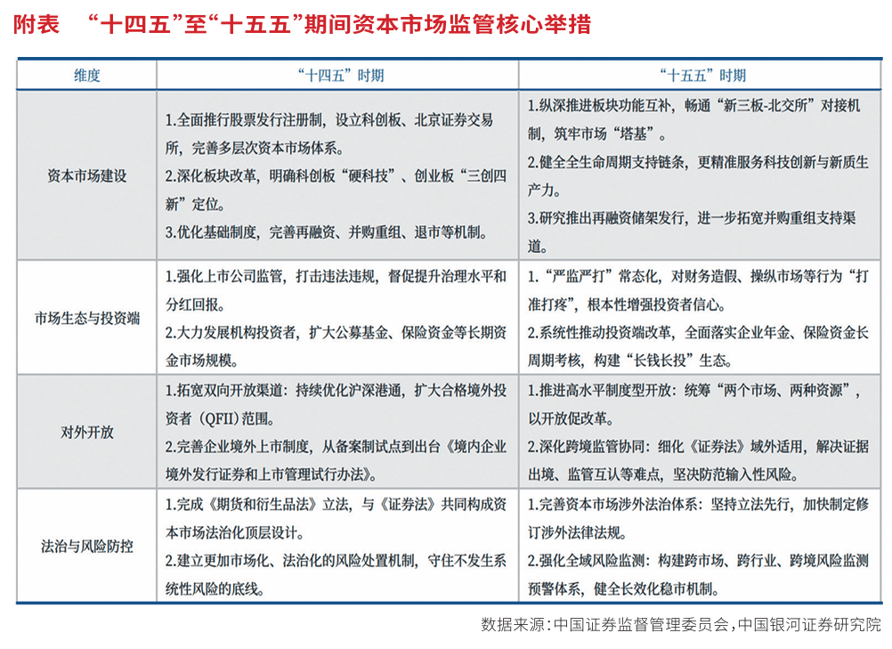
迎接“十五五” 投资新时代 〡全链条立体化追责 监管重塑市场生态
搜狐财经· 2025-12-15 15:46
12月5日,中国证监会发布《上市公司监督管理条例(公开征求意见稿)》(以下简称"《条例》"),向社会公开征求意见。这意味着中国将 迎来首部专门的上市公司监管行政法规。《条例》从完善上市公司治理要求,进一步强化信息披露监管,规范并购重组,加强投资者保护,严 厉打击违法违规行为等方面进一步健全上市公司监管法规体系,推动提高上市公司质量。 而《条例》只是证监会印发的19件2025年度立法工作计划中的一件,立法重心就是加强资本市场重点领域监管,维护市场平稳健康发展,切实 保护广大中小投资者合法权益。 证监会构建的立体监管体系与 "长牙带刺"的监管实践,是资本市场法治化、规范化发展的核心支撑,既筑牢了风险防线,也为市场高质量发 展夯实了基础。而从ST立方(300344.SZ)财务造假案的"首恶必追、帮凶必惩",到何某儒操纵市场案的亿元级罚单,一系列典型案例的查处 与新规的落地,勾勒出2025年资本市场监管革新的清晰脉络。 "十五五"时期是资本市场迈向高质量发展的关键阶段,唯有让监管"长牙带刺",将中小投资者保护融入监管全链条,才能筑牢市场根基,激发 资本活力,为经济高质量发展注入持久动能。 李恒春/文 监管"长牙带刺" ...
*ST立方(300344) - 关于公司股票可能被实施重大违法强制退市的第三次风险提示公告
2025-12-12 17:02
违规情况 - 公司2021 - 2023年年度报告存在虚假记载[3] - 2021、2022年虚假记载营业收入合计591,582,002.31元[3] - 2021、2022年虚假记载营收占2年披露营收合计的50.91%[3] 监管动态 - 2025年4月29日被中国证监会立案[4] - 2025年11月28日收到《行政处罚及市场禁入事先告知书》[3] 退市风险 - 公司可能触及重大违法强制退市情形[3] - 2025年12月2日起被实施退市风险警示[7] - 若触及将终止上市,结果以正式处罚决定为准[3] 信息披露 - 指定信息披露媒体为《证券时报》及巨潮资讯网[7]
新股发行及今日交易提示-20251212





华宝证券· 2025-12-12 16:40
新股发行与要约收购 - 2025年12月12日有2只新股发行:天溯计量发行价格36.80元[1],锡华科技发行价格10.10元[1] - 荃银高科的要约申报期为2025年12月4日至2026年1月5日[1] - 天普股份的要约申报期为2025年11月20日至2025年12月19日[1] - 港股金科服务的要约申报期为2025年11月19日至2026年1月22日[6] 退市与风险警示 - 2只股票处于退市整理期:*ST广道距最后交易日剩余13个交易日[1],退市苏吴距最后交易日剩余11个交易日[1] - 报告提及多只*ST及ST股票发布异常波动或风险提示公告,数量超过40只[1][2][3][4] - *ST东易面临“(可能)终止上市”风险[4],*ST长药面临“(可能)暂停上市”风险[4] 可转债与债券市场动态 - 2只可转债即将发行:鼎捷数智申购时间为2025年12月15日[6],天准科技申购时间为2025年12月12日[6] - 瑞可转债于2025年12月12日上市[6] - 多只可转债即将赎回,登记日集中在12月中下旬,例如测绘转债赎回登记日为12月12日[6],中能转债为12月15日[6],伟24转债为12月17日[6] - 多只债券进入回售期或即将摘牌,例如21万科02回售申报期为12月9日至15日[6],23海旅02提前摘牌日为12月15日[6] 基金市场提示 - 多只跨境ETF(如纳指ETF、标普500ETF等)发布基金溢价风险提示[4] - 华夏基金华润有巢REIT扩募,认购期为2025年12月8日至12月12日[4]
ST股年末遭密集监管 A股炒小炒差风气逆转
新浪财经· 2025-12-11 16:05
进入年尾,有的ST公司因长期财务造假"披星戴帽",有的则走向退市,A股"炒小炒差"的风气已经转 向。 12月2日,远大智能、ST立方被实施其他风险警示、退市风险警示,股票简称分别变更为ST远智 (002689.SZ)、*ST立方(300344.SZ)。当天早盘,两家公司股价均出现跌停。截至当日收盘,ST远 智报收4.33元/股,跌幅5.04%;*ST立方报收2.69元/股,跌幅19.94%。 两家公司近期均因长期财务造假 被罚。其中,*ST立方被查明连续三年累计虚增营收超6亿元,公司及多名责任人合计被罚4000万元。 就在本周,因触发交易类强制退市指标,*ST元成(603388.SH)将于12月5日终止上市。该公司存在长 期财务造假、欺诈发行的情况。 以往,部分资金喜欢"炒小炒差",寄希望于ST股"咸鱼翻生"。如今, 资金正从"博傻"转向避险。南开大学金融发展研究院院长田利辉告诉第一财经,在全面注册制改革持续 深化背景下,多只ST股遭罚,是"零容忍"体系与退市常态化机制协同发力的必然结果。(第一财经) ...
立方数科(300344)投资者索赔案再提交法院立案
新浪财经· 2025-12-11 15:46
公司财务造假与监管处罚 - 立方数科2021年、2022年、2023年年度报告存在虚假记载 [2][3] - 公司2021年与2022年虚假记载的营业收入金额合计达5.9158亿元,占该两年披露的年度营业收入合计金额的50.91% [2][3] 重大违法强制退市风险 - 公司可能触及《深圳证券交易所创业板股票上市规则》第10.5.2条第(六)项规定的重大违法强制退市情形,即年度报告财务指标连续三年存在虚假记载 [2][3] - 公司可能触及《深圳证券交易所创业板股票上市规则》第10.5.2条第(七)项规定的重大违法强制退市情形,即营业收入连续两年虚假记载且金额合计超5亿元,并超过两年营收合计的50% [2][3] - 公司股票可能因此被实施重大违法强制退市 [2][3] 投资者索赔进展 - 2025年12月8日,律师代理的投资者索赔案件再次向合肥市中级人民法院提交立案,此前已多次提交 [1][2] - 律师团队仍在继续推进后续案件的立案工作,并继续接受其他投资者的索赔委托 [1][2] 索赔资格与时效 - 律师认为,在2022年4月25日至2025年4月29日期间买入立方数科股票,并在2025年4月29日后卖出或继续持有的投资者,目前仍可发起索赔 [2][4]
【兴·公告】关于加强深交所“*ST立方”重点监控证券管理工作的通知
新浪财经· 2025-12-11 12:05
尊敬的投资者: 近期,深圳证券交易所对"*ST立方(维权)(300344)"股票进行重点监控,对频繁大量参与该股交易、存在异常交易行为的投资者从严监管。敬请广大 投资者合法合规、理性审慎参与该股交易。 尊敬的投资者: 近期,深圳证券交易所对"*ST立方(维权)(300344)"股票进行重点监控,对频繁大量参与该股交易、存在异常交易行为的投资者从严监管。敬请广大 投资者合法合规、理性审慎参与该股交易。 兴业证券股份有限公司 2025年12月10日 以上信息均来自公开资料。本公司对这些信息的准确性和完整性不作任何保证,也不保证所包含的信息和建议不会发生任何变更。我们仅对公开资料中的 内容做原文提取与版式整理,不代表本公司观点,不构成投资建议,并非作为买卖、认购证券或其它金融工具的邀请或保证,投资者据此做出的任何投资 决策与本公司无关。投资有风险,入市需谨慎。本文内容禁止第三方机构单独摘引、截取或以其他不恰当方式转播。 兴业证券股份有限公司 2025年12月10日 以上信息均来自公开资料。本公司对这些信息的准确性和完整性不作任何保证,也不保证所包含的信息和建议不会发生任何变更。我们仅对公开资料中的 内容做原文提取与 ...