可孚医疗:拟与专业投资机构共同设立创业投资基金
格隆汇· 2026-02-13 19:35
公司投资动态 - 可孚医疗与多家投资机构共同设立杭州拱墅区丹麓人才智能创业投资基金合伙企业 基金全体合伙人认缴出资总额为8000万元人民币 公司以自有资金认缴出资2000万元人民币 认缴出资比例为25.00% [1] - 合作方包括广州丹麓股权投资管理有限公司 杭州高科技创业投资管理有限公司 深圳市新浩新兴创业投资有限公司 杭州拱墅产业基金有限公司 以及红杉煜慧(厦门)股权投资合伙企业 [1] - 该基金已完成工商注册登记 并取得杭州市拱墅区市场监督管理局颁发的营业执照 [1]
永太科技(002326.SZ):终止购买宁德时代持有的邵武永太25%股权并募集配套资金

格隆汇APP· 2026-02-13 19:34
公司重大事项 - 永太科技于2026年2月9日披露了筹划发行股份购买资产并募集配套资金的公告,计划以发行股份方式购买宁德时代持有的邵武永太高新材料有限公司25%股权 [1] - 公司股票自2026年2月9日开市起开始停牌 [1] - 经审慎研究,公司决定终止筹划本次交易事项,公司股票自2026年2月24日开市起复牌 [1] 交易终止原因与影响 - 终止原因为后续各相关方未能就交易方案达成一致意见,公司综合考虑实际情况及外部因素后,经审慎评估并与相关方充分沟通后作出决定 [1] - 本次终止不会对公司的生产经营造成重大不利影响 [1] 公司未来计划 - 公司后续将在条件允许的情况下继续探索并筹划符合公司发展需求的资本运作方案 [1]
西部证券(002673.SZ):上市证券做市交易业务资格获批
格隆汇APP· 2026-02-13 19:34
公司业务资格获批 - 西部证券于近日获得中国证券监督管理委员会核准其上市证券做市交易业务资格 [1] - 核准的业务资格具体限于北京证券交易所股票做市交易 [1] - 中国证监会出具的批复文件为《关于核准西部证券股份有限公司上市证券做市交易业务资格的批复》(证监许可〔2026〕273号) [1]
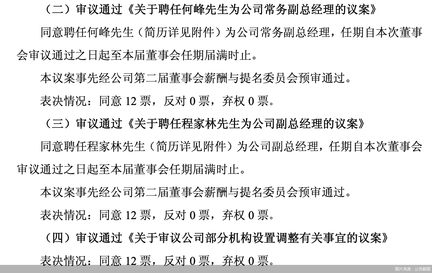
首创证券:聘任何峰为常务副总经理、程家林为副总经理
北京商报· 2026-02-13 19:33
公司人事任命 - 首创证券董事会于2月13日审议通过议案,聘任何峰为公司常务副总经理,聘任程家林为公司副总经理,任期自董事会审议通过之日起至本届董事会任期届满时止 [1] - 何峰现任首创证券党委委员、常务副总经理、董事会秘书,曾任公司董事会秘书、总经理助理、副总经理等职务 [1] - 程家林现任首创证券党委委员、董事、副总经理及中邮创业基金董事,曾任公司党委副书记、纪委书记等职务 [1]
巨人网络(002558.SZ):拟推第二期员工持股计划
格隆汇APP· 2026-02-13 19:33
公司员工持股计划详情 - 巨人网络公布第二期员工持股计划 股票来源为公司回购专用账户已回购的A股普通股 [1] - 本员工持股计划拟持有的标的股票数量不超过317.3829万股 约占公司股本总额的0.16% [1] - 员工持股计划的资金来源为员工合法薪酬、自筹资金及法律法规允许的其他方式 公司未提供财务资助或担保 也无第三方提供奖励、资助等安排 [1] - 本员工持股计划拟筹集资金总额上限为6,560.31万元 以"份"为认购单位 每份1.00元 合计认购份额不超过6,560.31万份 [1]
永太科技:公司股票自2月24日开市起复牌
每日经济新闻· 2026-02-13 19:33
公司重大交易事项 - 公司原计划以发行股份方式购买宁德时代持有的邵武永太高新材料有限公司25%股权并募集配套资金 [1] - 双方已于2026年2月9日就本次交易签署了《股权收购意向书》 [1] - 经审慎研究 公司决定终止筹划本次交易事项 [1] 公司股票交易状态 - 公司股票自2026年2月9日开市起因筹划交易开始停牌 [1] - 公司股票自2026年2月24日开市起复牌 [1]
永太科技:终止购买宁德时代持有的邵武永太25%股权并募集配套资金
格隆汇· 2026-02-13 19:33
交易终止公告 - 公司决定终止筹划以发行股份方式购买宁德时代持有的邵武永太高新材料有限公司25%股权并募集配套资金的交易事项 [1] - 公司股票自2026年2月24日开市起复牌 [1] 交易终止原因 - 交易终止原因为后续各相关方未能就交易方案达成一致意见 [1] - 公司综合考虑自身实际情况及外部因素,经审慎评估并与相关方充分沟通后作出终止决定 [1] 交易影响与后续计划 - 公司认为本次交易终止不会对公司的生产经营造成重大不利影响 [1] - 公司后续将在条件允许的情况下继续探索并筹划符合公司发展需求的资本运作方案 [1]
锦龙股份:2月13日召开董事会会议
每日经济新闻· 2026-02-13 19:33
公司治理与会议 - 锦龙股份于2026年2月13日召开了第十届第二十七次董事会临时会议 [1] - 会议审议了《关于支付经济补偿暨关联交易的议案》等文件 [1] 关联交易 - 公司董事会临时会议审议了涉及支付经济补偿的关联交易议案 [1]
订单太多、人手不够:机器人春晚前夜 租赁平台先接下大单
第一财经· 2026-02-13 19:32
公司运营与财务表现 - 春节假期尚未开始,开放式机器人租赁平台擎天租已累计收到覆盖春节假期的订单超过1000单 [1] - 综合已下单及预约情况测算,整个春节假期内平台整体GMV预计环比上涨80% [1] - 至春节假期结束,平台累计订单量预计将突破5000单 [1] - 平台目前可以调度的机器人超过3000台 [1] - 一台机器人平均一个月能接10单左右,均价2500元,据此计算单台机器人月均收入约25000元 [1] - 机器人回本周期大概在6到8个月 [1] - 公司已与多家公司投资团队接触,计划年后以“一月一轮”的节奏推进融资,年中完成阶段性收官 [2] 市场需求与订单场景 - 从春节前订单场景来看,拜年、求婚、亲子互动等标准化场景迅速放量 [1] - 截至目前,相关标准化场景订单已占平台成交单量约15% [1] - 基于春节的假期属性,目前泛娱乐性场景仍占主流,而非制造业场景 [1] - 春节假期的高流量带来第一波“压力测试”,主要压力是订单太多,履约人手不够,对于超出能力的订单只能婉拒 [1] - 平台已做好承接春晚流量的准备,同步推出“春晚同款可租”活动 [2] 行业趋势与展望 - 整个春节假期,机器人行业热度预计将在中央广电总台《2026年春节联欢晚会》当晚达到最高峰 [2] - 目前已有四家具身智能厂商牵手总台春晚 [2] - 行业预估此次春晚将成为具身智能从实验室走向规模化商用的关键转折点 [2] - 行业预期春晚将通过国家级技术压力测试,快速推进国民级市场教育,提升赛道估值与关注度 [2] - AI技术迭代将直接拉动机器人能力,能力越强,应用场景自然就越宽 [1]
闽东电力(000993.SZ):省投集团累计减持0.63%股份
格隆汇APP· 2026-02-13 19:32
公司股东持股变动 - 福建省投资开发集团有限责任公司(省投集团)于近期减持计划期限届满,通过集中竞价方式累计减持闽东电力股份290万股 [1] - 本次减持股份数量占公司总股本的0.63% [1] - 本次减持前,省投集团持有公司股份的比例为5.83% [1] - 本次减持后,省投集团持股比例降至5.20% [1]