粤海永顺泰集团股份有限公司 第二届董事会第二十三次会议 决议公告
中国证券报-中证网· 2025-12-29 07:07
登录新浪财经APP 搜索【信披】查看更多考评等级 证券代码:001338 证券简称:永顺泰 公告编号:2025-041 粤海永顺泰集团股份有限公司 第二届董事会第二十三次会议 决议公告 本公司及董事会全体成员保证信息披露内容的真实、准确和完整,没有虚假记载、误导性陈述或重大遗 漏。 一、董事会会议召开情况 经与会董事审议,作出以下决议: (一)逐项审议通过《关于审议〈粤海永顺泰集团股份有限公司信息披露管理办法〉等6项制度的议 案》。 1、关于修订《粤海永顺泰集团股份有限公司信息披露管理办法》的议案 根据《中华人民共和国公司法》等相关法律、法规、规范性文件及证券交易所业务规则等有关规定,结 合《粤海永顺泰集团股份有限公司章程》修订情况及公司实际情况,审议通过修订后的《粤海永顺泰集 团股份有限公司信息披露管理办法》。 具体内容详见公司同日于巨潮资讯网(www.cninfo.com.cn,下同)披露的《粤海永顺泰集团股份有限 公司信息披露管理办法》。 表决结果:同意8票,反对0票,弃权0票。议案通过。 2、关于修订《粤海永顺泰集团股份有限公司投资者关系管理办法》的议案 根据《中华人民共和国公司法》等相关法律、法规、 ...
胜通能源股份有限公司 关于公司及相关人员收到山东证监局 行政监管措施决定书的公告
中国证券报-中证网· 2025-12-29 07:07
登录新浪财经APP 搜索【信披】查看更多考评等级 证券代码:001331 证券简称:胜通能源 公告编号:2025-063 胜通能源股份有限公司 关于公司及相关人员收到山东证监局 行政监管措施决定书的公告 上述行为违反了《上市公司信息披露管理办法》(证监会令第182号)第三条和《上市公司信息披露管 理办法》(证监会令第226号)第三条的规定。 根据《上市公司信息披露管理办法》(证监会令第182号)第五十二条和《上市公司信息披露管理办 法》(证监会令第226号)第五十三条的规定,我局决定对你公司采取责令改正的行政监管措施,并记 入证券期货市场诚信档案数据库。你公司应依法履行信息披露义务,有效提高公司规范运作水平和信息 披露质量,自收到本决定书之日起30日内向我局提交书面整改报告。 如对本监督管理措施不服,可以在收到本决定书之日起60日内向中国证券监督管理委员会提出行政复议 申请,也可以在收到本决定书之日起6个月内向有管辖权的人民法院提起诉讼。复议与诉讼期间,上述 监督管理措施不停止执行。 二、决定书二的主要内容 张伟、宋海贞、王兆涛: 经查,2024年至2025年上半年,胜通能源股份有限公司(以下简称胜通能源或公 ...
银河基金管理有限公司关于旗下银河家盈纯债债券型证券投资基金C类份额增加华西证券股份有限公司为代销机构并开通定投业务的公告
中国证券报-中证网· 2025-12-29 07:07
网站:www.cgf.cn 2、华西证券股份有限公司 为了更好地满足广大投资者的需求,银河基金管理有限公司(以下简称"本公司"、"基金管理人")与华 西证券股份有限公司(以下简称"华西证券")协商,自2025年12月29日起,本公司旗下银河家盈纯债债 券型证券投资基金C类份额(基金代码:024644)新增华西证券为代销机构,同时开通定投业务,定投 起始金额为10元起。 投资者可通过以下途径了解或咨询相关情况: 1、银河基金管理有限公司 客户服务电话: 400-820-0860 风险提示: 基金管理人承诺以诚实信用、勤勉尽责的原则管理和运用基金财产,但不保证基金一定盈利,也不保证 最低收益。投资者做出投资决策之前,请仔细阅读基金合同、基金招募说明书和基金产品资料概要等产 品法律文件,充分认识基金的风险收益特征和产品特性,认真考虑基金存在的各项风险因素,并根据自 身的投资目的、投资期限、投资经验、资产状况等因素充分考虑自身的风险承受能力,在了解产品情况 及销售适当性意见的基础上,理性判断并谨慎做出投资决策。基金管理人提醒投资者基金投资的"买者 自负"原则,在做出投资决策后,基金运营状况与基金净值变化引致的投资风险 ...
兴证资管金麒麟悦享添利30天滚动持有债券型证券投资基金 2026年元旦前暂停申购、转换转入及定期定额投资业务的公告
中国证券报-中证网· 2025-12-29 07:06
注:兴证资管金麒麟悦享添利30天滚动持有债券型证券投资基金(以下简称"本基金")B类基金份额为 原《兴证资管金麒麟悦享添利30天滚动持有债券型集合资产管理计划资产管理合同》生效前存续的份 额,自2022年5月31日起每个工作日只开放赎回,不开放申购。 2 其他需要提示的事项 2.1在暂停申购、转换转入及定期定额投资业务期间,本基金的赎回业务及其他业务仍照常办理。自 2026年1月5日起,本基金将恢复办理申购、转换转入及定期定额投资业务,届时将不再另行公告。 2.2本公告的解释权归兴证证券资产管理有限公司所有。如有疑问,敬请通过本管理人的客户服务电话 (95562-3)或网站(http://www.ixzzcgl.com/)查询相关事宜。 公告送出日期:2025年12月29日 1 公告基本信息 ■ 2.3风险提示:基金管理人承诺以诚实信用、勤勉尽责的原则管理和运用基金财产,但不保证投资于本 基金一定盈利,也不保证最低收益。基金的过往业绩不代表未来表现,投资有风险,敬请投资人认真阅 读基金的相关法律文件,并选择适合自身风险承受能力的投资品种进行投资。 特此公告。 兴证证券资产管理有限公司 二〇二五年十二月二十九日 ...
四川升达林业产业股份有限公司关于诉讼事项的进展公告
中国证券报-中证网· 2025-12-29 07:06
二、诉讼的进展情况 登录新浪财经APP 搜索【信披】查看更多考评等级 本公司及董事会全体成员保证信息披露的内容真实、准确、完整,没有虚假记载、误导性陈述或重大遗 漏。 一、诉讼的基本情况 四川升达林业产业股份有限公司(以下简称"公司"或"升达林业")全资子公司贵州中弘达能源有限公司 (以下简称"中弘达公司")诉厦门国际银行股份有限公司厦门分行(以下简称"厦门国际银行")质押合 同纠纷一案,厦门市中级人民法院一审驳回中弘达公司的全部诉讼请求;公司不服,向福建省高级人民 法院(以下简称"福建高院")提起上诉,福建高院作出(2024)闽终1056号、1057号《民事判决书》, 认为案涉《存单质押合同》无效,一审认定不当;同时认为厦门国际银行关于本案诉讼时效的抗辩理由 成立;驳回中弘达公司其他诉求。具体内容详见公司于2024年10月31日、2025年9月4日在《中国证券 报》及巨潮资讯网(www.cnifo.com.cn)披露的《关于诉讼事项的进展公告》(公告编号:2024-050、 2025-037)。 三、其他尚未披露的诉讼仲裁事项 截至本公告披露日,除已披露的诉讼、仲裁事项外,公司未发现应披露而未披露的其他重大 ...
嘉实基金管理有限公司关于旗下部分基金新增东方证券股份有限公司为流动性服务商的公告
中国证券报-中证网· 2025-12-29 07:04
2 其他需要提示的事项 为促进嘉实创业板50交易型开放式指数证券投资基金(场内简称:创业板50ETF嘉实,基金代码: 159373)、嘉实创业板增强策略交易型开放式指数证券投资基金(场内简称:创业板增强ETF,基金代 码:159675)、中创400交易型开放式指数证券投资基金(场内简称:中创400ETF,基金代码: 159918)和嘉实中证2000交易型开放式指数证券投资基金(场内简称:中证2000ETF嘉实,基金代码: 159535)的市场流动性和平稳运行,根据《深圳证券交易所证券投资基金业务指引第2号一一流动性服 务》等有关规定,自2025年12月30日起,嘉实基金管理有限公司新增东方证券股份有限公司为上述基金 的流动性服务商。 特此公告。 嘉实基金管理有限公司 2025年12月29日 关于嘉实同舟债券型证券投资基金2025年12月31日暂停申购、赎回、转换及定期定额投资业务的公告 公告送出日期:2025年12月29日 1 公告基本信息 ■ 2026年1月5日起(含2026年1月5日)恢复本基金的日常申购、赎回、转换及定期定额投资业务,届时将 不再另行公告。 投资者可登录嘉实基金管理有限公司网站或拨打客户 ...
亿晶光电科技股份有限公司关于收到听证通知的公告
中国证券报-中证网· 2025-12-29 07:04
登录新浪财经APP 搜索【信披】查看更多考评等级 本公司董事会及全体董事保证本公告内容不存在任何虚假记载、误导性陈述或者重大遗漏,并对其内容 的真实性、准确性和完整性承担法律责任。 ● 涉及金额:本次听证程序尚未开展,最终涉及金额暂时无法确定。 ● 是否会对上市公司损益产生负面影响:目前听证程序尚未开展,公司将积极应对,依法行使陈述、申 辩权利,积极维护公司及全体股东特别是中小股东的合法权益。本次听证对公司本期利润或期后利润产 生的影响尚不确定。 亿晶光电科技股份有限公司于近日收到全椒县经济开发区管理委员会发来的《听证通知书》(编号: 005),现将相关情况公告如下: 一、本次事项的基本情况 重要内容提示: ● 本事项所处的阶段:亿晶光电科技股份有限公司(以下简称"公司")于近日收到全椒经济开发区管理 委员会拟对公司及下属子公司常州亿晶光电科技有限公司(以下简称"常州亿晶")、滁州亿晶光电科技 有限公司(以下简称"滁州亿晶")作出行政决定的听证通知书,公司已经申请进行听证,目前尚未开展 听证程序。 ● 上市公司所处的当事人地位:公司及下属子公司常州亿晶、滁州亿晶为本次拟被作出行政决定及合同 履约争议的当事人。 ...
海南葫芦娃药业集团股份有限公司 关于收到中国证券监督管理委员会立案告知书的公告
中国证券报-中证网· 2025-12-29 07:04
目前,公司各项生产经营活动正常有序开展,在立案调查期间,公司将积极配合中国证监会的相关调查 工作,并严格按照有关法律法规及监管要求履行信息披露义务。 公司指定信息披露媒体为《上海证券报》《中国证券报》《证券日报》《证券时报》和上海证券交易所 网站(www.sse.com.cn),公司相关信息均以公司在上述指定媒体披露的信息为准。敬请广大投资者理 性投资,注意投资风险。 特此公告。 登录新浪财经APP 搜索【信披】查看更多考评等级 本公司董事会及全体董事保证本公告内容不存在任何虚假记载、误导性陈述或者重大遗漏,并对其内容 的真实性、准确性和完整性承担法律责任。 海南葫芦娃药业集团股份有限公司(以下简称"公司")及公司董事长刘景萍女士于2025年12月26日分别 收到中国证券监督管理委员会(以下简称"中国证监会")下发的《立案告知书》(编号:证监立案字 0292025008号和证监立案字0292025009号)。因公司及公司董事长刘景萍女士涉嫌信息披露违法违规, 根据《中华人民共和国证券法》《中华人民共和国行政处罚法》等法律法规,中国证监会决定对公司和 刘景萍女士立案。 海南葫芦娃药业集团股份有限公司 董事会 2 ...
安琪酵母股份有限公司 关于限制性股票回购注销的实施公告
中国证券报-中证网· 2025-12-29 07:02
登录新浪财经APP 搜索【信披】查看更多考评等级 本公司董事会及全体董事保证本公告内容不存在任何虚假记载、误导性陈述或者重大遗漏,并对其内容 的真实性、准确性和完整性承担法律责任。 重要内容提示: ● 回购注销原因:安琪酵母股份有限公司(以下简称公司)2024年限制性股票激励计划中的7名激励对 象因离职及工作调动等原因而不再符合激励条件。 ● 公司根据《安琪酵母股份有限公司2024年限制性股票激励计划(草案)》(以下简称《2024年激励计 划》)相关规定,决定将上述激励对象已获授但尚未解除限售的全部限制性股票进行回购注销。 ● 本次注销股份的有关情况: ■ 一、本次限制性股票回购注销的决策与信息披露 三、本次回购注销后公司股本结构变动情况 本次回购注销事项完成后,公司股份总数将由868,058,471股变更为867,978,471股,公司股本结构变动如 下: 2025年10月28日,公司召开第十届董事会第七次会议,审议通过了《关于回购注销2024年限制性股票激 励计划部分限制性股票及调整回购价格的议案》。根据公司2024年第三次临时股东大会的授权,本次回 购注销属于授权范围内事项,在获得董事会批准后实施。公司 ...
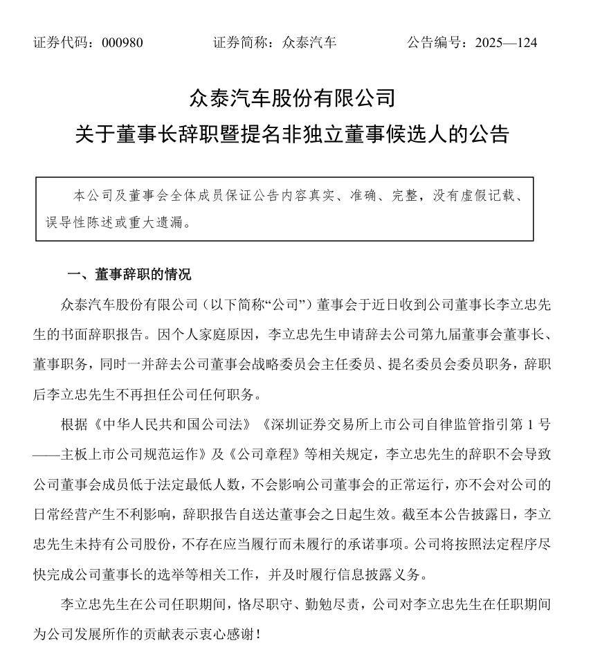
图为12月17日两面针(江苏)实业有限公司标准自动化生产车间内,工人在对产品进行检查。
中国证券报-中证网· 2025-12-29 07:02
FERNAM 星级 TI A TORAS 女服装 - When ■ 第 大 元 型 2 二 est 新闻台 下在四 cient e 13 6 t 百星 . ther . P it ...