Workflow
跨膜运输蛋白研究
icon
搜索文档
颜宁团队,获奖
券商中国· 2025-11-10 07:38
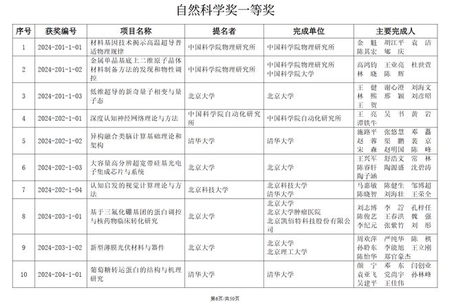
文章核心观点 - 清华大学颜宁教授团队的项目“葡萄糖转运蛋白的结构与机理研究”荣获2024年北京市科学技术奖自然科学奖一等奖 [1][4] - 该项目在跨膜运输蛋白研究领域取得重大突破,为理解疾病致病机理及药物开发提供了分子基础 [4] - 颜宁团队核心成员稳定,多位主要完成人已与其共事多年,显示出团队深厚的研究积累 [5] 获奖项目详情 - 获奖项目编号为“2024-Z04-1-01”,提名者与完成单位均为清华大学 [1] - 项目主要完成人包括颜宁、邓东、闫创业、袁亚飞、党尚宇、孙林峰、吴建平、王佳伟 [1][2] - 颜宁教授是该项目团队的核心领导者,身兼中国科学院院士、深圳医学科学院院长、深圳湾实验室主任等多重重要职务 [4] 研究团队背景与历史成就 - 颜宁教授在国际上首次揭示人源葡萄糖转运蛋白等一系列重要跨膜蛋白的原子分辨率结构 [4] - 其研究成果曾于2009年、2012年两次被美国《科学》杂志评选的年度十大科学进展重点引用,并入选2012年中国科学十大进展 [5] - 颜宁教授以通讯作者身份在《自然》《科学》《细胞》三大国际著名期刊上发表论文9篇 [5] - 团队成员邓东、吴建平均为颜宁教授的学生和长期合作者 [5]
颜宁院士团队获北京市科学技术奖自然科学奖一等奖
观察者网· 2025-11-09 21:57
奖项与项目信息 - 2024年11月7日,北京市科学技术委员会公布《2024年北京市科学技术奖获奖公告》[1] - "葡萄糖转运蛋白的结构与机理研究"项目获得2024年北京市科学技术奖自然科学奖一等奖[1] - 项目主要完成人包括颜宁、邓东、闫创业、袁亚飞、党尚宇、孙林峰、吴建平、王佳伟[1] 核心研究人员背景 - 项目核心研究人员颜宁为1977年11月出生的基础生物学家,于2000年获清华大学学士学位,2004年获美国普林斯顿大学博士学位,2023年当选为中国科学院院士[2] - 颜宁长期从事跨膜运输蛋白的结构与机理研究[2] - 颜宁目前主要致力于针对疼痛的发病机理研究与药物研发[2] 科研成就与行业意义 - 研究在国际上首次揭示人源葡萄糖转运蛋白、真核生物电压门控钠离子通道和钙离子通道等一系列具有重要生理与病理意义跨膜蛋白的原子分辨率结构[2] - 研究成果为理解相关疾病的致病机理及药物开发提供了分子基础[2]