Workflow
体外诊断产品及耗材集约化采购服务
icon
搜索文档
突然宣布停牌核查!“14天12板”大牛股:股价存明显泡沫化特征
每日经济新闻· 2025-11-15 10:46
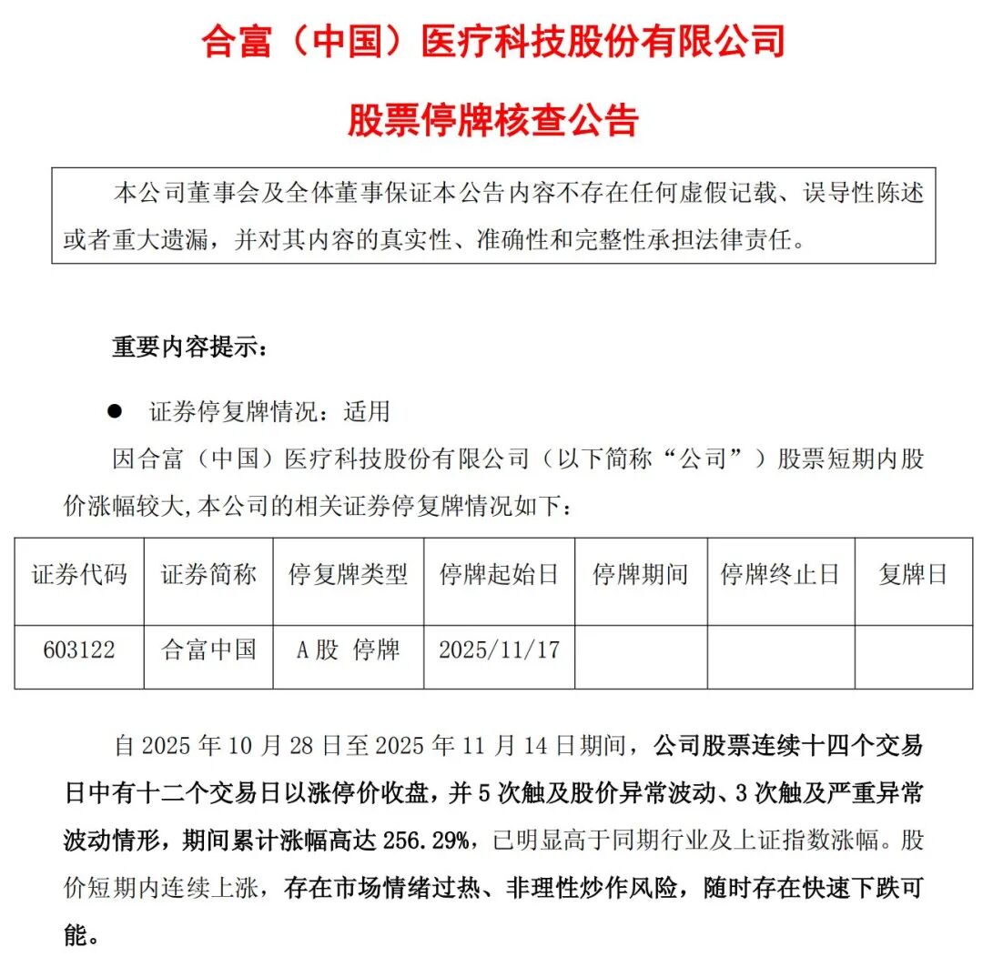
股价异常波动与停牌核查 - 公司股票在14个交易日内出现12个涨停板,累计涨幅高达256.29%,明显高于同期行业板块14.11%的涨幅和上证指数-0.16%的涨幅 [1][5] - 因股价5次触及异常波动、3次触及严重异常波动,为维护投资者利益,公司股票自2025年11月17日起停牌,预计停牌时间不超过3个交易日 [1][4] - 在发布停牌风险提示的次日(11月14日),公司股价盘中仍触及涨停,最终收涨7.69%,全天成交额26.18亿元,换手率达28.48% [7] 交易数据与市场表现 - 10月28日至11月14日期间,公司股票总成交885.9万手,总成交金额134.8亿元,换手率高达222.56% [5] - 11月14日龙虎榜数据显示,上榜营业部席位全天成交约2.85亿元,占当日总成交金额的10.89%,净买入约1325万元 [10] - 公司指出股价上涨期间流通换手率出现较大波动,击鼓传花效应明显 [11][15] 公司基本面与财务状况 - 公司主营业务未发生重大变化,且处于亏损状态 [11] - 2025年第三季度,公司归母净利润约为-504.8万元,同比下滑225.26% [12] - 第三季度营业收入为1.812亿元,同比下降21.27%,年初至报告期末营业收入为5.489亿元,同比下降22.80% [14] - 利润总额第三季度为-543.67万元,同比下降193.80%,年初至报告期末为-1459.45万元,同比下降139.41% [14] 估值水平与行业对比 - 截至2025年11月14日,公司静态市盈率为343.67倍,显著高于所属批发业30.94倍的行业静态市盈率水平 [14] - 公司提示当前股价存在明显泡沫化特征,严重偏离同行业上市公司合理估值 [14] 业务概况与行业背景 - 公司全称为合富(中国)医疗科技股份有限公司,于2022年2月在上交所主板上市 [15] - 公司已与1000余家国内外试剂、耗材原厂和代理商建立合作关系,为医院提供近3.7万个品项的体外诊断产品及耗材集约化采购服务 [15] - 业绩下滑主要受国内宏观形势变动、医疗行业集中采购降价等政策调整影响,导致产品采购单价下调且订单采购量缩减 [12]
突然宣布:停牌核查!“14天12板”大牛股:公司股价存在明显泡沫化特征,击鼓传花效应明显!“仍处于亏损状态”
每日经济新闻· 2025-11-15 09:37
股价异常波动与停牌核查 - 公司股票在14个交易日中有12个交易日涨停,累计涨幅高达256.29% [1] - 股价5次触及异常波动、3次触及严重异常波动,明显高于同期行业涨幅14.11%和沪指涨幅-0.16% [1][4] - 为维护投资者利益,公司股票自2025年11月17日起停牌,预计停牌时间不超过3个交易日 [1][3] 交易活跃度与市场表现 - 停牌预警次日(11月14日),公司股价盘中仍触及涨停,收盘涨幅7.69%,全天成交26.18亿元,换手率28.48% [6] - 在14个交易日内,公司股票总计成交885.9万手,总计成交额134.8亿元,换手率达222.56% [4] - 龙虎榜数据显示,11月14日上榜营业部席位全天成交约2.85亿元,占当日总成交金额比例为10.89%,净买入约1325万元 [8] 公司基本面与财务状况 - 公司2025年第三季度归母净利润约为-504.8万元,同比下滑225.26% [9] - 第三季度营业收入为1.812亿元,同比下降21.27%;年初至报告期末营业收入为5.489亿元,同比下降22.80% [10] - 公司主营业务未发生重大变化,但处于亏损状态,利润下滑主要受医疗行业集采降价及订单量缩减影响 [9][10] 估值水平与风险提示 - 截至2025年11月14日,公司静态市盈率为343.67倍,显著高于所属批发业行业静态市盈率30.94倍 [11] - 公司指出当前股价存在明显泡沫化特征,严重偏离同行业上市公司合理估值 [11] - 公司提示股价上涨期间换手率波动较大,"击鼓传花效应明显",提请投资者注意甄别 [11] 公司业务概况 - 公司全称为合富(中国)医疗科技股份有限公司,成立于2000年10月,于2022年2月在上交所主板上市 [11] - 公司已与1000余家国内外试剂、耗材原厂和代理商建立合作关系,为医院提供近3.7万个品项的体外诊断产品及耗材集约化采购服务 [11]