Workflow
医疗批发业
icon
搜索文档
再涨停!合富中国15天涨超290%,公司最新回应来了
21世纪经济报道· 2025-11-20 14:03
股价表现 - 11月20日复牌后再度涨停,报收26.18元/股,涨停板封单资金达0.85亿元 [1] - 自10月28日行情启动后,15个交易日内斩获13个涨停板,累计涨幅高达291.92% [1] - 10月28日至11月14日期间,连续14个交易日中有12个交易日涨停,5次触及股价异常波动,3次触发严重异常波动,11月14日换手率高达28.48% [1] 公司声明与基本面 - 公司明确表示不存在额外利好信息,亦无应披露而未披露的消息 [1] - 公司股票流通换手率出现较大波动,击鼓传花效应明显 [2] - 2025年三季度报显示,前三季度公司实现营业收入5.49亿元,同比下降22.8%;归母净利润亏损1238.62万元,同比下降146.65% [2] - 业绩下滑主要受国内宏观形势变动、集中采购降价等医疗行业政策调整影响,导致产品采购单价下调及订单采购量缩减 [2] 估值与风险提示 - 截至11月14日,公司静态市盈率达343.67倍,而同期所属批发业静态市盈率仅30.94倍,股价严重偏离合理估值 [1] - 公司公告提示风险,明确主营业务未发生重大变化,且目前仍处于亏损状态,股价严重偏离基本面 [2][3] 监管关注 - 异常交易行为已引发监管机构高度关注,触及异常波动特别严重情形 [3] - 上海证券交易所将对该股异常交易行为进一步从严认定,并可能采取列为重点监控账户、暂停或限制账户交易等自律管理措施 [3] 公司背景与市场分析 - 公司成立于2000年,2022年在上交所主板上市,是唯一一家两岸双上市的医疗企业 [2] - 主营业务涵盖体外诊断试剂及耗材集约化采购、AI辅助诊疗系统、远程医疗等 [2] - 当前公司无实控人,第一大股东为合富(香港)控股有限公司 [2] - 市场分析认为,此轮上涨可能受到近期A股“看名炒股”非理性情绪助推 [2]
业绩下滑、股价狂飙,合富中国股票停牌核查
贝壳财经· 2025-11-17 19:46
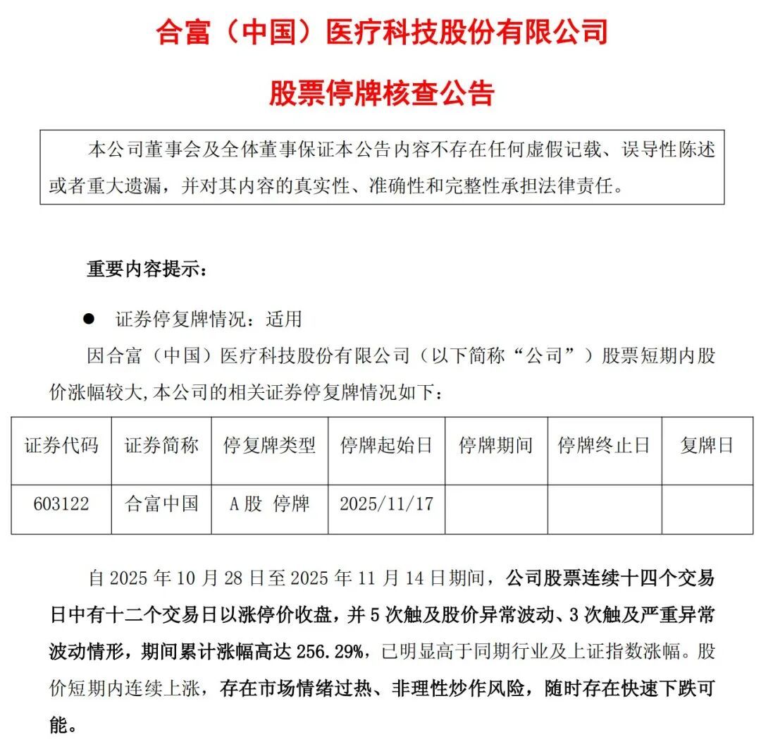
股价表现与停牌核查 - 公司股价在10月28日至11月14日的14个交易日内获得12个涨停,区间累计涨幅高达256.29%,从6.65元/股涨至23.8元/股 [1] - 因股价异常波动,公司股票于11月17日起停牌核查,预计停牌时间不超过3个交易日 [1] - 停牌前最后一个交易日(11月14日)换手率高达28.48%,显示交易活跃 [2] 公司基本面与财务表现 - 公司2024年前三季度营收同比下滑22.8%至5.49亿元,归母净利润大幅下跌146.65%至-1239万元,处于亏损状态 [1][3] - 公司营收自2023年开始下滑,2023年、2024年营收分别为10.93亿元、9.39亿元,归母净利润从2022年峰值8272万元连续两年下滑,2024年为2757万元 [3] - 第三季度归母净利润大幅下滑225.26%,为-504.8万元 [3] 估值水平与行业比较 - 截至11月14日,公司静态市盈率为343.67倍,显著高于所属批发业行业静态市盈率30.94倍 [6] - 公司多次公告提示风险,称股价涨幅已严重偏离公司基本面及行业情况 [1][2][6] 业务状况与战略调整 - 公司业务主要包括集约化业务、医疗产品流通、医院赋能服务等 [2] - 业绩下滑主要受医疗政策环境(如集中采购降价)及新台币升值产生汇兑损失影响 [3] - 公司正积极调整业务布局,集中资源投入"ACME"自有产品研发,并拓展如体外诊断试剂精细化管理、临床诊断AI辅助系统等新业务赛道 [2][4]
突然宣布停牌核查!“14天12板”大牛股:股价存明显泡沫化特征
每日经济新闻· 2025-11-15 10:46
股价异常波动与停牌核查 - 公司股票在14个交易日内出现12个涨停板,累计涨幅高达256.29%,明显高于同期行业板块14.11%的涨幅和上证指数-0.16%的涨幅 [1][5] - 因股价5次触及异常波动、3次触及严重异常波动,为维护投资者利益,公司股票自2025年11月17日起停牌,预计停牌时间不超过3个交易日 [1][4] - 在发布停牌风险提示的次日(11月14日),公司股价盘中仍触及涨停,最终收涨7.69%,全天成交额26.18亿元,换手率达28.48% [7] 交易数据与市场表现 - 10月28日至11月14日期间,公司股票总成交885.9万手,总成交金额134.8亿元,换手率高达222.56% [5] - 11月14日龙虎榜数据显示,上榜营业部席位全天成交约2.85亿元,占当日总成交金额的10.89%,净买入约1325万元 [10] - 公司指出股价上涨期间流通换手率出现较大波动,击鼓传花效应明显 [11][15] 公司基本面与财务状况 - 公司主营业务未发生重大变化,且处于亏损状态 [11] - 2025年第三季度,公司归母净利润约为-504.8万元,同比下滑225.26% [12] - 第三季度营业收入为1.812亿元,同比下降21.27%,年初至报告期末营业收入为5.489亿元,同比下降22.80% [14] - 利润总额第三季度为-543.67万元,同比下降193.80%,年初至报告期末为-1459.45万元,同比下降139.41% [14] 估值水平与行业对比 - 截至2025年11月14日,公司静态市盈率为343.67倍,显著高于所属批发业30.94倍的行业静态市盈率水平 [14] - 公司提示当前股价存在明显泡沫化特征,严重偏离同行业上市公司合理估值 [14] 业务概况与行业背景 - 公司全称为合富(中国)医疗科技股份有限公司,于2022年2月在上交所主板上市 [15] - 公司已与1000余家国内外试剂、耗材原厂和代理商建立合作关系,为医院提供近3.7万个品项的体外诊断产品及耗材集约化采购服务 [15] - 业绩下滑主要受国内宏观形势变动、医疗行业集中采购降价等政策调整影响,导致产品采购单价下调且订单采购量缩减 [12]
13天12板!“可能申请停牌核查”
中国证券报· 2025-11-13 23:04
股价表现 - 公司股价在11月13日再次涨停,走出13个交易日中12个涨停板的行情,最新市值为88亿元 [2] - 自10月以来至11月13日,公司股价累计涨幅达244.24% [2] - 10月28日至11月13日,公司股价连续13个交易日累计涨幅达230.84%,其中5次触及股价异常波动、3次触及严重异常波动情形 [4][5] 估值水平 - 截至11月13日,公司静态市盈率为319.12倍 [8] - 同期所属批发业的行业静态市盈率仅为30.88倍,公司估值严重偏离行业合理水平 [8] - 公司股票流通换手率出现较大波动,击鼓传花效应明显 [8] 经营业绩 - 前三季度公司实现营业收入5.49亿元,同比下降22.80% [10] - 前三季度归属于上市公司股东的净利润亏损1238.62万元,同比下降146.65% [10] - 第三季度单季净利润亏损504.80万元,较上年同期下降225.26% [10] 业务与风险提示 - 公司业务范围包括临床诊疗AI辅助系统、远程医疗、医院精细化运营管理、体外诊断试剂及耗材精细化管理服务等 [8] - 公司产品采购单价下调,订单采购量缩减,导致收入与利润同步下滑,费用管控举措的效果未能完全抵消收入下滑的影响 [11] - 公司表示生产经营活动正常,内外部经营环境和主营业务未发生重大变化 [11]