Workflow
危险废物管理
icon
搜索文档
生态环境部明确:11类固废不属于危险废物(附清单)
中国化工报· 2026-01-20 17:31
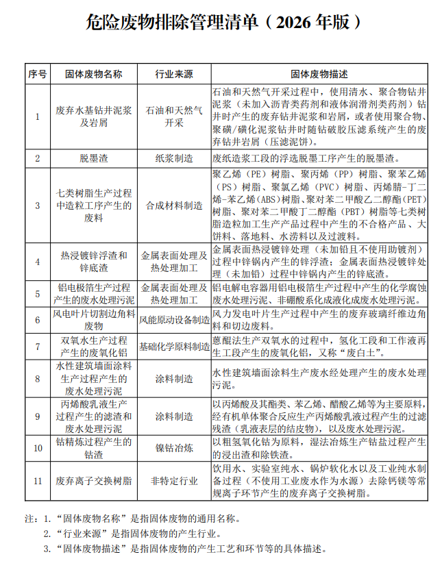
政策更新与实施 - 生态环境部发布《危险废物排除管理清单(2026年版)》,明确清单所列固体废物不属于危险废物,新版清单自发布之日起施行,同时废止2021年版清单 [1] - 2026年版清单是危险废物鉴别制度的组成部分,旨在针对属性不明确、社会普遍关注的固体废物统一管理尺度,提高环境管理水平,并降低企业固体废物管理成本 [1] 清单内容变化 - 2026年版清单共包含11类固体废物,与2021年版相比,新增了5类固体废物 [1] - 新增的5类固体废物包括:双氧水生产过程产生的废氧化铝、水性建筑墙面涂料生产过程产生的废水处理污泥、丙烯酸乳液生产过程产生的滤渣和废水处理污泥、钴精炼过程产生的钴渣、废弃离子交换树脂 [1] 具体固体废物行业来源与描述 - 废弃水基钻井泥浆及岩屑:来源于石油和天然气开采行业,描述为使用特定类型钻井泥浆时产生的废弃泥浆和岩屑,或特定泥浆钻井时随钻破胶压滤系统产生的废弃岩屑 [2] - 脱墨渣:来源于纸浆制造行业,描述为废纸造浆工段浮选脱墨工序产生的脱墨渣 [2] - 七类树脂生产过程中造粒工序产生的废料:来源于合成材料制造行业,描述为聚乙烯(PE)、聚丙烯(PP)等七类特定树脂造粒加工过程中产生的不合格产品、大饼料等废料 [2] - 热浸镀锌浮渣和锌底渣:来源于金属表面处理及热处理加工行业,描述为特定条件下热浸镀锌处理过程中锌锅内产生的浮渣和底渣 [2] - 铝电极箔生产过程产生的废水处理污泥:来源于金属表面处理及热处理加工行业,描述为铝电解电容器用铝电极箔生产过程中特定废水处理产生的污泥 [2] - 风电叶片切割边角料废物:来源于风能原动设备制造行业,描述为风力发电叶片生产过程中产生的废弃玻璃纤维边角料和切边废料 [2] - 双氧水生产过程产生的废氧化铝:来源于基础化学原料制造行业,描述为蒽醌法生产双氧水过程中特定工段产生的废氧化铝,又称“废白土” [2] - 水性建筑墙面涂料生产过程产生的废水处理污泥:来源于涂料制造行业,描述为水性建筑墙面涂料生产废水经处理产生的污泥 [2] - 丙烯酸乳液生产过程产生的滤渣和废水处理污泥:来源于涂料制造行业,描述为以特定原料生产丙烯酸乳液过程中产生的过滤残渣及废水处理污泥 [2] - 钴精炼过程产生的钴渣:来源于镍钴冶炼行业,描述为以粗氢氧化钴为原料湿法冶炼生产钴盐过程中产生的浸出渣和除铁渣 [2] - 废弃离子交换树脂:来源于非特定行业,描述为饮用水、实验室纯水等制备过程中去除常规离子环节产生的废弃离子交换树脂,且不使用工业废水作为水源 [2]
Clean Harbors (NYSE:CLH) FY Conference Transcript
2026-01-14 22:47
公司概况 * 公司为北美领先的环境和工业服务提供商,拥有约45年历史,预计2025年营收约60亿美元,员工约24,000人[4] * 公司业务分为两大运营部门:环境服务部门(约50亿美元营收)和安全清洁可持续发展解决方案部门(约10亿美元营收)[4][5] 业务部门详情 * **环境服务部门**:包含四个业务单元[6] * **技术服务**:2025年营收约17亿美元,略低于20亿美元,是最大业务单元,拥有大量运输设备和处置资产,包括北美最大的危险废物焚烧网络(在14个商业许可焚烧炉中运营10个)[6][7] * **安全清洁环境服务**:与技术服务互补,也是超10亿美元业务,主要服务中小型企业,提供近乎订阅式的定期服务,过去几年年增长率约10%,最近季度(Q3)增长约7%[9][10] * **现场服务**:2025年也是超10亿美元业务,2024年通过收购HEPACO增加了3-4亿美元营收,2025年有机增长率较2024年有所放缓,但仍在增长[11][12] * **工业服务**:2025年营收约13-14亿美元,今年增长较慢,主要因炼油厂和化工厂客户面临成本压力,减少了检修服务的范围和规模[13][14] * **安全清洁可持续发展解决方案部门**:核心是收集废机油并精炼成基础油,2025年预计产生约1.4亿美元EBITDA,该部门EBITDA在2021-2023年曾高达3亿美元以上,后因基础油价格下跌而回落[16][17] 近期业绩与战略 * **2025年第三季度增长**:技术服务业务营收增长12%,由处置量和项目工作推动;安全清洁环境服务业务增长约7%[10][11] * **定价策略调整**:为应对基础油价格下跌,公司改变了废机油收集的定价结构,从2024年11月每加仑约支付0.05美元,转变为目前每加仑收费接近0.50美元,从而稳定了业务[17][18] * **新设施贡献**:位于内布拉斯加州金博尔的新焚烧炉于约一年前启用,2025年预计贡献约1000万美元EBITDA,预计2026年EBITDA贡献将翻倍至2000-2500万美元,并在2026年底达到约4000万美元的年化运行率[20][36][37] 增长动力与机遇 * **产业回流**:随着更多产业回流项目进行,将产生危险废物,为公司带来业务[18][19] * **PFAS(全氟和多氟烷基物质)**:2025年PFAS相关业务收入约1.2亿美元,预计该业务线将以每年15%-20%的速度增长,且管道项目增长可能更快[19][39][43] * 市场潜力巨大,已有高达400亿美元资金被分配(包括3M基金、基础设施法案的100亿美元、国防部129亿美元等)[42] * 国防授权法案要求国防部在180天内(即2026年上半年)提交PFAS处置和销毁指南,涉及约700个受污染的军事设施,是重要机遇[40] * 环保署的饮用水标准、各州法规、大量诉讼和解等都将推动市场发展[41][42] * **人工智能与数据中心**:数据中心建设过程会产生危险废物;数据中心需要大量电力,公司现场服务业务可为电力公司提供服务;数据中心冷却系统等需要特定溶剂,公司可帮助回收处置[25][26][27] 财务表现与利润率 * **环境服务部门利润率扩张**:基于2025年全年指引,环境服务部门EBITDA利润率预计约为26%,较去年改善约70个基点,已超过公司“2027愿景”中为2027财年设定的目标[27][28] * **利润率驱动因素**:定价策略优化、网络增量增长和利用率提升、持续的成本控制、以及技术应用(包括利用AI提高效率)[29][31][32][33] * **长期利润率目标**:当前利润率26%,长期目标为超过30%,过去五年利润率已提升超过500个基点[33] 市场环境与展望 * **2025年挑战**:年初政府更迭、关税不确定性、以及炼油利润率紧张等因素,导致部分客户运营不确定性增加,某些大宗有害废物流量增长放缓[22][23][35] * **2026年积极因素**:关税不确定性有所缓解,客户讨论增加2026年产量,炼油利润率改善,利率环境可能刺激资本支出增加,基础设施投资和就业法案的积极影响[23][24] * **网络利用率**:2025年某些季度,若不计算新焚烧炉,网络利用率超过90%,理想运营区间为高80%至低90%的利用率[38]