Workflow
天弘中债投资级公司信用债精选指数发起式证券投资基金
icon
搜索文档
基金分红:天弘中债投资级公司信用债精选指数发起基金12月4日分红
搜狐财经· 2025-12-02 09:43
证券之星消息,12月2日发布《天弘中债投资级公司信用债精选指数发起式证券投资基金分红公告》。 本次分红为2025年度的第1次分红。公告显示,本次分红的收益分配基准日为11月11日,详细分红方案 如下: 本次分红对象为权益登记日在基金注册登记机构登记在册的本基金全体基金份额持有人。,权益登记日 为12月3日,现金红利发放日为12月4日。选择红利再投资方式的投资者,其红利按2025年12月03日除息 后的基金份额净值转换为基金份额,转换后的基金份额将于2025年12月04日直接计入其基金账户,2025 年12月05日起可以查询。根据相关法律法规规定,基金向投资者分配的基金收益,暂免征收所得税。本 基金本次分红免收分红手续费;选择红利再投资方式的投资者其红利再投资所得的基金份额免收申购费 用。 以上内容为证券之星据公开信息整理,由AI算法生成(网信算备310104345710301240019号),不构成 投资建议。 | 分级基金简称 | 代码 | 基准日基金净值 | | 分红方案 | | --- | --- | --- | --- | --- | | | | (元) | | (元/10份) | | 天弘中债投资级 ...
天弘中债投资级公司信用债精选指数成立 规模60亿元
中国经济网· 2025-08-08 15:16
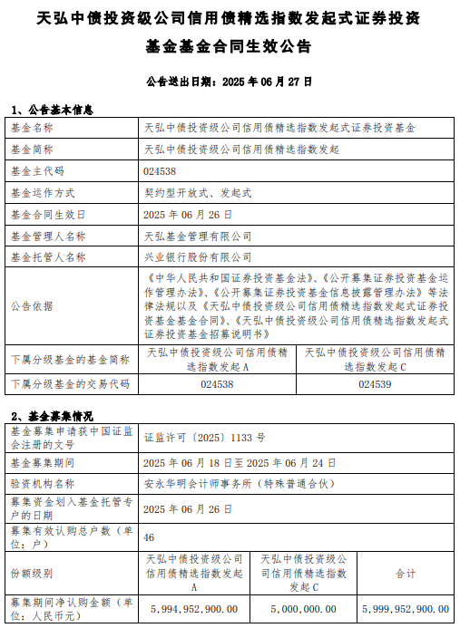
| 公告送出日期: 2025年06月27日 | | --- | 该基金的基金经理为尹粒宇。尹粒宇历任成都银行培训生、交易员,马来西亚丰隆银行交易员,成 都银行交易员,南华基金管理有限公司固定收益部副总经理、基金经理。2020年6月加盟天弘基金管理 有限公司。 中国经济网北京6月27日讯 今日,天弘基金管理有限公司发布天弘中债投资级公司信用债精选指数 发起式证券投资基金基金合同生效公告。 该基金募集期间净认购金额合计5,999,952,900.00元,认购资金在募集期间产生的利息合计 807,708.89元,募集份额合计6,000,760,608.89份。 | 基金募集申请获中国证监 | 证监许可(2025) 1133 号 | | | | --- | --- | --- | --- | | 会注册的文号 | | | | | 基金募集期间 | 2025年06月18日至2025年06月24日 | | | | 验资机构名称 | 安永华明会计师事务所(特殊普通合伙) | | | | 募集资金划入基金托管专 | 2025 年 06月 26 日 | | | | 户的日期 | | | | | 募集有效认购总户数(单 位:户) ...