Workflow
广发瑞锦一年定开混合
icon
搜索文档
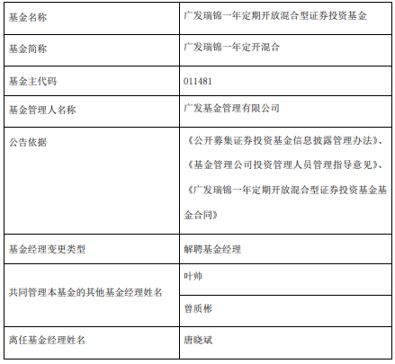
唐晓斌离任广发瑞锦一年定开混合 成立4年亏损约27%
中国经济网· 2025-12-04 01:59
基金经理变更 - 广发基金管理有限公司公告,基金经理唐晓斌离任广发瑞锦一年定期开放混合型证券投资基金 [1][2] - 基金经理变更类型为解聘,该基金目前由叶帅和曾质彬共同管理 [2] - 唐晓斌在广发基金历任研究发展部行业研究员、研究小组组长、研究发展部总助、权益投资二部投资经理等职 [1] 基金产品表现 - 广发瑞锦一年定开混合成立于2021年9月15日 [1] - 截至2025年12月2日,该基金今年来收益率为17.49% [1] - 该基金自成立以来收益率为-27.79%,累计净值为0.7221元 [1]
广发基金4产品变更基金经理,年内多位绩差基金经理“下课”
南方都市报· 2025-10-11 17:40
基金经理变更概况 - 广发基金于2025年国庆中秋假期密集发布四则基金经理变更公告,对旗下4只产品进行调整 [2][3] - 调整涉及广发睿杰精选、广发诚享混合、广发瑞锦一年定开混合和广发兴诚混合四只基金 [2][3] - 原基金经理蒋科因工作安排离任广发睿杰精选,由陈韫中接棒,其余三只产品均从单人管理转变为共管模式 [2][3] 调整产品的业绩与规模 - 除广发睿杰精选成立未满3年外,其余三只产品近3年均录得亏损,且跑输业绩基准超30个百分点 [2] - 广发兴诚混合和广发诚享混合规模最大,截至2025年上半年末分别为22.03亿元和15.39亿元,但近三年累计收益分别约为-36%和-37%,跑输基准约63和65个百分点 [4] - 广发瑞锦一年定开混合规模为1.21亿元,近三年累计收益约-7.5%,跑输基准约35个百分点 [4] - 广发睿杰精选规模最小,为0.18亿元,自2023年11月成立以来总回报约20.7%,但跑输业绩基准约8.9个百分点 [5] 新任基金经理背景 - 新任基金经理均拥有较长证券从业经验,陈韫中从业9.7年,投资年化回报为4.57% [3] - 叶帅、观富钦、刘彬的证券从业年限分别达8.8年、14.3年、14.3年,投资年化回报分别为8.92%、7.25%、16.94% [3] - 曾质彬拥有9.3年证券从业年限,于2025年3月首次参与管理公募基金 [3] 公司整体变动趋势与行业背景 - 此次调整是广发基金近一年以来“增聘潮”的延续,截至10月10日,公司近一年已有64只基金新聘基金经理,13只出现基金经理离任,合计占基金总数近20% [2][6] - 2025年以来已有4位基金经理“清仓”卸任,包括曾经的百亿基金经理邱璟旻和张东一,四人近三年投资收益均为负值,分别跑输沪深300指数 [7] - 广发基金是主动管理型权益基金大厂,截至10月10日旗下有9名管理规模超百亿的基金经理,数量为行业最多 [6] - 公司近一年有77只基金发生基金经理变更,占比19.5%,其中主动管理型权益基金达34只,占比44% [6] 战略转型方向 - 基金经理变动背后是公司优化产品管理、践行平台化投研战略的探索 [7] - 行业正告别明星基金经理单打独斗时代,转向制度化、协作化的投研平台,以提升竞争力 [7]
广发瑞锦一年定开混合增聘曾质彬与叶帅
中国经济网· 2025-10-09 16:11
核心观点 - 广发基金增聘曾质彬和叶帅为广发瑞锦一年定开混合的基金经理,与唐晓斌共同管理该基金 [1][2] - 该基金今年以来收益率表现强劲,但成立以来累计收益率为负 [1] 基金经理变更 - 基金经理变更类型为增聘,新任基金经理为曾质彬和叶帅 [2] - 共同管理该基金的其他基金经理为唐晓斌 [2] - 曾质彬于2016年7月加入公司,历任量化投资部研究员、投资经理等职 [1] - 叶帅于2016年12月加入公司,曾任指数投资部研究员、投资经理 [1] 基金业绩表现 - 广发瑞锦一年定开混合成立于2021年9月15日 [1] - 截至2025年9月30日,该基金今年来收益率为24.05% [1] - 成立以来收益率为-23.76%,累计净值为0.7624元 [1] 基金基本信息 - 基金全称为广发瑞锦一年定期开放混合型证券投资基金,简称为广发瑞锦一年定开混合 [2] - 基金主代码为011481,基金管理人为广发基金管理有限公司 [2] - 公告依据包括相关信息披露管理办法、基金管理指导意见及基金合同 [2]
机构风向标 | 伊之密(300415)2025年二季度已披露前十大机构累计持仓占比38.26%
新浪财经· 2025-08-27 09:05
机构持股情况 - 截至2025年8月26日,20个机构投资者合计持有伊之密A股股份1.80亿股,占总股本比例38.36% [1] - 前十大机构投资者合计持股比例达38.26%,较上一季度上升1.80个百分点 [1] - 前十大机构包括佳卓控股、香港中央结算、国投证券等主体 [1] 公募基金持仓变动 - 东方红远见价值混合A持股增加0.43个百分点,为本期唯一持股增加的公募基金 [1] - 中庚小盘价值股票为本期新披露的公募基金 [1] - 22个公募基金未再披露持仓,包括金信深圳成长混合A、民生加银积极成长发起式等产品 [1]