n型致密料
搜索文档
[安泰科]多晶硅周评-市场情绪悲观 价格继续探底 (2026年3月25日)
中国有色金属工业协会硅业分会· 2026-03-25 14:08
多晶硅价格走势 - 本周多晶硅n型复投料成交均价为4.05万元/吨,环比下滑6.25%,价格区间为3.9至4.25万元/吨[1] - 本周多晶硅n型颗粒硅成交均价为4.05万元/吨,环比下滑7.95%,价格区间为4.0至4.3万元/吨[1] - n型复投料成交区间低价下探至3.9万元/吨,n型颗粒硅均价跌幅接近8%[1] - n型致密料成交均价为3.82万元/吨,环比下滑4.26%[3] 市场交易与情绪 - 本周市场交投氛围清淡,仅有1家企业达成新订单,其余多数企业无新签单[1] - 个别已签订合同出现毁约、重新降价续签的情况,对企业造成一定压力[1] - 市场受悲观情绪影响,多晶硅价格继续探底,形成“越跌越不买”的负向循环[1] - 价格降幅与降速越大,下游“买涨不买跌”的心态越明显,抑制了刚需之外的采购意愿[1] 价格下跌原因 - 上下游企业对后市预判都相对悲观,下游企业采购意愿极低且压价力度极大[1] - 硅料企业在库存与资金压力下,被动接受低价以寻求现金回流[1] - 当前价格大幅且快速地下跌非但无法刺激需求,反而会加剧全产业链的观望和避险情绪[2] 行业现状与挑战 - 多晶硅产业正面临严峻考验,市场出清过程可能比预期更为复杂[2] - 非理性降价会进一步侵蚀行业整体利润空间,不利于中长期健康发展[2] - 未来市场企稳需要库存确定性下降,以及终端需求实质性回暖与市场信心逐步重建[2] 行业参与者与建议 - 行业主要参与者包括四川永祥股份有限公司、协鑫科技控股有限公司、新特能源股份有限公司等多家企业[4] - 企业应基于自身成本与现金流状况合理安排销售节奏[2] - 企业之间应加强市场信息交流,增进对供需情况的共识,稳定市场预期,减少因信息不对称导致的误判与恶意压价[2] - 上下游企业共同理性决策,才能推动行业早日走出低谷,实现高质量、可持续发展[2]
安泰科:本周多晶硅少量成交 市场或继续保持观望态势
智通财经网· 2026-02-11 11:36
多晶硅市场价格与成交情况 - 本周n型复投料成交均价为5.17万元/吨,价格区间为5.1-5.3万元/吨 [1] - 本周n型颗粒硅成交均价为5.05万元/吨,价格区间为5.0-5.1万元/吨 [1] - n型致密料成交均价为4.84万元/吨,价格区间为5.00-4.80万元/吨 [2] 市场成交活跃度与结构 - 本周市场活跃度略有回升,打破前期完全停滞局面,共有4家企业达成少量订单 [1] - 整体成交仍以试探性交易为主,但成交结构呈现分化,颗粒硅成交量显著高于棒状硅 [1] - 少量订单的达成在一定程度上为后续价格构筑了底部支撑 [1] 当前市场供需状态与价格博弈 - 下游终端需求尚未好转,加之临近春节假期,上下游观望情绪浓厚,节前大规模采购意愿低迷 [1] - 当前硅料企业多处于大幅减产甚至停产状态,进一步大幅下调报价的意愿较弱 [1] - 短期内,多晶硅市场仍将处于僵持观望态势,主导因素是节前需求疲软与供应收缩之间的博弈,价格波动空间有限 [1] 产品性价比与需求驱动因素 - 颗粒硅因具备相对较高的性价比,更易达成刚需订单的实质性成交 [1] - 节后,随着终端装机项目逐步启动,下游需求有望自下而上传导,带动采购需求放量 [1] - 硅料供应的持续收缩也将对供需关系的改善形成支撑 [1] 价格数据来源与样本代表性 - 价格数据根据9家多晶硅生产企业的产量占比通过加权平均整理所得 [2] - 参与统计的9家企业2025年4季度产量占国内总产量的89.3%,其n型用料占比为91.6% [2] - 数据来源为安泰科,更新日期为2026年2月11日 [2] 市场核心矛盾与未来展望 - 供需核心矛盾的化解,重点依赖于终端需求的全面复苏以及相关能耗政策的有效落地 [1]
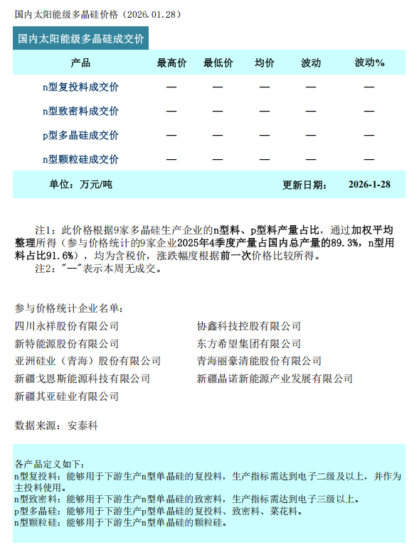
安泰科:本周多晶硅报价松动难引成交 供需弱平衡持续巩固
智通财经网· 2026-01-28 14:01
多晶硅市场现状 - 本周多晶硅主流产品均无规模性成交 仅极个别企业达成小额试探性订单 新单签约量近乎停滞 [1] - 尽管部分企业为试探市场下调报价 但下游采购意愿持续低迷 以消化库存和僵持观望为主 未因报价松动而启动补库 导致调价难以转化为实际成交 [1] 供需格局分析 - **需求侧制约因素**:银浆等关键辅材价格持续高位导致电池片生产成本居高不下 叠加组件端海外订单放量不足 采购意愿低迷 同时春节临近加剧了硅片、电池企业开工计划的不确定性 进一步抑制短期需求 [1] - **供应侧收缩情况**:头部企业大幅减产或停产导致硅料供应持续收缩 一家头部企业已全面停产 叠加另外两家企业减产落地 [1] - **供需弱平衡**:预计1月份多晶硅产量环比大幅减少15% 与同期硅片企业的排产规模基本匹配 市场累库速度显著放缓 供需弱平衡格局进一步巩固 [1] - **未来供应计划**:从排产计划看 2月份多晶硅产量将进一步下调至8.2-8.5万吨 供应收缩力度持续加大 [1] 后市展望 - 春节临近叠加一季度传统淡季 国内终端需求与海外组件订单均缺乏强劲支撑 同时银浆等辅材高价也导致电池片成本压力难减 [2] - 供应端头部企业主动执行停产、减产计划 推动供应收缩 对价格形成一定支撑 但行业高位库存仍未有效消化 对价格上行的压制作用依旧持续 [2] - 综合来看 在供应收缩、需求疲软、高位库存等因素相互制衡的格局下 预计短期内多晶硅价格将维持窄幅平稳运行态势 [2] 价格数据与统计说明 - 截至2026年1月28日 国内太阳能级多晶硅各产品(n型复投料、n型致密料、p型多晶硅、n型颗粒硅)本周均无成交 价格表显示为“一” [3] - 价格数据根据9家多晶硅生产企业的n型料、p型料产量占比加权平均整理所得 参与统计的9家企业2025年4季度产量占国内总产量的89.3% n型用料占比91.6% [3] - 参与价格统计的企业包括四川永祥、协鑫科技、新特能源、东方希望、亚洲硅业等九家公司 [4]
硅业分会:市场观望态势未改 本周多晶硅供需弱平衡格局渐显
智通财经网· 2026-01-21 13:42
多晶硅市场近期价格与供需状况 - 本周多晶硅市场主流成交价整体持稳,市场交投氛围清淡,新签订单稀少,以少量试探性成交为主 [1] - 多晶硅n型复投料成交均价为5.92万元/吨,n型颗粒硅成交均价为5.58万元/吨,价格环比均持平 [1] - 根据统计,n型复投料价格区间为5.0-6.3万元/吨,n型致密料均价为5.53万元/吨,n型颗粒硅价格区间为5.0-6.3万元/吨 [3] 当前市场僵局的形成原因 - 僵局原因一:光伏产品出口退税等政策对中长期需求有支撑,但部分需求已在2025年提前预支,导致下游硅片企业开工率提升意愿不足,对硅料即时采购需求支撑有限 [1] - 僵局原因二:白银价格持续飙升大幅推高电池片及组件生产成本,硅料报价的小幅下调对下游成本下降影响有限 [1] - 多晶硅企业持续低开工率导致其综合成本上升,进一步强化了价格底部支撑 [1] 行业供应与未来价格展望 - 根据排产计划,1月份多家头部企业按计划推进停产或减产,预计一季度内多晶硅月均产量将降至8万吨左右 [2] - 尽管终端需求暂未实质性回暖,但供应的大幅收缩使供需关系逐步趋于弱平衡 [2] - 预计短期内市场将维持观望僵局,价格走势关键变量在于下游开工率的实质性变化及库存去化的可持续性 [2] 价格数据统计方法与样本 - 本周价格数据根据9家多晶硅生产企业的产量占比加权平均整理所得,这9家企业2025年4季度产量占国内总产量的89.3%,其n型用料占比为91.6% [3] - 参与价格统计的企业包括四川永祥、协鑫科技、新特能源、东方希望、亚洲硅业等九家主要公司 [4] - 表格中列明了n型复投料、n型致密料、p型多晶硅及n型颗粒硅的具体定义 [4]
硅业分会:市场观望氛围浓厚 本周多晶硅供需平衡迹象再现
智通财经网· 2026-01-14 17:25
多晶硅市场近期状况与价格 - 本周国内多晶硅市场交投氛围清淡,暂无规模性成交,仅有个别企业达成少量试探性订单[1] - 上下游企业普遍持观望态度,市场各方均在等待更为清晰的需求信号[1] 市场观望的主要原因 - 尽管光伏产品出口退税政策落地对电池、组件出口的短期预期形成支撑,但部分需求已在2025年提前预支,导致其对当前需求的实际拉动效果相对有限[1] - 白银价格持续高涨大幅推升了电池片及组件环节的生产成本,而终端电站对成本上涨的接受度尚不明朗,致使下游开工率调整的不确定性较高[1] 多晶硅价格数据 - 据安泰科统计,本周多晶硅n型复投料成交均价为5.92万元/吨,价格区间为5.0-6.3万元/吨,环比持平[1] - n型颗粒硅成交均价为5.58万元/吨,价格区间为5.0-6.3万元/吨,环比持平[1] - 国内太阳能级多晶硅价格数据显示,n型复投料、n型致密料及n型颗粒硅成交价环比波动均为0.00%,价格持稳[3] 供应端主动收缩与产量预测 - 根据企业排产计划,1月份个别头部企业逐步全面停产,且计划持续半年之久,同时另有两家企业执行大幅减产计划[2] - 预计2026年一季度多晶硅月度产量将降至7-9万吨的区间[2] - 同期硅片排产相对持稳,硅料供需基本匹配,甚至开始小幅消耗社会库存,为市场提供重要的底部支撑[2] 市场阶段与后市展望 - 当前多晶硅市场正处于供需再平衡的关键阶段,市场观望情绪浓厚,价格持稳的动力主要来源于供应端主动且显著的收缩[2] - 预计短期内,多晶硅价格将继续维持平稳运行[2] - 后续市场的走向将更多依赖于下游开工率的实际变动以及终端需求的回暖程度,待需求端信号明确后,硅料价格将根据阶段性的供需格局波动[2] 价格统计样本说明 - 价格数据根据9家多晶硅生产企业的n型料、p型料产量占比加权平均整理所得,参与统计的9家企业2025年4季度产量占国内总产量的89.3%,n型用料占比91.6%[3] - 参与价格统计的企业包括四川永祥股份有限公司、协鑫科技控股有限公司、新特能源股份有限公司等主要生产商[4]
硅业分会:本周多晶硅成交温和修复 价格小幅上涨
新浪财经· 2025-12-24 18:32
多晶硅市场价格与成交量变化 - 本周(12月18日至12月24日)国内多晶硅市场价格结束此前三个月的持稳局面,实现小幅上涨,成交量有所修复 [3][7] - n型复投料成交均价为5.39万元/吨,周环比上涨1.32%,价格区间为5.0-5.6万元/吨 [1][5] - n型致密料成交均价为5.03万元/吨,周环比上涨1.21% [2][6] - n型颗粒硅成交均价为5.05万元/吨,环比持平,价格区间为5.0-5.1万元/吨 [1][5] - 主流签单企业数量环比上周小幅增加,订单多为12月份订单,成交价格较上周上调1-2元/公斤 [3][7] 市场动态与供需分析 - 多数企业正处于2026年1月订单的密集洽谈期,预计近期将有批量订单落地 [3][7] - 为匹配2026年一季度传统淡季需求,硅料企业持续执行减产控销策略 [3][7] - 预计2026年1月多晶硅排产出货规模将大幅下调至6万-8万吨,有效缓解供应压力 [3][7] - 企业减产导致多晶硅单位产品综合成本上升,基于售价覆盖成本的定价机制,硅料价格随之上调 [3][7] 行业观点与短期展望 - 上下游企业均认识到维持价格体系稳定的重要性,避免连锁负面反应,本周硅料价格上涨为下游各环节价格的企稳回升提供了底部支撑 [3][7] - 当前市场价格的小幅上扬和成交的温和放量,表明市场信心正在逐步修复 [3][7] - 预计短期内,在供应主动紧缩和下游价格传导逐步顺畅的共同作用下,多晶硅市场有望实现量价双重企稳 [3][7]
安泰科:本周多晶硅成交温和修复 价格小幅上涨
智通财经网· 2025-12-24 16:21
多晶硅市场价格变动 - 本周国内多晶硅市场价格结束此前三个月的持稳局面,实现小幅上涨,n型复投料成交均价为5.39万元/吨,周环比上涨1.32% [1] - n型颗粒硅成交均价为5.05万元/吨,环比持平 [1] - 主流签单企业数量环比上周小幅增加,订单多为12月份订单,成交价格较上周上调1-2元/公斤 [1] 价格上涨驱动因素 - 价格上涨主要动力来源于三方面:第一,硅料企业为匹配一季度传统淡季需求,持续执行减产控销策略,预计1月多晶硅排产出货规模将大幅下调至6-8万吨,有效缓解供应压力 [1] - 第二,企业减产导致多晶硅单位产品综合成本上升,基于售价覆盖成本的定价机制,硅料价格随之上调 [1] - 第三,上下游企业均认识到维持价格体系稳定的重要性,本周硅料价格上涨也为下游各环节价格的企稳回升提供了底部支撑 [1] 市场短期展望 - 供应方面,减产氛围依旧浓厚,头部企业减产幅度高于预期,整体开工率将维持低位 [2] - 需求方面,下游硅片价格有所回暖,叠加电池片、组件环节为完成订单而维持一定刚性采购需求,对硅料市场形成一定支撑,但终端需求全面复苏尚需时日 [2] - 库存方面,短期内产需基本匹配,暂未大量累库,但绝对库存水平仍处于高位,去库压力依然存在 [2] - 综合判断,当前多晶硅市场价格的小幅上扬和成交的温和放量,表明市场信心正在逐步修复,预计短期内,在供应主动紧缩以及下游价格传导逐步顺畅的共同作用下,多晶硅市场有望实现量价双重企稳 [2] 详细价格数据统计 - 根据安泰科统计,本周n型复投料成交价格区间为5.0-5.6万元/吨,均价5.39万元/吨,周环比上涨1.32% [3] - n型致密料成交均价为5.03万元/吨,周环比上涨1.21% [3] - n型颗粒硅成交价格区间为5.0-5.1万元/吨,均价5.05万元/吨,环比持平 [3] - 价格数据根据9家多晶硅生产企业的产量加权平均整理所得,参与统计的9家企业2025年3季度产量占国内总产量的89.3%,n型用料占比91.5% [3] - 参与价格统计的企业包括四川永祥、协鑫科技、新特能源、东方希望、亚洲硅业等主要生产商 [5]
硅业分会:本周多晶硅市场成交清淡 新单报价探涨
智通财经网· 2025-12-17 14:18
多晶硅市场近期价格与供需分析 - 本周多晶硅市场呈现“成交清淡、报价探涨”的局面 市场成交极为清淡 主流签单企业数量进一步减少 新签订单几乎停滞 但大多数多晶硅企业均将新单报价上调至约6.5万元/吨以上[1] - 本周n型复投料成交均价为5.32万元/吨 n型颗粒硅成交均价为5.05万元/吨 价格环比均持平[1] - 硅料报价上调的核心动力在于业内普遍预期2026年一季度末终端需求有望好转 而1-2月份作为关键过渡期 保持产业链价格体系和库存的稳定至关重要 上调报价主要是向市场传递坚决稳价的信号 为下游硅片、电池片环节的价格企稳提供底部支撑[1] 多晶硅供应端情况 - 供应端整体保持稳定 目前在产多晶硅企业维持在11家 根据各企业排产计划 12月多晶硅产量预计仍在12万吨以内[2] - 尽管个别企业检修复产带来小幅增量 但西南地区枯水期减产以及行业整体开工率维持低位等因素限制了供应增量[2] - 预计2025年全年国内多晶硅产量在133万吨左右 其中前五家产量占比约78%[2] 多晶硅需求端与库存情况 - 需求端持续疲软 下游硅片、电池片及组件环节为应对高库存和终端项目启动缓慢等问题 减产幅度加大[2] - 预计全年硅片产量约640GW 对应硅料需求约126万吨[2] - 目前的供需双弱格局 将使12月多晶硅社会库存继续保持累积态势 全年硅料新增库存约7万吨(含进出口)[2] 市场综合判断与展望 - 目前市场高库存和弱需求的基本面仍未改变 但更为强烈的稳价共识正主导当前的市场情绪[2] - 预计短期内 在下游需求和价格暂无好转的情况下 多晶硅市场实际成交量仍将有限 但主流企业维持价格坚挺的态度十分明朗[2] - 若1-2月份产业链能维持库存及价格的平稳过渡 待终端需求回暖 市场有望逐步走出低谷[2] 多晶硅价格统计详情 - 本周n型复投料成交价格区间为4.9-5.5万元/吨 成交均价为5.32万元/吨[3] - 本周n型致密料成交价格区间为4.7-5.2万元/吨 成交均价为4.97万元/吨[3] - 本周n型颗粒硅成交价格区间为5.0-5.1万元/吨 成交均价为5.05万元/吨[3] - p型多晶硅本周无成交[3] - 参与价格统计的9家企业2025年3季度产量占国内总产量的89.3% n型用料占比91.5%[3] 参与统计企业名单 - 参与价格统计的企业包括四川永祥股份有限公司、协鑫科技控股有限公司、新特能源股份有限公司、东方希望集团有限公司、亚洲硅业(青海)股份有限公司、青海丽豪清能股份有限公司、新疆戈恩斯能源科技有限公司、新疆晶诺新能源产业发展有限公司、新疆其亚硅业有限公司[4]
【安泰科】多晶硅价格(2025年12月10日)
中国有色金属工业协会硅业分会· 2025-12-10 21:40
多晶硅市场价格数据 - 截至2025年12月10日,国内太阳能级多晶硅各产品成交均价保持稳定,未出现价格波动[2] - n型复投料成交均价为5.32万元/吨,价格区间为4.90至5.50万元/吨[2] - n型致密料成交均价为4.97万元/吨,价格区间为4.70至5.20万元/吨[2] - n型颗粒硅成交均价为5.05万元/吨,价格区间为5.00至5.10万元/吨[2] - p型多晶硅本周无成交记录[2] 数据样本与行业代表性 - 价格数据来源于9家主要多晶硅生产企业,其2025年第三季度产量合计占国内总产量的89.3%[2] - 在统计样本中,用于生产n型硅片的多晶硅用料占比高达91.5%[2] - 参与价格统计的企业包括四川永祥、新特能源、亚洲硅业、协鑫科技、东方希望等国内主要生产商[3] 产品定义与分类 - n型复投料定义为可用于生产n型单晶硅的复投料,生产指标需达到电子二级及以上,并作为主投料使用[3] - n型致密料定义为可用于生产n型单晶硅的致密料,生产指标需达到电子三级以上[3] - p型多晶硅定义为可用于生产p型单晶硅的复投料、致密料、菜花料[3] - n型颗粒硅定义为可用于生产n型单晶硅的颗粒硅[3]
安泰科:多晶硅市场延续供需双弱格局 短期内或维持弱势平稳运行
智通财经网· 2025-11-26 18:31
多晶硅市场供需格局 - 本周多晶硅市场延续供需双弱格局 下游硅片环节减产持续 采购需求减弱 但市场价格整体表现坚挺 [1] - 主流签单企业数量维持在4-5家 棒状硅签单量环比减少 颗粒硅因品质认可度和成本经济性 签单情况更具韧性 支撑市场活跃度 [1] 多晶硅市场价格表现 - n型复投料成交价格区间为4.9-5.5万元/吨 成交均价为5.32万元/吨 环比持平 [1][3] - n型颗粒硅成交价格区间为5.0-5.1万元/吨 成交均价为5.05万元/吨 环比持平 [1][3] - n型致密料成交均价为4.97万元/吨 环比持平 p型多晶硅本周无成交 [3] 市场价格稳定支撑因素 - 供应端硅料企业稳价意愿坚决 两家头部企业执行大幅度减产降负荷计划 市场供应收缩 [1] - 产业链上下游对"价格失稳将导致全链受损"有清晰共识 形成稳价共识 [1][2] - 需求端下游企业对硅料价格持稳有预期 未大幅削减采购计划 尤其维持对颗粒硅的采购规模 提供价格底部支撑 [1] 市场库存与短期展望 - 11月份供应端显著收缩 但需求端同步大幅减产 预计社会库存将呈现小幅累积 增量有限 [2] - 供应端主动收缩对价格形成托底 产业链稳价共识坚定 预计短期内多晶硅市场将继续维持弱势平稳运行态势 [1][2]