Workflow
缔约过失
icon
搜索文档
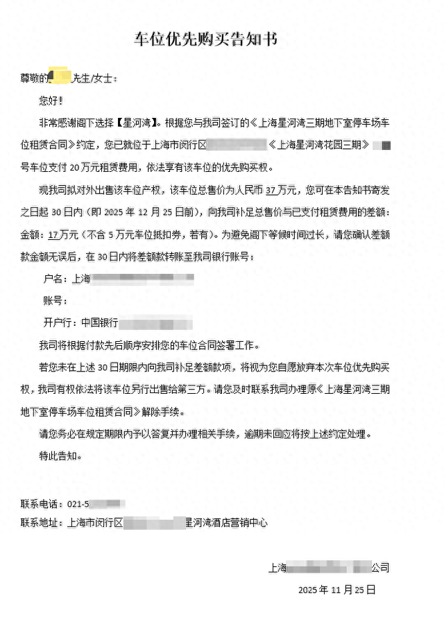
花32万购买车位却暂时不能办产证,风险谁担?
凤凰网· 2026-01-24 19:20
事件概述 - 上海星河湾花园三期业主李女士在付清两个车位共计24万元尾款后 被开发商告知因有关部门规定 同一业主在同一批次仅能办理一个车位的不动产权证 第二个车位需等待四五个月才能办理 业主认为开发商在收款前未充分告知此关键限制 存在信息披露不充分问题 并希望退还第二个车位的12万元尾款以规避资金风险 但开发商表示解除合同退款流程亦需四五个月 并否认未提前告知 [1][5][6] 车位销售模式与流程 - 该小区为分期开发的期房项目 其地下车位因涉及整体地下空间产权 需待小区所有批次楼栋全部交付后 开发商才能办理车位“大产证” 进而具备销售资格 [2] - 2023年小区交付时 开发商推出车位“长租锁定”方案 业主签订长租协议并支付20万元/个的“租金”即可锁定并使用车位 待开发商取得“大产证”后可转买卖合同 业主补足尾款办理“小产证” 此流程在《租赁合同》“特别约定”中已明确 [2] - 2025年11月25日 开发商上海金色紫都房地产有限公司发出《车位优先购买告知书》 通知已取得车位“大产证” 要求业主在30日内补足17万元/个的尾款 否则视为放弃 但告知书未提及“同一业主办理多车位产证需分批次”的规定 [4] - 李女士使用两份5万元车位抵扣券后 于2025年12月24日、25日分两次付清两个车位尾款共计24万元 每个车位实际成交价为32万元 [5] 争议焦点与各方立场 - **业主立场**:李女士认为开发商明知“同一业主在同一批次仅能办理一个车位产证”的规定 却在收款前只字未提 存在信息披露不充分 急于收取全款却隐瞒关键限制 导致其提前支付的12万元尾款被占用数月 面临利息损失和资金风险 [1][5] - **开发商立场**:开发商工作人员否认“销售没有提前告知分批办理”的说法 并强调分批次办理未超出电子版合同约定的最晚时效(2026年6月30日前) 若解除合同 退款流程大概需要四五个月 并表示一切按合同执行 业主有异议可走法律途径 [1][5][6] - **规定初衷**:记者从闵行区房管部门了解到 “同一业主在同一批次仅能办理一个车位产证”的规定 初衷是保障车位资源普惠性 避免部分业主大量购买车位导致其他业主无位可买 [5] 法律观点分析 - 律师认为 “同一业主办理多车位产证需分批次”直接影响到业主的权利归属时间和资金占用风险 开发商在《告知书》、《租赁合同》中并未提及该限制 直至收齐款项后才告知 属于履行告知义务瑕疵 与诚实信用原则背离 [6][7] - 鉴于业主与开发商之间存在显著的信息不对称 即便该分批限制属于规定 也不能免除开发商的提示与告知义务 [7] - 开发商在订立合同过程中故意隐瞒与合同有关的重要事实 存在违背诚信原则的行为 已构成缔约过失 如果造成业主损失 应承担赔偿责任 [7] - 在正式电子买卖合同签署前 针对开发商新增的限制条件 业主有权拒绝接受并主张退还尾款以恢复原长租履约状态 直到车位具备办证条件 [7]
业主花32万元购买车位却暂时不能办产证,风险谁来担?
新浪财经· 2026-01-24 19:20
文章核心观点 - 上海一小区业主在购买第二个车位并付清尾款后,被开发商告知需分批次办理产权证,引发关于开发商信息披露充分性与资金占用风险的争议 [1][5][6] 事件背景与交易模式 - 小区为分期开发的期房项目,地下车位需待全部楼栋交付后,开发商才能办理“大产证”并获得销售资格 [2] - 2023年交付时,开发商推出“长租锁定”方案:业主支付20万元/个的“租金”即可锁定并使用车位,待取得“大产证”后可转买卖合同,补足尾款办理“小产证” [2] - 2025年11月25日,开发商通知已取得“大产证”,要求业主在30日内补足17万元/个的尾款,否则视为放弃 [4] - 业主李女士使用两份5万元抵扣券后,于2025年12月分两次付清两个车位尾款共计24万元,每个车位实际成交价为32万元 [4] 争议焦点:信息披露与合同条款 - 业主在付清第二个车位尾款后,才被销售人员告知“同一业主在同一批次仅能办理一个车位的产证”,第二个需等待四五个月 [1][5] - 业主指出,此规定在《车位优先购买告知书》及《租赁合同》中均未提及,开发商存在信息披露不充分的问题 [4][5][6] - 开发商工作人员否认“销售没有提前告知”,并强调分批次办理仍在合同约定的最晚时效(2026年6月30日前)内 [5] - 业主表示,电子版买卖合同是在付尾款后才看到,目前仍未签字,导致第一个车位的产证办理也停滞 [5] 业主诉求与开发商回应 - 业主核心诉求并非放弃车位,而是希望开发商先退还第二个车位的12万元尾款,双方继续履行原长租协议,待可办证时再重新支付 [5][6] - 开发商回应称,如果解除合同,退款流程大概需要四五个月,并建议业主有异议可走法律途径 [1][6] 法律专家观点 - 律师认为,“同一业主办理多车位产证需分批次”直接影响业主权利归属时间和资金占用风险,开发商在关键文件中未提及该限制,属于履行告知义务瑕疵,违背诚信原则 [6] - 根据《民法典》,开发商在订立合同过程中故意隐瞒重要事实,可能构成缔约过失,若造成损失应承担赔偿责任 [7] - 在正式买卖合同签署前,针对开发商新增的限制条件,业主有权拒绝接受并主张退还尾款以恢复原长租履约状态 [7]