Workflow
白银预定价交易
icon
搜索文档
40倍杠杆断裂!水贝一黄金预定价平台兑付困难,投资者称涉资超百亿
第一财经· 2026-01-28 10:35
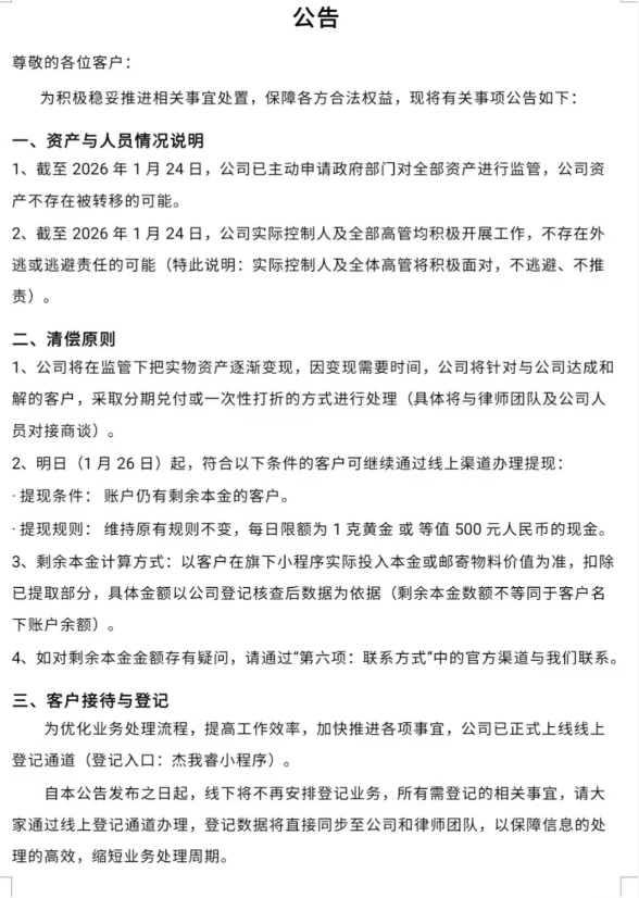
公司概况与事件发展 - 深圳杰我睿珠宝有限公司成立于2014年,原为水贝地区黄金原料交易商,主营业务为有色金属及矿石批发,近年来业务逐步转向贵金属零售并向散户开放黄金预定价交易 [7] - 2026年1月18日起,公司旗下“杰我睿珠宝”及多个关联线上平台“龙冶金”、“金城金世界”出现大规模兑付困难,用户无法正常提现,平台随后将每日提现额度限制为500元人民币与1克黄金 [3][7][8] - 根据投资者自行统计,截至1月26日下午3时,各地投资者在杰我睿线上平台的未结清余额合计高达133.92亿元 [14];另一份初步实名统计显示,截至1月27日,涉案未结算金额达到2.46亿元 [4][15] 业务模式与风险敞口 - 公司通过社交平台引流,以“低门槛、高杠杆”的预定价交易吸引大量散户,例如用户仅需支付20元定金即可“锁价”购买1克黄金(当时实时金价837元/克),杠杆比例极高 [5][18] - 预定价交易机制允许投资者“看空”或“看多”金价,例如锁定100克黄金(市价约890元/克)仅需约2100元定金,杠杆比例可达40倍左右,远高于同期上海黄金交易所黄金合约约14%的保证金比例 [19] - 公司为隔离风险,将业务拆分至不同小程序:“龙冶金”专注于全款和低预定价购买贵金属(可变相“看多”),“杰我睿珠宝”主攻无实物约价回收和贵金属寄存(可变相“看空”),“金城金世界”主要销售黄金首饰与金条,三个平台账户余额与存货可实现内部互转 [21] 产品演变与市场操作 - 平台预定价交易的定金标准不断上调,在“龙冶金”上预定黄金的定金从20-30元/克一路上涨至80-100元/克 [22] - 随着白银市场热度上升,平台推出白银预定价交易业务,以“24小时交易、低工费、支持定价”为卖点吸引新手,例如实时银价22.67元/克时,购买1000克板料市价约2.27万元仅需定金5000元,杠杆约4.5倍 [23] - 白银预定价交易的杠杆比例不断变动:2025年11月18日上线时每克定金1.5元,12月28日涨至3元,2026年1月14日提高至5元,1月15日起取消定金模式改为仅限全款交易 [25] 投资者构成与平台风控问题 - 此次兑付困难涉及的散户主要分为两类:一类是参与实体黄金回收及旧金变现的普通交易客户,被平台优于市场的回收报价吸引;另一类是被引导参与高杠杆预定价交易的客户 [18] - 平台风控机制缺失,操作模式涉及国内私人账户归集客户保证金与声称在境外市场进行对冲交易,这种分离模式导致对冲真实性难以验证、资金跨境回流面临合规挑战、客户资金保障机制缺失,实质上可能形成“平台与客户对赌”的局面 [27][28] - 投资者在社群营销和高收益宣传(如“投入几万,一夜赚18万”)的引导下,从实物交易逐步转入高杠杆预定价交易,整个过程风险极高,精神压力大 [27] 当前处置方案与进展 - 公司目前给出的解决方案有两种:一是接受本金按两折一次性兑付;二是按12期兑付,但本金按四折计算,方案中的“本金”仅指直接充值的金额,不包括寄售、回收的实物贵金属 [12] - 深圳市罗湖区工作专班已介入,督促企业履行主体责任,公司负责人及相关核心管理人员均在岗,积极开展与投资人沟通、资产梳理和兑付等工作 [5] - 截至目前,警方暂未就此事立案,相关情况仍在登记中 [16]
40倍杠杆断裂!水贝一黄金预定价平台兑付困难,投资者称涉资超百亿
新浪财经· 2026-01-28 10:31
公司概况与事件发展 - 深圳市杰我睿珠宝有限公司成立于2014年,主营业务为有色金属及矿石批发,原是深圳水贝地区的黄金原料交易商,近年来业务转向贵金属零售并向散户开放黄金预定价交易 [21] - 自2026年1月20日起,公司旗下“杰我睿珠宝”、“龙冶金”、“金城金世界”等多个线上平台出现大规模兑付困难,投资者无法正常提现 [3][21] - 公司于1月21日将每日提现额度限制为500元人民币与1克黄金,并于1月25日公告称已申请政府部门对全部资产进行监管,预计处置方案需7至15天 [4][22] - 公司负责人及相关核心管理人员目前在岗,正与投资人沟通并进行资产梳理,深圳市罗湖区已组建工作专班介入核查 [2][19] 涉及规模与投资者情况 - 根据投资者自行统计的数据,截至1月26日下午3时,各地投资者在平台上的未结清余额合计高达133.92亿元,涉及广东、福建、山西等11个省份 [8][26] - 另一份截至1月27日的初步实名统计显示,涉案未结算金额为2.46亿元,但部分投资者认为此统计偏小 [2][8] - 受影响投资者主要分为两类:一类是参与实体黄金回收及旧金变现的普通客户;另一类是参与高杠杆预定价交易的客户 [9][27] - 提供了具体投资者案例:投资者王希转账11万元购金后遭遇提现驳回 [1];投资者李亮充值1.1万元后账户余额1.156万元无法提取 [3];投资者张明累计充值130.49万元并邮寄实物贵金属,目前有超过160万元资产未兑付 [4] 业务模式与产品结构 - 公司通过“预定价交易”吸引散户,该模式具有低门槛、高杠杆特性,例如支付20元定金即可锁定1克黄金(当时金价837元/克),杠杆比例远高于正规期货交易 [10][28] - 平台业务通过多个小程序分割:“杰我睿珠宝”主攻无实物约价回收和寄存(变相“看空”),“龙冶金”专注于全款和低预定价购买(变相“看多”),“金城金世界”销售黄金首饰与金条,三个平台账户余额与存货可内部互转 [12][30] - 平台后期推出了白银预定价交易业务,例如实时银价22.67元/克时,购买1000克板料市价约2.27万元,仅需定金5000元,杠杆约4.5倍 [13][31] - 白银交易定金不断上调:从2025年11月18日上线时的每克1.5元,涨至12月28日的3元,2026年1月14日的5元,随后于1月15日取消定金模式改为仅限全款交易 [15][33] 风险成因与运作隐患 - 兑付危机被认为与面向散户的高杠杆预定价交易直接相关,该模式显著扩大了公司的风险敞口 [2][19][21] - 平台通过小红书、抖音等社交平台以“免工费”、“积分奖励”、“高收益”宣传引流,将低风险偏好客户从实物交易逐步引导至高杠杆交易 [16][34] - 行业专家指出,此类平台风控处于“黑箱”状态,操作模式通常涉及客户保证金通过国内私人账户归集,并声称在境外市场进行对冲交易,这种分离模式存在对冲真实性难验证、资金跨境回流合规挑战、客户资金保障机制缺失等多重隐患 [17][35] - 高杠杆交易在市场剧烈波动时风险失控,例如2026年初伦敦银现价格年内累计涨幅超过56%,加大了平台风险控制难度 [15][33] 当前处置方案 - 公司向部分现场投资者提出的解决方案有两种:一是接受本金按两折一次性兑付;二是按12期兑付,但本金按四折计算 [6][24] - 该方案中的“本金”仅指投资者直接充值的金额,不包括寄售、回收的实物贵金属资产 [6][24] - 投资者取得的协议书中,具体的退款金额与支付安排栏位仍为空白,兑付细节尚未明确 [6][24] - 大量投资者已报案,但警方暂未立案,相关情况仍在登记中,公安机关电话因报案密集难以接通 [8][26]
独家|40倍杠杆断裂!水贝一黄金预定价平台兑付困难,投资者称涉资超百亿
第一财经· 2026-01-28 10:31
公司概况与事件背景 - 深圳市杰我睿珠宝有限公司成立于2014年,原为深圳水贝地区黄金原料交易商,主营业务为有色金属及矿石批发,后业务逐步转向贵金属零售并向散户开放黄金预定价交易 [3][4] - 公司旗下运营“杰我睿珠宝”、“龙冶金”、“金城金世界”等多个线上平台,三个小程序的账户余额与贵金属存货可实现内部互转 [2][17] - 自2026年1月20日起,公司旗下多个线上平台出现大规模延期兑付和提现困难,波及全国多地投资者 [2][4] - 根据投资者自行统计的数据,截至1月26日下午3时,各地投资者在平台未结清余额合计高达133.92亿元,涉及广东、福建等11个省份 [9] - 另一份投资者提供的呈报书显示,截至1月27日初步实名统计,涉案未结算金额达到2.46亿元 [2][9] - 深圳市罗湖区工作专班已于1月28日发布公告介入,督促企业履行主体责任,公司负责人及相关核心管理人员均在岗 [2] 业务模式与产品演变 - 公司最初通过“杰我睿珠宝”小程序集成约价回收、贵金属买卖及首饰销售功能 [17] - 2025年10月,为隔离风险,公司上线“龙冶金”小程序,将板料购买业务独立至此,专注于全款和低预定价购买贵金属,可变相“看多”贵金属 [17] - “杰我睿”主攻无实物约价回收、贵金属寄存及首饰销售,可变相“看空”贵金属 [17] - 2025年12月,第三个平台“金城金世界”上线,主要销售黄金首饰与金条 [17] - 公司通过社交平台引流,以“低门槛、高杠杆”的预定价交易吸引大量散户入场 [2] - 平台对普通用户提供黄金预定价交易服务,支持1克起购,用户仅需支付定金即可“锁价”购买,默认交割方式为“账户存金” [15] - 平台还提供“约价回收”功能,客户支付部分定金后,可约定未来某一日期由平台以固定价格回购黄金 [15] - 随着白银市场热度上升,平台于2025年11月18日上线白银预定价交易业务,以“24小时交易、低工费、支持定价”为卖点 [17] 预定价交易机制与杠杆 - 在黄金预定价交易机制下,若投资者“看空”金价,可选择“约价回收”以约定价格在未来卖出,赚取差价;若“看多”金价,则需下定金预定黄金,到期支付全款 [15] - 举例说明,假设锁定100克黄金(按当时市价约890元/克计),在平台上仅需约2100元定金,杠杆比例可达40倍左右 [15] - 同期,上海黄金交易所黄金合约保证金比例约为14%,期货公司通常额外加收2%-5%手续费,同样锁定100克黄金所需保证金在1.34万元以上 [15] - 在“龙冶金”上预定黄金的定金从20元~30元/克,一路上涨至80元~100元/克 [17] - 在白银预定价交易中,实时银价为22.67元/克时,购买1000克板料市价约2.27万元,仅需定金5000元,杠杆约4.5倍 [17] - 白银预定价交易的杠杆比例不断变动:2025年11月18日上线时每克定金1.5元;12月28日涨至3元;2026年1月14日提高至5元;1月15日起取消定金购买模式,改为仅限全款交易 [18] 投资者构成与受损情况 - 此次兑付困难涉及的散户主要涵盖两类群体:参与实体黄金回收及旧金变现的普通交易客户;参与高杠杆操作的预定价交易客户 [11][13] - 普通交易客户选择该平台主要因回收报价优于市场普遍水平,且对公司抱有“实业可信”的认知 [11][12] - 预定价交易客户多在接触平台实体黄金业务后,被引导至风险更高的黄金、白银预定价交易 [13] - 投资者王希于1月18日晚转账11万元购买金条,付款后系统提示前方有超过3000人排队,次日申请提现时系统显示前方有数千人排队,1月21日提现申请直接被系统驳回 [1] - 投资者李亮在1月15日至16日期间累计充值1.1万元,购入500克白银,售出后账户余额1.156万元未能成功提取,5800元的提现申请也曾遭驳回 [1][4] - 投资者张明累计充值130.49万元,并向平台邮寄实物金687克、实物白银717克,账户中仍有92万余元本金及黄金555克、白银717克尚未兑付,涉及总金额超过160万元 [4] - 自1月21日起,平台将每日提现额度限制为500元人民币与1克黄金,但多名投资者表示未能成功提取任何资金 [1][4] 平台应对措施与现状 - 1月24日,平台负责人曾通过视频安抚投资者,称以“官方小程序首页弹窗为准” [4] - 1月25日,公司公告称已主动申请政府部门对全部资产进行监管,强调资产未被转移,并将每日兑付金额限定为1克黄金或等值500元现金,预计需7至15天方可处理具体方案 [4] - 公司目前给出的解决方案分为两种:一是接受本金按两折一次性兑付;二是按12期兑付,但本金按四折计算 [6] - 该方案中的“本金”仅指投资者直接充值的金额,不包括之前寄售、回收贵金属等所涉资产,即相关实物黄金、白银可能无法纳入兑付范围 [6] - 投资者取得的协议书中,“退款/结算金额与支付安排”一栏目前仍为空白,具体兑付金额与时间尚未明确 [7] - 目前平台公开小程序入口已关闭,无法直接登录 [15] - 警方暂未就此事立案,相关情况仍在登记中 [10] 行业风险与风控缺失 - 深圳水贝黄金市场存在多个面向散户的黄金定价交易平台,多由当地黄金料商运营,杰我睿是其中规模较大的一家 [14] - 此类平台通过社交平台引流,以“免工费”、“积分奖励”等促销活动吸引投资者,随后在社群营销和高收益引导下,逐步转入高杠杆的预定价交易 [19] - 平台风控普遍处于“黑箱”状态,操作模式通常涉及两个分离的环节:客户保证金通过国内私人账户归集;平台声称在香港等境外市场通过美元或港币进行对冲交易以覆盖风险 [19] - 这种分离模式带来多重隐患:境外对冲真实性难以验证;资金跨境回流面临合规挑战;客户资金保障机制缺失,若平台未全额对冲,实则形成“平台与客户对赌”的局面 [20] - 一旦对冲失败或平台资金链断裂,投资者本金安全将无法保障,类似模式已多次演变为借新还旧的资金游戏 [20] - 今年以来白银价格迅速走高,伦敦银现价格最高触及117.73美元/盎司,年内累计涨幅超过56%,让预定价交易的风险控制难度更大 [18]