Workflow
民宿经济
icon
搜索文档
31省2026年扩内需“新招数”:场景创新、供给创新、民生补短板
新浪财经· 2026-02-11 15:30
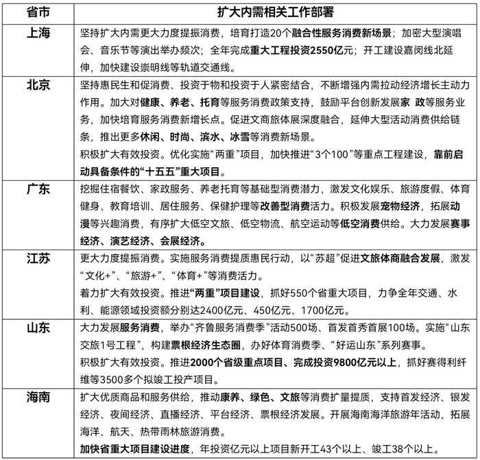
文章核心观点 - 2026年中国31个省份的地方政府工作报告将扩大内需作为首要任务,政策核心逻辑是实现“需求牵引供给、供给创造需求”的良性循环[1] - 扩内需的内涵发生深刻变化,从过去主要依靠投资和规模扩张,转向以需求结构优化和动力升级为驱动,更加注重质量、可持续性和内生性[1] - 政策实施以设备更新和消费品以旧换新(“两新”)为抓手,以服务消费为新增长点,以有效投资为支撑,旨在释放超大规模市场潜力[1] 促消费政策:从实物转向实物与服务并重 - 消费作为内需核心引擎,“传统消费提质”、“新型消费扩容”、“释放服务消费潜力”成为地方两会高频词[5] - “以旧换新”成为2026年及未来的常态化政策,各地在落实中央政策基础上结合本地特点拓展补贴范围[5] - 江苏省新增扫地机器人、智能马桶等智能家居产品补贴,并将老旧小区加装电梯纳入设备更新补贴,按电梯层(站)数实行分档差异化支持[5] - 广东省针对新能源汽车消费推出叠加补贴,对置换智能网联汽车的消费者额外给予5000元充电补贴[6] - 河南、湖南等中部省份将农机、农用货车纳入以旧换新范畴,助力农村消费升级[6] - 服务消费被提到前所未有的高度,成为内需增长的“新蓝海”,各地着力扩大文旅体育、生活服务(家政、养老、托育)等领域供给[7] - 国际经验表明,当人均GDP迈向1.5万美元台阶,消费结构将加快从商品消费主导向服务消费主导转变;2025年中国人均GDP约1.4万美元,已连续3年超过1.3万美元,正经历向商品与服务消费并重的历史性转变[6] 消费场景创新与新兴业态 - 消费场景是连接供给与需求的“最后一公里”,是潜力转化为动能的关键“转换器”[7] - 各地普遍看重并探索开发新场景以实现“场景引流、消费提质”的良性循环[1] - 北京市促进文商旅体展深度融合,延伸大型活动消费供给链条,推出更多休闲、时尚、滨水、冰雪等消费新场景[2] - 上海市计划培育打造20个融合性服务消费新场景,并加密大型演唱会、音乐节等演出举办频次[2][4] - 广东省大力拓展消费新业态新模式新场景,广泛运用人工智能重塑消费平台、衍生新消费场景[2] - 贵州省推出一批非遗夜市、中医药文化夜市等主题消费场景[2] - 各地依托资源禀赋打造特色消费场景[7] - 广西推出“活力夜广西”嘉年华活动,对A级旅游景区实行引流阶梯式补助[7] - 河北深化“这么近,那么美,周末到河北”品牌建设,推进夜经济国家试点[7] - 海南、云南等省份拓展跨境消费,优化离岛免税政策、提升边境贸易便利化水平[7] - 新兴服务消费业态成为共同关键词,包括首发经济、银发经济、民宿经济、数智消费、悦己经济、宠物经济、赛事经济、演艺经济、会展经济等[4][6] - 贵州省提出大力发展首发经济、银发经济、演艺经济、票根经济、谷子经济、悦己经济等[6] - 山西省提出创新发展首发经济、夜间经济等,加快培育民宿经济、宠物经济等新业态[6] - 浙江省提出加快发展数智消费、悦己消费、银发经济等新型消费[6] - 广东省提出积极发展宠物经济,拓展动漫等兴趣消费,有序扩大低空文旅、低空物流、航空运动等低空消费供给,大力发展赛事经济、演艺经济、会展经济[4] 聚焦“一老一小”完善服务供给 - 各地聚焦“一老一小”等重点群体,完善服务消费供给体系[8] - 北京市2026年计划新建20个区域养老服务中心,新增5000张家庭养老床位;支持幼儿园提供托育服务,普惠托位占比提高到68%[8] - 浙江省计划新增老年大学(学校)学位3万个,新开发人工智能、养生保健等老年教育课程100门;全省参保的0—6岁儿童省域内同等级医疗机构门诊报销待遇无差别[8] 扩大有效投资:聚焦民生、产业与民间资本 - 投资是扩大内需的重要抓手,地方投资逻辑从“重物”导向迈向“物与人并重”的新阶段,提高民生类投资比重[9] - 各地聚焦民生短板、产业升级、基础设施三大领域,推动政府投资与民间投资协同发力[9] - **民生与基础设施投资**: - 浙江省2026年计划更新改造农村供水管网800公里,建设全域幸福河湖700公里,改造提升乡村公共停车位1万个[11] - 山东省提出增加优质普通高中学位,支持青岛打造“中国康湾”、威海创建国际康养旅游试验区[11] - 北京、上海、重庆等超大城市聚焦城市更新,优化消费集聚区交通网络与支付便利度[11] - 青海省计划加大农村公路、物流站点建设投入,打通农村消费“最后一公里”[11] - **激发民间投资活力**: - 各地出台放宽准入、强化支持等政策举措[11] - 浙江省设定目标:专项产业基金、新增能耗、新增工业用地支持民间投资项目比重不低于80%;全年向民间资本推介重大项目100个以上;民间资本参与海上风电、核电等重大项目参股比例不低于10%并逐步提升[12] - 江西省放宽民间投资准入限制,在高技术产业、现代服务业等领域推出一批示范项目[12] - 广东省完善首台套、首批次、首版次应用支持政策,降低民间资本创新投入风险[12] - **产业升级与新质生产力投资**: - 投资主要围绕培育新质生产力,加大新基建与新兴产业投资力度[12] - 东部省份聚焦人工智能、算力网络、数据要素等领域:浙江推进语料库建设与算电协同;广东加快人工智能全域全行业应用;北京提升概念验证、中试孵化等平台服务能力[13] - 重庆市全面推进智能网联、新能源汽车之都建设[13] - 中部省份大力发展集成电路、航空航天、生物医药等新兴支柱产业[13] - 浙江、广东等省建立社保科创基金市场化运作机制,通过产业基金撬动社会资本参与消费升级类项目,畅通科技企业上市融资与并购重组渠道,形成“投资-创新-产出-消费”的闭环链条[13] 地方具体投资与消费部署(摘要) - **上海市**:全年完成重大工程投资2550亿元;开工建设嘉闵线北延伸,加快建设崇明线等轨道交通线[4] - **江苏省**:抓好550个省重大项目;力争全年交通、水利、能源领域投资额分别达2400亿元、450亿元、1700亿元[4] - **山东省**:推进2000个省级重点项目、完成投资9800亿元以上;抓好赛得利纤维等3500多个拟竣工投产项目;举办“齐鲁服务消费季”活动500场、首发首秀首展100场[4] - **海南省**:年投资亿元以上项目新开工43个以上、竣工38个以上[4]
中部六省加快构建增长新引擎
经济网· 2026-02-10 14:04
文章核心观点 中部六省(山西、安徽、江西、河南、湖北、湖南)2025年经济表现强劲,GDP总量逼近30万亿元,制造业底盘稳固,2026年政府工作报告将“稳增长、扩内需”作为重点,通过布局新消费、促进有效投资、打造现代产业基地,致力于打造中国经济高质量发展的“中部引擎” [1] 中部地区经济表现与总体战略 - 2025年中部地区GDP总量逼近30万亿元,河南以5.6%的增速领跑,湖北、安徽、江西增速均超5% [1] - 安徽、河南的规上工业增加值同比分别增长9.4%和8.4%,凸显制造业底盘稳固 [1] - 2026年中部省份重点工作为“稳增长、扩内需”,依托地方资源禀赋及新消费洞察,在消费与投资两端同步发力 [1] 消费升级与新业态布局 - “情绪价值”、“情绪经济”成为多个中部省份政府工作报告热词,反映对消费趋势变化的洞察 [2] - 湖北提出培育首发经济、会展经济、赛事经济、路衍经济、银发经济等消费新增长点 [2] - 江西提出打造国潮经济、情绪经济等新业态新模式,加快发展服务、数字、绿色、健康、体育消费 [2] - 河南明确提出“推广胖东来经验”,打造带动面广、显示度高的消费新场景 [2] - 山西提出发展首发经济、夜间经济、“体育+”,以及民宿经济、宠物经济、微短剧等新业态 [2] - 安徽将建立健全“大消费”促进机制,发展壮大银发经济、演艺经济、赛事经济、中医药康养等新型消费,并拓展数据券、算力券等新型数字消费 [2] - 河南、湖南关注消费品以旧换新“得补率”,通过优化消费券发放机制释放服务消费、大宗消费潜力 [3] 有效投资与枢纽功能提升 - 中部地区作为连接国内国际双循环的关键枢纽,向水利等领域挖掘投资潜力以促进有效投资 [4] - 河南明确建设物流通道、消费商贸、要素配置、产业链接等四大枢纽,打造三个循环支点,并积极推进内河航运、现代水网体系建设 [4] - 湖北大力推进三峡水运新通道等新建续建项目建设 [4] - 江西力争鄱阳湖水利枢纽工程等重大项目开工,推进浙赣粤运河等项目前期工作 [4] - 山西持续开展重大项目建设年活动,推动骨干水网及县域配套工程等项目建设 [4] - 湖南抓好总投资2万亿元的389个省重点项目,包括梅山灌区、金塘冲水库等重大水利工程 [4] 现代化产业体系构建与重点领域布局 - 中部地区定位为现代装备制造及高技术产业基地,2026年各省着力构建体现地方特色和优势的现代化产业体系 [5][6] - 湖北努力推动世界级存算一体化产业基地纳入国家盘子,大力推进长江存储三期等亿元以上项目建设,并以长江存储为中心打造“5分钟协作圈” [6] - 湖南推进多个产业项目建设,包括新一代锂电池、3D玻璃研发生产、新能源电驱系统制造、矿山机械装备、新能源动力和储能、高性能软磁和钛材料等 [6] - 河南加快推进奇瑞乘用车技改、比亚迪新能源商用车、中州时代电池三期、中创新航动力电池及储能等项目,并支持商业航天企业发展 [6] - 江西加强大飞机整机、直升机、无人机等研发制造,做大做强新能源汽车整车及配套设备,建设中部地区特色装备集聚区 [7] - 山西因地制宜培育壮大新材料、高端装备制造等新兴产业,做精做优电机、信创、集成电路、新能源装备等高成长性产业 [7] - 安徽将深入实施新兴产业集群发展工程,巩固汽车产业优势,打造智能汽车技术和产业创新中心,并拓展先进光伏和新型储能、下一代动力电池、商业航天、高端装备制造等领域 [7]
布局新消费 促进有效投资 中部六省加快构建增长新引擎
上海证券报· 2026-02-10 02:33
文章核心观点 中部六省2026年政府工作报告显示,该地区正通过“稳增长、扩内需”双轮驱动,在消费、投资和现代产业体系三大领域同步发力,以打造中国经济高质量发展的“中部引擎”[1] 消费升级与新业态布局 - 多个省份将“情绪价值”和“情绪经济”作为消费新趋势,积极培育新增长点 湖北提出培育首发经济、会展经济、赛事经济、路衍经济、银发经济 江西提出打造国潮经济、情绪经济等新业态[1][2] - 河南明确推广“胖东来经验”,打造高显示度消费新场景 山西发展首发经济、夜间经济、“体育+”以及民宿经济、宠物经济、微短剧等新业态[2] - 安徽将建立健全“大消费”促进机制,发展壮大银发经济、演艺经济、赛事经济、中医药康养等新型消费,并拓展数据券、算力券等新型数字消费[2] - 河南、湖南在消费品以旧换新方面关注“得补率”,计划通过优化消费券发放机制释放服务消费和大宗消费潜力[2] 有效投资与枢纽功能提升 - 多个省份向水利等领域挖掘投资潜力以提升枢纽功能 河南明确建设物流通道、消费商贸、要素配置、产业链接四大枢纽,打造三个循环支点[3] - 河南积极推进内河航运和现代水网体系建设,加快观音寺调蓄工程、沙颍河“通港达园”项目建设,开工建设豫东水资源配置工程[3] - 湖北大力推进三峡水运新通道等新建续建项目建设 江西力争鄱阳湖水利枢纽工程开工,推进浙赣粤运河重大项目前期工作[3] - 山西推动骨干水网及县域配套工程等项目建设,加快黄河古贤山西水资源配置工程前期工作[3] - 湖南抓好总投资2万亿元的389个省重点项目,其中包括梅山灌区、金塘冲水库等重大水利工程[3] 现代产业体系构建与高技术产业布局 - 中部各省围绕全国战略定位,着力在新能源、新材料、光电子信息等领域构建现代化产业体系[4][5] - 湖北努力推动世界级存算一体化产业基地纳入国家盘子,大力推进长江存储三期等亿元以上项目建设 以长江存储为中心打造产业基地,实施“梧桐树计划”构建“5分钟协作圈”[5] - 湖南推进多个产业项目建设,包括圣钘科技新一代锂电池、蓝思科技3D玻璃研发生产、中车新能源电驱系统制造、中联矿山机械装备、新能源动力和储能、高性能软磁和钛材料等[5] - 河南加快推进奇瑞乘用车技改、比亚迪新能源商用车、中州时代电池三期、中创新航动力电池及储能等项目 支持天兵科技、天章卫星等商业航天企业 推进众擎机器人全球生产制造中心、仕佳光子通信芯片等项目[5] - 江西加强大飞机整机、直升机、无人机等研发制造,做大做强新能源汽车整车及配套设备,建设中部特色装备集聚区[6] - 山西因地制宜培育壮大新材料、高端装备制造等新兴产业,做精做优电机、信创、集成电路、新能源装备等高成长性产业[6] - 安徽深入实施新兴产业集群发展工程,巩固汽车产业优势,打造国际影响力的智能汽车创新中心 拓展先进光伏和新型储能应用,加强下一代动力电池技术攻关 推动商业航天全链条发展,提升高端装备制造产业能级[6] 区域经济表现与产业基础 - 2025年中部地区GDP总量逼近30万亿元 其中河南以5.6%的增速领跑,湖北、安徽、江西增速均超5%[1] - 安徽、河南的规上工业增加值同比分别增长9.4%和8.4%,凸显制造业底盘稳固[1]
以新质生产力推进转型发展 山西:2026年GDP增长目标为4.5%至5%
上海证券报· 2026-02-03 02:44
山西省2026年经济发展目标与重点任务 - 2026年山西省GDP增长目标设定为4.5%至5% [1] - 固定资产投资与社会消费品零售总额增长目标均为5% [1] - 反映转型发展成效及新质生产力发展趋势的预期性指标增长目标高于经济增速 [1] - 2026年是“十五五”规划开局之年 被视为推动高质量发展与深化全方位转型取得突破性进展的宝贵窗口期 [1] 重大项目建设与投资规划 - 2026年将持续开展重大项目建设年活动 抓好629个省级重点工程项目 [1] - 力争交通基础设施投资超过600亿元 [1] - 水利投资超过220亿元 [1] - 市政基础设施投资超过600亿元 [1] - 推动11个能源重点领域项目投资突破2000亿元 [1] - 制造业投资突破1300亿元 [1] 消费潜力释放与新兴消费培育 - 进一步释放文旅、赛事、餐饮、智能穿戴等消费潜力 [2] - 培育壮大数字消费、绿色消费、银发经济等新兴消费 [2] - 发展总部经济、首发经济、夜间经济、“体育+”等多元消费场景 [2] - 加快发展民宿经济、宠物经济等新业态新模式 [2] - 建设5大微短剧基地 [2] - 促进大宗消费更新升级 [2] 能源转型与科技创新举措 - 能源转型是山西转型发展的“重头戏” [2] - 2026年将抓实能源科技创新9条路径 加快构建新型能源体系 [2] - 计划新建智能化煤矿60座 [2] - 探索新能源一体化、融合化发展路径 安排风电光伏装机规模3000万千瓦、并网2000万千瓦 [2] - 推动煤电“上大压小”、淘汰落后产能 [2] - 加快智能电网、虚拟电厂、绿电直连等开发建设 [2] - 拓展T1000等应用市场 打造国内领先的高性能碳纤维产业基地 [2] 产业升级与新兴产业发展 - 围绕壮大新兴支柱产业 深入实施产业创新工程和新技术新产业新场景大规模应用示范行动 [3] - 因地制宜培育壮大新材料、高端装备制造、电子信息、低空经济等新兴产业 [3] - 做精做优电机、信创、集成电路等高成长性产业 [3] - 培育锂电池、钠电池全产业链 [3] - 扩大新型乘用车和电动重卡产销量 [3] - 重点打造有竞争优势的新材料、特色装备两大产业集群 [3] - 布局培育量子科技、生物制造、脑机接口、具身智能等未来产业 [3] 其他领域发展规划 - 推动特优农业提质增效 [3] - 大力发展文化旅游业 [3] - 促进服务业优质高效发展 [3] - 进一步提升非煤矿产可持续发展水平和竞争力 [3]
实探溧阳民宿:美丽乡村背后的底气
新浪财经· 2026-01-20 20:46
溧阳美丽乡村与民宿经济发展模式 - 溧阳入选生态环境部第一批美丽乡村先行区建议名单,是江苏省该类别唯一入选者[2] - 美丽乡村的核心在于产业兴旺与经济活力,民宿经济已成为当地经济增长的重要引擎[2] - 溧阳市拥有400多家民宿,其中59家为星级茶舍,这些民宿不仅是旅游打卡点,更是驱动乡村发展的关键力量[2][7] 民宿经济的驱动因素与典型案例 - 民宿经济成功将生态价值转化为发展动能,实现了从“工业伤疤”到旅游胜地的转型,例如“青峰仙居”由废弃矿坑修复而成,并于2023年获评全国甲级旅游民宿[3] - 本土创业热情是核心驱动力,许多民宿主理人基于对故土的热爱改造闲置老屋,形成了“家门口的事业”模式,使村民从建设成果的享用者转变为主动的建设者和守护者[3][4] - 青年与外来创业者注入活力,例如“燕归巢”民宿由大学生利用新媒体知识运营并获平台5.0高分,“远走高飞”咖啡馆由外地青年主理,凭借专业化运营在去年实现营收超过120万元[3][4] 基础设施与资源整合 - 溧阳通过建设总长365公里的“溧阳1号公路”,将31个行政村、133个自然村和220多个乡村旅游景点串联成线,实现了全域旅游资源整合[7] - 该公路沿线已建成1个国家5A级旅游景区、1个国家级旅游度假区、1个江苏省级旅游度假区、17家乡村旅游重点村、18家江苏省级特色田园乡村以及400多家休闲节点[7] - 基础设施带动了近10万名农民增收致富,为民宿提供了客源导流和深度体验的起点,助力“全域旅游”理念落地[7] 行业协作与组织化发展 - 溧阳在2020年于常州地区率先成立民宿行业协会,并后续成立了行业党委和工会联合会,实现了有组织的抱团发展[8] - 协会通过成立专业保洁外包公司等服务,帮助民宿应对淡旺季人力需求,显著降低了运营成本[8] - 协会建立资源交流群,根据家庭型、网红型、团建型等不同游客需求在140多家会员间进行精准推荐与客源调配,形成了互补共赢的产业生态[8]
机构:元旦假期热门城市民宿订单量同比增长1.6倍
北京商报· 2026-01-03 16:40
行业整体表现 - 2026年元旦假期,途家民宿平台热门城市的民宿订单量同比增长1.6倍 [1] - 木鸟民宿平台数据显示,元旦假期三天民宿订单同比增长169% [1] - 跨省游成为主流,近四成游客选择拼假游 [1] 热门目的地与客源结构 - 民宿订单最多的城市为成都、广州和重庆 [1] - “00后”的民宿订单量占比近七成 [1] - 亲子游订单显著增长,带有“亲子”标签的民宿订单同比增长227% [1] 消费行为与产品偏好 - 元旦假期连住2天以上订单占比39% [1] - 适合家庭游客入住的两室及以上民宿占比提升13% [1] - 去城市近郊的民宿泡汤、休憩成为热门选择,私汤民宿订单量同比涨1.8倍 [1] 特定场景与区域市场 - 各类乐园带动周边民宿人气持续走高,例如开封万岁山武侠城周边民宿订单涨8倍 [1] - 民宿迅速进入优势地段,补齐周边住宿缺口 [1]
住进风景里 乐在山水间 句容民宿让长三角多一处“诗与远方”
镇江日报· 2025-12-27 18:35
行业政策与监管环境 - 中央政策对民宿的定位从“提质升级”深化为“民宿经济”,明确了其在乡村产业中的重要地位[2] - 镇江市出台相关地方标准,为行业发展创造了有利环境[2] - 句容市在2022年于镇江全市率先出台《关于促进句容市旅游民宿规范发展实施办法》,并试点乡村民宿联合备案机制,简化了审批流程[2] 市场规模与运营表现 - 句容已形成茅山、千华古村、仑山湖三大民宿集聚区,其中茅山片区会员单位达70家,床位数超1200张[2] - 茅山片区民宿2025年暑期预订率持续稳定在70%左右[2] - 下蜀镇亭子村的南山竹苑康养民宿项目入住率达90%,2026年春节房源已被陆续预订[3] 商业模式与发展策略 - 行业通过村企合作、协会引领等模式,告别“单打独斗”,走向“抱团发展”[3] - 村企合作典范:亭子村与南京专业文旅公司联手,盘活了村集体1400平方米的闲置资产,改造升级建成23栋各具特色的民宿小院[3] - 茅山风景区成立了镇江市首家乡镇级民宿协会,在统一品牌宣传、产品包装上发挥关键作用,推动行业走向“标准化、规模化”[3] 产品特色与品牌建设 - 行业深入挖掘在地文化打造独特IP,已形成“茶旅融合”“红色旅游”“农耕文化”“多彩田园”等多元主题精品民宿矩阵[4] - 具体案例包括:梵净花开民宿围绕道教文化策划特色活动;千华古村民宿群再现明清市井生活风貌;葛泉度假村围绕“葛根”文化打造集文化馆、餐饮、温泉于一体的综合体验地[4] - 行业目标实现“一宿一品,一宿一故事”的个性化发展[4] 产业协同与区域发展 - 句容以民宿为支点撬动更广阔的产业蓝图,不断完善基础设施配套[5] - 茅山镇、丁庄村创成全国乡村旅游重点镇和重点村,戴庄村、西冯村等获评省级以上美丽乡村[5] - 2025年8月,宁镇扬(句容)微度假推介交流会发布了涵盖观光、亲子、研学、运动、养生五大主题的精品线路,系统整合了民宿与景区、农场、度假村[6] 行业前景与战略规划 - 句容市计划抓住“十五五”规划编制契机,优化生产力布局,走出一条具有句容特色的高质量发展之路[6] - 民宿行业将在释放“两山三湖”资源优势、创新消费场景、激发文旅消费活力上扮演更重要的角色[6]
让“沉睡”老宅变身文艺民宿
金融时报· 2025-07-22 09:00
民宿行业发展趋势 - 北戴河民宿通过改造升级吸引更多游客,工行"民宿贷"为改造提供资金支持 [1][3] - 莫干山民宿产业蓬勃发展,"西坡"品牌在全国扩张,兴业银行"兴农贷"提供200万元贷款支持 [4] - 福建平潭"民宿贷"投放近亿元,帮助144家民宿解决资金问题 [6] - 成都"民宿贷"支持当地文旅产业从季节性转向全年发展 [6] 金融支持乡村振兴 - 工行河北秦皇岛北戴河支行为民宿经营者提供50余万元"民宿贷",解决流动资金紧张问题 [2] - 兴业银行湖州分行通过小额贷款支持德清县多家民宿从破旧老屋改造为文艺小屋 [5] - 银行创新推出"鲜花贷""烧烤贷""咖啡贷"等多种特色贷款,激活乡村资源 [6] 民宿经营者案例 - 北戴河李先生通过"民宿贷"改造老旧设施,提升客流量 [1] - 返乡创业者吕先生利用50余万元贷款扩大民宿规模 [2] - 莫干山民宿协会会长钱继良通过200万元贷款推动"西坡"品牌全国扩张 [4]
上新!广东首批17家丙级民宿出炉,广州首拥国家级旅游民宿
南方都市报· 2025-07-15 03:20
行业动态 - 全国旅游标准化技术委员会同意广东17家丙级旅游民宿备案 标志着广东首批丙级旅游民宿正式出炉 [1] - 广东省现共有31家国家级旅游民宿 包括14家甲乙级和17家新备案丙级 [4] - 广州首次有2家民宿(探云田居、默娘之家)入选国家级旅游民宿 实现零突破 [8] 民宿分布 - 首批17家丙级民宿分布在广州(2家)、深圳(1家)、珠海(2家)、佛山(2家)、韶关(2家)、河源(1家)、惠州(1家)、中山(1家)、江门(1家)、肇庆(2家)、潮州(1家)、云浮(1家) [2] 标杆案例 - 探云田居采用"全员本土化"模式 雇佣8名本地村民 整合乡村资源开展非遗体验和研学活动 形成"民宿+文化+农业"的乡村经济闭环 [9] - 探云田居自2020年6月开业以来 通过住宿餐饮与文化体验融合 探索民宿激活乡村资源的创新路径 [9]
余杭审计精准破题为民宿经济装上“生态安全阀”
杭州日报· 2025-07-11 11:13
民宿经济与环境治理 - 余杭区西部乡镇近60%民宿存在污水管网未覆盖问题 主要采用家用三格式化粪池等简易设备 易导致污水渗漏和溢出[1] - 审计发现后采取双重整改措施 新民宿审批将污水管网配套设为硬性标准 已覆盖区域升级集中处理设施 偏远民宿推广分散式设备[1] - 整改成效显著 超70%问题民宿完成整改 新开办民宿实现污水管网全覆盖或达标处理[1] 审计监督赋能区域发展 - 余开区管委会专项审计推动24个逾期项目建立全周期管理机制 加速建设进程[2] - 安置房专项审计聚焦建设分配痛点 通过全流程监督维护社会稳定[2] - 实体经济审计调查发现众创空间存在孵化绩效不实 培育成效不足等突出问题[2] - 审计工作坚持问题导向 通过揭示风险隐患为杭州新中心建设提供动能[2]