Workflow
反诈工作
icon
搜索文档
守护一城烟火:警徽下的使命“接力”
新浪财经· 2026-01-12 01:16
反诈工作成效与挑战 - 核心反诈团队在四年多时间里累计拨出超过40万个劝阻电话[4] - 同期发送预警短信提醒超过1.5万条,成功劝阻正在发生的电信网络诈骗案件1300多起[4] - 反诈工作为民众避免的经济损失达到千万元级别[4] - 反诈民警日均工作强度高,最忙时单日与同事共同拨出1880个劝阻电话[3] - 为应对境外诈骗团伙作案高峰,反诈民警需在中午12点到下午2点时段坚守岗位[3] - 长期高强度拨打电话导致民警手指磨出厚茧并患上严重腱鞘炎[2][3] 反诈宣传与长期策略 - 为从源头遏制诈骗,民警主动承担宣防重任,累计开展反诈宣讲活动201场[4] - 高频次的走街串巷宣讲导致其电动车在两年间磨破两次轮胎[4] - 反诈工作被视为需要时间沉淀的长期任务,短期难以看到显著成效[4] - 民警目标是在退休前完成1000场宣防活动,并希望吸引更多新生力量加入反诈队伍[4] 交警勤务与公众互动 - 女交警执勤区域覆盖城市核心商圈与景区,工作被视为展示城市形象的重要窗口[5] - 交警队伍强调执法过程中规范与柔性并重,注重换位思考以取得更好效果[5][6] - 恶劣天气与节假日是对交警工作的重大考验[6] - 民众的认可与善意(如雪天赠送暖宝宝、主动为执勤交警拍照)是交警感到价值所在的关键[6] 交警队伍构成与发展 - 某女子中队目前共有27名民警,平均年龄仅为28岁,是全市最年轻的警队之一[6] - 该女子中队将于2026年迎来建队30周年,队伍精神追求刚柔并济与卓越[6] 基层民警的传承与成长 - 年轻“00后”警官于2024年8月加入公安队伍,负责从纠纷调解到处警的各类任务[8] - 该警官继承了因公殉职父亲的警号“109573”,延续其公安事业遗志[8] - 基层派出所警情多涉及邻里纠纷与琐事求助,对民警沟通能力与社会经验要求高[8] - 新警成长依赖于老民警的“传帮带”以及同事(包括辅警)的并肩作战[9] - 处理求助类警情,如帮群众找回失物或亲人,能让民警获得实实在在的成就感[9] 警务工作的历史演变与个人贡献 - 老民警拥有三十余载从警生涯,见证了公安工作从“全靠腿跑、靠眼盯”到专业化的发展[2] - 在其早期巡警生涯的10年里,曾参与打掉大批犯罪团伙,累计抓获各类嫌疑人300余名[2]
银行配合反诈与正常服务客户并不矛盾
南方都市报· 2025-11-13 07:12
文章核心观点 - 银行分支机构在反诈工作中存在“一刀切”和“层层加码”现象,对低额取款设置不合理限制并过度核查,损害了客户体验和银行信用 [1][2] - 国家层面的行业规范已呈现松动和人性化趋势,但基层执行与统一规范存在显著脱节 [2] - 银行擅自代行执法机关权力,对客户进行“有罪推定”式盘问,超越了其职权范围,对国家司法的严肃性造成危害 [3] 行业规范与执行差异 - 现行2022年版法规要求银行对单笔人民币5万元以上或外币等值1万美元以上的现金存取业务进行客户身份识别和资金用途了解 [2] - 2025年修订版(征求意见稿)取消了5万元的门槛限制,强调基于风险的原则进行客户尽职调查 [2] - 实际测评显示,山东、河南、云南、安徽、浙江等多地银行网点执行标准不一,部分网点的取款限制远低于国家标准的5万元 [2] - 中国银行某支行对1万元取款即要求扫描公安局报备码并现场核实,建设银行东营另一网点对3万元取款需客户提供“包红包”等事由的佐证 [2] 银行服务与客户体验 - 建设银行山东东营支行对1万元取款设置限制并核实用途,但同一地区同一银行的不同支行否认有此规定 [1] - 在客户提出异议后,涉事银行选择报警但未获预期处理结果,随后突然同意取款,显示其操作缺乏稳定标准 [1] - 不同银行在扫码报备、查看流水、联系家属等要求上存在显著差异,导致客户业务办理体验不佳且难以预期 [2] 对行业与市场的潜在影响 - 银行各自为政的花样加码和“一刀切”限额,破坏了国家统一大市场背景下应给予用户的稳定预期 [3] - 银行对普通公民银行流水的调查盘问超越了其权限,即便办案机关也需依法定程序行事,此类行为危害银行整体信用与国家司法权威 [3] - 行业的统一规范和反诈主管部门的要求并未限制银行正常服务客户,也未授权银行代行执法机关权力 [3]
对取款人搞“有罪推定”,银行不能都甩锅给“反诈”
南方都市报· 2025-11-12 17:01
银行取款限制事件概述 - 建设银行山东东营支行对客户取款2万元设置限制并核实用途,但同一地区其他支行否认有此规定,且当地反诈中心表示此为该银行自身行为 [1] - 在客户提出异议后,涉事银行选择报警,但最终未等来相应处置,反而突然同意客户取款 [1] - 事件引发对银行取款难问题以及基层分支机构执行标准不一的深入追问 [1] 反诈政策与银行规范 - 国家层面2022年版法规要求银行对单笔5万元以上或等值1万美元以上的现金存取业务进行客户身份识别和资金用途了解 [2] - 2025年修订版(征求意见稿)已取消5万元限制,强调基于风险的原则进行客户尽职调查 [2] - 公众对反诈工作配合度高,但事件当事人对银行越界诉求提出质疑,被视为对执行层面优化的积极推动 [2] 银行分支机构执行差异 - 不同区域银行网点在取款限制和要求上存在显著差异,部分网点标准远低于国家规定的5万元 [3] - 中国银行某支行对1万元取款即要求扫描公安局报备码并现场核实信息 [3] - 建设银行山东东营另一网点将取款限额提高至3万元,但对如“包红包”等事由要求提供照片或联系家属等佐证 [3] 执行乱象的危害与影响 - 银行分支机构“一刀切”执行和“加码防控”的做法,导致业务办理者处于预期不稳定的窘境,与国家统一大市场的要求相悖 [3] - 调查盘问公民银行流水并非银行权力,擅自代行执法职责的行为损害银行机构信用及国家司法权威 [4] - 对取款人搞“有罪推定”以及对配合反诈的公民进行加码防控,对反诈工作的顺畅展开产生负面影响 [4]
法治在线丨银行柜台取现遭“盘问” 反诈不应“加码误伤”
央视新闻客户端· 2025-11-11 15:33
反诈政策执行与客户体验的冲突 - 银行对低于监管要求额度的现金提取进行严格审查,建设银行东营东城支行规定取现1万元以上即需报备用途,远低于央行规定的5万元报备门槛[1] - 银行审查升级至查询客户过往交易流水,并追问一个月前一笔交易的具体用途,引发客户对隐私权的质疑[3][5] - 银行在客户拒绝配合详细审查后报警,但最终未能联系到警方并转变态度允许取款,导致客户因体验不佳而放弃取款业务[7][9] 电信运营商风险管控措施的影响 - 运营商因涉诈风险直接停机,导致湖南怀化一名医生在手术期间手机被停,严重影响医务工作正常开展[13] - 手机号复通流程繁琐,要求本人携带无犯罪证明前往号码归属地(长沙)办理,给非本地用户造成极大不便[15] - 用户申诉过程中,留作联系方式的手机号也遭停机,导致夫妇二人手机号均无法正常使用长达二十多天[16] 行业监管动态与政策调整 - 江西省通信管理局就电信运营商要求外地身份证用户提供工作证明或无犯罪证明的情况,责成相关企业全面排查整改[21] - 2024年以来国家反诈中心下发资金预警指令180多万条,紧急拦截涉案资金超过3000亿元,显示反诈工作整体成效显著[23] - 监管规则出现松动迹象,2024年8月央行等机构联合发布的新规征求意见稿,取消了个人办理5万元以上现金存取业务需登记资金来源或用途的硬性要求[27] 反诈工作的成效与平衡挑战 - 反诈前线成功案例显著,例如银行工作人员通过警觉性劝阻了68岁女士向“网恋男友”转账十万元,保护了群众财产安全[21] - 专家指出执行层面存在过度问题,不能以反诈为由头侵害用户的隐私权和个人财产信息等基本权利[23] - 反诈工作需通过更精准的模型和更畅通的救济渠道,在风险防控与公民权益保护之间找到平衡点[27]
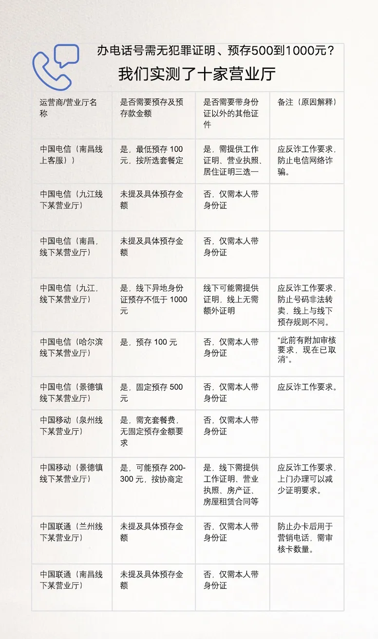
办张电话卡,营业厅要工作证明、无犯罪证明、银行流水、房产证?江西省通信管理局最新通报
每日经济新闻· 2025-11-04 18:51
运营商办卡审核标准差异 - 不同地区、不同运营商的线下营业厅对新办电话卡的审核标准存在显著差异,部分仅需本人携带身份证即可办理,部分则要求提供额外证明或预存话费 [1][2] - 中国电信在南昌的线上客服要求最低预存100元话费,并需提供工作证明、营业执照或居住证明三选一 [2] - 中国电信在九江的线下营业厅对异地身份证办理要求预存不低于1000元话费,且线下可能需提供证明 [2] - 中国电信在景德镇的线下营业厅要求固定预存500元话费 [2] - 中国移动在景德镇的线下营业厅可能要求预存200-300元话费,并需提供工作证明、营业执照、房产证或房屋租赁合同等 [2] 地域性政策加码 - 实测发现江西多地办卡门槛明显"加码",而福建、甘肃、黑龙江等地异地办卡门槛相对宽松 [3] - 福建泉州中国移动对外地身份证办卡无区别对待,仅需本人带身份证并按套餐充费 [4] - 甘肃兰州中国联通仅需口头确认不打营销电话并核查名下卡数量,无预存要求 [4] - 黑龙江哈尔滨中国电信需固定预存100元,仅需本人身份证,且此前附加的审核要求已取消 [4] - 即便本地户籍在江西部分电信营业厅办卡,也可能被要求提供工作证明、社保证明、无犯罪记录证明或银行流水之一 [4] 政策依据与监管回应 - 多个营业厅工作人员以"落实反诈工作"为由解释额外的办卡要求 [4] - 多数运营商客服或工作人员无法提供对应的具体政策文件,南昌电信客服表示未看到详细文件,景德镇移动客服提及是工信部规定但无法提供具体条款 [4] - 专家指出,要求"无犯罪证明"、"房产证/居住证"、"预存款500-1000元"等额外条件,目前暂无全国统一法规明确授权运营商必须执行 [5] - 江西省通信管理局已针对媒体报道的问题发布通报,责成相关企业全面开展排查整改 [5]
离谱!多地办电话卡要工作证明、无犯罪证明、银行流水
新浪财经· 2025-11-03 22:12
运营商异地办卡审核标准差异 - 中国各地运营商线下营业厅对异地身份证办理新电话卡的审核标准存在显著差异,部分城市仅需本人携带身份证,而部分城市则要求提供额外证明材料或预存话费 [1][2] - 中国电信在江西九江的线下营业厅要求异地办卡预存话费不低于1000元,而其在哈尔滨的营业厅仅需预存100元且无需额外证明 [2] - 中国移动在江西景德镇的营业厅要求异地办卡需提供工作证明、营业执照、房产证或房屋租赁合同中的任意一种,并预存200-300元,而其在福建泉州的营业厅仅需本人带身份证并按套餐充费 [2][5] 额外要求的具体内容 - 部分运营商营业厅将提供额外证明材料作为异地办卡的强制性要求,包括但不限于无犯罪记录证明、工作证明、银行流水、营业执照、房产证或居住证明 [1][2][4] - 预存话费金额从100元到1000元不等,例如中国电信在景德镇要求固定预存500元,中国联通在九江要求最低预存100元 [2][4] - 同一运营商在不同渠道的要求可能不一致,例如江西九江中国电信线下办卡需提供证明并预存,但线上APP办卡则无需额外材料 [2][4] 运营商解释与政策依据 - 多个运营商营业厅工作人员将严格的审核要求解释为“应反诈工作要求”,旨在防止电信网络诈骗和号码非法转卖 [1][2][4] - 然而,当被问及具体政策依据时,运营商客服和工作人员多数无法提供对应的详细文件或条款,仅表示“暂时没看到详细的一个文件的情况”或“这是工信部的规定”但无法提供具体条款 [6][8] - 工信部信息通信经济专家指出,运营商要求身份证实名、本人办理等已有规范,但要求无犯罪证明、房产证/居住证、预存款500-1000元等额外条件,目前暂无全国统一法规明确授权 [1][8] 地域性差异与消费者影响 - 江西省多地(如南昌、九江、景德镇)的运营商对异地办卡门槛明显“加码”,要求更为严格,而福建、甘肃、黑龙江等地的门槛相对宽松 [2][5] - 严格的审核要求导致消费者在异地办卡时面临较多证明材料、时间成本高、待遇因地域不同而不公平、以及申诉困难等问题 [8][9] - 甚至有案例显示,本地户籍在江西部分电信营业厅办理电话卡也需要提供工作证明、社保证明、无犯罪记录证明、银行流水等其中之一,只是预存话费要求较低 [5]
民生银行菏泽分行营业部成功堵截一笔涉诈资金
齐鲁晚报· 2025-09-23 10:59
事件概述 - 民生银行菏泽分行柜员在办理50岁左右男子取现业务时发现资金异常 该笔资金刚从云南省他行账户转入且客户不了解转入方身份 客户声称款项为子女订婚礼金但持续用手机沟通表现异常 [1] - 柜员立即报告营运主管 经核实账户存在异常后启动警银联动机制并向反诈中心报告 为降低客户警觉性 柜员以需进一步核实资金为由要求客户等待 [1] - 当日下午三点该男子再次到柜台取现 银行立即启动反诈机制联系反诈中心并报警 派出所民警到场后基本确认客户受他人指使取款 将其带走调查 [1] - 经反诈中心最终确认 该男子涉嫌出租出借账户为他人转移涉诈资金 [1] 行业监管与认可 - 菏泽市打击治理电信网络新型违法犯罪工作联席会议办公室专门致表扬信 高度赞扬民生银行员工认真负责的工作态度 [2] - 厅堂柜台被定义为反诈工作重要阵地 银行表示将持续贯彻落实政府 金融监管部门和上级行工作要求 [2] 银行风控措施 - 银行承诺从防范被骗和防范成为取款工具人两个维度 全覆盖进行客户身份识别 风险提示 询问提醒和警示工作 [2] - 银行强调将及时妥善处置异常情况以保障人民群众资金安全 [2]
武汉2人入选“中国好人榜”
长江日报· 2025-06-25 08:56
中国好人榜发布 - 2025年首次"中国好人榜"发布仪式在河南省安阳市举办,武汉市公安局两名警务人员潘黎和韩靖上榜,成为敬业奉献类"中国好人" [1] - 全国共有152人(组)在助人为乐、见义勇为、诚实守信、敬业奉献、孝老爱亲等方面表现突出而光荣上榜 [1] 潘黎事迹 - 潘黎自2017年起投身反诈工作一线,在多起有影响力案件的侦破中发挥重要作用,包括"荐股诈骗"和"老年人保健品诈骗"案件 [1] - 他开展39次网络直播反诈宣传,相关视频累计播放超1亿人次,其参与拍摄的国家反诈App视频在抖音、央视频App热播,创下2400万次播放量,收获30.6万次点赞 [1] - 在一次对72岁老人的上门预警劝阻中,潘黎发现异常并经过一个月线索深挖,成功摧毁一个伪装成高端艺术品投资公司的特大养老诈骗犯罪团伙 [1] - 因工作表现优异,潘黎先后荣立个人二等功2次,获嘉奖3次 [1] 韩靖事迹 - 韩靖曾服役于广东湛江某海军陆战队,2019年3月加入辅警队伍后始终保持军人优良作风 [2] - 他在日常查酒驾工作中认真负责,并在月湖桥执勤时从距离江面约30米的桥面跃入汉江,成功救下落水女子 [2] - 这一英勇行为让他成为"网红"英雄辅警,先后荣获"荆楚楷模"和"武汉市道德模范"等荣誉 [2] - 韩靖事迹引发广泛关注后,武汉市公安局硚口区交通大队成立了韩靖志愿服务队,开展安全知识讲座、敬老爱老等公益活动 [2]
警银协作再立新功:农行明湖支行与警方联手成功劝阻残疾老人受骗
齐鲁晚报· 2025-06-18 14:39
金融机构反诈工作成效 - 农行济南明湖支行工作人员通过观察转账限额调整请求中的反常行为,成功识别一起针对残疾老人的电信诈骗 [1] - 工作人员发现老人使用未在正规应用市场上架的"人民资产"APP,其会员分级制度符合典型电信诈骗特征 [3] - 警银联动机制迅速启动,辖区民警到场确认APP系诈骗软件并通过案例剖析使老人意识到受骗 [3] 诈骗案件细节 - 老人通过"人民资产"APP转账时声称充值可返现、交钱可入党,并向"中国圆梦"APP持续转账半年累计1万余元 [1] - 诈骗APP利用"几十万人参与"的话术制造可信假象,老人当天上午已转出2500元 [3] - 警方当场立案并尝试追回已转出的1万余元资金 [3] 反诈工作数据与措施 - 农行济南明湖支行今年以来累计拦截2起诈骗案件,涉及金额超110万元 [6] - 公司计划深化"厅堂+社区"反诈宣传模式,重点加强老年、残障等特殊群体风险提示 [6] - 公司将优化警银协作机制以提升诈骗拦截效率 [6]