Workflow
AI互联芯片
icon
搜索文档
AI互连芯片“小巨人”启动IPO
是说芯语· 2026-02-14 09:35
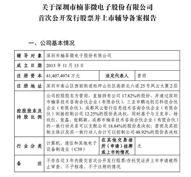
公司基本情况与IPO进程 - 公司全称为杭州玄机科技股份有限公司,已由中信建投证券股份有限公司完成上市辅导,辅导状态为“辅导验收”,报告提交至浙江证监局 [1] - 公司全称为深圳市楠菲微电子股份有限公司,已由中信建投证券股份有限公司进行上市辅导备案,备案时间为2026年2月9日,报告提交至深圳证监局 [1] - 公司成立于2015年11月13日,注册资本为4140.74074万元,法定代表人曾南,注册地址位于深圳市南山区 [2] - 公司控股股东为曾雨,直接持有公司17.82%股份,并通过多个合伙企业及一致行动关系,合计控制公司48.92%的股份表决权 [2] - 公司所属行业为计算机、通信和其他电子设备制造业(C39),此前无在其他交易场所挂牌或上市的情况 [2] 业务与技术实力 - 公司专注于以太网数据交换、智能网卡、PHY、PCIe Switch等芯片和模块的设计、生产、销售及配套服务,聚焦“数据交换”和“计算连接”核心赛道 [1] - 公司是国内极少数同时掌握数据中心、园区网、工业和消费类产品全系列路由交换设备架构、通信协议栈以及相关芯片核心设计与量产能力的企业 [3] - 公司已成功发布数十款核心产品,涵盖交换芯片、PHY芯片、网卡芯片、网卡模组及PCIe Switch芯片等多个品类,并布局研发多款高端互联芯片及超节点交换芯片 [4] - 公司研发及销售团队总人数近400人,其中研发人员占比高达85%以上,构建了从开发端到制造端的完整研发体系 [3] - 公司已构建覆盖深圳、北京、上海、成都、常州、长沙等地的全国性研发及运营销售网络 [3] 市场表现与产品出货 - 公司产品出货量稳步攀升,LAN-Switch网络交换芯片年出货量超500万颗,中端交换芯片年出货量超100万颗,100G以上高端交换芯片年出货量超40万颗 [4] - 公司产品已广泛应用于运营商、电力、能源、交通、商业市场等多个关键领域,并成功导入国内领先ICT厂商及互联网云服务厂商 [4] - 公司在成都的集成电路设计公司销售额已突破10亿元 [3] 行业地位与资质荣誉 - 公司于2024年7月被认定为工业和信息化部第六批专精特新“小巨人”企业 [4] - 公司于2025年7月同时获评深圳市“瞪羚企业”和“潜在独角兽企业” [4] 融资与股权 - 公司已完成多轮融资,投资方包括横店资本、中网投、唯捷创芯、粤财基金、中芯聚源等知名机构 [6] - 2025年12月,横店资本完成对公司的C+轮投资,资金主要用于新一代AI互联芯片研发及流动资金补充 [6] - 2026年1月,共青城羲和菲菱楠芯对公司完成增资,相关工商变更登记及备案手续已全部办结 [6] 发展前景与战略 - 随着IPO进程推进,公司计划进一步强化技术研发与市场拓展,深耕国产网络互连芯片领域,助力智算集群网络互联芯片市场的高质量发展 [6]
【IPO一线】楠菲微电子启动上市辅导 聚焦AI互联芯片领域
巨潮资讯· 2026-02-12 15:07
公司上市进程 - 公司于2月9日正式向深圳证监局提交首次公开发行股票并上市辅导备案报告,标志着进入上市辅导阶段 [1] - 启动上市旨在借助资本市场资源配置功能,加码研发投入、增强核心技术攻坚能力、扩大产能规模并优化产品结构 [3] - 上市后,公司计划在技术研发、产能扩张和市场拓展方面加大布局,力争进入更高质量的发展阶段 [3] 公司基本情况与产品 - 公司成立于2015年11月13日,注册资本约4.14亿元,注册地位于深圳市南山区 [1] - 公司已实现千兆/万兆工业以太网SOC交换芯片、4口千兆PHY芯片、二层千兆以太网交换芯片、先进工艺以太网交换芯片及PCIe Switch芯片等产品量产 [1] - 2023年,公司中端交换芯片年出货量突破100万颗 [1] - 2024年,公司完成全国产先进工艺芯片组量产 [1] - 2025年,公司计划拓展AI智算互连业务 [1] 公司业务与技术聚焦 - 公司专注于超节点系统的板间互联,即加速卡Scale-up网络技术 [2] - Scale-up网络技术尚无统一标准,UALink由多家企业联合推进并于2025年4月发布1.0标准,成为业界最可能落地的方案之一 [2] - 在人工智能领域,高速互联是超节点关键技术之一,直接决定了节点系统规格和算力效率 [1] 公司融资与股权结构 - 公司共经历8轮融资,最近一期于2025年9月完成的C轮融资总金额超10亿元 [2] - 控股股东曾雨直接持有公司17.82%股份,并通过多个合伙企业间接控制公司12.25%的股份表决权 [3] - 基于一致行动关系,曾雨及其控制主体以及一致行动人合计可以控制公司48.92%的股份表决权,控制权稳固 [3] 行业背景与机遇 - 全球半导体产业步入新一轮技术周期,国内集成电路国产化进程持续加速,政策导向明确、应用需求旺盛 [2] - 5G、人工智能、物联网等新兴技术的规模化落地,正不断拓宽半导体产品的应用边界,为本土企业提供了结构性机遇 [2] - 未来3至5年,伴随国产替代纵深推进,国内半导体产业预计将迎来高速成长期 [2] - 公司作为国产半导体链条中具备核心能力与成长潜力的企业,有望在国产替代浪潮中扮演关键角色 [3]
楠菲微启动IPO辅导 系AI互联芯片供应商 深圳、常州等地方国资投了
搜狐财经· 2026-02-11 09:22
公司概况与IPO进展 - 深圳市楠菲微电子股份有限公司已向深圳证监局提交IPO辅导备案,辅导券商为中信建投 [1] - 公司成立于2015年11月13日,注册资本为4.14074074亿元,法定代表人为曾雨 [2] - 公司控股股东为曾雨,其直接持有公司17.82%的股份,并通过三家合伙企业间接控制12.25%的股份表决权,与一致行动人合计可控制公司48.92%的股份表决权 [2][5] - 公司属于计算机、通信和其他电子设备制造业,主要从事以太网数据交换、智能网卡、PHY、PCIe Switch等芯片和模块的设计、生产、销售和服务 [2] 业务与产品布局 - 公司研发和销售总人数近400人,其中研发人员占比85%以上,在深圳、北京、上海等多地设有研发和运营销售中心 [3] - 公司已实现千兆/万兆工业以太网SOC交换芯片、4口千兆PHY芯片、二层千兆以太网交换芯片、先进工艺以太网交换以及PCIe Switch芯片等产品的量产 [3] - 2023年,公司中端交换芯片年出货量突破100万颗;2024年完成全国产先进工艺芯片组量产;2025年拓展AI智算互连业务 [3] - 公司专注超节点系统的板间互联(加速卡Scale-up网络),其Alink Switch芯片兼容UALink开放标准,最大可支持100+加速卡的超节点互联 [3][4] - 公司通过PCIe 6.0交换芯片、Alink Switch芯片、高性能智能网卡芯片构建超节点系统,其中智能网卡芯片将支持400G/800 Gbps接口带宽及RDMA/UEC等技术 [4] 融资与股东结构 - 公司共经历8轮融资,最近一期于2025年9月完成的C轮融资总金额超10亿元 [6] - C轮融资资金将重点用于加码新一代AI互联芯片的研发投入,并补充公司流动资金 [6] - 公司股东中包含多家国有资本,如深圳市中孵宏途投资合伙企业(持股6.0613%)、常州武南汇智创业投资有限公司(持股1.7654%)、中国互联网投资基金(持股1.4897%)、芜湖信沪创业投资合伙企业(持股1.4617%) [5] - 2025年12月,上市公司菲菱科思公告拟通过合伙企业间接参投楠菲微,该合伙企业认缴出资总额4080万元 [7] - 2026年1月,相关投资基金已完成备案并对楠菲微进行增资,增资完成后出资金额为1.19亿元,占楠菲微注册资本的1.8195% [8]