Workflow
金融软件开发服务
icon
搜索文档
凌志软件拟买凯美瑞德 标的前三季亏损去年业绩下滑
中国经济网· 2025-11-11 11:22
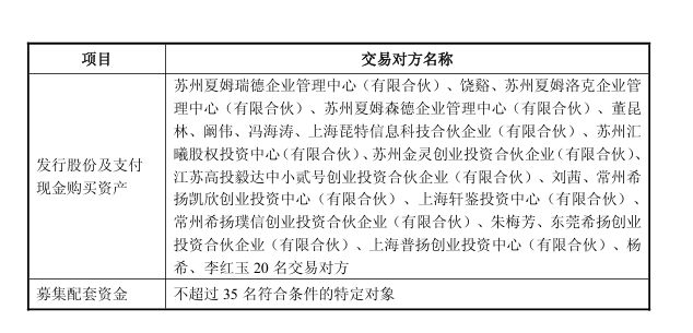
交易方案概述 - 公司拟以发行股份及支付现金方式收购凯美瑞德100%股权,交易完成后凯美瑞德将成为全资子公司 [1] - 发行股份购买资产的发行价格确定为15.31元/股,现金对价资金来源包括募集配套资金、自有资金或银行贷款 [2] - 公司拟向不超过35名特定对象募集配套资金,总额不超过发行股份购买资产交易价格的100%,发行股份数量不超过交易后总股本的30% [2] - 本次交易预计构成重大资产重组和关联交易,但不会导致上市公司控制权变更 [3] 交易战略意义 - 标的公司是国内领先的资金资本市场金融IT供应商,业务覆盖前中后台一体化解决方案及AIGC等领域 [3] - 交易有助于公司提升国内收入占比,降低对日本市场依赖的风险 [3] - 交易将增强公司在金融信创领域的综合服务能力与市场竞争力,提升对国内金融机构核心系统国产化需求的响应能力 [3] 公司财务表现 - 公司2025年前三季度实现营业收入7.63亿元,同比下降5.57% [5] - 2025年前三季度归属于上市公司股东的净利润为9674.60万元,同比下降21.87% [5] - 2025年第三季度单季归属于上市公司股东的净利润为-1522.34万元,上年同期为1.14亿元 [5] 标的公司财务表现 - 标的公司2023年、2024年及2025年前三季度营业收入分别为29,242.06万元、22,890.39万元、11,706.26万元 [6] - 标的公司2024年营收同比下降21.72%,净利同比下降10.54% [6] - 标的公司2023年、2024年及2025年前三季度净利润分别为2,949.29万元、2,638.58万元、-264.02万元 [6] 股权与控制权 - 交易完成后,部分交易对方及其一致行动人持有上市公司股份比例预计超过5% [2] - 饶谿和董昆林为标的公司控股股东、实际控制人,合计可控制标的公司61.94%的股权 [4]
拟重大资产重组!两公司明日复牌
中国证券报· 2025-11-10 23:11
凌志软件重大资产重组核心信息 - 公司拟通过发行股份及支付现金方式购买凯美瑞德100%股权并募集配套资金[1][4] - 交易价格尚未最终确定 预计构成重大资产重组和关联交易 但不构成重组上市[1][3][4] - 凯美瑞德是国内领先的资金资本市场金融IT供应商 业务覆盖银行、券商等金融机构的前中后台一体化解决方案[2][4] - 交易完成后将提升公司国内收入占比 降低对日本市场依赖风险 增强在金融信创领域的综合服务能力[3] - 交易不会导致公司控制权发生变化 控股股东及实际控制人仍为张宝泉、吴艳芳[3] 凌志软件财务与业务协同 - 公司2023年、2024年及2025年前三季度营收分别为6.96亿元、11.14亿元及7.63亿元[2] - 同期归母净利润分别为8652.65万元、1.24亿元及9674.6万元[2] - 交易有助于公司与凯美瑞德在市场、客户、技术、产品及经营等方面产生良好协同效应[3] - 凯美瑞德所属行业为软件和信息技术服务业 与公司主营业务具有协同效应[4] 胜利股份重大资产重组核心信息 - 公司拟通过发行股份及支付现金方式购买控股股东及其关联方控制的燃气类资产并募集配套资金[1][7] - 交易标的包括中油珠海100%股权、天达胜通100%股权、南通中油51%股权及甘河中油40%股权[1][7] - 交易完成后公司将合计控制中油珠海100%、天达胜通100%、甘河中油80%及南通中油100%的股权[5][7] - 交易价格尚未确定 预计构成重大资产重组和关联交易 但不构成重组上市[1][6][7] - 交易不会导致公司控制权变更 实际控制人仍为许铁良[6] 胜利股份财务与战略布局 - 公司2023年、2024年及2025年前三季度营收分别为46.77亿元、42.26亿元及30.42亿元[5] - 同期归母净利润分别为1.53亿元、1.17亿元及1.2亿元[5] - 主营业务为天然气销售业务及天然气管道制造业务[5] - 交易将发挥协同优势 整合行业资源 深化燃气行业产业链布局 提升市场地位[5][6] - 交易标的公司主要面向工业、商业、居民等领域提供天然气应用服务[5]
欲摆脱日本市场依赖,凌志软件拟收购凯美瑞德 标的公司前三季度小幅亏损
每日经济新闻· 2025-11-10 21:33
收购交易概述 - 凌志软件拟通过发行股份及支付现金方式收购凯美瑞德100%股权 [1] - 交易对方为20名股东,发行股份定价为15.31元/股,较停牌前股价17.77元/股低约14% [3][4] - 交易完成后凯美瑞德将成为上市公司全资子公司,交易预计构成关联交易 [3] 收购战略意图 - 收购旨在提升公司国内收入占比,降低对日本市场依赖风险,日本地区营收贡献一度接近九成 [2] - 公司认为此次交易有助于提升对国内金融机构在核心系统国产化与数据安全需求方面的响应能力 [2] - 凯美瑞德与公司在市场、客户、技术、产品及经营等方面可产生良好协同效应 [6] 凌志软件财务状况 - 公司前三季度营收7.63亿元,同比减少5.57%,归母净利润9674.60万元,同比减少21.87% [4] - 第三季度单季营收2.47亿元,同比减少超10%,归母净利润由盈转亏,亏损超1500万元 [4] - 利润下滑主因包括营收规模下滑、研发投入增加及日元汇率波动带来的汇兑损失 [4][5] 标的公司凯美瑞德概况 - 凯美瑞德是国内领先的资金资本市场金融IT供应商,服务覆盖资金交易、风险管理等领域 [7] - 根据赛迪顾问报告,2024年公司在银行业资金交易系统市场占有率为14.20%,排名第一 [9] - 公司已服务超过100家境内外金融机构,深度客户覆盖六大国有商业银行等 [9] 行业竞争与标的业绩 - 金融信创市场竞争加剧,部分厂商采取低价策略抢占市场,行业盈利空间收窄 [9] - 凯美瑞德今年前三季度实现营收1.17亿元,净利润出现亏损,为-264.02万元 [9]
复牌!688588,重大资产重组
中国基金报· 2025-11-10 19:32
交易概述 - 凌志软件拟通过发行股份及支付现金方式购买凯美瑞德100%股权,并募集配套资金,预计构成重大资产重组 [2] - 公司股票自10月28日起停牌,计划自11月11日起复牌,停牌前收盘价为17.77元/股,总市值为71.08亿元 [6] - 发行股份购买资产的价格定为15.31元/股,不低于定价基准日前60个交易日股票交易均价的80% [9] 交易目的与战略意义 - 交易旨在提升公司在金融信创领域的核心竞争力及产品化水平,增强综合服务能力与市场竞争力 [5][15] - 公司致力于提升对国内金融机构在核心系统国产化与数据安全需求方面的响应能力 [15] - 凌志软件业务涵盖证券、保险、银行、信托、资产管理等金融领域,凯美瑞德专注为金融机构提供资金交易、风险管理、流动性管理及AIGC等应用解决方案 [15] 交易对方与关联关系 - 凯美瑞德控股股东及实控人为饶谿、董昆林夫妇,合计控制61.94%的股权 [12] - 交易完成后部分交易对方及其一致行动人所持公司股份比例预计超过5%,根据相关规定预计构成关联交易 [10][11] 财务数据与业绩表现 - 截至2025年第三季度末,凌志软件总资产为17.49亿元,归母所有者权益为12.32亿元,凯美瑞德总资产为3.66亿元,归母所有者权益为1.95亿元 [17] - 凌志软件2023年、2024年及2025年前三季度营业收入分别为6.96亿元、11.14亿元及7.63亿元,归母净利润分别为8652.65万元、1.24亿元及9674.60万元 [17] - 凯美瑞德2023年、2024年及2025年前三季度营业收入分别为2.92亿元、2.29亿元及1.17亿元,归母净利润分别为2949.29万元、2638.58万元及-264.02万元,业绩呈现下滑趋势 [19][23] 行业挑战与潜在风险 - 金融信创市场参与主体增多,部分厂商采取低价竞争策略,导致行业面临价格压力与盈利空间收窄的挑战 [23] - 若行业持续“价格内卷”,可能侵蚀凯美瑞德合理利润,削弱其再投入能力,影响服务品质与技术迭代,对长期竞争力和盈利能力构成潜在威胁 [23] - 交易完成后预计将形成商誉,若凯美瑞德未来经营业绩不佳,公司可能面临商誉减值风险,对当期损益造成不利影响 [23]