宁沪高速(600377)
搜索文档
手握“中国最繁忙高速”,宁沪高速董事长辞任,“新帅”已确定
搜狐财经· 2026-03-05 14:37
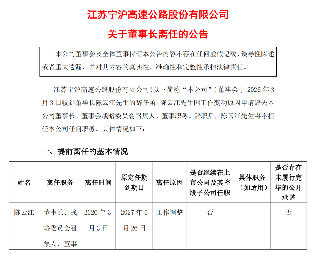
核心人事变动 - 董事长陈云江因工作调整辞任 其原定任期至2027年6月26日 提前于2026年3月3日离任 离任后不在公司担任任何职务 [2][3] - 陈云江自2022年6月起担任董事长 掌舵近4年 2024年税前年薪为132.58万元 [2][4] - 原执行董事、总经理汪锋同日辞去总经理职务 并被选举为新任董事长及战略委员会召集人 其原总经理任期亦至2027年6月26日 [6][8] 新任董事长背景 - 新任董事长汪锋出生于1976年 拥有丰富的高速公路管理经验 曾长期在江苏扬子大桥股份有限公司、江苏扬子江高速通道管理有限公司等公司从事道路与桥梁管理工作 [8] - 2024年报告期内 汪锋作为公司总经理、执行董事获得的税前报酬总额为135.37万元 [8] 公司核心资产与运营数据 - 公司核心资产沪宁高速公路江苏段主线全长248.21公里 连接南京、常州、无锡、苏州、上海五个长三角万亿级城市 素有“中国最繁忙高速”之称 [10] - 2025年1-9月 沪宁高速客车和货车日均流量合计达11.8万辆 较2024年同期增长2.66% [10] - 同期 沪宁高速日均收入为15,246千元/日 同比增长6.56% 其中货车流量同比增长11.90%至22,110辆/日 [11] - 2025年前三季度 公司道路通行费收入贡献72亿元 同比增长1.03% [12] - 公司控股路网整体加权平均流量为68,977辆/日 同比下降3.66% 其中宁常高速流量合计下降16.57%至49,867辆/日 日均收入下降17.89%至2,469千元/日 [11] 公司财务表现 - 在陈云江掌舵期间 公司业绩稳步增长 营收从2022年的132.56亿元增至2024年的231.98亿元 净利润从2022年37.24亿元增至2024年的49.47亿元 [12] - 2024年营收同比增长52.7% 净利润同比增长12.09% 均创历史新高 其中通行费收入贡献95.28亿元 [12] - 2025年前三季度 公司实现营业总收入129.81亿元 同比下降7.66% 归母净利润38.37亿元 同比下降6.86% [12] - 业绩变动主要受油品销售收入减少、地产交付规模同比减少、联营企业投资收益减少等因素影响 此外 广靖高速和锡澄高速因扩建工程封闭施工导致通行费收入下降 [12] 公司基本情况 - 公司是江苏省唯一的交通基建类上市公司 于1997年在联交所发行12.22亿股H股上市 2001年在上交所发行1.5亿股A股上市 [10] - 除沪宁高速外 公司还拥有宁常高速、镇溧高速、江阴大桥等位于江苏省内的收费路桥权益 截至2023年6月30日 直接参与经营和投资的路桥项目达17个 拥有或参股的已开通路桥里程超过910公里 [14] - 截至新闻发稿日(3月5日) 公司股价报11.97元 总市值552.8亿元 [14]
宁沪高速(600377.SH):执行董事、总经理汪锋辞任


格隆汇· 2026-03-05 06:47
公司管理层变动 - 宁沪高速董事会于2026年3月4日收到执行董事、总经理汪锋先生的辞任函 [1] - 汪锋先生因工作变动原因申请辞去公司总经理职务 [1]
宁沪高速(600377) - 关于高级管理人员辞任及选举董事长、战略委员会召集人的公告


2026-03-04 21:45
人事变动 - 2026年3月4日总经理汪锋因工作调整辞任,原定任期至2027年6月26日[1] - 汪锋辞职不影响公司正常运作[3] - 同日汪锋当选董事长及战略委员会召集人,任期与本届董事会一致[4]
宁沪高速(600377) - 第十一届董事会第十九次会议决议公告


2026-03-04 21:45
证券代码:600377 证券简称:宁沪高速 公告编号:2026-007 二、会议审议情况 本次会议审议并通过如下议案: (一)审议并批准《关于选举第十一届董事会董事长的议案》。 江苏宁沪高速公路股份有限公司 第十一届董事会第十九次会议决议公告 本公司董事会及全体董事保证本公告内容不存在任何虚假记载、误导性陈述或者重 大遗漏,并对其内容的真实性、准确性和完整性承担法律责任。 一、会议召开情况 (一)江苏宁沪高速公路股份有限公司(以下简称"本公司")第十一届董事会 第十九次会议(以下简称"会议")于2026年3月4日以现场会议及视频会议相结合的 方式召开。 (二)会议通知以邮件、传真的方式向董事会全体成员发出。 (三)会议应到董事12人,会议出席董事12人。 (四)会议的召开符合《公司法》及本公司《章程》的有关规定,会议决议为有 效决议。 表决结果:同意 12 票;反对 0 票;弃权 0 票。 此议案获得通过。 同意聘任汪锋先生担任本公司第十一届董事会董事长,聘期自董事会批准之日起 至 2026 年年度股东会日止。 本议案已经本公司董事会提名委员会审议通过,并同意提交董事会审议。 表决结果:同意 12 票;反对 ...
江苏宁沪高速公路选举汪锋担任董事长、战略委员会召集人
智通财经· 2026-03-04 21:33
公司治理变动 - 公司于2026年3月4日召开第十一届董事会第十九次会议 [1] - 会议选举执行董事汪锋担任第十一届董事会董事长及战略委员会召集人 [1] - 汪锋的董事长任期与本届董事会任期一致 [1] - 因工作调整,汪锋辞去公司总经理职务 [1]
江苏宁沪高速公路(00177)选举汪锋担任董事长、战略委员会召集人


智通财经网· 2026-03-04 21:27
公司治理变动 - 公司于2026年3月4日召开第十一届董事会第十九次会议 [1] - 会议选举执行董事汪锋担任第十一届董事会董事长及战略委员会召集人 [1] - 汪锋的董事长任期与本届董事会任期一致 [1] - 因工作调整,汪锋辞去公司总经理职务 [1]
江苏宁沪高速公路(00177.HK):汪锋辞任总经理


格隆汇· 2026-03-04 21:27
公司人事变动 - 江苏宁沪高速公路股份有限公司于2026年3月4日收到执行董事、总经理汪锋的辞任函 [1] - 汪锋因工作变动原因申请辞去公司总经理职务 [1]
江苏宁沪高速公路(00177) - 董事名单与其角色和职能


2026-03-04 21:22
公司基本信息 - 公司为江苏宁沪高速公路股份有限公司,股份代号00177[1] 董事会情况 - 董事会有执行董事1人、非执行董事6人、独立非执行董事5人[2] - 董事会设立4个委员会[3] 委员会召集人 - 战略委员会召集人为汪锋先生[3] - 审计委员会召集人为徐光华先生[3] - 薪酬与考核委员会召集人为葛扬先生[3] - 提名委员会召集人为孙立军先生[3]
江苏宁沪高速公路(00177) - 关於高级管理人员辞任及选举董事长、战略委员会召集人的公告


2026-03-04 21:17
人事变动 - 2026年3月4日总经理汪锋因工作变动辞任,原定任期到2027年6月26日[2][3] - 同日公司选举汪锋担任董事长、战略委员会召集人,任期与本届董事会一致[4] 影响说明 - 汪锋辞职不影响公司董事会和经营正常运作等[4]
江苏宁沪高速公路(00177) - 第十一届董事会第十九次会议决议公告


2026-03-04 21:12
人事任命 - 同意聘任汪锋担任公司第十一屆董事會董事長,聘期至2026年年度股東會日止[4] - 同意聘任汪锋担任公司第十一屆董事會戰略委員會召集人,張新宇担任委员[6] 表决结果 - 选举董事长议案表决结果:同意12票,反对0票,弃权0票[5] - 调整战略委员会召集人及增补委员议案表决结果:同意12票,反对0票,弃权0票[7]