Workflow
基金溢价
icon
搜索文档
国投白银LOF溢价64.26%二度停牌,易方达黄金LOF溢价14.5%警示风险
搜狐财经· 2026-01-29 18:51
国投白银LOF停牌与溢价事件 - 国投白银LOF计划于2026年1月30日开市起停牌至收市 若2026年2月2日该基金二级市场交易价格溢价幅度未有效回落 基金有权申请盘中临时停牌或延长停牌时间以警示风险 [1] - 该基金近期已进行第二次全天停牌 此前曾于1月22日因二级市场交易价格波动较大被深交所实施全天停牌 [3] - 该基金自1月28日起暂停申购(含定期定额投资)业务 恢复时间将另行公告 [3] 基金高溢价情况 - 截至1月29日 国投白银LOF二级市场报收5.247元/份 相较于1月28日披露的3.1944元净值 溢价率达64.26% [3] - 基金管理人声明国投白银LOF为上市开放式基金 申购赎回价格以申请当日收市后计算的净值为准 目前基金运作正常 [3] - 同日 易方达黄金主题LOF发布溢价风险提示 截至1月29日该基金二级市场收盘价为2.248元 相较于1月27日1.9633元的净值 溢价14.5% [3] 市场风险与基金管理措施 - 基金二级市场交易价格除受净值波动影响外 还将受到市场供求、系统性风险、流动性风险等因素影响 或使投资者面临损失 [3] - 对于高溢价基金 若后续交易日溢价幅度未有效回落 基金可申请盘中临时停牌或延长停牌时间以警示风险 [3]
溢价率超60%!两连板后,国投白银LOF明日全天停牌
21世纪经济报道· 2026-01-29 18:18
(文章来源:21世纪经济报道) 1月29日盘后,国投白银LOF公告,本基金将于2026年1月30日开市起停牌至收市。若本基金2026年2月2 日二级市场交易价格溢价幅度未有效回落,本基金有权通过向深圳证券交易所申请盘中临时停牌、延长 停牌时间等措施,向市场警示风险,具体以届时公告为准。 值得注意的是,作为境内唯一主打白银期货投资的基金,国投白银LOF(161226.SZ)今日再度封死涨 停,场内价格报5.247元/股,单日成交额逾28亿元,实现停止申购后的连续两日涨停,目前基金的溢价 率高达64.26%,创下近期新高。 ...
金银飙涨,基金紧急限购
新浪财经· 2026-01-28 12:49
贵金属市场投资热潮与产品动态 - 近期金银价格大幅攀升引发投资热潮,场内稀缺的两只金银主题LOF产品相继暂停申购[1] - 两只基金限购与贵金属市场火爆表现直接相关,2026年以来金银价格持续攀升[1][5] - 2026年1月28日,现货黄金价格突破5200美元/盎司,创历史新高,较2026年初累计上涨超920美元,涨幅超过21%[5] - 白银期货价格自2026年初涨幅超60%[5] 易方达黄金主题LOF限购详情 - 易方达基金于2026年1月28日公告,为基金平稳运作,暂停旗下黄金主题LOF的A类人民币份额申购及定期定额投资业务[1][3] - 该基金成立于2011年5月6日,截至2025年末,基金A类和C类份额合并总规模为4.52亿元[1] - 基金主代码为161116,基金管理人为易方达基金管理有限公司[3] - 该基金A类份额二级市场交易价格出现溢价,溢价率超8%[6] 国投瑞银白银LOF限购详情 - 国投瑞银基金于2026年1月27日公告,国投白银LOF自2026年1月28日起暂停申购(含定期定额投资)业务,原因为保护基金份额持有人利益[4][5] - 基金主代码为161226,基金管理人为国投瑞银基金管理有限公司[5] - 该基金A类份额二级市场交易价格明显高于基金份额净值,出现较大幅度溢价,截至目前溢价率超过46%[6] - 基金已密集发布溢价风险提示和停复牌公告[6] 监管机构降温措施 - 上海期货交易所近期迅速采取行动为市场降温[1][6] - 2026年1月26日,上海期货交易所发布通知,自1月27日交易起,对白银、锡期货已上市合约的交易限额进行调整[6] - 2026年1月27日晚间,上海期货交易所再发监管措施公告,对在锡、白银期货交易中涉嫌未申报实际控制关系的3组18名客户采取限制开仓1个月及限制出金的监管措施[6] - 交易所同时对相关客户在相应合约上采取限制开仓的监管措施[6]
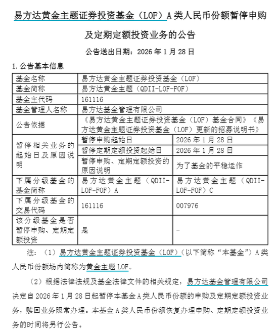
两家基金公告:黄金LOF、白银LOF宣布暂停申购
搜狐财经· 2026-01-28 11:59
核心事件:黄金与白银主题LOF基金暂停申购 - 易方达黄金主题证券投资基金(LOF)自2026年1月28日起暂停A类份额的申购及定期定额投资业务,赎回业务照常办理,暂停原因为保证基金平稳运作 [2][4] - 国投瑞银白银期货证券投资基金(LOF)同样自2026年1月28日起暂停A类份额的申购业务,基金管理人表示此举旨在保护基金份额持有人利益并维护基金平稳运作 [8][9] 基金表现与市场状况 - 易方达黄金主题LOF在2025年全年涨幅超过60%,进入2026年后持续上涨,年内涨幅超过15% [5] - 国投白银LOF截至1月27日收盘,二级市场报价为4.336元,单日涨幅为3.66%,溢价率超过46.02% [11] - 自2025年12月以来,易方达黄金主题LOF曾多次发布溢价风险提示公告 [5] 底层资产价格走势 - 截至北京时间1月27日下午三点,纽约商品交易所黄金期价报约5085美元/盎司,较前一交易日收盘价5004.8美元/盎司继续上涨 [13] - 同期,纽约商品交易所白银期价报约110美元/盎司,较前一交易日收盘价继续上涨 [13] - 今年以来,国际黄金期货价格涨幅已超过17%,白银期货价格涨幅则高达55% [13]
黄金、白银基金宣布:暂停申购
第一财经· 2026-01-28 11:09
基金暂停申购公告 - 易方达基金决定自2026年1月28日起暂停易方达黄金主题证券投资基金(LOF)A类份额的申购及定期定额投资业务 赎回业务照常办理 [2] - 国投瑞银基金决定自2026年1月28日起暂停国投瑞银白银期货证券投资基金(LOF)A类份额的申购业务 含定期定额投资 [7] - 暂停原因均是为了保护基金份额持有人利益 维护基金平稳运作 [4][7] 相关基金表现与溢价情况 - 易方达黄金主题LOF在2025年涨幅超60% 进入2026年后年内涨幅超15% [5] - 自2025年12月以来 易方达黄金主题LOF曾多次发布溢价风险提示公告 [5] - 截至1月27日收盘 国投白银LOF二级市场报4.336元 单日涨幅为3.66% 溢价率超46.02% [9] 底层资产价格走势 - 截至北京时间1月27日下午三点 纽约商品交易所黄金期价报约5085美元/盎司 较前一交易日继续上涨 [10] - 同期纽约商品交易所白银期价报约110美元/盎司 较前一交易日继续上涨 [10] - 今年以来 国际黄金期货价格涨幅已超17% 白银涨幅则高达55% [11]
为保护基金份额持有人利益 国投白银LOF1月28日起将暂停申购
搜狐财经· 2026-01-27 10:02
来源:中国基金报 1月26日,国投白银LOF发布公告称,为保护基金份额持有人利益,将于1月28日起暂停申购(含定期定 额投资)业务。同日公告显示,国投白银LOF将于1月27日开市起至当日10:30停牌,自1月27日10:30复 牌。 【导读】国投白银LOF将暂停申购 同日公告显示,国投白银LOF将于1月27日开市起至当日10:30停牌,自1月27日10:30复牌。 随着白银价格的一路狂飙,国投白银LOF持续受到资金青睐。截至去年四季度末,该基金管理规模达 189.44亿元,相较于三季度末增幅达185%。 国投白银LOF溢价率也持续高企。截至1月26日收盘,二级市场报4.183元,溢价率超53%。 国投瑞银基金在最新公告中表示,该基金二级市场交易价格明显高于基金份额净值,出现较大幅度溢 价。特此提示投资者关注二级市场交易价格溢价风险,投资者如果盲目投资于高溢价率的基金份额,可 能面临重大损失。 | 基金名称 | | 国投瑞银白银期货证券投资基金 | | --- | --- | --- | | | | (LOF) | | 基金简称 | | 国轻瑞银白糖油货(LOL) | | 基金主代码 | 161226 | | ...
14道警示拦不住!国投白银LOF一纸停牌“挤泡沫”
国际金融报· 2026-01-23 13:29
国投白银LOF停牌事件与市场表现 - 国投白银LOF因二级市场溢价率突破50%而于1月22日实施全天停牌 若1月23日溢价未有效回落 基金有权申请进一步停牌措施[1][2] - 截至1月21日收盘 该基金场内价格报3.92元 单位净值为2.6095元 溢价率超过50% 年内场内价格累计涨幅已超74%[4] - 2026年开年不足一个月 该基金已密集发布14次溢价风险提示公告及9次停复牌公告 此前在2025年12月25日曾出现临时停牌后跌停 当时溢价率高达45.45%[4] 停牌原因与目的分析 - 停牌主要由于二级市场价格溢价率持续高位 反映市场对白银价格过度乐观及短期投机情绪集中爆发 旨在保护投资者利益 避免高位盲目追入[4] - 单日停牌可强制打断非理性炒作节奏 为市场注入冷静期 引导投资者回归基金真实净值 强化风险警示效果 遏制非理性追高行为[5][6] - 此举旨在提前防范风险 避免重蹈部分LOF基金溢价大幅崩塌后连续跌停、投资者踩踏出逃的覆辙[6] 基金规模与业绩表现 - 截至2025年12月31日 国投白银LOF基金A类份额净值增长率为62.43% C类份额净值增长率为62.27% 同期业绩比较基准收益率分别为64.75%和64.59%[7] - 2025年第四季度报告期内 基金份额从53.22亿份增至93.6亿份 增幅高达75.87% 截至四季度末 基金规模达到189.44亿元 环比增长123.05亿元[7] - 基金份额总额达93.6亿份 其中A类51.4亿份 C类42.2亿份[7] 白银市场背景与基金投资策略 - 2025年四季度 伦敦银现季度涨幅达到53.4% 同期伦敦金现上涨约11.9% 金银比价快速收敛至60左右[7] - 基金经理回顾称 四季度美联储再次降息两次共50个基点 伦敦白银现货出现阶段性紧张 白银被美国纳入“关键矿产清单” 银价走势凌厉[7] - 2026年以来白银价格表现强势 截至1月22日 伦敦银现年内涨幅超30% 从70美元/盎司左右行至90美元/盎司上方[8] 产品特性与市场观点 - 国投白银LOF是境内唯一主打白银期货投资的基金 凭借产品稀缺性与亮眼走势获得资金追捧[8] - 分析指出 高溢价率受全球金银价格大涨、强烈赚钱效应及投资者情绪高涨共同推动 但难以长期维持 随着风险管控措施出台 溢价率有望逐步回落[8] - 若全球宏观经济形势未显著改善且地缘政治紧张持续 白银的避险需求将对高溢价形成一定支撑 但市场预期修正及投机热度降温后 溢价率有望逐步回归理性[8]
复牌后再度大涨!国投白银LOF溢价率飙升
中国证券报· 2026-01-23 12:28
国投白银LOF交易异动与高溢价 - 国投白银LOF于1月23日停牌1小时后复牌 场内交易价格大幅波动 盘中振幅超过7% 上午收盘价为4.111元 较盘中最高价4.22元回落 [1] - 该基金近期二级市场交易价格明显高于基金份额净值 出现较大幅度溢价 1月23日若溢价未有效回落 基金管理人有权申请盘中临时停牌或延长停牌以警示风险 [3] - 截至1月21日 该基金已连续7个交易日于每天开市后停牌一小时 1月22日则全天停牌 成为市场上较为少见的全天停牌场内基金 [4] 基金基本情况与规模 - 该基金为T+1交易机制 主要投资白银期货资产 于2015年8月上市交易 [3] - 截至1月21日 基金最新规模为89.6亿元 [3] 溢价表现与市场分析 - 1月23日复牌后 盘中溢价率一度飙升至超60% [1] - 截至1月21日 国投白银LOF今年以来的涨幅超过70% 远超过白银期货同期涨幅 [4] - 溢价持续高企或与白银期货价格上涨有关 1月23日COMEX白银期货价格盘中再创历史新高 [4] - 高溢价意味着价格已脱离底层资产表现 情绪退潮后高溢价可能蒸发 需警惕成为击鼓传花的最后一棒 [4] 基金管理人观点与措施 - 基金管理人表示 高溢价是不可持续的泡沫 如果无限膨胀最终受伤的往往是普通投资者 [4] - 高溢价背后需警惕所谓的“无风险” 情绪火热时市场往往潜伏巨大风险 [4] - 采取全天停牌或是为了降温市场情绪 避免大量资金为高溢价买单 [4]
溢价率超50% 国投白银LOF今日全天停牌
中国基金报· 2026-01-22 08:32
基金停牌事件 - 国投白银LOF基金宣布将于1月22日开市起全天停牌至收市 [1][2][3] - 停牌原因为二级市场价格溢价率过高 旨在保护投资者利益 [3] - 若1月23日溢价幅度未有效回落 基金有权申请盘中临时停牌或延长停牌时间 [3] 市场表现与溢价情况 - 截至1月21日收盘 国投白银LOF二级市场价格报收于3.92元 基金份额单位净值为2.6095元 [2][3] - 该基金二级市场价格明显高于净值 溢价率超过50% [2][3][6] - 高溢价与国际银价持续上涨及产品供不应求、投资情绪过热有关 [5][6][7] 基金规模与申购限制变动 - 截至四季度末 国投白银LOF基金规模上涨至189.44亿元 相比三季度末增长超过185% [2] - 基金A类份额此前已限额每日申购100元 [2] - 基金公司曾尝试调整申购限额以压低溢价 例如在2025年12月22日将A类份额申购上限由100元上调至500元 [6] - 但由于期货市场容量限制 数日后A类份额申购上限又被下调回100元 C类份额则暂停申购 [6] 投资者反应与市场影响 - 全天停牌消息引发投资者强烈反应 有投资者表示刚完成场内申购即面临停牌 [3] - 投资者如果以高溢价买入基金份额 可能在溢价消失过程中面临重大损失 [3][7] - 从长期看 二级市场价格会收敛至与基金净值趋同 [7]
白银基金,明日全天停牌!
新浪财经· 2026-01-21 22:49
国投白银LOF基金停牌事件 - 国投白银LOF基金公告将于1月22日开市起停牌至收市 旨在保护投资者利益 [1][2][3] - 若1月23日二级市场交易价格溢价幅度未有效回落 基金有权申请盘中临时停牌或延长停牌时间以警示风险 [3][15] 基金价格与溢价情况 - 截至1月21日 国投白银LOF二级市场价格报收于3.92元 当日涨幅9.19% [2][6][14][18] - 1月20日基金份额单位净值为2.6095元 1月21日收盘价3.920元明显高于净值 溢价率超50% [5][8][9][14][17][20][21] - 高溢价与产品供不应求、投资情绪过热及国际银价持续上涨有关 [8][11][20][23] 基金规模与申购限制变动 - 尽管A类份额已限额每日100元 但在净值上涨及套利资金涌入下 基金四季度末规模上涨至189.44亿元 相比三季度末增长超185% [2][14] - 为压低溢价率 基金公司曾尝试调整申购限额 2025年12月22日起A类份额上限由100元上调至500元 C类由1000元下调至500元 [9][21] - 受期货市场容量限制 仅几个工作日后 A类份额申购上限被重新下调至100元 C类份额暂停申购 [9][21] 市场反应与投资者行为 - 全天停牌消息引发投资者强烈反应 有投资者在停牌前刚完成场内申购 [5][6][17][18] - 套利资金因申购限额而有限 叠加国际银价上涨 共同推高了二级市场溢价 [9][21]