Workflow
保险公司业务风险因子调整
icon
搜索文档
宏观金融数据日报-20251208
国贸期货· 2025-12-08 13:25
回顾:上周沪深300上涨1.28%至4584.5;上证50上涨1.09%至3002;中证 500上涨0.94%至7097.8;中证1000上涨0.11%至7342.5。申万一级行业指 数中,上周有色金属(5.3%)、通信(3.7%)、国防军工(2.8%)、机械设 备(2.8%)、非银金融(2.3%)领涨,而传媒(-3.9%)、房地产(-2.2%) 、食品饮料(-1.9%)、计算机(-1.7%)、纺织服饰(-1.6%)领跌。上周A 股日成交量分别为17016亿元、14671亿元、15465亿元、14192亿元、 15678亿元,日均成交量较前一周减少247亿元。 版 指 行 信 1076亿元、1563亿元、793亿元、1808亿元、1398亿元。 | 品种 | 收盘价 | 较前一日变动 (%) | 品种 | 收盘价 | 较前一日变 动(%) | | --- | --- | --- | --- | --- | --- | | 沪深300 | 4585 | 0.84 | IF当月 | 4574 | 1.0 | | 上证50 | 3002 | 0.93 | IH当月 | 2997 | 1.0 | | 中证500 | ...
利好!多家A股公司,集体公告!
证券时报· 2025-12-08 08:39
2025年国家医保药品目录调整 - 2025年国家医保药品目录于12月7日发布,新增114种药品,其中50种为1类创新药,首版《商业健康保险创新药品目录》同日发布,纳入19种药品,新版目录自2026年1月1日起执行 [2] - 据记者统计,12月7日晚间共有15家A股药企公告其相关产品被纳入目录,多家创新药企产品被纳入 [2] - 泽璟制药自主研发的盐酸吉卡昔替尼片通过谈判被纳入目录,公司表示这将有利于产品销售和提高患者可及性,但预计短期内不会对经营业绩产生重大影响 [2] - 君实生物的特瑞普利单抗注射液2项新增适应症及昂戈瑞西单抗注射液被纳入乙类范围,公司4款商业化产品至此已全部纳入国家医保目录 [3] - 智翔金泰的赛立奇单抗注射液(金立希)被纳入目录,该药于2024年8月获批用于治疗成人中重度斑块状银屑病,是国产首款获批上市的全人源抗IL-17A单克隆抗体药物 [3] - 复星医药、华东医药、恒瑞医药等龙头药企各有产品纳入目录,其中恒瑞医药有10款药品首次纳入,多款产品新增适应症,部分产品成功保留在目录内 [3] - 恒瑞医药表示,本次纳入目录的药品在2024年合计销售额约为86.60亿元,2025年前三季度合计销售额约为75.54亿元,纳入目录有利于销售,但对经营业绩的影响暂无法估计 [4] 金融监管政策动态 - 中国证监会就《上市公司监督管理条例(公开征求意见稿)》公开征求意见,主要内容包括完善上市公司治理要求、强化信息披露监管、规范并购重组、加强投资者保护(如对市值管理、现金分红、股份回购提出要求)以及严厉打击违法违规行为 [5] - 央行数据显示,11月末外汇储备报33463.72亿美元,11月末黄金储备报7412万盎司,环比增加3万盎司,为连续第13个月增持 [5] - 《基金管理公司绩效考核管理指引》征求意见稿下发,要求基金投资收益指标中三年以上中长期指标权重不得低于80%,基金经理应将不少于当年全部绩效薪酬的40%购买本人管理的公募基金,对过去三年业绩显著低于基准且利润为负的基金经理,绩效薪酬降幅不得少于30% [6] - 国家金融监管总局发布通知调整保险公司相关业务风险因子,对长期持仓的沪深300等指数成份股、科创板股票下调风险因子,并降低出口信用与海外投资保险的风险因子,据机构测算,仅沪深300成份股相关调整可能为股市带来超千亿元增量资金 [6] 上市公司重要公告 - 百度发布澄清公告,表示正就分拆昆仑芯进市进行评估,但不保证分拆及上市将会进行 [8] - 万科公告决定放弃行使"21万科02"发行人赎回选择权 [9] - 中国人保公告,副总裁于泽涉嫌严重违纪违法,正接受中央纪委国家监委纪律审查和监察调查 [10] - 沐曦股份公告,回拨机制启动后,网上发行最终中签率为0.03348913% [11] - 古鳌科技公告,实际控制人筹划控制权变更,股票自12月8日起停牌,预计停牌不超过2个交易日 [11] - 安妮股份公告,晟世天安将成为公司控股股东,实际控制人将变更为李宁和王磊,股票于12月8日复牌 [11] - 中能电气公告,拟收购山东达驰电气等三家公司股权及债权,预计将构成重大资产重组 [11] - 渤海化学公告,筹划出售渤海石化100%股权并购买泰达新材控制权,股票停牌 [12] - 豆包手机助手已下线操作银行、互联网支付类APP的能力 [13]
利好!多家A股公司,集体公告!
证券时报· 2025-12-08 08:29
2025年国家医保目录调整 - 2025年国家医保目录新增114种药品,其中50种为1类创新药,新版目录自2026年1月1日起执行 [1] - 首版《商业健康保险创新药品目录》同日发布,纳入19种药品,涵盖CAR-T肿瘤治疗及阿尔茨海默病治疗等社会关注度高的药品 [1] - 据证券时报统计,12月7日晚间共有15家A股药企公告其相关产品被纳入目录,多家创新药企产品成功纳入 [2] 创新药企纳入情况 - 泽璟制药自主研发的盐酸吉卡昔替尼片通过国家医保谈判被纳入目录,用于治疗骨髓纤维化相关疾病,公司认为这将提升药品可及性与销售规模,但对短期经营业绩无重大影响 [2] - 君实生物的特瑞普利单抗注射液2项新增适应症及昂戈瑞西单抗注射液成功纳入国家医保目录乙类范围,公司4款商业化产品至此已全部纳入国家医保目录 [2] - 智翔金泰的赛立奇单抗注射液(金立希)成功纳入新版目录,该药于2024年8月获批用于治疗成人中重度斑块状银屑病,是国产首款全人源抗IL-17A单克隆抗体药物 [3] 龙头药企纳入情况 - 恒瑞医药有10款药品首次纳入目录,多款产品新增适应症纳入,部分产品成功保留在目录中 [3] - 恒瑞医药披露,其纳入目录的药品在2024年度合计销售额约为86.60亿元,2025年前三季度合计销售额约为75.54亿元,公司认为纳入目录有利于药品销售,但对经营业绩影响暂无法估计 [4] - 复星医药、华东医药等A股龙头药企也各有部分产品纳入国家医保目录 [3] 金融与监管动态 - 中国证监会就《上市公司监督管理条例(公开征求意见稿)》公开征求意见,主要内容包括完善公司治理、强化信息披露、规范并购重组、加强投资者保护及打击违法违规行为 [6] - 央行数据显示,11月末外汇储备报33463.72亿美元,11月末黄金储备报7412万盎司,环比增加3万盎司,为连续第13个月增持 [7] - 国家金融监管总局发布通知调整保险公司业务风险因子,对长期持仓的沪深300等指数成份股、科创板股票下调风险因子,据机构测算,仅沪深300成份股相关调整可能为股市带来超千亿元增量资金 [7] - 《基金管理公司绩效考核管理指引》征求意见稿下发,要求基金投资收益指标中三年以上中长期指标权重不得低于80%,基金经理应将不少于当年全部绩效薪酬的40%购买本人管理的公募基金 [7] 上市公司重要公告 - 百度发布澄清公告,正就分拆昆仑芯进行评估,但不保证分拆及上市将会进行 [9] - 万科决定放弃行使"21万科02"发行人赎回选择权 [10] - 中国人保公告,副总裁于泽涉嫌严重违纪违法,正接受中央纪委国家监委纪律审查和监察调查 [11] - 沐曦股份公告,回拨机制启动后,网上发行最终中签率为0.03348913% [12] - 古鳌科技公告,实际控制人筹划控制权变更,股票自12月8日起停牌,预计停牌不超过2个交易日 [13] - 安妮股份公告,控股股东将变更为晟世天安,实际控制人将变更为李宁和王磊,股票于12月8日复牌 [14] - 中能电气公告,拟收购山东达驰电气等三家公司股权及债权,预计构成重大资产重组 [15] - 渤海化学公告,筹划出售渤海石化100%股权并购买泰达新材控制权,股票停牌 [16]
利好来了!国家金融监督管理总局,重磅发布
每日经济新闻· 2025-12-05 15:43
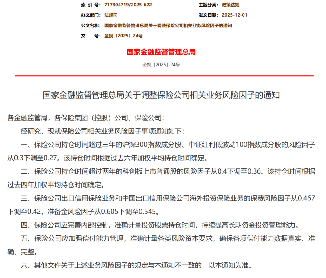
为完善保险公司偿付能力监管标准,充分发挥保险资金作为耐心资本的优势,提升服务实体经济质效,近日金融监管总局发布《关于调整保险公司相关业 务风险因子的通知》(以下简称《通知》)。 《通知》积极贯彻落实防风险、强监管、促高质量发展要求,在严守风险底线的基础上,适度调整保险公司相关业务风险因子。一是调整保险公司投资相 关股票的风险因子,培育壮大耐心资本。二是调整保险公司出口信用保险业务和中国出口信用保险公司海外投资保险业务的风险因子,鼓励保险公司加大 对外贸企业支持力度、有效服务国家战略。 下一步,金融监管总局将指导保险公司认真贯彻执行《通知》要求,推动保险公司提高长期资金投资管理能力,加强偿付能力管理,确保偿付能力数据真 实、准确、完整。 通知全文: 国家金融监督管理总局 关于调整保险公司相关业务风险因子的通知 各金融监管局,各保险集团(控股)公司、保险公司: 经研究,现就保险公司相关业务风险因子事项通知如下: 一、保险公司持仓时间超过三年的沪深300指数成分股、中证红利低波动100指数成分股的风险因子从0.3下调至0.27。该持仓时间根据过去六年加权平均持 仓时间确定。 四、保险公司应完善内部控制,准确计量投资 ...
国家金融监管总局:保险公司持仓时间超两年的科创板上市普通股的风险因子从0.4下调至0.36
智通财经网· 2025-12-05 15:25
智通财经APP获悉,12月5日,国家金融监督管理总局发布关于调整保险公司相关业务风险因子的通 知。通知提到,保险公司持仓时间超过三年的沪深300指数成分股、中证红利低波动100指数成分股的风 险因子从0.3下调至0.27。该持仓时间根据过去六年加权平均持仓时间确定。保险公司持仓时间超过两年 的科创板上市普通股的风险因子从0.4下调至0.36。该持仓时间根据过去四年加权平均持仓时间确定。 原文如下: 国家金融监督管理总局关于调整保险公司相关业务风险因子的通知 金规〔2025〕24号 各金融监管局,各保险集团(控股)公司、保险公司: 经研究,现就保险公司相关业务风险因子事项通知如下: 本文编选自"国家金融监督管理总局"官网,智通财经编辑:刘家殷。 二、保险公司持仓时间超过两年的科创板上市普通股的风险因子从0.4下调至0.36。该持仓时间根据过去 四年加权平均持仓时间确定。 三、保险公司出口信用保险业务和中国出口信用保险公司海外投资保险业务的保费风险因子从0.467下 调至0.42,准备金风险因子从0.605下调至0.545。 四、保险公司应完善内部控制,准确计量投资股票持仓时间,持续提高长期资金投资管理能力。 五 ...
国家金融监督管理总局调整保险公司相关业务风险因子
证券时报网· 2025-12-05 15:13
(原标题:国家金融监督管理总局调整保险公司相关业务风险因子) 人民财讯12月5日电,国家金融监督管理总局发布关于调整保险公司相关业务风险因子的通知,经研 究,现就保险公司相关业务风险因子事项通知如下: 一、保险公司持仓时间超过三年的沪深300指数成分股、中证红利低波动100指数成分股的风险因子从 0.3下调至0.27。该持仓时间根据过去六年加权平均持仓时间确定。 二、保险公司持仓时间超过两年的科创板上市普通股的风险因子从0.4下调至0.36。该持仓时间根据过去 四年加权平均持仓时间确定。 三、保险公司出口信用保险业务和中国出口信用保险公司海外投资保险业务的保费风险因子从0.467下 调至0.42,准备金风险因子从0.605下调至0.545。 四、保险公司应完善内部控制,准确计量投资股票持仓时间,持续提高长期资金投资管理能力。 五、保险公司应加强偿付能力管理,准确计量各类风险资本要求,确保各项偿付能力数据真实、准确、 完整。 六、其他文件关于上述业务风险因子的规定与本通知不一致的,以本通知为准。 ...