Workflow
投资者补偿
icon
搜索文档
国投瑞银白银基金补偿工作启动 已有上万人办理和解事宜
上海证券报· 2026-02-27 10:00
事件概述 - 国投瑞银基金就旗下白银基金因估值调整导致净值单日大跌31.5%的事件,推出并落实了对特定投资者的补偿方案 [1][2] 补偿方案实施进展 - 2月26日,用于办理补偿事宜的“国投瑞银白银基金”小程序在支付宝上线,截至当日17时已有超过1万人使用,有用户表示已成功申请补偿 [1] - 投资者通过小程序完成身份核验后,可在线办理和解,补偿款项预计在办理后10个工作日内到账 [4] 补偿方案具体内容 - **补偿对象**:方案适用于2026年2月2日净值确认赎回(含2026年1月30日15点之后至2月2日15点之前提交赎回申请)的自然人投资者,机构投资者、场内投资者及当日未赎回投资者不在补偿范围内 [2][5] - **分层补偿原则**: - 对估值调整影响金额(由-17%调至-31.5%的部分)在1000元以下的投资者,按实际影响金额全额补偿,这部分投资者占当日赎回投资者的92.4% [2] - 对影响金额超过1000元(含)的投资者,采用累进比例计算:超出1000元至2000元部分按35%补偿;2000元至3000元部分按25%;3000元至5000元部分按15%;5000元至1万元部分按10%;1万元以上部分按5%封顶 [3] 补偿资金来源与目的 - 补偿资金来源于公司资产,具体为公司的风险准备金和自有资金,不影响基金资产独立性和基金持有人利益 [4] - 公司表示,使用支付宝进行补偿旨在重新定义投资者保护的服务标准,展现“金融为民”的效率与温度,通过官方便捷通道保障投资者时间与财产安全 [4] 估值调整的背景与解释 - 估值调整源于国际白银市场价格出现“史诗级”暴跌,单日波动远超常规,若继续沿用国内期货交易所的结算价估值,基金净值将显著高于底层资产在国际市场的真实价值,形成“虚高”假象 [6] - 公司表示,若不调整估值,损失将由存量投资者承担,调整估值是为了最大限度保护持有人利益,避免“先赎占优” [6][7] - 行业专家解释,估值调整方案确定后再行公告是公募行业的普遍惯例,遵循基金申赎“未知价”原则,旨在避免提前公告引发市场恐慌或误导投资者 [6][7] - 合并计算2月2日、3日两日基金净值,整体跌幅约30%,与上海期货交易所白银期货合约两日累计跌幅基本一致 [5] 公司立场与行业视角 - 公司强调,此次补偿方案并非否定估值调整的合规性,估值调整本身符合行业惯例、程序正当,未违法违规 [7] - 推出补偿是公司对投资者“体验落差”的主动关切,是主动跨越“免责区”、回应投资者关切、践行“金融为民”理念的体现 [7]
全网刷屏!已到账
新浪财经· 2026-02-26 17:47
事件概述 - 国投瑞银白银基金(白银LOF)因2月2日估值调整事件,其专项补偿方案于2月26日随支付宝小程序上线正式落地,部分投资者补偿金额已到账 [1][11] - 补偿方案引发市场对两类未获补偿投资者的疑问:1) 2月2日未赎回的投资者;2) 场内交易的投资者 [1][11] 补偿方案适用范围与依据 - 补偿方案明确适用于在2026年1月30日15点之后至2月2日15点之前提交赎回申请的自然人投资者 [5][15] - 补偿的核心依据是区分“已实现的损益”与“尚未实现的账面波动”,仅对前者进行补偿 [5][15] - 对于在2月2日赎回的投资者,当日基金份额净值是其投资的“最终结算价”,盈亏已成事实,因此承受的实际损失属于补偿范围 [5][15] - 对于持有至2月3日及以后的投资者,2月2日的净值波动仅为“账面浮亏”,2月3日估值恢复后影响已消除,故不予补偿 [5][15] - 公开数据显示,白银LOF基金2月2日、3日两天的累计份额净值收益率为 **-29.23%**,与上期所白银期货合约同期累计跌幅 **-29.34%** 基本一致,证明未赎回投资者未受估值调整的实质影响 [6][16] 场内交易投资者不予补偿的原因 - LOF基金存在场内买卖与场外申赎两种交易模式,补偿方案不适用于场内买卖的投资者 [8][18] - 场内买卖采用实时撮合交易,成交价格由买卖双方决定,与基金日终净值无直接关联,因此其交易损益与本次基于净值调整的补偿机制无关 [8][18] 估值调整的背景与行业意义 - 2月2日,因国际白银价格剧烈波动,国内白银期货因涨跌停板限制导致收盘价失真,无法反映资产真实价值 [8][18] - 根据《关于证券投资基金估值业务的指导意见》,基金管理人启动了估值调整程序,以确定公允价值,维护估值公允性,并防范因价格失真可能引发的“先赎占优”行为,保护全体持有人利益 [8][18] - 此次事件为资产管理行业在极端行情下的处置积累了宝贵经验 [9][19] - 行业未来应优化应急响应机制,特别是在信息披露的时效性方面。若能在市场异常波动时及时评估并提前向投资者提示,将有助于投资者做出更合理的决策 [9][19]
国投白银LOF补偿方案正式启动,小程序短暂崩溃,影响超1万元部分和解金比例按5%封顶
搜狐财经· 2026-02-26 10:45
事件背景与核心争议 - 国投瑞银基金旗下国投白银LOF因国际白银期货价格剧烈波动,于2月2日收盘后将基金净值跌幅从基于国内期货价格测算的-17%调整至更贴近国际市场真实水平的-31.5% [1] - 估值调整引发投资者大量不满,争议焦点在于基金公司未在交易时段前披露调整依据,导致当日15点前提交赎回申请的投资者误判风险,被质疑存在“先赎占优”的公平性缺陷,尽管公司解释称国际银价收盘后才能确定公允估值 [1] 补偿方案具体内容 - 公司于2月15日推出分层补偿方案,并于2月26日正式启动,符合条件的投资者可通过支付宝小程序在线办理和解事宜 [1][2] - 方案适用范围为以2月2日净值确认赎回的自然人投资者,不含机构投资者 [2] - 补偿方案采用分层超额累退规则:受影响金额1000元以下的全额补偿,该部分投资者占当日赎回投资者的比例超九成;超过1000元的部分,按分档比例计算:1000元至2000元部分比例为35%,2000元至3000元部分为25%,3000元至5000元部分为15%,5000元至1万元部分为10%,超出1万元以上的部分和解金比例以5%封顶 [2] - 受影响金额计算公式为:赎回确认金额 ÷ (1-31.5%) × 14.5% (即由-17%调至-31.5%的比例差额) [5] 投资者反应与方案执行情况 - 已有符合条件的投资者提交申请,公司将在10个工作日内完成划款 [1][10] - 多名购入金额相对不高的投资者表示能接受和解,称“苍蝇腿也是肉” [10] - 投入较高的投资者对分层补偿方案表示不满,例如:受影响金额接近5200元,和解金额不到2000元;受影响金额超过11000元,和解金额不足2500元;受影响金额超过26000元,和解金额不到3300元 [10] - 已有投资者表示打算诉讼 [10] - 方案启动当日,因访问人数较多,小程序曾短暂被挤崩溃 [8][10] 基金相关动态 - 为保护投资者利益,国投白银LOF于2月26日开市起至当日10:30短暂停牌,但停牌期间基金赎回业务照常办理 [10]
白银LOF关键进展,国投瑞银启动补偿
新华网财经· 2026-02-16 09:08
国投瑞银白银基金估值调整与补偿方案 - 国投瑞银基金因白银市场价格出现历史性极端行情,为避免“先赎占优”并公平对待所有投资者,对国投瑞银白银期货证券投资基金(LOF)进行估值调整 [2] - 公司遵循分层分类、便捷可靠的原则制定方案,以最大限度保护投资者特别是中小投资者的合法权益 [3] - 方案适用范围为以2月2日净值确认赎回的自然人投资者,不含机构投资者 [5] - 对估值调整影响金额(由-17%调至-31.5%的部分)为1000元以下的自然人投资者,按实际影响金额全额确定和解金额,该部分投资者占当日赎回投资者的比例超九成 [5] - 对估值调整影响金额超过1000元(含)的自然人投资者,在1000元基础上加上超1000元部分乘以一定比例确定总和解金额 [5] 补偿方案实施与市场评价 - 相关自然人投资者可通过支付宝搜索“国投瑞银白银基金”小程序在线办理补偿事宜,小程序将于2月26日正式启用 [6][7] - 市场人士评价该补偿方案覆盖面广、比例高、效率快,覆盖所有当日已赎回的全部个人投资者,且无需投资者发起诉讼或仲裁即可获得补偿 [7] - 针对未赎回投资者未获补偿的疑问,市场人士解释因估值调整对当日未赎回投资者并无实质性影响,合并计算2月2日、3日两日白银LOF净值整体跌幅约30%,与上海期货交易所白银期货合约两日累计跌幅基本一致 [7]
国投瑞银赔钱这操作,业内全都看傻了……
新浪财经· 2026-02-16 06:44
国投瑞银白银基金补偿方案核心内容 - 国投瑞银针对其白银基金提出一项被称为“和解”的补偿方案,此举在行业内属首次 [1][17] - 方案具体内容:对在2月2日赎回的投资者,就其因基金估值调整(从-17%调整为-31.5%)产生的损失差额进行补偿 [2][17] - 损失差额金额在1000元以下的自然人投资者,将获得全额补偿,这部分投资者占当日赎回投资者的比例超过九成 [2][17] - 损失差额金额超过1000元(含)的投资者,补偿金额为1000元加上超出部分按一定比例计算 [2][17] - 投资者可通过支付宝小程序在线办理相关事宜 [2][17] 方案背景与市场影响 - 事件起因于基金净值大幅下跌,自1月30日(大跌前一个交易日)至新闻发布时,基金净值下跌了32.6% [3][18] - 基金公司最初的估值调整为-17%,后续调整为-31.5%,本次补偿针对的是这14.5个百分点的差额部分 [4][19] - 该方案导致不同投资者群体结果迥异:在2月2日赎回的投资者,其实际损失被锁定在约17%;而未赎回的投资者则承受了约32.6%的浮亏 [5][20] - 赎回者中包括利用信息优势了解底层资产(沪银期货,有涨跌停限制)的套利者,以及恐慌性跟风赎回的散户 [5][20] 方案引发的争议与潜在问题 - 该方案被指将最初由基金公司操作瑕疵引发的矛盾,转移为投资者群体内部的矛盾,留守的未赎回投资者成为“无人问津的牺牲品” [7][21] - 方案被市场解读为“按闹分配”,即先跑且制造了舆论压力的投资者获得了补偿,这可能鼓励未来类似的投诉维权行为 [6][10][21] - 有观点认为,此方案可能扭曲投资者教育,传递“亏损可索赔”的错误信号,鼓励投机行为 [10][24] - 方案可能并未平息争议,社交媒体(如小红书)上已有新的维权讨论,预示后续可能还有风波 [8][22] - 该事件还意外波及了京东金融等第三方销售平台,使其陷入被动 [14][28] 行业观察与评论 - 补偿方案中,小额投资者(1000元以下)占比超九成,被评论为“用最少的钱堵住最多人的嘴” [10][24] - 此次处理方式被类比为河南村镇银行事件的处理模式,即对小额客户进行全额或高比例兑付 [10] - 事件引发了关于“投资者适当性”原则的讨论,即高风险产品是否应销售给风险承受能力不匹配的散户 [12][26] - 有评论指出,此举变相回到了“刚性兑付”的旧模式,不利于建立健康的投资风险意识 [11][25]
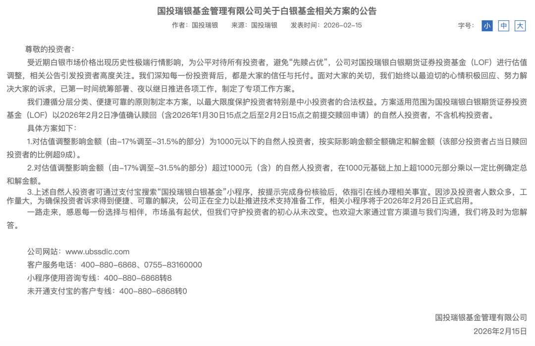
国投白银LOF启动补偿,2月26日开领
第一财经· 2026-02-15 23:09
事件概述 - 国投瑞银基金于2026年2月15日发布公告,宣布对旗下国投白银LOF因估值调整而权益受损的投资者进行补偿 [3] - 补偿方案针对2026年2月2日净值确认赎回的自然人投资者,机构投资者不包含在内 [6] - 投资者可通过支付宝“国投瑞银白银基金”小程序在线办理补偿申请,小程序于2026年2月26日正式启用 [3][6] 补偿方案具体内容 - 受损金额在1000元以下的投资者将获得全额补偿,这部分投资者占当日赎回投资者的比例超过90% [3][6] - 受损金额超过1000元(含)的投资者,补偿金额为1000元加上超过1000元部分乘以一定比例 [3][6] - 补偿款项到账时间因银行而异,总体在10个工作日左右 [3] - 从事件发生到方案推出仅用时12天 [9] 估值调整背景与原因 - 估值调整源于2026年2月2日晚间的公告,将基金净值调整幅度从-17%调至-31.5% [5][6] - 调整原因是当时国际白银市场出现史诗级暴跌,单日波动幅度远超常规,而国内期货市场有涨跌停板限制 [7] - 若继续沿用国内交易所结算价估值,将导致基金净值显著高于底层资产在国际市场的真实价值,形成“虚高”假象 [7] - 若不调整估值,可能引发大量赎回,损失将由存量投资者承担 [8] 行业影响与意义 - 此次事件为公募基金行业预判极端事件并进行风险应对提供了重要警示 [8] - 案例表明,极端情况的预判不易实现,其应对方案也难以复制 [8] - 此次补偿考虑了投资者遭遇极端行情的特殊情况,旨在对受损中小投资者给予合理救助 [8] - 方案遵循分层分类、便捷可靠的原则,以最大限度保护投资者特别是中小投资者的合法权益 [8]
国投白银LOF补偿方案出炉,中小投资者将获全额补偿
第一财经资讯· 2026-02-15 23:07
文章核心观点 - 国投瑞银基金针对旗下国投白银LOF因极端行情下进行基金估值调整而权益受损的投资者,发布了一项专项补偿方案,旨在保护投资者特别是中小投资者的合法权益 [1][2][6] 补偿方案具体内容 - 补偿方案于2026年2月15日公告,投资者可于2026年2月26日起通过支付宝“国投瑞银白银基金”小程序在线办理,补偿款项预计在10个工作日左右到账 [1][2] - 方案适用范围为:在2026年2月2日以当日净值确认赎回(含2026年1月30日15点后至2月2日15点前提交申请)的自然人投资者,不含机构投资者 [2] - 补偿标准分层设定:估值调整影响金额(由-17%调至-31.5%的部分)在1000元以下的投资者将获得全额补偿,该部分投资者占当日赎回投资者的比例超9成;影响金额超过1000元(含)的投资者,将在1000元基础上,对超出部分按一定比例计算总和解金额 [1][2] 事件背景与公司应对 - 事件起因是国投瑞银基金于2026年2月2日晚间发布了对国投白银LOF的估值调整公告,将估值调整幅度从-17%进一步调至-31.5%,引发了投资者对调整公平性及信披及时性的巨大争议 [2] - 公司解释估值调整是因为当时国际白银市场出现史诗级暴跌,单日波动幅度远超常规,为避免继续使用国内期货结算价导致基金净值“虚高”并引发后续问题(如大量赎回损害存量投资者利益)而采取的措施 [4][5] - 公司在事件发生后迅速成立工作小组,从事件发生到方案推出仅用12天,制定了专项工作方案并推进技术支持,以在春节前回应投资者诉求 [2][3][6] 行业影响与意义 - 此次事件为公募基金行业预判极端事件并进行风险应对提供了重要警示,但极端情况的预判不易实现,案例应对也难以复制 [5] - 此次补偿被认为是考虑了投资者遭遇极端行情的特殊情况,对受损投资者给予的合理救助,突破了“理性投资、盈亏自负”的常规,因为投资者认为损失由极端行情、产品设计及基金公司工作流程等多因素共同造成 [5][6]
超九成投资者将获全额补偿,白银基金相关方案公布
搜狐财经· 2026-02-15 22:07
事件概述 - 国投瑞银基金管理有限公司于2026年2月15日晚发布公告,针对其国投瑞银白银期货证券投资基金(LOF)因近期白银市场价格出现历史性极端行情而进行的估值调整,制定了专项和解方案 [1][2] 事件背景与原因 - 事件直接原因是受近期白银市场价格出现历史性极端行情影响,公司对基金进行了估值调整,将净值影响从-17%调至-31.5% [2][3] - 估值调整引发了投资者高度关注,公司为公平对待所有投资者、避免“先赎占优”现象而采取行动 [2] 方案适用范围 - 方案适用于国投瑞银白银期货证券投资基金(LOF)以2026年2月2日净值确认赎回的自然人投资者,具体包括在2026年1月30日15点之后至2月2日15点之前提交赎回申请的投资者 [2] - 方案明确不含机构投资者,仅针对自然人投资者 [2] 具体和解方案细则 - 对估值调整影响金额(由-17%调至-31.5%的部分)为1000元以下的自然人投资者,按实际影响金额全额确定和解金额 [3] - 符合此条件的投资者占当日赎回投资者的比例超过9成 [3] - 对估值调整影响金额超过1000元(含)的自然人投资者,和解总金额的计算方式为:在1000元基础上,加上超出1000元部分乘以一定比例 [4] 方案实施与办理方式 - 符合条件的自然人投资者需通过支付宝搜索“国投瑞银白银基金”小程序,按提示完成身份核验后在线办理相关事宜 [4] - 因涉及投资者人数众多、工作量大,公司正在推进技术支持准备,该小程序将于2026年2月26日正式启用 [4] 公司表态与沟通渠道 - 公司表示深知投资背后的信任,始终以迫切心情积极回应和解决投资者诉求,并已第一时间统筹部署、夜以继日推进工作 [2] - 公司遵循分层分类、便捷可靠的原则制定本方案,旨在最大限度保护投资者特别是中小投资者的合法权益 [2] - 公司欢迎投资者通过官方渠道进行沟通,并表示将及时解答 [5] - 官方公司网站为 www.ubssdic.com [6]
白银LOF关键进展,国投瑞银启动补偿
新浪财经· 2026-02-15 21:57
事件概述 - 国投瑞银基金发布公告,因其白银期货LOF基金受白银市场历史性极端行情影响,为避免“先赎占优”并公平对待投资者,对基金进行了估值调整,并公布了针对特定赎回投资者的补偿方案 [1][3] 补偿方案核心内容 - 方案适用范围为:在2月2日以当日净值确认赎回(含1月30日15点后至2月2日15点前提交申请)的国投瑞银白银期货LOF基金的自然人投资者,机构投资者不包含在内 [1][4] - 对估值调整影响金额(由**-17%** 调至**-31.5%** 的部分)在**1000元以下**的自然人投资者,将获得实际影响金额的全额补偿,这部分投资者占当日赎回投资者的比例**超九成** [1][4] - 对估值调整影响金额(由**-17%** 调至**-31.5%** 的部分)**超过1000元(含)** 的自然人投资者,补偿金额为基础**1000元**加上超出1000元部分乘以一定比例 [1][4] 补偿方案执行与特点 - 符合条件的自然人投资者可通过支付宝搜索“国投瑞银白银基金”小程序,在线完成身份核验与补偿事宜办理 [2][5] - 相关小程序将于**2月26日**正式启用,公司正全力推进技术支持准备工作以应对庞大的投资者数量 [2][5] - 市场观点认为该补偿方案具有三大特点:一是覆盖范围广,覆盖所有当日已赎回的个人投资者;二是补偿比例高,对1000元以下全额补偿,1000元以上按比例补偿;三是手段便捷高效,通过支付宝小程序操作,无需投资者发起诉讼或仲裁 [2][5] 估值调整背景与影响范围说明 - 估值调整的直接原因是近期白银市场价格出现了历史性极端行情 [1][3] - 公司进行估值调整的目的是为了公平对待所有投资者,避免出现“先赎占优”的情况 [1][3] - 补偿方案未涵盖当日未赎回的投资者,市场人士解释称估值调整对未赎回投资者无实质性影响,合并计算2月2日、3日两日白银LOF净值整体跌幅约**30%**,与上海期货交易所白银期货合约两日累计跌幅基本一致 [2][5]
国投瑞银LOF出台补偿方案 1000元以下损失全额补偿
新浪财经· 2026-02-15 21:49
事件概述 - 国投瑞银基金因其白银期货LOF基金受近期白银市场价格出现历史性极端行情影响,对基金进行了估值调整,并为此制定了专项和解方案以保护投资者权益 [1] 估值调整与影响 - 公司对国投瑞银白银期货证券投资基金(LOF)进行了估值调整,调整幅度为由-17%调至-31.5% [1] - 估值调整影响金额(由-17%调至-31.5%的部分)为1000元以下的自然人投资者,占当日赎回投资者的比例超9成 [1] 投资者和解方案 - 方案适用于以2026年2月2日净值确认赎回(含2026年1月30日15点之后至2月2日15点之前提交赎回申请)的自然人投资者,不含机构投资者 [1] - 对影响金额1000元以下的自然人投资者,按实际影响金额全额确定和解金额 [1] - 对影响金额超过1000元(含)的自然人投资者,和解金额为在1000元基础上加上超1000元部分乘以一定比例确定 [1] - 相关自然人投资者可通过支付宝搜索“国投瑞银白银基金”小程序,在线办理相关事宜 [2] - 涉及投资者人数众多,工作量大,公司正在推进技术支持准备,相关小程序将于2026年2月26日正式启用 [2]