Workflow
易方达黄金主题证券投资基金(LOF)
icon
搜索文档
金价狂飙,站上5240美元历史高点,黄金、白银基金宣布:暂停申购
每日经济新闻· 2026-01-28 13:59
贵金属价格表现 - 1月28日,现货黄金日内上涨超1%,一度达到创纪录的每盎司5247.628美元的高点,现报5243.608美元/盎司,上涨1.19% [1] - 现货白银日内涨幅达2.8%,现报115.042美元/盎司 [1] - 国内金饰价格行至历史高位,1月28日,老凤祥、周大福、老庙黄金、周生生等品牌足金饰品报价在1614元/克至1620元/克之间 [3] 相关市场动态 - 港股黄金股多数走强,截至发稿,赤峰黄金涨5.76%、山东黄金涨5.26%、招金矿业涨4.32%、灵宝黄金涨2.95% [12] - 易方达黄金主题LOF公告,自1月28日起暂停A类人民币份额申购及定期定额投资业务 [13][14] - 国投白银LOF公告,将于1月28日起暂停申购(含定期定额投资)业务,并于当日开市起至10:30停牌 [13][15][16] 宏观背景与市场观点 - 当地时间1月27日,美元指数大幅下跌,并创近四年以来新低,当天美元兑日元、欧元等主要货币的汇率盘中均下跌超过1% [6] - 美国1月份消费者信心指数从2025年12月份的94.2显著降至84.5,为2014年5月以来最低水平 [10] - 美国总统特朗普在公开讲话中再次抨击美联储主席鲍威尔,并表示将很快宣布新的美联储主席人选 [5][10] - 申银万国期货认为,国际金价持续上涨是地缘政治格局变化、流动性环境持续宽松等因素共同作用的结果,预计2026年美联储将继续降息 [17] - 博时基金表示,在经济和政治高度不确定时期,黄金作为避险和分散投资的角色,使其成为战略投资组合的优势品种 [17] 监管与机构行动 - 芝加哥商品交易所(CME)当地时间27日发布通知,对部分白银、铂金和钯金期货合约的保证金参数进行调整,部分白银合约的新保证金比例约为名义价值的11%,新标准将于1月28日收盘后生效 [16] - 摩根大通前首席策略师Marko Kolanovic认为,银价此番大幅上涨并非由基本面驱动,主要源于投机行为,预计2026年晚些时候白银价格或跌至当前水平约一半 [16]
易方达黄金主题LOF,暂停申购!
21世纪经济报道· 2026-01-27 21:28
基金产品暂停申购 - 易方达基金决定自2026年1月28日起暂停易方达黄金主题LOF A类份额的申购及定期定额投资业务 赎回业务照常办理 暂停原因为保证基金平稳运作 [1][2] - 国投瑞银基金决定自2026年1月28日起暂停国投白银LOF A类份额的申购业务 含定期定额投资 暂停原因为保护基金份额持有人利益 维护基金平稳运作 [3] 相关基金表现与规模 - 易方达黄金主题LOF在2025年涨幅超60% 2026年以来年内涨幅超15% [3] - 截至2026年1月27日收盘 易方达黄金主题LOF二级市场报1.94元 单日跌幅为1.27% [3] - 截至2025年四季度末 易方达黄金主题LOF基金规模为4.53亿元 [3] - 2025年12月以来 易方达黄金主题LOF曾多次发布溢价风险提示公告 [3] - 2026年1月22日 易方达黄金主题LOF二级市场单日跌幅超7% [3] 贵金属市场价格动态 - 近日黄金 白银期货价格创历史新高 伦敦现货黄金价格一度突破5100美元/盎司 最高报5110.32美元/盎司 [5] - COMEX白银期货最高攀升至每盎司117.7美元 [5] - 北京时间2026年1月27日 白银价格有所回落 COMEX白银期货盘中一度跌超9% 伦敦现货白银价格报112.54美元/盎司 [5] 期货交易所监管措施 - 2026年1月27日 上期所公告9组实际控制关系账户在相关合约上日内开仓交易量超限 决定对其采取限制开仓的监管措施 [6] - 同日 上期所公告发现3组18名客户在锡 白银期货品种交易中涉嫌未申报实际控制关系 决定对其采取限制开仓1个月以及限制出金的监管措施 [8] - 2026年1月26日 上期所公告3组16名客户在锡 白银期货品种交易中涉嫌未申报实际控制关系 并采取限制开仓1个月以及限制出金的监管措施 [9] - 2026年1月26日盘后 上期所还发布了涉及白银 沪锡 沪铜 沪铝及国际铜期货相关合约的多条风控公告 [9]
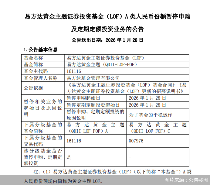
易方达黄金主题(LOF)A类人民币份额自1月28日起暂停申购等业务
北京商报· 2026-01-27 18:43
核心事件 - 易方达基金管理有限公司宣布旗下易方达黄金主题证券投资基金(LOF)的A类人民币份额自2026年1月28日起暂停申购及定期定额投资业务 [2] - 暂停业务的原因是为了基金的平稳运作 [2] 基金产品信息 - 涉及的基金为易方达黄金主题证券投资基金(LOF),其基金简称包括易方达黄金主题(QDII-LOF-FOF) A和C [2] - 该基金的主代码为161116,基金管理人为易方达基金管理有限公司 [2] - 此次业务暂停涉及A类份额(交易代码161116)和C类份额(交易代码007976) [2] 业务调整细节 - 暂停申购的起始日为2026年1月28日 [2] - 暂停定期定额投资的起始日同为2026年1月28日 [2]