Workflow
殡葬服务
icon
搜索文档
殡仪馆主持红衣黄发被指不尊重逝者
新浪财经· 2026-02-28 01:29
事件概述 - 江苏淮安淮安区殡仪馆一名主持遗体告别仪式的工作人员因身着红色羽绒服、黄发披肩、搭配休闲裤引发争议 被指与庄重肃穆的丧葬氛围格格不入 对逝者与家属造成双重冒犯 [1] - 事件曝光后 殡仪馆负责人承认情况属实 系节后员工思想松懈、未遵守服务规范所致 [1] - 馆方已第一时间登门向家属诚恳致歉 家属未提出额外诉求 [1] 公司管理问题 - 涉事工作人员为工作10年的劳务派遣人员 [1] - 殡仪馆管理存在明显疏漏 仅六七年前统一发放过一次工作服 后续因财政问题未再配发 [1] - 虽对员工仪容仪表、着装妆容有明确要求 但日常监管执行不到位 最终酿成不当事件 [1] 公司整改措施 - 召开全馆作风建设会议 通报问题并要求全员引以为戒 [1] - 立即修订职工仪容仪表及着装管理规定 明确发型、发色、着装等量化要求 严禁鲜艳服饰与奇装异服 [1] - 成立行风监督小组 开展常态化巡查 对违规行为严肃处理 全力守护殡葬服务的严肃性与庄重性 [1]
Carriage Services(CSV) - 2025 Q4 - Earnings Call Transcript
2026-02-26 23:02
财务数据和关键指标变化 - 第四季度总营收为1.055亿美元,同比增长8% [6] - 第四季度调整后合并EBITDA为3250万美元,同比增长11%,调整后合并EBITDA利润率为30.8%,同比提升80个基点 [9] - 第四季度调整后稀释每股收益为0.75美元,同比增长21% [10] - 2025年全年总营收为4.174亿美元,同比增长3.3% [10] - 2025年全年调整后合并EBITDA为1.307亿美元,同比增长3.5%,调整后合并EBITDA利润率为31.3%,同比提升10个基点 [11] - 2025年全年调整后稀释每股收益为3.20美元,同比增长20.8% [11] - 第四季度经营活动产生的现金流同比增长480万美元或52.2% [19] - 第四季度调整后自由现金流同比下降40万美元或5.4% [19] - 银行杠杆率从2024年第四季度末的4.3倍降至4.0倍 [20] - 2025年第四季度资本支出为790万美元,上年同期为440万美元 [20] - 2025年第四季度管理费用为1520万美元,占营收的14.4%,上年同期为1290万美元,占营收的13.2% [21] - 2025年全年管理费用为5660万美元,占营收的13.6% [21] 各条业务线数据和关键指标变化 - 第四季度殡葬业务运营收入为6110万美元,同比增长9.6% [6] - 第四季度殡仪馆运营量为10,571单,同比增长6.8%,平均每单合同收入为5,777美元,同比增长2.6% [7] - 第四季度墓地业务运营收入为3380万美元,同比增长530万美元或18.4% [8] - 第四季度生前墓地销售额同比增长25.5%,生前安葬权销售数量同比增长15.6%,平均每份财产合同销售额同比增长5.3% [8] - 第四季度金融业务收入为930万美元,同比增长15.3%,主要由信托基金投资的强劲表现驱动 [8] - 第四季度生前保险合约销售同比增长33.8% [9] 各个市场数据和关键指标变化 - 未按市场细分提供数据 公司战略和发展方向和行业竞争 - 公司战略重点包括:严格的资本配置、有目的的增长、持续的改进 [15] - 公司已从重建阶段进入复利增长阶段 [5] - 投资于系统和基础设施以支持增长,例如升级销售基础设施,部署Sales Edge 2.0 CRM系统,年底采用率约80%,第四季度贡献了260万美元的生前销售额 [13] - 供应链优化战略持续进行,骨灰盒和棺材核心产品线计划已全面嵌入组织 [15] - 公司定位为整合者,正积极推进并购以实现增长 [33] - 2025年剥离非核心业务对营收造成约900万美元的负面影响,同时9月收购的战略性高质量资产贡献了约400万美元营收 [10] - 预计2025年收购的业务将在2026年达到1600万美元营收 [10] - 公司核心是整合,正努力在并购和有机增长方面快速推进 [33] 管理层对经营环境和未来前景的评论 - 2025年12月流感季恢复正常,而2024年12月因流感季推迟导致业务量低于预期 [7][8] - 2026年第一季度同比将更具挑战性,因为2025年第一季度因流感季推迟而表现强劲 [51][53] - 2025年第四季度约120万美元的意外员工福利支出影响了业绩,主要由少数高额理赔和12月医疗保险索赔量高于往年导致 [18][92] - 公司已为2026年的员工福利支出做了相应规划 [95] - 2026年展望转向增长导向,并纳入了2025年收购的全年预期收益以及2026年可能完成的某些潜在收购 [21] - 2026年营收指导区间为4.4亿至4.5亿美元,同比增长约5.5%至8% [22] - 预计同店殡葬业务实现低个位数增长,墓地业务实现高个位数增长 [22] - 生前墓地销售额预计保持在10-20%的目标区间内 [22] - 2026年调整后合并EBITDA指导区间为1.35亿至1.4亿美元 [22] - 2026年调整后合并EBITDA利润率指导区间为30.5%至31.5% [22] - 2026年管理费用率预计为13.5%至14.5% [23] - 2026年调整后稀释每股收益指导区间为3.35至3.55美元 [23] - 2026年全年有效税率预计升至28.5%至29% [23] - 2026年调整后自由现金流指导区间为4000万至5000万美元 [24] - 2026年资本支出指导区间为2500万至3000万美元 [24] - 预计2026年新收购对营收的影响约为500万至1000万美元 [31][36] - 预计2026年新收购的平均EBITDA利润率约为30% [102] - 预计并购交易的EBITDA倍数在7至9倍之间 [77] - 预计2026年底净杠杆率在3.9倍至4.0倍之间 [77] - 未来几年资本支出预计维持在2500万至3000万美元的水平 [66][67] 其他重要信息 - 公司正在推进名为“Trinity”的系统项目,目前处于试点阶段,预计在第二季度开始推广,第三季度初或第四季度末推广至殡仪馆,部分整合中心或组合业务的推广将延续至2027年 [69] - Trinity系统在系统集成、API连接、报告能力等方面变得更加稳健,但推出时间有所延迟 [70] - 2026年业绩指引中未包含Trinity系统对销售表现的预期影响 [75] - 公司正在积极进行并购,与更多业主进行洽谈,但仍在寻找特定类型的业务,交易时间取决于卖方的准备情况 [38][58] - 对2025年第三季度完成的收购(Osceola和Faith Chapel)的整合进展顺利,整合过程在交易完成前就已开始,1月是两家业务迄今为止表现最强的月份 [43][44] 总结问答环节所有的提问和回答 问题: 第四季度业绩细节及2025年收购贡献 [26] - 2025年第三季度完成的收购在第四季度贡献了约300万美元营收 [26] 问题: 意外保险成本归类及对EPS的影响 [27][28] - 意外员工福利成本主要影响现场利润率,但也部分影响管理费用 [27] - 该意外成本影响了第四季度稀释每股收益约0.05-0.06美元,若无此影响,业绩将符合预期 [28] 问题: 2026年业绩指引的上下限假设 [29][30] - 达到指引上限需要:新收购的影响处于500万至1000万美元区间的高端;殡葬业务实现1-3%增长区间的高端;墓地业务实现6-8%增长区间的高端 [30] 问题: 指引中纳入未来收购的方法论及量化 [31][35][36] - 2026年指引中包含了预计对营收产生500万至1000万美元影响的未来收购 [31][36] - 2025年收购的业务预计在2026年产生1600万美元营收,抵消2025年剥离的970万美元营收和部分年度贡献后,净增约400万美元 [35] 问题: 新收购是具体目标还是方法论假设 [38] - 是两者结合,既有已进行深入讨论的具体目标,也有基于公司作为整合者定位而纳入的预期 [38] 问题: 2025年收购的整合进展 [42][43][44] - 整合过程在交易完成前就已开始,涉及系统、人员、政策等方面 [43] - 两家收购的业务(Osceola和Faith Chapel)成熟但机会巨大,整合顺利,1月是表现最强的月份 [44] 问题: 2026年第一季度业务量趋势及同比展望 [48][49][51] - 2025年12月流感季恢复正常导致业务量同比增加,而2026年1月业务量同比则因2025年1月基数高而表现较轻 [49] - 2026年第一季度同比将更具挑战性,因为2025年第一季度整体表现强劲 [51][53] 问题: 供应链优化进程更新 [54][56] - 供应链优化仍处于早期阶段,机会巨大 [54] - 公司已调整组织架构,供应链部门现在向CFO汇报,以加速进展 [56] 问题: 并购活动时间线延迟的原因 [58] - 并非因估值倍数上升,主要原因是卖方的时间安排以及公司对目标业务的严格筛选 [58] 问题: 2026年资本支出上升的原因 [63][64] - 部分原因是过去几年在维护性资本支出上有所控制,2026年需要补上;部分原因是为维持生前墓地销售增长而进行的墓地开发等增长性资本支出增加 [64] 问题: 未来资本支出水平预期 [65][66] - 2500万至3000万美元是一个合理的未来参考水平 [66] 问题: Trinity系统项目更新及对平均合同价格的影响 [68][70][72][75] - Trinity系统目前处于试点阶段,预计第二季度开始推广 [69] - 系统功能变得更加强大和集成,但推出时间有所延迟 [70] - 管理层对通过该系统继续提高平均每单合同收入持乐观态度,但这将是分阶段的过程 [72] - 2026年业绩指引中未包含Trinity系统对销售表现的预期影响 [75] 问题: 2026年预期并购的估值倍数及年末杠杆率 [77] - 预期并购的EBITDA倍数在7至9倍之间 [77] - 预计2026年底净杠杆率在3.9倍至4.0倍之间 [77] 问题: 2026年第一季度天气及业务影响 [80][81] - 2026年1月业务量同比有所下降,但强劲的墓地业务表现和平均合同收入弥补了损失,整体财务表现依然积极 [80][81] 问题: 公司下一阶段的战略重点 [82][84][85] - 下一阶段重点是优化过去三年已实施的各项变革,交付Trinity系统,并专注于并购 [84][85] 问题: 资本配置优先顺序 [86][87] - 公司将根据交易机会的出现,在严格的资本配置框架内采取机会主义观点,保持灵活性 [87] 问题: 意外医疗保险成本的异常性及规划 [91][92][95] - 该意外成本在过去几年中属于偶发事件,由少数大额理赔导致 [92] - 公司已为2026年的员工福利支出做了相应规划,考虑了2025年的情况 [95] 问题: 2026年预期并购的EBITDA贡献 [101][102] - 指引中假设新收购的平均EBITDA利润率约为30% [102]
Carriage Services(CSV) - 2025 Q4 - Earnings Call Transcript
2026-02-26 23:02
财务数据和关键指标变化 - 第四季度总营收为1.055亿美元,同比增长8% [6] - 第四季度调整后合并EBITDA为3250万美元,同比增长11%,调整后合并EBITDA利润率为30.8%,同比提升80个基点 [9] - 第四季度调整后稀释每股收益为0.75美元,同比增长21% [10] - 2025年全年总营收为4.174亿美元,较2024年的4.042亿美元增长3.3% [10] - 2025年全年调整后合并EBITDA为1.307亿美元,同比增长3.5%,调整后合并EBITDA利润率31.3%,同比上升10个基点 [11] - 2025年全年调整后稀释每股收益为3.20美元,较2024年的2.65美元增长20.8% [11] - 第四季度经营活动产生的现金流同比增长480万美元,增幅52.2% [19] - 第四季度调整后自由现金流同比下降40万美元,降幅5.4%,主要由于资本支出增加 [19] - 银行杠杆率从2024年第四季度末的4.3倍降至4.0倍 [20] - 第四季度资本支出为790万美元,上年同期为440万美元,增长350万美元,主要用于增长性资本,特别是墓地开发投资 [20] - 第四季度管理费用为1520万美元,占营收的14.4%,上年同期为1290万美元,占营收的13.2%,增长主要源于基于年度绩效的现场激励薪酬增加 [21] - 全年管理费用为5660万美元,占营收13.6%,符合长期目标 [21] 各条业务线数据和关键指标变化 - 第四季度殡葬业务运营收入为6110万美元,同比增长9.6% [6] - 第四季度殡仪馆运营量为10,571单,同比增长6.8%,平均每单合同收入为5,777美元,同比增长2.6% [7] - 第四季度墓地业务运营收入为3380万美元,同比增长530万美元,增幅18.4% [8] - 第四季度生前墓地销售产量同比增长25.5%,生前安葬权销售同比增长15.6%,平均每份财产合同销售额增长5.3% [8] - 第四季度金融业务收入为930万美元,同比增长15.3%,主要受信托基金投资强劲表现推动 [8] - 第四季度生前保险合约销售同比增长33.8% [9] - 2025年出售非核心业务对营收造成约900万美元的负面影响,9月收购的战略性优质资产贡献了约400万美元营收 [10] - 预计2026年新收购业务将贡献约1600万美元营收 [10] 各个市场数据和关键指标变化 - 2024年12月因流感季延迟导致业务量低于预期,而2025年12月流感季恢复正常 [7][51] - 2025年1月业务量因上年流感季推迟而表现强劲,导致2026年1月同比业务量有所下降,但财务表现依然积极 [51][52][81] 公司战略和发展方向和行业竞争 - 公司已从重建阶段进入复利增长阶段,专注于可扩展的运营框架、供应链流程优化、服务心态提升以及通过高质量收购重启增长战略 [5] - 战略重点包括:严格的资本配置、有目标的增长、持续的改进 [15] - 投资于系统和基础设施以支持增长,例如升级销售基础设施并部署Sales Edge 2.0 CRM系统,年底采用率约80%,该平台第四季度贡献了260万美元的生前业务产量 [13] - 供应链优化战略持续进行,骨灰盒和棺材核心产品线计划已全面实施 [15] - 公司定位为整合者,正积极推动并购和有机增长 [34] - 领导层结构调整,供应链部门现向首席财务官汇报,以加速进展,而运营总裁则更专注于运营和并购驱动的有机增长战略 [59] 管理层对经营环境和未来前景的评论 - 管理层对2025年业绩表示满意,认为这体现了严格的执行力和战略有效性,公司已重建为更具可持续性、盈利性和可预测性的企业 [12] - 企业文化被视为可衡量的经济资产,能强化执行力、降低风险并支持可持续盈利能力 [14] - 公司对2026年充满信心、清晰度和目标感,正在建立持久、可预测和复利的长期股东价值 [16] - 2026年展望转向增长导向,并纳入2025年收购的全年效益预期以及2026年可能完成的某些潜在收购 [22] 其他重要信息 - 第四季度发生约120万美元的意外员工福利支出,主要源于少数高额理赔以及12月医疗保险索赔数量高于上年同期,该费用影响稀释每股收益约0.05-0.06美元 [18][19] - 公司为自保企业,意外医疗支出被视为偶发事件,已为2026年规划了适当的员工福利费用 [96][97] - Trinity系统(技术平台)的推出晚于预期,但功能已变得更加强大,集成了自动化、人工智能和更佳的报告能力,预计在第二季度开始试点,第三季度初在殡仪馆推广,部分组合业务点的推广将延续至2027年 [71][72] - 2026年业绩指引中未包含Trinity系统对销售表现的预期影响 [76] 问答环节所有的提问和回答 问题: 第四季度收购贡献、意外费用分类及每股收益未达预期原因 [27][28][29] - 2025年第三季度的收购在第四季度贡献了约300万美元营收 [27] - 意外的保险成本分摊在场地利润和管理费用中,主要影响场地利润 [28] - 调整后每股收益略低于预期主要因利息支出和税率高于预期,若无非预期员工福利支出,业绩将符合预期 [29] 问题: 2026年业绩指引的上下限假设及潜在收购的纳入方法 [31][32][33][34][35][36][37][38][39][40] - 达到指引上限需满足:新收购对业绩的影响处于500万至1000万美元区间的高端、殡葬业务实现低个位数增长(1%-3%)的高端、墓地业务实现6%-8%增长的高端 [31] - 2026年指引包含了约500万至1000万美元的潜在新收购影响 [32] - 公司已完成系统更新和债务削减(杠杆率降至4倍),现作为整合者准备积极推动增长,因此在指引中纳入了预期 [34][35] - 澄清:2025年收购的业务预计在2026年产生约1600万美元营收(2025年贡献约400万美元),而2025年剥离业务影响约970万美元营收,仅此项目带来的增量约为400万美元 [36] - 2026年预计的新收购将带来500万至1000万美元的营收影响 [38] - 潜在收购包括正在进行的深入讨论(接近后期阶段)以及更早期的对话,公司内部增加了资源以更主动地寻找交易,但仍在寻找特定类型的业务 [39][40] 问题: 2025年第三季度收购的整合进展 [43][44][45] - 整合流程在交易完成前即已开始,涉及系统、员工、入职、政策和程序的标准化管理 [44] - 两笔收购(Osceola和Faith Chapel)处于强大市场,整合进展顺利,1月是迄今为止业务最强劲的月份,生前业务机会显著,墓地开发也在推进中 [45] 问题: 流感季节对业务量的影响及第一季度增长前景 [50][51][52][53][55] - 2024年12月业务量因流感季推迟至2025年1月而较低,2025年12月流感季恢复正常,业务量同比增加,而2026年1月业务量同比则因上年高基数而有所下降 [51][52] - 尽管2026年1月业务量同比下降,但持续的墓地业务表现和平均合同销售额的强势弥补了损失,整体财务表现良好 [52][81] - 2026年第一季度同比将更具挑战性,因为2025年第一季度整个季度都因流感季而表现强劲 [53][55] 问题: 供应链优化进程更新 [56][57][58] - 供应链优化项目仍处于早期阶段,2024年启动,2025年提速,预计2026年和2027年将看到更多机会 [57] - 公司成立了新的供应链部门,初期进展较慢,现已调整架构使供应链向首席财务官汇报以加速进展,同时运营总裁更专注于运营和并购 [58] 问题: 并购市场动态,预期交易完成时间是否延迟 [60] - 交易时间线延迟并非因估值倍数上升(倍数保持稳定),而是出于对卖家时间表的尊重以及公司对标的业务类型的严格筛选 [60] 问题: 2026年资本支出指引上升的原因及是否为长期水平 [65][66][67][68][69] - 资本支出增加部分用于弥补过去几年在维护性资本上的延迟投入,部分用于支持墓地开发等增长性资本,以维持10%-20%的生前墓地销售目标 [66][67] - 2500万至3000万美元的资本支出范围可视为未来的参考水平 [68] - 历史上(2020-2022年)公司资本支出在2200万至2600万美元之间,过去三年为降债而有所控制,现在是将资本返还给业务的时候 [69] 问题: Trinity系统更新、推出时间表及对定价的潜在影响 [70][71][72][73][74][75][76] - Trinity系统预计第二季度开始试点,若成功将在第三季度初推广至殡仪馆,组合业务点的推广可能延续至2027年 [71] - 系统推出虽延迟,但功能已大幅增强,集成了更多自动化、人工智能和报告能力 [72] - 管理层对通过Trinity系统继续提高平均合同收入持乐观态度,但将分阶段实施(从结合手动演示逐步过渡到全数字化体验) [74][75] - 2026年业绩指引中未包含Trinity系统带来的销售提升预期 [76] 问题: 指引中隐含的并购规模、支付估值及年末净杠杆率预期 [77][78] - 预计收购的EBITDA倍数在7至9倍之间 [78] - 基于业绩达成情况,预计2026年末净杠杆率在3.9倍至4.0倍之间 [78] 问题: 冬季天气对第一季度业务,特别是生前销售的影响 [81][82] - 2026年1月业务量同比有所下降,但持续的墓地业务表现、强劲的平均合同销售额以及将生前业务转化为火化业务的能力,抵消了影响,财务表现依然积极 [81] - 火化业务占比保持稳定,未像一些同行那样快速增长 [82] 问题: 公司下一阶段的战略重点 [83][85][86] - 下一战略重点是利用和优化过去三年在持续改进、决策框架、利润率扩张、供应链和领导结构等方面已实施的变革,而非推出新的大规模变革 [85] - 核心焦点包括:交付Trinity系统并最大化其现场参与机会、支持运营增长以实现生前销售10%-20%的年增长、以及专注于并购 [86] 问题: 资本分配优先顺序及自由现金流使用 [87][88][89] - 资本分配将保持机会主义,在严格的资本配置框架内,根据交易机会的优劣灵活决策,可能调整资产负债表灵活性以把握优质交易(如类似Fairfax的资产) [88][89] - 也会考虑股票回购等机会 [89] 问题: 意外医疗成本的发生频率及背景 [92][93][94][96][97][98] - 约120万美元的意外医疗成本在近几年属偶发事件,过去两年未发生重大理赔 [93] - 12月索赔活动增加的原因不明,但可能发生 [94] - 作为自保公司,通常基于三年数据确定理赔准备金,公司注重员工健康福利,但偶发重大疾病事件无法预测 [97][98] - 2026年指引中已规划了预期的员工福利费用 [96] 问题: 2026年指引中隐含的新收购业务EBITDA贡献 [102][103] - 2026年指引中,新收购业务(500万至1000万美元营收影响)的平均利润率假设约为30% [103]
有人预测:若不出意外,春节以后,国内将迎来3个变化,很真实!
搜狐财经· 2026-02-14 21:42
文章核心观点 - 春节过后国内经济社会将出现三个与普通人密切相关的变化,分别是消费市场回归理性、就业市场趋于平稳以及民生服务持续升级 [3] 消费市场回归理性 - 春节假期结束后消费市场将褪去节日热度回归常态化运行,理性消费成为主流,人们更注重实用性和性价比,大宗商品和刚需消费将成为市场主力 [5][6] - 1月份居民消费价格同比上涨0.2%,商品消费和服务消费同比增幅较2025年12月均有提升,展现出消费市场的韧性 [8] - 线下消费将回归日常节奏,商超便利店等民生消费场景保持稳定,线上消费维持较高热度,尤其在便民服务、生鲜配送等领域 [10] - 促消费政策持续显效,将巩固居民消费意愿和市场信心,推动消费作为经济增长主引擎的作用不断加强 [12] 就业市场趋于平稳 - 春节后随着各行各业全面复工复产,就业市场将逐步趋于平稳 [14] - 各地企业恢复正常生产经营,用工需求逐步释放,制造业、服务业等劳动密集型行业将迎来新一轮用工补充,缓解节前用工紧张 [16] - 2025年全国城镇新增就业1267万人,城镇调查失业率均值为5.2%,就业形势总体稳定 [16] - 各地将稳就业放在优先位置,就业大省明确年度目标,例如广东、河南均提出城镇新增就业110万人以上,甘肃计划输转城乡富余劳动力480万人 [18] 民生服务持续升级 - 春节后民生领域政策将落地见效,服务持续升级,围绕群众急难愁盼问题织密服务网 [20] - 新就业群体如外卖员、快递员、网约车司机的保障力度加大,灵活就业人员参保政策进一步落实 [21] - 殡葬服务领域迎来变化,三部门联合通知通过建立“三张清单”、分类管理来规范收费秩序,减轻群众丧葬负担,推动行业回归公益属性 [22] - 殡仪服务基础项目实行政府指导价,规范安葬服务收费,加强丧葬用品价格指导 [24] - “一老一小”服务保障持续发力,各地将完善养老服务体系、新增养老服务设施、发展银发经济,同时优化托育服务,落实育儿补贴、生育休假等政策 [26] - 教育、医疗资源配置不断优化,基础教育扩优提质,基层医疗服务能力提升,分级诊疗逐步推进 [26]
鲜花代纸寄相思
新浪财经· 2026-02-13 12:51
公司业务与服务 - 公司园区内用鲜花和黄丝带等素雅花卉取代传统焚烧用品,并提供集中环保焚烧服务以满足部分市民需求[1] - 公司推出“代客祭扫”和“网上祭拜”等“云祭扫”服务,市民可通过微信公众号在线献花、供礼、写寄语以缅怀先人[1] - 公司在祭扫高峰期为方便市民开通了免费班车,并建议错峰祭扫,墓区严禁明火并强调防火安全[1] - 公司表示将持续优化服务,逐步改变市民的传统观念,让文明祭祀成为传递亲情、弘扬文化的新风尚[2] 行业趋势与消费者行为 - 市民祭扫观念转变,认为用鲜花代替烧纸既保留了仪式感,也更符合现代祭扫理念[1] - 文明祭祀趋势兴起,行业积极推广绿色、安全、和谐的祭扫方式,旨在让缅怀更显温情与责任[2]
潮水已褪,福寿园的地产游戏现形!
新浪财经· 2026-02-12 18:20
公司历史与市场定位 - 2013-2018年国内墓地炒作升温,一线城市墓地单价普遍超10万元/平方米,远超同地段房价,叠加公司高毛利与稀缺性,吸引各路资金布局,被称为“殡葬界茅台” [3][29] - 2023年仍有券商认为公司墓地资产现值为301亿港币,远高于当时156亿港币的总市值 [4][29] - 公司市值从最高187亿港币跌至59亿港币,股价回落至10年前低点 [7][31] 财务表现与业绩反转 - 公司2024年业绩大幅下滑,2025年上半年净亏损2.61亿元人民币 [5][30] - 2021年至2025年上半年,公司营业总收入分别为23.26亿、21.72亿、26.28亿、20.77亿、6.11亿元人民币,同比增速分别为22.90%、-6.63%、21.02%、-20.95%、-44.47% [6][31] - 同期净利润分别为7.20亿、6.59亿、7.91亿、3.73亿、-2.61亿元人民币,同比增速分别为16.12%、-8.53%、20.14%、-52.84%、-187.49% [6][31] 商业模式本质 - 公司商业模式本质上是地产业务,其收入主要依赖于墓穴销售 [9][33] - 墓园服务收入占营业总收入约80%,其中墓穴销售服务占主导地位 [10][34] - 2024年墓穴销售收入为15.35亿元人民币,占当期营业总收入的比例为74% [13][37] - 2021年至2025年上半年,墓穴销售收入占营业总收入比例分别为74%、66%、75%、74%、65% [14][38] 业务构成与地域分布 - 公司业务覆盖全国十七个省的主要城市、直辖市和自治区 [14][38] - 上海地区收入在2024年之前基本占总收入一半,2025年上半年下降至40.2% [15][39] - 公司获取墓园用地方式包括:早期土地出让、同业并购、合作共建及资产注入 [15][39] - 2014-2022年公司累计进行23次相关并购,金额达20.6亿元人民币 [15][39] 过往投资逻辑 - 需求端逻辑:火化率政策推动上升、丧葬文化支出占比高(2020年中国平均丧葬费用约3.7万元,占年收入5.4%)、老龄化导致死亡人口增加 [16][40] - 供给端逻辑:政府严控公墓用地导致供给稀缺、A股无纯殡葬标的使公司成为港股稀缺龙头 [18][42] - 2021年公司市占率为0.83%,远高于竞争对手福成股份(0.05%)和中国万桐园(0.02%) [18][42] - 公司2021年毛利率高达92.4%,具备高盈利与稀缺性特征 [19][43] 投资逻辑反转与业绩下滑原因 - 自2024年10月起,全国殡葬行业加强公益属性监管,2025年新殡葬管理条例落地,限制民办殡葬机构扩张 [20][44] - 上海地区实施墓穴价格与面积双控,单穴价格从约38.88万元下调至26.88万元,面积限制在0.66平方米以下 [20][44] - 2025年上半年公司上海地区墓园收入从去年同期的5.26亿下跌至2.41亿元人民币,同比骤降54.2% [20][44] - 2025年上半年经营性墓穴销售数量同比减少6.7%,平均销售单价同比减少47.5%至6.4万元/座 [21][22][45][46] - 业绩亏损还因税务成本增加及对过往并购项目相关商誉和其他资产计提减值 [24][48] 公司现状与转型尝试 - 公司正尝试从传统殡葬服务提供商转型为殡葬及生命科技服务提供商,转向数字内容、AI交互、生前契约等服务 [25][49] - 公司财务结构相对稳健,2025年中报显示账上有16.49亿元人民币现金,借款很少,负债率不高 [25][49] - 公司早期低价获取的墓地资产价值仍在,后续可能存在积极改善因素 [25][50]
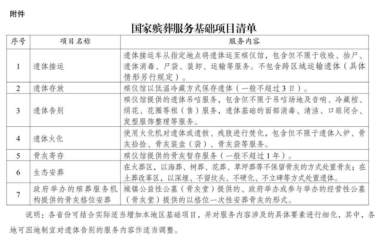
三部门:建立健全殡葬服务收费目录清单和收费公示制度 清单之外不得收费
智通财经网· 2026-01-27 17:33
文章核心观点 国家发展改革委、民政部、财政部联合发布通知,旨在通过强化收费管理、明确定价原则、加强价格指导、建立评估与公示制度等一系列措施,进一步完善殡葬服务收费政策,加强行业监管,强化其公益属性,以切实减轻人民群众的丧葬负担 [1] 强化殡葬服务收费管理 - 殡葬服务被明确划分为基础项目和非基础项目,实行分类管理 [2] - 殡仪服务基础项目包括遗体接运、存放、告别、火化、骨灰寄存,省级部门可酌情增加遗体整容、防腐等项目 [2] - 安葬服务基础项目包括生态安葬以及政府举办的机构提供的骨灰格位安葬,并对生态安葬给予适当奖补 [3] - 基础项目收费标准实行政府指导价管理,由省级或授权地级及以上政府制定 [2] - 非基础项目由地级及以上民政部门根据需求合理确定,收费标准通过参考区间进行引导 [2] - 城镇公益性公墓及政府举办/参与的经营性公墓的墓位/格位使用费、维护管理费实行政府指导价 [4] - 农村公益性墓地原则上不向村民收取墓位使用费,维护管理费按实际成本收取 [4] - 其他经营性公墓的相关收费原则上实行市场调节价,由机构自行确定并报告,同时接受收费指导 [4] 明确殡葬服务收费标准制定原则 - 政府指导价的制定坚持公益性定位,基准收费标准以扣除政府补助等后的成本为依据,按照补偿合理成本的原则制定 [5] - 具体收费标准由殡葬服务机构在基准价及浮动幅度内,按照非营利性原则,综合考虑当地居民收入和承受能力合理确定 [5] - 对暂不具备定价条件的项目,可制定试行收费标准 [5] 加强丧葬用品价格指导 - 地级及以上民政部门需指导殡葬服务机构按照“文明节俭”原则进行丧葬用品集中采购,以压缩环节、降低价格,并保证中低价位用品供应充足 [7] - 可通过明确进销差价或差价率等方式,指导机构合理确定丧葬用品销售价格 [7] 建立定期评估制度 - 各地需建立殡葬服务收费政策定期评估制度,对收费项目、标准、进销差价(率)等进行评估并及时调整优化 [8] - 评估周期原则上不超过3年 [8] 建立健全殡葬服务收费目录清单和收费公示制度 - 建立从国家到地方的殡葬服务收费目录清单体系,清单需列明服务项目、收费标准、具体内容等,并经审核发布 [9] - 严格规定清单之外不得收费 [9] - 强化收费公示,要求通过官方网站等载体集中公示本地区殡葬服务机构名单、性质及收费目录清单 [10] - 殡葬服务机构需在经营场所显著位置公示服务项目、收费标准、文件依据、减免政策、举报电话等信息 [10] - 销售丧葬用品的机构还需公示用品价格、计价单位、产地、等级、材质等信息,鼓励公示采购价与销售价 [10] - 未按规定公示或公示内容不符的,不得收费 [10] 规范殡葬服务收费行为 - 各地民政部门需会同相关部门加强对殡葬服务经营主体的监管,研究建立抽查检查、年度报告等制度 [11] - 推动全面使用统一制定的制式合同,并严格履行合同义务 [11] - 引导群众理性选择服务项目,不得限制或变相限制丧属使用自带骨灰盒等文明丧葬用品 [11] - 严肃查处擅自设立收费项目、不执行政府指导价、不按规定明码标价等行为,并公开曝光典型案件 [11] 国家殡葬服务基础项目清单内容 - 国家层面明确了7项基础服务项目,包括:遗体接运、遗体存放、遗体告别、遗体火化、骨灰寄存、生态安葬、政府举办的殡葬服务机构提供的骨灰格位安葬 [14] - 清单对每项服务的具体内容进行了详细界定,例如遗体存放一般不超过3日,骨灰寄存一般不超过1年等 [14]
进一步完善殡葬服务收费政策 三部门发布通知
央视网· 2026-01-27 17:24
文章核心观点 - 国家发展改革委、民政部、财政部联合发布通知,旨在通过强化收费管理、明确定价原则、加强价格指导、建立评估与公示制度以及规范收费行为等一系列措施,进一步完善殡葬服务收费政策,以强化行业监管、保障基本服务供给并引导合理消费 [1] 强化殡葬服务收费管理 - 殡葬服务被划分为基础项目和非基础项目进行差异化收费管理 [2] - 殡仪服务基础项目包括遗体接运、存放、告别、火化、骨灰寄存,省级部门可根据实际增加遗体整容、防腐等项目,其收费标准实行政府指导价管理 [2] - 安葬服务基础项目包括生态安葬及政府举办的机构提供的骨灰格位安葬,对生态安葬可按规定给予奖补或适当收费 [3] - 以墓穴或格位形式安葬可收取墓位/格位使用费和维护管理费,且不得收取其他与安葬相关的费用 [3] - 生态安葬费、城镇公益性公墓及政府举办或参与的经营性公墓的相关收费实行政府指导价 [4] - 农村公益性墓地原则上不向村民收取墓位使用费,维护管理费按实际成本收取 [4] - 其他经营性公墓的相关收费原则上实行市场调节价,由机构按实际成本和合理利润自行确定,但需接受民政部门的收费指导和行业监管 [4] 明确殡葬服务收费标准制定原则 - 制定政府指导价坚持公益性定位,基准收费标准以扣除政府补助等后的成本为依据,按补偿合理成本原则制定 [5] - 具体收费标准由殡葬服务机构在基准及浮动幅度内,按非营利性原则并考虑居民承受能力合理确定 [5] - 暂不具备定价条件的,民政部门可指导制定试行收费标准 [5] - 各地需指导殡葬服务机构建立健全内部价格管理、成本核算等制度 [5] 加强丧葬用品价格指导 - 地级及以上民政部门需指导殡葬服务机构销售丧葬用品的行为,按“文明节俭”原则组织集中采购以压缩环节、降低价格,并保证中低价位用品供应充足 [6] - 可通过明确进销差价或差价率等方式,指导机构合理确定丧葬用品销售价格 [6] 建立定期评估制度 - 各地需加强收费监测,并建立收费政策定期评估制度,对收费项目、标准、进销差价(率)等进行评估并及时调整优化,评估周期原则上不超过3年 [8] 建立健全殡葬服务收费目录清单和收费公示制度 - 民政部会同国家发展改革委、财政部制定国家殡葬服务基础项目清单,省级及地级部门分别确定本省及本地的项目清单 [9] - 地级及以上民政部门需建立本地殡葬服务收费目录清单,列明服务项目、收费标准等,清单之外不得收费 [9] - 需健全殡葬服务和收费集中公示制度,通过官网等载体公示机构名单、性质及收费目录清单 [10] - 指导殡葬服务机构在经营场所显著位置公示服务项目、收费标准、文件依据、减免政策、举报电话等信息,销售丧葬用品的还需公示用品价格、产地、等级等,鼓励公示采购价与销售价,未按规定公示不得收费 [10] - 积极推动医疗机构、养老机构等建立与殡仪馆直接对接的闭环服务机制,提供殡葬服务机构联系方式及收费标准 [10] 规范殡葬服务收费行为 - 各地民政部门需会同相关部门加强对殡葬服务经营主体的监管,研究建立抽查检查、年度报告等制度,推动使用统一制式合同 [11] - 指导殡葬服务机构规范服务行为,引导群众理性选择,不得限制丧属使用自带骨灰盒等文明丧葬用品 [11] - 严肃查处擅自设立收费项目、不执行政府指导价、不按规定明码标价等行为,公开曝光典型案件 [11] - 各地需结合实际抓紧制定和完善本地区具体收费政策,将完善收费政策与加强行业管理、提升服务质量结合,并严格落实相关税费减免及公用事业价格优惠政策 [11]
上海一医生泄露逝者及其亲属信息,被暂停执业活动和罚款
新京报· 2026-01-22 16:23
核心观点 - 最高检发布个人信息保护典型案例 披露上海市闵行区某医院及区急救中心人员利用职务之便 非法收集并提供逝者及其亲属个人信息800余份给殡葬行业用于商业营销并获利 相关涉案单位及个人已受到行政处罚 [1][2] 涉案机构与人员行为 - 上海市闵行区某医院医生及区急救中心急救人员利用工作便利 通过全市疾病控制信息管理系统或救护车显示屏获取逝者及其亲属个人信息 [1] - 获取的信息包含逝者住址、死亡时间、原因、逝者亲属姓名、联系方式等 [1] - 在2021年7月至2025年3月期间 共违法获取并提供个人信息800余份给殡葬行业从业人员 [1] - 涉案人员通过提供信息获取非法利益 [1] 事件后果与影响 - 殡葬行业从业人员获取信息后迅即开展商业营销 侵害逝者亲属安宁及隐私 损害社会公共利益 [1] - 涉案医院被责令立即改正违法行为 并处警告和罚款 [1][2] - 涉案医生被暂停执业活动 并处警告和罚款 [1][2] - 相关急救人员的外包劳动关系被解除 [1][2] 监管与法律依据 - 根据《中华人民共和国个人信息保护法》《中华人民共和国数据安全法》 信息处理者应严格规范相关信息处理权限 不得违法处理逝者及其亲属个人信息 [2] - 2025年7月31日 上海市闵行区人民检察院向区卫健委制发检察建议 督促其依法查处 [2] - 区卫健委收到检察建议调查后 对涉案单位及人员作出了上述行政处罚决定 [2]
六部门: 医疗卫生机构不得开展殡仪服务
新浪财经· 2026-01-13 07:10
政策核心内容 - 国家卫生健康委等六部门联合发布《医疗卫生机构亡故患者全流程服务管理规定》[1] - 规定明确医疗卫生机构应立足主责主业,不得开展殡仪服务[1] - 规定内容涵盖死亡证明签发、遗体暂存、转运、个人信息保护及协同监管等十二条[1] 对医疗卫生机构的禁止性要求 - 严禁在机构内任何场所陈列、展示、售卖殡仪服务用品,不得燃点香烛及焚烧祭祀用品[1] - 严禁外包或以其他形式由第三方运营、管理遗体暂存区(或太平间)[1] - 严禁通过出租出借场地、与第三方合作、购买服务等方式引入相关组织或个人在机构内提供殡仪服务[1] - 严禁接收和存放院外来源的遗体,不得承担其他部门委托的遗体存放业务[1] - 严禁使用院前急救车辆、非急救医疗转运车辆转运遗体[1] 医疗卫生机构的职责与管理 - 医疗卫生机构需加强内部重点场所巡视管理,防范并及时制止社会人员在本机构内开展殡仪服务的行为[1] - 规定明确了亡故患者遗体应及时转出[1]