威领股份(002667)
搜索文档
002667、002348,股票紧急停牌!

证券时报· 2025-11-24 23:43
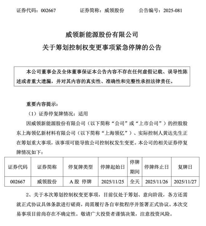
两家公司发布停牌公告。 威领股份(002667.SZ)24日晚间公告称,收到控股股东上海领亿、实际控制人黄达通知,正在筹划所持股份转让事项,拟以协议转让方式转让各方合计持有 的2023.38万股上市公司股份(占上市公司总股本的 7.7646%)。股份转让完成后,受让方将成为上市公司第一大股东。公司股票将于2025年11月25日开 市起停牌,停牌期间将根据进展情况履行信息披露义务。该事项目前仅处于筹划阶段,尚存在不确定性。 | 证券代码 | 证券简称 | 停复牌类型 | 停牌 停牌起始日 | | 停牌终止日 | 复牌日 | | --- | --- | --- | --- | --- | --- | --- | | | | | | 期间 | | | | 002667 | 威领股份 | A 股 停牌 | 2025/11/25 全天 2025/11/26 | | | 2025/11/27 | 截至今日收盘,威领股份报16.90元/股,最新市值44.04亿元。 高乐股份(002348.SZ)公告称,公司接到第一大股东华统集团通知,华统集团正在筹划转让其持有的公司股份或委托表决权,可能导致公司控制权发生变 更。为保证公平 ...
紧急停牌!002667,筹划控制权变更
中国基金报· 2025-11-24 23:40
中国基金报记者 夏天 11月24日晚间, 威领股份 (证券代码:002667)突发公告称,因筹划控制权变更事项,股票将紧急停牌。 【导读】威领股份筹划控制权变更,股票11月25日起停牌 | 证券代码 | 证券简称 | 停复牌类型 | 停牌 停牌起始日 期间 | 停牌终止日 | 复牌日 | | --- | --- | --- | --- | --- | --- | | 002667 | 威领股份 | A 股 停牌 | 2025/11/25 全天 | 2025/11/26 | 2025/11/27 | 威领股份表示,公司控股股东上海领亿新材料有限公司(以下简称上海领亿)、实际控制人黄达正在筹划重大事项,该事项可能导致公司 控制权发生变更。公司股票自11月25日起停牌,预计不超过两个交易日。 值得注意的是,威领股份股价在11月24日高开高走,并在午后突然直线拉升涨停,总市值报44.04亿元。 这意味着,本次股份转让后,上海领亿对威领股份的持股比例将降至5%以下。 记者回溯历史公告发现,在筹划本次控制权转让之前, 上海领亿 因被动稀释、主动减持、协议转让、被动减持等原因合计持股比例已大幅 下降。 特别是在2022年1 ...
威领股份筹划重大事项停牌 公司控制权或变更
证券时报网· 2025-11-24 22:27
公司控制权变更 - 控股股东及实际控制人筹划转让合计2023.38万股公司股份,占公司总股本的7.76% [1] - 股份转让完成后,受让方将成为公司第一大股东,可能导致公司控制权变更或出现无实际控制人情形 [1] - 公司股票自2025年11月25日起停牌,预计11月27日复牌 [1] 业务布局与产能 - 公司主营业务为锂新能源行业,并新增钨锡铅锌多金属矿开采业务 [2] - 通过设立领能锂业进入碳酸锂生产领域,该项目于2022年9月正式投产 [2] - 收购领辉科技70%股权,获得年选矿产能120万吨及44项专利授权 [2] - 通过法拍收购嘉宇矿业74.3%股权,获得具备年产30万吨有色金属矿采矿证的8.2平方公里矿区 [2] 近期经营业绩 - 2023年及2024年归母净利润分别亏损2.23亿元和3.08亿元 [3] - 2025年前三季度营业收入为2.13亿元,同比下滑53.88% [3] - 2025年前三季度归母净利润为-1304.79万元,但同比增长88.44% [3] - 业绩亏损主要因碳酸锂价格受供给增加影响,以及钨锡铅锌等矿产品未来供给增加对价格形成压力 [3] 股价表现 - 公司股价在11月份呈现显著上涨,11月20日盘中创下16.96元/股的近年高点 [3] - 11月股价最低点为12.02元/股,11月20日高点较月初最低点涨幅超过40% [3] - 11月24日公司股价涨停,收于16.9元/股 [3]
002667,股票紧急停牌

第一财经资讯· 2025-11-24 22:07
11月24日晚间,威领股份发布关于筹划控制权变更事项紧急停牌的公告。 公告称,公司控股股东上海领亿新材料有限公司及实际控制人黄达正在筹划重大事项,可能导致公司控 制权变更。公司股票将于2025年11月25日开市起停牌,停牌期间将根据进展情况履行信息披露义务。该 事项目前仅处于筹划阶段,尚存在不确定性。 | 证券代码 | 证券简称 | 停复牌类型 | 停牌 停牌起始日 期间 | 停牌终止日 | 复牌日 | | --- | --- | --- | --- | --- | --- | | 002667 | 威领股份 | A 股 停牌 | 2025/11/25 全天 2025/11/26 | | 2025/11/27 | 编辑 | 钉钉 ...
股价提前涨停!威领股份筹划控制权变更事项停牌
北京商报· 2025-11-24 22:06
威领股份指出,股票停牌期间,公司将根据该事项进展情况,严格按照有关法律法规的规定和要求履行 信息披露义务。待上述事项确定后,公司将及时发布相关公告并申请公司股票复牌。 值得一提的是,11月24日,威领股份股价涨停收盘,报16.9元/股,总市值44.04亿元。 (文章来源:北京商报) 北京商报讯(记者马换换李佳雪)11月24日涨停收盘的威领股份(002667),当日晚间披露了紧急停牌 公告,公司控股股东上海领亿新材料有限公司(以下简称"上海领亿")、实际控制人黄达正在筹划重大 事项,该事项可能导致公司控制权发生变更,公司股票11月25日起停牌。 威领股份表示,公司近日收到上海领亿、黄达通知,正在筹划所持股份转让事项,拟以协议转让方式转 让各方合计持有的2023.38万股上市公司股份(占上市公司总股本的7.7646%)。股份转让完成后,受让 方将成为上市公司第一大股东。该事项可能导致公司控制权发生变更,亦可能导致公司出现无实际控制 人情形。 ...
威领股份(002667.SZ):筹划控制权变更事项 紧急停牌
智通财经网· 2025-11-24 21:27
智通财经APP讯,威领股份(002667.SZ)发布公告,公司控股股东上海领亿新材料有限公司(简称"上海领 亿")、实际控制人黄达先生正在筹划重大事项,该事项可能导致公司控制权发生变更。公司股票将于 2025年11月25日(星期二)开市起停牌。 ...
威领股份:筹划控制权变更事项 紧急停牌
智通财经· 2025-11-24 21:21
威领股份(002667)(002667.SZ)发布公告,公司控股股东上海领亿新材料有限公司(简称"上海领亿")、 实际控制人黄达先生正在筹划重大事项,该事项可能导致公司控制权发生变更。公司股票将于2025年11 月25日(星期二)开市起停牌。 ...
002667,股票紧急停牌
第一财经· 2025-11-24 21:15
11月24日晚间,威领股份发布关于筹划控制权变更事项紧急停牌的公告。 公告称,公司控股股东上海领亿新材料有限公司及实际控制人黄达正在筹划重大事项,可能导致公司控制权变更。公司股票将于2025年11月25日开市起 停牌,停牌期间将根据进展情况履行信息披露义务。该事项目前仅处于筹划阶段,尚存在不确定性。 编辑 | 钉钉 | 证券代码 | 证券简称 | 停复牌类型 | 停牌 停牌起始日 期间 | 停牌终止日 | 复牌日 | | --- | --- | --- | --- | --- | --- | | 002667 | 威领股份 | A 股 停牌 | 2025/11/25 全天 2025/11/26 | | 2025/11/27 | ...
威领股份:控股股东和实控人正在筹划股份转让事项,股票停牌
新浪财经· 2025-11-24 21:08
威领股份公告,公司控股股东上海领亿新材料有限公司和实际控制人黄达先生正在筹划股份转让事项, 拟以协议转让方式转让2023.38万股上市公司股份,占总股本的7.7646%。股份转让完成后,受让方将成 为上市公司第一大股东,可能导致公司控制权发生变更或出现无实际控制人情形。经公司向深圳证券交 易所申请,公司股票将于2025年11月25日(星期二)开市起停牌。 ...
威领股份(002667.SZ):筹划控制权变更事项 股票停牌
格隆汇APP· 2025-11-24 21:08
格隆汇11月24日丨威领股份(002667.SZ)公布,公司近日收到控股股东上海领亿、实际控制人黄达先生 通知,正在筹划所持股份转让事项,拟以协议转让方式转让各方合计持有的20,233,784股上市公司股份 (占上市公司总股本的7.7646%)。股份转让完成后,受让方将成为上市公司第一大股东。该事项可能 导致公司控制权发生变更,亦可能导致公司出现无实际控制人情形。经公司向深圳证券交易所申请,公 司股票(证券代码:002667,证券简称:威领股份)将于2025年11月25日(星期二)开市起停牌。 ...