Workflow
新动力(300152)
icon
搜索文档
ST新动力股东会现争议投票:投票是否“被代表”成为分歧点,深交所火速发出关注函
每日经济新闻· 2026-01-21 22:00
同一家公司,披露的公告却显示出两份截然相反的表决意见——这发生在ST新动力(SZ300152,股价 2.24元,总市值15.97亿元)2026年第一次临时股东会上。 1月21日,ST新动力发布的2026年第一次临时股东会决议公告显示,围绕《公司章程》修订等三项核心 议案,两大股东上演了罕见的"矛盾投票" 戏码——南昌达亿投资有限公司手持《表决权委托协议 书》,"代表"天津腾宇高通信息咨询合伙企业(有限合伙)及自然人股东方海云投下同意票,而被代表 的一方却同步通过网络投票渠道投出反对票。 三方《一致行动人协议》签署时间要追溯到2024年10月25日,公司收到股东天津腾宇、方海云及南昌达 亿的通知,三方股东签署了《一致行动人协议》。《一致行动人协议》签署后,三方股东合计持有 4179.74万股股份(约占公司总股本的5.86%),为公司第一大表决权股东。 依据《一致行动人协议》约定,"一致行动"的目的是各方将保证在上市公司股东大会会议中行使表决权 时采取相同的意思表示,以提高各方在上市公司的决策效率。"一致行动"的期限为:自2024年10月29日 至2027年10月28日。该协议约定的一致行动期限内,各方不得解除本 ...
太荒唐!股东会决议错误太多,上市公司又重开了一场
搜狐财经· 2026-01-21 18:54
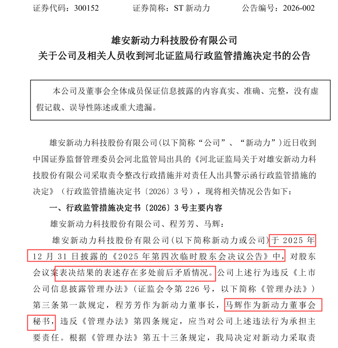
近日,新动力因为一场股东会被证监局发了警示函,一起被警示的还有公司董事长和董事会秘书。 据警示函,公司于2025年12月 31日披露的《2025年第四次临时股东会决议公告》中,对股东会议案表决结果的表述存在多处前后矛盾情况。 具体来看,公告开头明确写着"本次股东大会共审议九项议案,表决结果均未获得通过"。 证券代码:300152 证券简称: ST新动力 雄安新动力科技股份有限公司 2、本次股东会无增加、变更议案的情形; 3、本次股东会不涉及变更前次股东会决议; 4、本次股东会采用现场投票与网络投票相结合的方式召开。 2025 年第四次临时股东会决议公告 本公司及董事会全体成员保证信息披露的内容真实、准确、完整,没有 虚假记载、误导性陈述或重大遗漏。 特别提示: 1、本次股东大会共审议九项议案,表决结果均未获得通过; 开头说均未获得通过,而从公告内容看,公司有议案是获得了通过的 另一方面,也有部分议案没获得通过,但是标题里却写了通过。 审议通过《关于修订〈公司章程〉的议案》 2、 总表决情况: 同意40,269,303股,占出席本次股东会有效表决权股份总数的56.1977%; 反对31,346,006股,占出席 ...
库尔代矿区重启开发 新疆能源枢纽再添新动力
环球网· 2026-01-21 18:10
库尔代矿区坐拥世界级富铀资源,铀矿储量位居全球前列,是国际铀矿开发领域的优质标的。尤为可贵 的是,该矿区铀矿石品位高达3%,资源品质优势突出。值得关注的是,该矿区与我国新疆伊犁谷地铀 矿带同属同源成矿带,地质构造一脉相承,天然构成连片分布的优质铀资源富集区域,这为两地资源联 动开发、技术协同赋能奠定了先天基础。 此次库尔代矿区重启开发,是相关合作方深化战略矿产资源开发利用的重要举措,而新疆作为我国西部 重要的能源产业基地,成为推动相关合作落地的重要纽带。2025年6月,在相关工业和投资合作交流活 动期间,萨特巴耶夫地质科学研究所、中国地质大学(北京)、厦门万里石股份有限公司及中国核工业 集团公司,共同签署《关于联合开展跨境战略资源成矿带对比研究的框架协议》,明确将相关成矿带纳 入重点研究范畴。新疆伊犁、准噶尔盆地的铀矿勘探数据与开发经验,成为协议落地的核心技术支撑。 来源:环球网 近日,厦门万里石股份有限公司携手哈富矿业等相关公司,在哈萨克斯坦库尔代矿区铀矿开发项目上取 得里程碑式进展,这座世界级富铀矿区的重启开发正式进入实质性推进阶段。这一成果,将有力支撑国 内战略矿产资源保障体系建设,与新疆能源枢纽的布局 ...
ST新动力(300152) - 雄安新动力2026年度第一次临时股东会之见证意见
2026-01-21 08:32
股东会信息 - 公司于2025年12月31日公告2026年度第一次临时股东会通知,拟于2026年1月20日15:00召开[9] - 现场会议在雄安市民服务中心公司会议室召开,网络投票通过深交所系统进行[9] - 深交所交易系统投票时间为2026年1月20日多个时段,互联网投票系统为9:15 — 15:00[9] 投票情况 - 通过现场和网络投票股东469人,代表股份95,187,415股,占比13.3540%[13] - 现场投票股东2人,代表股份12,100,000股,占比1.6975%;网络投票股东467人,代表股份83,087,415股,占比11.6565%[13] - 《关于拟聘任会计师事务所的议案》同意94,079,809股,占比98.8364%等[17] - 2.04议案同意93973109股,占98.7243%等[23] - 2.05议案同意94010809股,占98.7639%等[24] - 2.06议案同意94014809股,占98.7681%等[26] - 2.07议案同意94027209股,占98.7811%等[27] - 3.01选举王宗房为独立董事,同意66854306股,占70.2344%[29] 股东关系 - 天津腾宇、方海云与南昌达亿2025年8月18日签署委托协议,期限18个月[20] - 2024年10月25日三股东签署《一致行动人协议》,合计持有4179.74万股,占总股本5.86%,期限至2027年10月28日[21] - 天津腾宇、方海云合计持有2979.74万股,占本次股东会有表决权股份总数31.3039%[22] 议案情况 - 本次股东会审议《关于修订公司章程及修订、制定部分公司治理制度的议案》含3个子议案[18] - 《关于修订公司章程及修订、制定部分公司治理制度的议案》表决投票权行使及决议权归属存在争议[28]
ST新动力(300152) - 雄安新动力科技股份有限公司2026年度第一次临时股东会决议公告
2026-01-21 08:32
股权结构 - 截至2026年1月15日公司总股本712,800,000股[4] - 三股东2024年10月25日签署协议,合计持股4179.74万股,约占总股本5.86%[9] - 天津腾宇、方海云合计持股2,979.74万股,占本次股东会有表决权股份总数31.3039%[10] 会议情况 - 出席会议股东及代表469人,代表股份95,187,415股,占比13.3540%[4] - 现场会议2026年1月20日15:00,网络投票当天9:15 - 15:00[3] 议案表决 - 《关于拟聘任会计师事务所的议案》同意94,079,809股,占比98.8364%[5] - 《关于修订<对外担保管理制度>的议案》同意93,973,109股,占比98.7243%[11] - 《关于修订<对外投资管理制度>的议案》同意94,010,809股,占比98.7639%[13] - 《关于修订<关联交易管理制度>的议案》同意94,014,809股,占比98.7681%[14] - 《关于修订<募集资金管理制度>的议案》同意94,027,209股,占比98.7811%[16] - 《关于拟变更独立董事的议案》选举王宗房先生,同意66,854,306股,占比70.2344%[17] 其他 - 表决权委托期限18个月,自2025年8月18日起计算[8] - 《关于修订公司章程及修订、制定部分公司治理制度的议案》表决存在争议[17] - 备查文件包括2026年度第一次临时股东会决议和法律意见书[20]
ST新动力(300152) - 关于完成变更独立董事的公告
2026-01-21 08:32
会议信息 - 公司于2025年12月31日召开第六届董事会第四次会议[2] - 公司于2026年1月20日召开2026年第一次临时股东会[2] 人事变动 - 陈文波原定任期至2028年9月18日,辞职后不再任职,未持股[2] - 公司选举王宗房为第六届董事会独立董事,任职至届满[3] 公告信息 - 公告日期为2026年1月20日[4]
股市必读:ST新动力因信息披露违规被证监会责令改正
搜狐财经· 2026-01-21 03:33
1月20日主力资金净流入224.37万元;游资资金净流出29.28万元;散户资金净流出195.1万元。 违规处罚提醒监管公告 1月19日ST新动力公开信息显示,雄安新动力科技股份有限公司,董事长程芳芳、副总经理马辉因信息 披露违规被中国证券监督管理委员会河北监管局责令改正。1月19日ST新动力公开信息显示,雄安新动 力科技股份有限公司,董事长程芳芳、副总经理马辉因未依法履行其他职责,信息披露违规被深圳证券 交易所创业板公司管理部采取监管措施。 截至2026年1月20日收盘,ST新动力(300152)报收于2.2元,上涨0.46%,换手率2.59%,成交量18.46万 手,成交额4023.45万元。 以上内容为证券之星据公开信息整理,由AI算法生成(网信算备310104345710301240019号),不构成 投资建议。 当日关注点 来自交易信息汇总:1月20日主力资金净流入224.37万元,呈现资金主动介入迹象。 来自违规处罚提醒:ST新动力及董事长程芳芳、副总经理马辉因信息披露违规被监管机构责令改 正并采取监管措施。 交易信息汇总资金流向 ...
【环球财经】地缘局势再度升温为贵金属注入新动力 纽约金银价格19日再创新高
新华财经· 2026-01-20 07:58
世界经济论坛最新报告指出,由于全球经济领导人将地缘经济对抗视为今年的首要风险,其次是国家间 冲突、极端天气、社会两极分化以及虚假信息和错误信息,贵金属价格或将保持强劲上涨势头。 新华财经纽约1月19日电(记者徐静)纽约商品交易所黄金期货市场交投最活跃的2026年2月黄金期价19 日上涨1.77%,收于每盎司4676.7美元/盎司。 周末地缘政治紧张局势再度升温,为贵金属价格注入新的动力,避险需求推动黄金和白银价格分别创下 历史新高,突破每盎司4690美元和94美元。 美国总统特朗普17日在社交媒体上宣布,将从2月1日起对来自丹麦、挪威、瑞典、法国、德国、英国、 荷兰和芬兰的输美商品加征10%关税,并宣称加征关税的税率将从6月1日起提高至25%,直到相关方就 美国"全面、彻底购买格陵兰岛"达成协议。此举引发市场对跨大西洋贸易关系的担忧,推动买入贵金属 的避险需求升温。 特朗普在社交媒体上发文后,欧洲议会迅速做出反应,宣布将冻结特朗普与欧盟委员会主席冯德莱恩 2025年夏天达成的贸易协议批准程序。一些欧洲议会议员还呼吁采取贸易报复措施。 黄金对关税新闻的强烈反应凸显了市场情绪已从单纯关注增长或通胀转向将政策不确定 ...
ST新动力因信息披露违规被证监会责令改正
搜狐财经· 2026-01-20 01:16
处罚决定如下: 我局决定对新动力采取责令改正的行政监管措施,对程芳芳、马辉采取出具警示函的行政监管措施。我 局将该行政监管措施记入证券期货市场诚信档案。 证券之星消息,1月19日ST新动力公开信息显示,雄安新动力科技股份有限公司,董事长程芳芳、副总 经理马辉因信息披露违规被中国证券监督管理委员会河北监管局责令改正。 详细违规行为如下: 雄安新动力科技股份有限公司(以下简称新动力或公司)于2025年12月31日披露的《2025年第四次临时股 东会决议公告》中,对股东会议案表决结果的表述存在多处前后矛盾情况。 以上内容为证券之星据公开信息整理,由AI算法生成(网信算备310104345710301240019号),不构成 投资建议。 ...
股东会公告前后表述“打架”!ST新动力被责令改正
深圳商报· 2026-01-19 23:46
公司监管处罚事件 - 公司于2025年12月31日披露的《2025年第四次临时股东会决议公告》中,对股东会议案表决结果的表述存在多处前后矛盾情况 [1] - 河北证监局决定对公司采取责令改正的行政监管措施,对公司董事长程芳芳、董事会秘书马辉采取出具警示函的行政监管措施 [1] - 上述行为违反了深交所《创业板股票上市规则(2025年修订)》第1.4条、第5.1.1条的规定,公司董事长程芳芳、董事会秘书马辉未能履行勤勉尽责义务 [3] 公告内容具体矛盾 - 在《2025年第四次临时股东会决议公告》第9条,标题显示“审议通过《关于拟变更独立董事的议案》”,但后文却称该议案未经出席股东会的股东有效表决权的1/2以上审议通过 [4] 公司基本背景与业绩 - 公司成立于1980年,2010年在深交所创业板上市,主要业务为节能燃烧,为火力发电、石油、化工等行业提供节能点火、洁净燃烧、工业尾气治理的解决方案 [6] - 公司业绩亏损常态化,2021年至2024年,归母净利润连续四年亏损,累计亏损金额约4.75亿元 [6] - 公司于去年9月19日因涉嫌信息披露违法违规,收到中国证监会下发的《立案告知书》并被立案调查 [6]