Workflow
竞业禁止
icon
搜索文档
和鸿科技董事长周乐力同时管理中科三耐,是否违反竞业禁止规定遭问询
搜狐财经· 2026-02-26 09:40
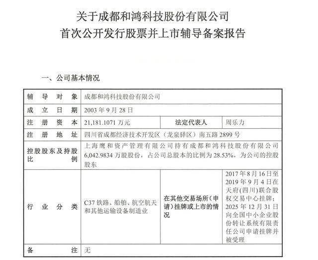
公司基本情况 - 公司全称为成都和鸿科技股份有限公司,成立于2003年9月28日,法定代表人为周乐力,注册地址位于四川省成都经济技术开发区 [1] - 公司注册资本为2.11811071亿元 [1] - 公司控股股东为上海鹰和资产管理有限公司,持有6,042.9834万股股份,占总股本的28.53% [1] - 公司实际控制人为周乐力,其通过直接和间接方式合计控制公司42.03%的股份,并通过上海鹰和、上海先鹰间接控制公司47.33%的股权,能够对公司决策和经营产生重大影响 [4] - 实际控制人周乐力的一致行动人周乐利、周乐致为其兄弟,分别担任公司董事和副总经理,并通过成都科创鹰间接持有公司股份 [5] 业务与行业 - 公司是国家级专精特新“小巨人”企业,主要从事航空发动机、燃气轮机的涡轮叶片等核心零部件的工艺研发、精密加工及特种工艺处理业务 [2] - 公司所属行业为铁路、船舶、航空航天和其他运输设备制造业 [1] 财务表现 - 2023年、2024年及2025年上半年,公司营业收入分别为3.76亿元、3.25亿元、1.75亿元 [2] - 同期,公司净利润分别为8,166.55万元、1,610.18万元、2,547.14万元 [2] - 同期,公司毛利率分别为43.86%、25.60%、36.99% [2] - 2025年上半年,公司归属于申请挂牌公司股东的净利润为2,557.31万元,扣除非经常性损益后的净利润为2,222.22万元 [4] - 2023年至2025年上半年,公司加权净资产收益率分别为13.43%、2.46%、3.76% [4] 资本运作进程 - 公司于2025年12月31日向全国中小企业股份转让系统有限责任公司申请新三板挂牌并被受理 [1][7] - 2025年1月16日,公司收到新三板审核问询函 [7] - 2025年2月13日,公司在四川证监局完成IPO辅导备案,拟在A股上市,辅导机构为长江证券承销保荐有限公司 [1] 关联方与监管关注 - 公司董事长周乐力于2025年11月出任新三板挂牌公司沈阳中科三耐新材料股份有限公司的董事长、总经理及法定代表人 [7] - 中科三耐主要产品包括工业燃气轮机热端涡轮叶片、航空航天用特种精密铸件等,与公司业务存在相似性 [8] - 公司董事周乐利的配偶贺功碧持有中科三耐22.36%股权,为该公司第二大股东,并向其提名两名董事 [8] - 周乐力出任董事长后,中科三耐控股股东及实际控制人由中国科学院金属研究所变更为无控股股东、无实际控制人 [8] - 监管问询函关注中科三耐控制权变更的背景与依据、周乐力家族是否实际控制中科三耐、两家公司业务是否相同、客户供应商是否重叠、是否构成同业竞争,以及周乐力同时管理两家公司是否具备充足履职时间和精力、是否违反竞业禁止规定、是否损害公司利益等问题 [8]
台积电正式提告前资深副总经理罗唯仁
巨潮资讯· 2025-11-25 20:44
公司诉讼事件 - 台积电于11月25日对前资深副总经理罗唯仁提起诉讼 [1] - 罗唯仁自2004年7月起任职于台积电,于2014年2月升任资深副总经理,并于2025年7月27日正式退休 [1] 当事人职务变动 - 2024年3月,台积电将罗唯仁调任至"企业策略发展部"担任资深副总 [1] - 该部门为供董事长暨总裁咨询的幕僚单位,职责上无须再监督或管理研发部门事务 [1] - 调任后,罗唯仁仍要求研发部门召开会议并提供资料,以了解正在研发中以及未来规划的先进制程技术 [1] 保密与竞业条款 - 罗唯仁任职期间签有保密条款及离职后的竞业禁止条款承诺书 [1] - 台积电法务长方淑华于今年7月22日进行离职面谈时,提供提醒信函并说明离职后的竞业禁止义务 [1] - 当被询问离职后去向时,罗唯仁回应将前往学术机构任职,未说明将前往英特尔公司 [1] 离职后动向 - 罗唯仁离职后旋即前往英特尔担任执行副总裁 [1]
IPO“折戟”?华为系黑马招股书已失效!
搜狐财经· 2025-08-25 21:54
IPO状态 - 思格新能源招股书于2025年8月21日状态变为"失效" 首次冲击资本市场未成功 [1] 监管问询 - 中国证监会国际司2025年4月18日发出问询函 直指四大核心问题 [3][4] - 股权代持问题:创始人75%股权直至2023年10月由岳母及配偶代持 涉及潜在竞业禁止风险(前雇主华为) [4] - 技术独立性受质疑:公司五合一架构与华为技术体系高度同源 自身积累专利仅数百项 [6] - 数据安全问题:能源管理APP"mySigen"收集60国用户用电数据 被要求说明是否向第三方提供信息 [7] 公司背景 - 创始人许映童为华为前高管 1999年加入华为 曾担任华为智能光伏业务总裁及昇腾人工智能计算业务总裁 [7][9] - 2010年负责华为光伏逆变器团队组建 2015年华为逆变器出货量全球第一 [9] - 2022年5月离开华为创立思格新能源 选择户储赛道 [9] 融资与估值 - 成立19个月内完成6轮融资 吸金7亿元 [9] - 估值从2.2亿元飙升至44亿元 膨胀近20倍 [9] - 主要投资机构:高瓴创投间接持股14.89% 华登国际持股8.18% 云晖资本及钟鼎资本均持股2.88% [9] 产品与技术 - 2023年6月推出全球首款AI赋能五合一光储充一体机SigenStor [9] - 产品融合光伏逆变器、直流充电模块、储能变流器、储能电池和能源管理系统 [9] - 旗舰产品贡献公司收入90%以上 安装时间仅15分钟 [9] 市场与销售 - 覆盖60多个国家和地区的99家分销商 [11] - 欧洲市场收入占比达65.1%(2024年前三季度) [11] - 2024年欧洲户用储能市场电价下跌15%-20% 叠加政府补贴退坡 [14] 财务表现 - 营收:2022年0元 2023年5830万元 2024年前三季度7亿元 [11][12] - 毛利率:2023年31.3% 2024年前三季度44.2% [12] - 净亏损:2022年7619万元 2023年3.73亿元 2024年前三季度5335万元 累计亏损超5亿元 [12] - 研发投入:2022年2616万元 2023年1.93亿元 2024年前三季度1.98亿元 [12] - 销售及分销开支:2023年5342万元 2024年前三季度1.05亿元 [12] 资金状况 - 截至2025年1月底账面现金仅3.8亿元 [13] - 即期贷款达3.57亿元 [13] - 经营活动累计净流出6.06亿元 [13] 竞争环境 - 华为手握超万项光储核心专利 存在潜在专利风险 [6] - 由华为老部下创立的摩瓦新能源在欧洲工商业储能赛道抢先卡位 [14]
华为系户储黑马思格新能源IPO遇阻,港股招股书失效
新浪财经· 2025-08-24 10:35
公司背景与团队构成 - 公司由前华为智能光伏业务总裁许映童创立 核心高管团队多来自华为 创始人许映童在华为工作23年 董事总裁张先淼在华为任职11年获取10余项专利 监事会主席刘秦维和营销总经理乔凌子均为前华为成员 [2][3] - 公司成立于2022年5月 从成立到提交港股上市申请仅用不到三年时间 [1][2] 产品与技术布局 - 2023年6月推出全球首款AI赋能五合一光储充一体机SigenStor 整合光伏逆变器、直流充电模块、储能变流器、储能电池和能源管理系统 采用模块化堆叠式设计 [4] - 分销网络覆盖99家分销商 业务扩展至60多个国家和地区 包括以色列、韩国、日本等新市场 [4] 财务表现与运营状况 - 营收从2022年0元增长至2023年5830万元 2024年前9个月营收达7亿元 [5] - 毛利率提升至44.2% 主要受益于海外高价值市场销售 [6] - 截至2024年前三季度末存货规模达4.24亿元 贸易应收款1.62亿元占营收23% [6] - 2022年至2024年前9月累计亏损超5亿元 研发投入分别为2616万元、1.93亿元和1.98亿元 [7] 监管风险与法律问题 - 证监会关注股权代持问题 创始人许映童75%股权直至2023年10月由岳母及配偶代持 [8] - 监管要求彻查是否违反华为竞业禁止条款 华为持有超万项光储核心专利可能构成技术风险 [9] - 能源管理APP"mySigen"收集60国用户用电数据 被质疑是否向第三方提供信息 [9] 市场环境与资金状况 - 公司核心产品仅占户储市场不足10%的细分领域 [10] - 账面现金3.8亿元 即期贷款3.57亿元 经营活动累计净流出6.06亿元 [10] - 欧洲市场电价下跌15%-20%且政府补贴退坡 该市场占公司超65%营收 [10] - 工商储新品SigenStack据称手握1.2GWh订单 但转型存在不确定性 [10] 上市进程与后续发展 - 港股IPO招股书于2024年8月21日失效 因未在6个月内完成聆讯 [1] - 可在3个月内更新财务数据后重新提交申请 需解决股权代持和竞业禁止问题 [11]
遭“宁王”索赔超亿元、前管理层又涉刑案!海辰储能陷入IPO迷局
上海证券报· 2025-08-02 14:48
海辰储能IPO风波 - 海辰储能前管理层冯登科因涉嫌侵犯商业秘密被宁德公安机关采取强制措施 [1] - 宁德时代以不正当竞争为由起诉海辰储能及其创始人吴祖钰 索赔金额超1亿元 [1] - 重大诉讼叠加预计将延长公司港股上市进程 需更新招股书并面临多轮问询 [7] 海辰储能发展概况 - 公司2019年成立 专注储能锂电池领域 2024年出货量达35.1GWh 营收129.17亿元 [2] - 全球储能电池出货量排名第三 国内布局四大基地 2025年产能预计超135GWh [2][3] - 2022-2024年财务数据:2024年净利润2.88亿元 经调整净利润3.18亿元 政府补贴4.14亿元 [8] 创始人背景纠纷 - 创始人吴祖钰曾为宁德时代技术骨干 主导申请60余项发明专利 [4] - 2019年初离职后通过妻子成立海辰储能 涉嫌违反竞业禁止协议 已赔付100万元 [4][5] - 被指控在竞业期内挖走多名宁德时代技术人员 [5] 宁德时代维权行动 - 公司主动报案并提交完整证据链 认为技术人才流失带来巨大损失 [6] - 逐步加大维权力度 通过法律手段制止知识产权侵权行为 [6] - 此次诉讼标志着对储能领域竞争对手的首度重点打击 [3] 上市影响评估 - 港股上市平均周期3-6个月 重大诉讼将显著延长该进程 [7] - 案件涉及商誉和盈利稳定性担忧 需额外增信措施消除投资者疑虑 [7] - 当前资产负债率73.1% 应收款项超营收六成 财务结构存在压力 [8]