德尔股份(300473)
搜索文档
德尔股份(300473) - 关于选举第五届董事会职工代表董事的公告
2025-12-04 18:00
阜新德尔汽车部件股份有限公司(以下简称"公司")根据《中华人民共和 国公司法》《深圳证券交易所上市公司自律监管指引第 2 号——创业板上市公司 规范运作》《上市公司章程指引》等法律法规和规范性文件的相关规定,经公司 第五届董事会第十六次会议、第五届监事会第十二次会议、2025 年第二次临时 股东大会审议通过了《关于修订<公司章程>并办理工商变更的议案》《关于修订、 制定及废止公司部分治理制度的议案》。根据修订后《公司章程》的相关规定, 公司将设职工代表董事 1 名,由公司职工代表大会选举产生。 公司于 2025 年 12 月 4 日召开公司第三届职工代表大会第十二次会议,经全 体与会职工代表审议,同意选举张磊先生(简历详见附件)担任公司第五届董事 会职工代表董事,任期自本次职工代表大会审议通过之日起至第五届董事会届满 之日止。 张磊先生原为公司第五届董事会非独立董事,本次选举完成后,其变更为 公司第五届董事会职工代表董事。张磊先生符合相关法律法规及《公司章程》有 关董事任职的资格和条件。本次选举职工代表董事工作完成后,公司第五届董事 会中兼任公司高级管理人员以及由职工代表担任的董事人数总计未超过公司董 事总数 ...
A股异动丨德尔股份跌逾5% 股价创逾7个月新低
格隆汇APP· 2025-12-04 15:17
股价表现 - 公司股价盘中下跌5.49%至26.7元 [1] - 股价创下自4月30日以来超过7个月的新低 [1] 股东减持 - 持股5%以上股东戊戌15号基金计划减持不超过450万股 [1] - 减持股份数量不超过公司总股本的2.98% [1] - 减持方式为大宗交易和集中竞价 [1] - 减持计划将在公告披露后15个交易日起的3个月内进行 [1]
12月4日早间重要公告一览
犀牛财经· 2025-12-04 11:55
资产出售与剥离 - 永和智控拟公开挂牌转让全资孙公司成都山水上酒店有限公司100%股权及对其享有的1.14亿元债权,首次挂牌底价合计不低于1.85亿元 [1] - 日发精机及全资子公司拟将位于浙江新昌龟山路4号的工业土地、厂房及附属设备等资产,以1.55亿元的价格出售给关联方浙江日发纺机技术有限公司 [19] 股权投资与战略配售 - 格林达以自有资金7999.99万元参与认购沐曦集成电路(上海)股份有限公司首次公开发行战略配售股票,获配76.44万股,占沐曦股份发行后总股本的0.19% [1] - 新莱应材全资子公司山东碧海包装材料有限公司拟以自有资金1.57亿元认购山东安浦智能科技有限公司新增注册资本,增资完成后将持有安浦智能51%股权,实现控股并纳入合并报表 [13] - 中石科技全资子公司宜兴中石拟以自有资金3570万元增资收购中石讯冷散热科技(东莞)有限公司51%股权,交易完成后标的公司将成为控股孙公司 [25] 股东减持 - 天山铝业实际控制人曾超懿、曾超林计划自2025年12月25日起3个月内,分别通过集中竞价方式各自减持不超过2294.93万股,各占总股本0.5%,合计减持比例不超过1% [1] - 腾达科技股东宁波梅山保税港区腾众股权投资管理中心(有限合伙)计划自2025年12月26日起3个月内,通过集中竞价方式减持公司股份不超过160万股,占总股本的0.80% [4] - 华凯易佰股东周新华计划减持不超过1176.38万股(占总股本的2.91%),股东何志良计划减持不超过11.88万股(占总股本的0.03%) [15] - 德尔股份股东上海戊戌资产管理有限公司-戊戌价值15号私募证券投资基金计划减持公司股份不超过450万股,占总股本比例不超过2.98% [17] - 棒杰股份股东苏州青嵩企业管理合伙企业(有限合伙)计划自2025年12月25日起3个月内减持公司股份不超过400万股,占公司总股本的0.87% [22] - 南华仪器实际控制人之一致行动人叶淑娟,高级管理人员苏启源及其配偶,伍颂颖、周柳珠计划合计减持公司股份不超过161.83万股,占总股本约1.62% [23] 项目投资与建设 - 天沃科技拟投资建设玉门鑫能30万千瓦"光热+风电一体化"项目,项目总装机量30万千瓦,动态总投资不超过19.18亿元,其中光热电场投资不超过11.07亿元,风电电场投资不超过8.11亿元 [5][6] - 精工科技中标"武汉青山高性能碳纤维生产基地项目",中标金额7.29亿元,占公司2024年度经审计营业收入的42.16%,项目将建设2条5000吨级原丝生产线和1条3000吨级碳丝生产线 [8] 项目进展与运营 - 云南能投全资及控股子公司投资建设的永宁风电场扩建项目(泸西片区、弥勒片区)和通泉风电场扩建项目已实现全容量并网发电,3个项目合计新增风电装机59.625万千瓦,预计年上网电量超13.5亿千瓦时,公司新能源总装机容量达259.486万千瓦 [7] 融资活动 - 广安爱众董事会审议通过面向专业投资者公开发行不超过10亿元(含)公司债券的预案,期限不超过5年,募集资金拟用于偿还有息债务及补充流动资金 [3] 合资公司与合作 - 电广传媒拟与关联方芒果超媒及张家界旅游集团共同出资设立"张家界芒果文旅有限公司",注册资本1.8亿元,三方各持股33.33%,合资公司将以自有资金负责大庸古城项目的提质改造与运营 [11] 重大资产重组 - 万隆光电正筹划发行股份及支付现金购买浙江中控信息产业股份有限公司控制权,并募集配套资金,公司股票自12月4日开市起停牌 [20] - 普路通正筹划发行股份及支付现金购买Leqee Group Limited控制权,并向广州智都投资控股集团有限公司及其关联方募集配套资金,公司股票自12月4日开市起停牌 [26] 上市相关 - 紫光股份已于12月3日重新向香港联合交易所递交境外上市外资股(H股)发行上市申请,并同步刊发申请资料 [24] 人事变动 - 中信银行风险总监金喜年任职资格获国家金融监督管理总局核准,自2025年12月2日起正式就任 [9] 资格变动 - 快意电梯被广东省科技厅、财政厅及税务局联合取消2021年至2023年度高新技术企业资格,该事项将对经营业绩产生影响 [15]
德尔股份股东戊戌15号基金拟减不超450万股,或套现超亿元,公司前三季经营现金流净额近腰斩
搜狐财经· 2025-12-04 11:11
股东减持计划 - 持股5%以上股东戊戌15号基金持有公司股份9,356,100股,占公司总股本比例6.20% [1] - 计划通过大宗交易方式减持不超过3,000,000股,占公司总股本比例不超过1.9871% [1] - 计划通过集中竞价方式减持不超过1,500,000股,占公司总股本比例不超过0.9936% [1] - 合计减持不超过450万股,减持比例不超过公司总股本的2.98% [1] - 以12月3日收盘价28.25元/股计算,本次减持股东或将套现最多1.27亿元 [4] 公司近期财务表现 - 2025年前三季度实现营业收入36.42亿元,同比上升7.7% [4] - 2025年前三季度归母净利润为7923万元,同比上升228.1% [4] - 2025年前三季度扣非归母净利润为7508万元,同比上升271.3% [4] - 2025年前三季度经营现金流净额为1.95亿元,同比下降47.7% [4] - 2025年前三季度EPS(全面摊薄)为0.5248元 [4] - 第三季度营业收入为12.0亿元,同比上升9.7% [4] - 第三季度归母净利润为2836万元,同比上升384.6% [4] - 第三季度扣非归母净利润为2652万元,同比上升449.1% [4] - 第三季度EPS为0.1878元 [4] - 截至三季度末公司总资产41.39亿元,较上年度末增长11.9% [4] - 截至三季度末归母净资产为17.04亿元,较上年度末增长9.8% [4]
金融界财经早餐:房地产传来大消息,特朗普政府发力机器人,大摩上调中国股市评级,摩尔线程、沐曦股份同日登场(12月4日)
搜狐财经· 2025-12-04 09:01
宏观政策 - 国务院专题学习强调新型城镇化是扩大内需和促进产业升级的重要载体,十五五时期发展空间仍很大[1] - 文旅部与民航局部署15项措施,包括提升国内旅游通达性、加密入境航线、规范低空旅游等[1] - 浙江发布政策加大人工智能券支持力度,支持打造低空产业先导区,计划新开国际航线5条以上及无人机航线100条以上[1] - 美联储12月降息25个基点的概率接近90%[1] - 美国政府准备加速推进机器人发展,考虑明年发布机器人技术行政命令[1] 资本市场 - 摩尔线程股票将于12月5日在科创板上市,沐曦股份IPO申购发行价104.66元,预计募资38.99亿元[2] - 摩根大通将中国股市评级从中性上调至增持,预计MSCI中国指数有19%上涨空间,看好AI应用加速[2] - 时创意、术锐机器人、纽氏达特三家硬科技企业启动A股IPO辅导[2] 行业动态 - 具身智能领域特斯拉Optimus人形机器人发布跑步视频,宇树H2与G2进行对抗格斗测试[4] - 商业航天领域朱雀三号重复使用运载火箭发射入轨但回收试验失败[4] - 芯片领域亚马逊云部门推出AI芯片Trainium3,称可比英伟达GPU以更低成本更高效率提供算力[4] 公司要闻 - 飞天茅台售价降至1399元,跌破官方指导零售价[5] - 摩根大通对万科H股持有比例从4.72%增至5.23%,黑石集团持股从4.83%增至5.45%[5] - 贵州百灵实控人因涉嫌内幕交易等事项被立案[5] - 蓝思科技配合多家头部客户开发AI端侧硬件设备包括眼镜、手表、手环等[5] - 赛微电子全资子公司拟参与设立初芯微科技[5] - 中石科技拟收购中石讯冷51%股权完善液冷业务生态[5] - 格林达约8000万元参与认购沐曦股份首发战略配售股票[7] - 王府井拟使用不超15.2亿元闲置募资进行现金管理[7] - 中铝国际控股子公司联合中标30.3亿元电解铝项目[7] - 国际医学拟定增募资不超10.08亿元用于智慧康养等项目[7] - 博汇纸业拟17.01亿元投资化学木浆扩建项目[7] - 豫能控股及子公司获配65万千瓦风电项目建设指标[7] 股东增减持 - 山西汾酒第二大股东华创鑫睿已减持1.33%公司股份[6] - 美凯龙股东杭州灏月拟减持不超3%股份[6] - 佰维存储股东国家集成电路产业投资基金二期减持464.6万股[6] - 唯赛勃控股股东拟减持不超2.99%股份[6] - 腾景科技股东拟减持不超1.96%股份[6] - 天山铝业实控人拟合计减持不超1%股份[6] - 棒杰股份股东拟减持不超400万股[6] - 德尔股份戊戌15号基金拟减持不超2.98%股份[6] - 华凯易佰股东拟合计减持不超2.94%股份[6] - 安孚科技股东拟减持不超1%股份[6] - 志邦家居拟8000万元-1.1亿元回购股份[6] 风险提示 - 航天机电提示公司股价波动幅度与基本面存在较大偏离[7]
12月4日A股投资避雷针︱德固特:终止筹划重大资产重组事项;贵州百灵:实际控制人姜伟收到证监会立案告知书





格隆汇· 2025-12-04 08:23
股东减持 - 德尔股份股东戊戌15号基金计划减持公司股份,减持比例不超过总股本的2.98% [1] - 棒杰股份股东苏州青嵩计划减持公司股份,减持比例不超过总股本的0.87% [1] - 华凯易佰股东周新华计划减持公司股份,减持比例不超过总股本的2.91% [1] - 天山铝业实际控制人计划减持公司股份,减持比例不超过总股本的1% [1] - 美凯龙股东杭州灏月计划减持公司股份,减持数量不超过1.31亿股 [1] - 安孚科技股东秦大乾计划减持公司股份,减持数量不超过257.82万股 [1] - 唯赛勃股东香港唯赛勃计划减持公司股份,减持比例不超过总股本的2.99% [1] - 德龙激光董事长兼总经理赵裕兴已完成减持公司股份,累计减持比例为1.82% [1] - 坚朗五金股东白宝萍计划减持公司股份,减持比例不超过总股本的0.86% [1] - 腾达科技股东腾众投资计划减持公司股份,减持比例不超过总股本的0.8% [1] - 国光连锁股东胡金根已减持公司股份677.2万股 [1] - 国博电子股东中电科国微已减持公司股份260.8万股 [1] - 世纪天鸿股东志鸿教育已累计减持公司股份,减持比例达3% [1] 公司重大事项 - 德固特决定终止筹划重大资产重组事项 [1] - 贵州百灵实际控制人姜伟收到中国证监会立案告知书 [1]
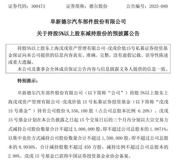
德尔股份(300473.SZ):戊戌15号基金拟减持不超过2.98%股份
格隆汇· 2025-12-03 22:03
减持计划概述 - 戊戌15号基金计划通过大宗交易方式减持公司股份不超过300万股,占公司总股本比例1.9871% [1] - 戊戌15号基金计划通过集中竞价方式减持公司股份不超过150万股,占公司总股本比例0.9936% [1] - 合计减持股份数量不超过450万股,合计减持比例不超过公司总股本的2.98% [1] 减持时间安排 - 减持计划将在公告披露之日起15个交易日后的三个月内实施 [1]
德尔股份(300473.SZ):戊戌15号基金拟减持不超2.98%公司股份
智通财经网· 2025-12-03 21:47
减持计划详情 - 戊戌15号基金计划以大宗交易及集中竞价方式减持公司股份 [1] - 减持股份数量不超过450万股 [1] - 减持比例不超过公司总股本的2.98% [1] 减持时间安排 - 减持计划将在公告披露之日起15个交易日后开始实施 [1] - 减持期间为三个月 [1]
德尔股份:戊戌15号基金拟减持不超2.98%公司股份
智通财经· 2025-12-03 21:45
减持计划公告 - 戊戌15号基金计划减持公司股份不超过450万股 [1] - 减持比例不超过公司总股本的2.98% [1] - 减持方式包括大宗交易及集中竞价 [1] - 减持期间为公告披露之日起15个交易日后的三个月内 [1]
12月3日增减持汇总:志邦家居增持 佰维存储等15股减持(表)
新浪财经· 2025-12-03 21:42
上市公司股份回购 - 志邦家居计划以8000万元至1.1亿元回购公司股份 [1][2][4] 上市公司股东减持计划 - 腾景科技股东拟减持不超过公司总股本的1.96% [2][6] - 东方电气股东合计拟减持不超过3万股公司股份 [2][6] - 山西汾酒第二大股东华创鑫睿已减持公司总股本的1.33% [2][6] - 唯赛勃控股股东拟减持不超过公司总股本的2.99% [2][6] - 佰维存储第二大股东国家大基金二期近期减持464.6万股 [2][6] - 安孚科技股东秦大乾拟减持不超过公司总股本的1.00% [2][6] - 银邦股份股东无锡新邦科技已减持公司总股本的3% [2][6] - 国博电子股东中电科国微在11月27日至12月3日期间减持260.8万股 [2][6] - 坚朗五金董事白宝萍拟减持不超过公司总股本的0.86% [2][6] - 腾达科技股东腾众投资拟减持不超过公司总股本的0.80% [2][6] - 天山铝业实际控制人曾超懿、曾超林拟合计减持不超过公司总股本的1% [2][6] - 棒杰股份股东苏州青蒿拟减持不超过公司总股本的0.87% [2][6] - 熊猫乳品股东泰安宝升投资合伙企业拟减持不超过公司总股本的0.2419% [2][6] - 德尔股份股东戊戌15号基金拟减持不超过公司总股本的2.98% [2][6] - 华凯易佰股东计划合计减持公司总股本的2.94% [2]