Workflow
锻造
icon
搜索文档
芜湖三联锻造股份有限公司 第三届董事会第八次会议决议公告
搜狐财经· 2026-02-09 04:28
董事会会议及公告发布 - 公司于2026年2月5日召开第三届董事会第八次会议,会议应出席董事7人,实际出席7人,召集、召开和表决程序合法有效 [2] - 会议审议通过了《关于公司前次募集资金使用情况报告的议案》,表决结果为同意7票,反对0票,弃权0票 [3][5] - 该议案已经公司董事会审计委员会、独立董事专门会议审议通过,无需提交股东会审议 [4] 前次募集资金基本情况 - 公司于2023年5月首次公开发行A股2,838.00万股,每股发行价27.93元,应募集资金总额为79,265.34万元,扣除发行费用12,053.53万元后,实际募集资金净额为67,211.81万元 [8] - 截至2025年9月30日,公司未使用的募集资金余额为7,416.86万元,占募集资金净额的比例为11.04% [19] - 公司制定了《募集资金管理制度》,并与相关银行及保荐机构签署了《募集资金三方监管协议》,保证募集资金专款专用 [9] 前次募集资金投资项目及使用情况 - 首次公开发行股票募集资金承诺投资于4个项目:精密锻造生产线技改及机加工配套建设项目、高性能锻件生产线(50MN)产能扩建项目、研发中心建设项目和补充流动资金 [12] - 截至2025年9月30日,前次募集资金实际投资项目未发生变更 [12] - 2023年5月,公司使用募集资金5,843.84万元置换预先投入募投项目的自有资金及已支付的发行费用 [13] 闲置募集资金管理 - 公司多次使用部分闲置募集资金(含超募资金)进行现金管理,授权额度从不超过45,300.00万元逐步调整至不超过16,000.00万元 [14][15][16] - 公司曾两次使用闲置募集资金暂时补充流动资金,总额分别为4,800.00万元和3,000.00万元,并均已按期归还至募集资金专户 [17][18] - 截至2025年9月30日,公司使用闲置募集资金进行现金管理未到期的金额为7,300.00万元 [19] 超募资金使用情况 - 公司首次公开发行股票产生超额募集资金23,743.63万元 [20] - 公司分三次审议通过使用超募资金永久补充流动资金,每次金额均为7,000.00万元,占超额募集资金总额的29.48% [20][21] - 截至2025年9月30日,公司超募资金永久补充流动资金金额累计为18,800.00万元 [23] - 2025年9月,公司决议将剩余未使用的超募资金2,743.63万元及部分尚未使用的超募资金2,200.00万元等,合计用于投资建设“汽车轻量化锻件生产(一期)项目” [22] 募投项目结项及效益实现 - “高性能锻件生产线(50MN)产能扩建项目”已于2024年3月结项,并将节余募集资金1,883.99万元补充流动资金 [18] - “精密锻造生产线技改及机加工配套建设项目”已于2025年3月结项,并将节余募集资金3,024.47万元补充流动资金 [19] - “研发中心建设项目”不直接产生效益,无法单独核算实际效益 [25] - 公司不存在前次募集资金投资项目累计实现的收益低于承诺20%(含20%)以上的情况 [26] 前次募集资金使用对照与说明 - 截至2025年9月30日,公司前次募集资金实际使用情况与公司定期报告和其他信息披露文件的内容不存在差异 [28] - 附件中的对照表详细列示了各募投项目的实际投资金额、承诺投资金额及差异原因,差异主要系募集资金理财收益及利息收入所致 [29] - 附件中的效益情况对照表列示了“精密锻造生产线技改及机加工配套建设项目”和“高性能锻件生产线(50MN)产能扩建项目”的实现效益与承诺效益情况 [31][32]
宏鑫科技(301539.SZ):暂未涉及月球探测器、月球飞行器相关零部件供应
格隆汇· 2026-02-02 12:16
公司业务澄清 - 公司明确表示暂未涉及月球探测器、月球飞行器相关零部件供应 [1] - 公司前期与国内某航天科技有限公司合作,定点开发了定子主壳体、折叠桨外转子壳体等核心零部件及车轮产品 [1] - 该航天相关业务占公司整体业务比重较小,不会对公司整体业绩产生重大影响 [1] 公司技术与产品优势 - 公司采用锻造工艺生产零部件,产品具备高强度、轻量化、高可塑性的核心优势 [1]
中航重机20260129
2026-01-30 11:11
纪要涉及的行业或公司 * 公司:中航重机[2] * 行业:航空航天锻造、铸造及液压环控行业[2] 核心观点与论据 * **公司定位与历史**:中航重机是航空工业集团下属首批上市公司,被誉为“航空业第一股”,经过多次并购重组,聚焦高端特种锻铸造及液压环控业务,确立了世界级供应商的发展战略[2][5] * **业务结构与核心**:公司主要业务板块包括锻造、铸造及液压环控,其中锻造业务是核心收入和利润来源,收入占比超过70%[2][7] 2022年锻造环节收入达84亿元,远超其他竞争对手[2][16] * **业绩表现**:2020年至2022年,公司营收和利润保持稳定增长,但2023年以来,受军工采购节奏变化及产品价格压力影响,整体业绩面临挑战[2][7] 除2024年外,2018至2023年间整体毛利率呈逐步上升趋势,净利率也稳步向上[7] * **行业发展趋势**:锻造行业正朝着为主机厂提供一体化综合解决方案方向发展,以满足装备低成本化需求[2][8] 俄乌冲突后,各兵种及央企集团响应“三高一低”号召,通过全生命周期降本增效[8] 小型大学主科研生产模式(即社会化分工,引入民营供应商进行专业配套,实现轻资产化)成为趋势[2][8] * **主机厂行为与影响**:主机厂通过供应链管理控制装备成本,在目标价格激励约束下,愿意通过供应链管理实现超额利润,这促使锻造企业调整经营思路[2][12][13] 小型大学科研生产模式为锻造企业带来更多合作机会,同时也要求其提升技术水平与服务能力[10] * **公司竞争优势与战略**:在商用大飞机领域,公司的核心优势体现在多元化业务布局和一体化发展方向,以及锻造生产制造的绝对龙头地位[4] 公司通过优化产线、扩张产能、收购大型锻造公司等措施巩固龙头地位,并推动一体化交付转变[3][16] 一体化解决方案包括向上游延伸至原材料供应(如参股上大股份),向下游拓展至精密加工业务(如设立贵州安飞),并提供理化检测及集中采购平台[18] * **成本管控挑战与应对**:锻造企业成本管控的核心挑战集中在原材料和生产制造成本,其中原材料成本占比最高,大约70%甚至更高[14] 国内外锻造行业都在探索返回料的重复利用技术以降低成本,中航重机通过参股子公司上大股份在此方面取得领先地位[15][17] 其他重要内容 * **股权结构**:公司目前由航空工业集团实际控制,股权结构层级较多,包括贵州金江航空液压、贵州航空工业集团、中国通飞等[5] * **主要子公司**:核心子公司包括负责锻造业务的贵州安大、陕西宏远、安大宇航及江西景行,负责液压环控业务的中航力源,以及承接热交换器的贵州永红[6] * **未来业务趋势**:未来小型贷款业务将继续推进,主机厂会采取多种方法降低资产依赖,这种大小协作趋势为中间环节企业带来更多生产制造机会[11]
冲击IPO!伊莱特启动上市辅导
北京商报· 2026-01-29 11:04
据上市辅导备案报告,伊莱特成立于2006年4月20日,注册资本4.55亿元,法定代表人为牛余刚。股权 关系方面,牛余刚、FORJAS IRAETA HEAVY INDUSTRY,S.L.U分别持有44.05%公司股份。 伊莱特官网显示,公司高度聚焦于锻造行业,主要产品包括盘类、环类、筒体锻件,锻棒与锻轴,耐磨 介质等,涵盖了从0.3公斤到350吨的各类大中小型锻件。2023年,公司营收就已破20亿元,外销占比超 过45%。 北京商报讯(记者 王蔓蕾)1月28日,证监会官网显示,伊莱特能源装备股份有限公司(以下简称"伊 莱特")启动上市辅导,辅导机构为中泰证券股份有限公司。 ...
三联锻造:截至2025年12月31日股东人数为21892户
证券日报网· 2026-01-05 22:12
公司股东信息 - 截至2025年12月31日,公司股东总户数为21,892户 [1]
三联锻造:截至2025年12月19日股东人数21558户
证券日报网· 2025-12-25 18:43
公司股东信息 - 截至2025年12月19日,公司股东总户数为21558户 [1]
航宇科技:股东刘朝辉减持约9.9万股,减持计划时间区间已届满
每日经济新闻· 2025-12-22 17:27
公司股东减持情况 - 股东刘朝辉通过集中竞价方式累计减持公司股份约9.9万股,占公司最新总股本的0.05% [1] - 股东吴永安通过集中竞价方式累计减持公司股份约28.7万股,占公司最新总股本的0.15% [1] - 股东黄冬梅通过集中竞价方式累计减持公司股份2万股,占公司最新总股本的0.01% [1] - 上述股东的减持计划时间区间已届满 [1] 公司业务与财务概况 - 2024年1至12月份,公司营业收入构成为:锻造行业占比93.11%,其他业务占比6.55%,其他占比0.34% [1] - 截至发稿,公司市值为116亿元 [2] 行业动态 - 新能源重卡行业需求旺盛,11月销量同比增长178% [2] - 新能源重卡行业出现供不应求、客户进厂催单的情景 [2]
山西法兰第一股要来?!山西这家由村支书创办的大型锻件民企拟上市
搜狐财经· 2025-12-19 23:22
公司股份制改造与治理 - 山西天宝科工股份有限公司于12月17日召开创立大会,标志着公司正式完成股份制改造,迈入资本化、规范化发展的新阶段 [1] - 大会审议并通过了股份公司筹备情况、公司治理制度、公司章程等一系列议案,为后续运营与治理奠定了制度基础 [3] - 公司董事长表示,股份制改制是重要里程碑,公司将以此为新起点,完善治理结构、提升运营效率、拓宽发展平台,并持续聚焦主营业务与创新 [5] 公司基本情况与行业地位 - 公司成立于2008年1月,注册资本1.32亿元,位于山西省定襄县,是国内专业从事风电法兰、压力容器法兰及大型锻件生产的领军企业之一 [5] - 截至当前,公司总资产达7.3亿元,拥有员工468人,资产规模与投资体量位居区域前列 [7] - 公司产品国内市场认可度高,风电法兰是国家电投、华能集团、金风科技等超过40家电力集团及风机制造商的主要供应商,产品已出口至西班牙、美国、德国等全球多个国家和地区,应用于全球百余个风电场,累计装机覆盖上万台风电机组 [7] - 公司已获评国家级专精特新“小巨人”企业、国家级绿色工厂、高新技术企业,同时也是国家级出口法兰锻件产品质量安全示范区龙头企业,并拥有多项省部级认定与荣誉 [7] 创始人背景与公司发展历程 - 公司创始人为胡全喜,曾任村党支部书记,其奋斗史从拖拉机手、铁匠到销售,于九十年代中期自筹资金创办“石化通用公司” [8][10] - 2007年,胡全喜抓住新能源机遇,联合投资者组建成立定襄县天宝风电法兰有限公司(集团前身) [11] - 2014年,公司通过并购6家企业成立集团,并投资5000万元启动年产300套风电塔筒项目,实现从法兰生产向塔筒制造的产业链延伸,完成产品结构升级 [11] - 创始人胡全喜跨界进入教育领域,成立天宝教育集团,并投资建设幼儿园与学校,两所教育机构在校学生700余人,带动就业150余人 [12] - 胡全喜在2008年至2018年间连续十年获评优秀企业家,并曾获山西省劳动模范、当选省人大代表等荣誉,其领导的天宝集团在十年间累计获得各类奖项68项 [12] - 胡全喜持续投身公益慈善,自2003年起个人用于救助帮扶的资金与物资累计价值超过180万元,受益群众达千余人次 [12] 二代接班与战略扩张 - 2021年,创始人胡全喜之子胡大为接棒,成为集团法定代表人、党支部书记、董事长 [12][14] - 胡大为上任后启动公司港股上市筹备工作,并推动实施“基于5G+云平台风力发电环锻件智能制造扩建项目”,该项目总投资2.23亿元,将产品最大直径从5米提升至10米,关键装备数控化率超80%,实现人均产值提升25%,年均管理费用降低约600万元 [14] - 2023年,企业参与制定多项行业标准,推动风电法兰产品占据全国市场份额约25%,并出口至印度、德国等20余个国家,同年在香港注册成立山西天宝(香港)有限公司 [14] - 2025年5月,公司与内蒙古包头市石拐区签约,建设年产15万吨风电法兰生产基地,总投资20亿元,预计达产后可新增年产值15亿元,同月,山西天宝集团太原公司正式成立 [14] - 胡大为曾获“山西省五一劳动奖章”、“山西省优秀企业家”、“山西省劳动模范”等荣誉称号 [15] 上市进程与资本市场规划 - 今年8月,山西省委金融办入企服务组赴忻州开展上市培育专项服务活动,山西天宝集团作为重点上市后备企业分享了上市规划及进展 [15] - 北交所专家在座谈会上针对企业疑问进行“一对一”解答,提出优化股权结构、完善合规体系等具体建议,并鼓励企业加速上市进程 [15] - 此次股份制改造是通往资本市场的核心前提,公司极有可能选择在北京证券交易所上市 [15]
芜湖三联锻造股份有限公司 2025年前三季度权益分派实施公告
公司2025年前三季度权益分派方案核心信息 - 公司2025年前三季度权益分派方案已获第三届董事会第七次会议审议通过 以现有总股本222,185,600股为基数 向全体股东每10股派发现金红利0.70元(含税) 共计派发现金15,552,992.00元 不送红股 不以资本公积转增股本 [1][2][6] 股东会与董事会审议情况 - 2024年年度股东会于2025年5月16日召开 审议通过了中期现金分红规划 若公司2025年半年度或三季度盈利且满足现金分红条件 拟增加一次中期分红 现金分红金额不低于相应期间归母净利润的10% 且不超过相应期间归母净利润 [1] - 第三届董事会第七次会议于2025年10月28日召开 审议通过了《关于2025年前三季度现金分红方案的议案》 [2] - 本次实施的分配方案与董事会审议通过的方案一致 且实施时间距离董事会审议通过不超过两个月 [4][5] 权益分派方案具体细节 - 权益分派基准:以公司现有总股本222,185,600股为基数 [2][6] - 现金分红标准:向全体股东每10股派0.700000元人民币现金(含税) [6] - 扣税后派发金额:通过境外机构(含QFII、RQFII)以及持有首发前限售股的个人和证券投资基金每10股派0.630000元 [6] - 个人所得税处理:持有首发后限售股、股权激励限售股及无限售流通股的个人股息红利税实行差别化税率征收 公司暂不扣缴 待个人转让股票时根据持股期限计算应纳税额 [6] - 差别化税率细则:持股1个月(含)以内 每10股补缴税款0.140000元 持股1个月以上至1年(含) 每10股补缴税款0.070000元 持股超过1年不需补缴税款 [6] - 证券投资基金税务:对香港投资者持有基金份额部分按10%征收 对内地投资者持有基金份额部分实行差别化税率征收 [6] 权益分派实施时间安排 - 股权登记日:2025年12月18日 [6] - 除权除息日:2025年12月19日 [6] - 现金红利发放日:2025年12月19日 [9] 权益分派对象与方法 - 分派对象:截至2025年12月18日下午深交所收市后 在中国结算深圳分公司登记在册的公司全体股东 [8] - 分派方法:委托中国结算深圳分公司代派的A股股东现金红利将于2025年12月19日通过股东托管证券公司划入资金账户 [9] - 自行派发:首发前限售股的现金红利由公司自行派发 [9] 方案实施相关调整 - 方案披露至实施期间公司股本总额未发生变化 [3] - 若在公告披露日至股权登记日期间总股本发生变化 公司将按分配比例不变的原则对分配总额进行相应调整 [2] - 本次利润分配方案实施后 公司控股股东、实际控制人及部分股东在招股说明书中承诺的减持价格将作相应调整 [10]
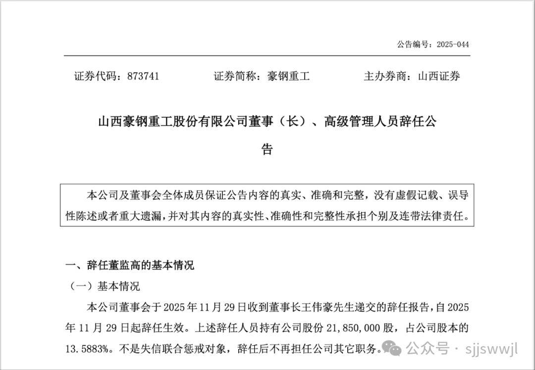
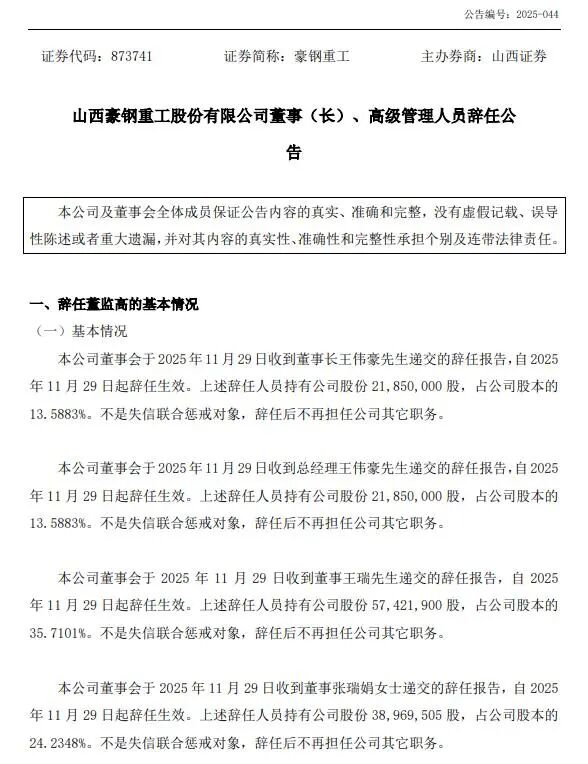
实控人全家“退位”,这个乡村“小巨人”IPO折戟后意欲何为?
新浪财经· 2025-12-04 08:41
核心事件:管理层重大变动 - 公司董事长兼总经理王伟豪、董事王瑞、董事张瑞娟于12月2日公告辞职,辞任自11月29日起生效[1][5][21] - 三位辞职人员为家族成员,合计持有公司股份高达73.53%,是公司实际控制人[4][20] - 此次变动是公司2025年内第二次重大人事变动,调整后实控人家族成员已全部退出管理层[4][20] 管理层与股权结构 - 辞职的三位核心人员具体持股为:王伟豪持股2185万股(占总股本13.59%),王瑞持股5742.19万股(占35.71%),张瑞娟持股3896.95万股(占24.23%),三人合计持股1.18亿股,占总股本73.53%[6][22] - 公司实际控制人为王瑞、张瑞娟夫妇及其子女王伟豪、王伟倩,四人直接持股比例高达85.8%[8][24] - 为保障公司治理,董事会已推举现任董事王学斌代为履行董事长、总经理及法定代表人职责,王学斌于2024年10月加入公司,目前持股0.31%[7][23] 公司业务与市场地位 - 公司成立于2010年,是一家专业化锻造企业,主要产品为应用于煤矿机械设备的锻造配件[8][24] - 公司是国家级专精特新“小巨人”企业及山西省企业技术中心[8][24] - 根据行业协会证明,公司煤机锻件产品国内市场占有率近30%,省内市场占有率超过50%,国内同行排名第一[9][25] 历史财务表现 - 2022年及2023年,公司营业收入分别为4.16亿元和4.30亿元,归母净利润分别为1.16亿元和1.13亿元,毛利率持续维持在40%以上[9][25] 近期财务表现与风险 - 2025年上半年营收1.68亿元,同比下降15.33%;净利润3111.11万元,同比下降31.14%[12][29] - 2024年营收4.00亿元,同比下降7.11%;净利润8043.56万元,同比减少28.68%[12][29] - 2020年至2023年,公司经营活动产生的现金流量净额合计1.04亿元,仅占同期净利润总额4.03亿元的25.8%[12][29] - 2021年和2023年,经营活动产生的现金流量净额分别为-2430.65万元和-1229.07万元,均为净流出[12][29] - 截至2023年末,公司应收账款账面价值为2.62亿元,占流动资产比例约为53.8%[12][29] 上市历程与监管问询 - 公司曾于2017年挂牌新三板,2019年摘牌,2022年8月重新挂牌并明确以北交所为目标[10][26] - 2023年11月向北交所报送IPO申请并获受理,拟募资3.86亿元[10][26] - 2024年1月至9月,北交所累计发出三轮审核问询函,重点关注业绩增长可持续性、募集资金合理性及上市前大额分红等事项[10][26] - 2024年11月25日,公司董事会审议通过终止上市并撤回申请材料的议案,北交所于2024年12月20日正式下发终止审核决定[10][11][26][27] 分红政策与争议 - 2022年和2023年,公司分别现金分红9000万元和3216万元,合计1.22亿元[13][30] - 2024年度与2025中期分别派现9648万元和3216万元[13][30] - 以实控人家庭85.8%持股比例计算,其共计获得约1.10亿元分红,该金额与IPO募资计划中1.1亿元的补充流动资金额度相当[13][30] - 北交所问询要求公司说明在现金流不佳情况下进行大额现金分红的原因及合理性[13][30] 未来展望与潜在动向 - 实控人家族退出管理层后,公司可能选择引入职业经理人团队,目前代行职责的王学斌于2024年10月加入,可能预示公司向职业化管理转型[14][31] - 尽管家族退出管理层,但其持股比例未变,所有权与经营权分离的模式若有效实施,可能有助于提升公司治理水平,为后续资本运作奠定基础[14][31] - 市场分析认为,此次管理层变动可能是为了应对监管问询、优化公司治理结构,为下一次IPO冲刺做准备[14][32]