Workflow
铜及铜合金材料
icon
搜索文档
增持策略周报(20260126-20260201)-20260202
源达信息· 2026-02-02 19:44
报告核心观点 - 报告为一份增持策略周报,重点关注A股上市公司重要股东及管理层的增持行为,并基于增持事件、业绩增速及行业基本面筛选出三家重点公司:金田股份、片仔癀和三诺生物 [1][10][14] - 报告认为,增持行为彰显了股东或管理层对公司未来发展的信心,是筛选潜在投资机会的重要信号 [1][14][20][25] - 报告通过量化筛选,梳理了近一年(2025年2月1日至2026年2月1日)内符合特定条件的股东拟增持公司列表,为投资者提供更广泛的参考 [27][28] 本周A股增持事件情况总结 - **总体情况**:在2026年1月26日至2026年2月1日期间,共有4家上市公司发布重要股东拟增持公告,另有8家上市公司发布管理层增持公告 [1][10][12] - **重要股东拟增持详情**:报告列出了4家发布股东拟增持公告的公司,包括金田股份、绿通科技、海利生物和片仔癀 [11] - 金田股份:控股股东拟增持金额均值占总市值的比例为 **0.36%**,万得一致预期的2025-2027年归母净利润增速分别为 **59.40%**、**27.09%** 和 **15.22%** [11] - 片仔癀:控股股东拟增持金额均值占总市值的比例为 **0.42%**,万得一致预期的2025-2027年归母净利润增速分别为 **-10.59%**、**10.08%** 和 **13.76%** [11] - **管理层增持详情**:报告列出了增持金额占总市值比例超过 **0.05%** 的4家公司,包括弘亚数控、三诺生物、鹏翎股份和森特股份 [13] - 三诺生物:副董事长兼总经理增持金额为 **1,017.8万元**,占总市值比例为 **0.10%**,万得一致预期的2025-2027年归母净利润增速分别为 **10.58%**、**38.85%** 和 **22.50%** [13] 重点关注公司分析 - **金田股份**: - 增持与回购:控股股东计划在12个月内增持金额不低于 **5,000万元**,不超过 **10,000万元** [14]。公司同时计划回购金额不低于 **20,000万元**,不超过 **40,000万元** 的股份 [15] - 公司业务:是国内产业链最完整、品类最多的铜及铜合金材料龙头之一,同时深耕稀土永磁材料 [1][15]。产品覆盖新能源汽车、清洁能源、芯片算力、机器人等前沿领域 [1][16]。也是国内再生铜利用量最大的企业之一,实现再生铜全产业链闭环 [1][15] - **片仔癀**: - 增持计划:控股股东计划在2026年2月1日至7月31日期间增持金额不低于 **3亿元**,不超过 **5亿元** [2][20] - 公司业务:核心产品为拥有近500年历史的绝密级中药片仔癀,并拓展至肝病、感冒、皮肤科用药及安宫牛黄丸等多类产品 [2][21]。医药流通业务向专业营销模式升级,化妆品业务依托“片仔癀”、“皇后”品牌构筑国妆生态圈 [2][22][23] - **三诺生物**: - 增持行动:副董事长兼总经理于2026年1月29日增持公司股份 **57.18万股**,增持金额 **1,017.8万元**,增持后与其一致行动人合计持股比例由 **25.61%** 提升至 **25.72%** [3][25] - 公司业务:专注于糖尿病及慢病健康管理,产品从单一血糖检测转变为多指标检测系统,业务遍布全球 **187个国家和地区** [3][26]。正打造“生物传感+人工智能+医疗服务”的糖尿病智慧管理闭环 [3][26] 近一年部分上市公司重要股东增持情况 - **筛选逻辑**:报告对2025年2月1日至2026年2月1日期间发布股东拟增持公告的公司进行了筛选,标准包括:去除ST及被动增持、拟增持金额占市值比例均值 **>1%**、万得一致预期的2025-2027年归母净利润增速为正、评级机构家数 **>3家**,并结合行业景气度 [27] - **筛选结果**:报告列出了 **38家** 通过筛选的上市公司,涵盖石油石化、电子、医药生物、基础化工、汽车、机械设备、公用事业等多个行业 [28] - 例如:恒逸石化拟增持金额占市值比例达 **6.76%**,2025E归母净利润增速为 **85.84%** [28] - 万凯新材2025E归母净利润增速高达 **147.56%** [28] - 江淮汽车2026E归母净利润增速预期为 **394.91%** [28] - 南网能源2025E归母净利润增速预期为 **976.34%** [28]
金田股份(601609.SH):首批获得稀土永磁通用出口许可证,产能有望从9000吨提升至1.3万吨
新浪财经· 2026-01-12 10:23
行业整体态势 - 2025年11月中国稀土出口量达5493.9吨,较2024年11月的4416吨同比增长24.4% [1] - 2025年1-11月中国稀土累计出口58193.1吨,较2024年同期的52105吨同比增长11.7% [1] - 2025年11月稀土出口均价为0.90万美元/吨,较2024年11月的0.83万美元/吨有明显提升,行业呈现量价齐升态势 [1] - 供给端因开采和冶炼分离总量调控管理办法落地,国内稀土指标增速放缓,供给增幅大幅落后于需求扩张 [1] - 需求端受机器人、低空经济、军工等产业发展带动而释放,供需共振向好,稀土产业链展现出巨大战略价值 [1] 公司核心业务与地位 - 金田股份聚焦有色金属加工39年,形成以铜及铜合金材料、稀土永磁材料为核心的多品类产品矩阵 [2] - 公司是国内产业链最完整、品类最多、规模最大的铜及铜合金材料生产企业之一 [2] - 公司也是国内稀土磁材行业中技术较高、产品体系完善的企业之一 [2] - 公司自2001年起布局磁性材料业务,已有20余年深耕发展 [2] - 子公司科田磁业是“专精特新”小巨人企业及国家第八批制造业单项冠军 [2] 产能与国际化布局 - 公司设有宁波和包头两处磁性材料生产基地,其中包头基地一期已投产 [2] - 公司稀土永磁材料年产能已达到9000吨 [2] - 包头基地二期项目积极推进中,达产后总产能规模将提升至1.3万吨 [2] - 公司通过新设立的德国子公司加速国际化布局,以提升国际市场份额 [2] 行业政策与公司资质 - 2025年10月,商务部决定对稀土相关技术实施出口管制,中国稀土管控进入全链条时代 [3] - 商务部表示部分中国出口商已初步达到申请通用许可的基本要求 [3] - 金田股份是首批获得商务部/海关总署审批认可的稀土永磁通用出口许可的企业之一 [3] 产业协同优势 - 公司构筑了“先进铜材+稀土永磁材料”的独家产业协同优势 [4] - 在电磁能量转换装置中,铜是“电”的最佳载体,稀土永磁是“磁”的最佳来源之一,二者结合可实现效率、功率、体积的最优解 [4] - 新能源汽车、风电、工业/人形机器人、低空经济等行业同时是高端铜材与稀土永磁材料的核心需求方 [4] - 公司可为下游客户提供“铜材+磁材”的一站式组合解决方案,显著降低客户采购与管理成本 [6] 下游应用场景 - 稀土永磁产品广泛应用于新能源汽车、风力发电、高效节能电机、机器人、消费电子及医疗器械等多个高端领域 [2] - 在新能源汽车中,高导铜与高性能钕铁硼协同实现高续航、强动力 [4] - 在风力发电机组中,铜材与稀土永磁材料共同提升发电效率与可靠性 [4] - 在低空经济场景中,二者共同满足“轻量化、高功率”极端要求,是飞行器获得优异推重比和续航能力的基础 [4] - 在人形机器人场景中,核心部件同样需要高端铜材与稀土磁性材料的紧密结合 [5] - 在AI算力领域,子公司科田磁业已与国内液冷部件龙头企业达成合作并实现批量供货 [5] 公司竞争优势 - 公司最大的独家竞争优势在于先进铜加工与稀土永磁材料之间从研发、生产、客户、应用场景与市场的深度协同联动 [6] - 依托铜加工领域的行业龙头地位、全球化产业布局及齐备产品矩阵,公司可高效满足下游全球客户需求 [6] - 协同效应大大拓展了稀土永磁业务的客户基数与业务面积,并构建了强大的头部、优质客户粘性 [6]
金田股份:专注铜加工行业39年
证券日报网· 2025-12-19 23:14
公司概况与市场地位 - 公司专注铜加工行业39年,是国内规模最大且产业链最完整的企业之一 [1] - 2024年公司实现铜及铜合金材料总产量191.62万吨,铜材总产量已位居全球第一 [1] - 公司已形成深厚的文化底蕴与卓越组织力,具备显著的市场规模地位和全球化的产业布局 [1] 产品与业务布局 - 公司铜产品种类丰富,能够满足客户对棒、管、板带和线材等多类别铜材产品一站式采购需求 [1] - 公司铜产品已广泛应用于新能源汽车、清洁能源、通讯科技、电力电气、芯片半导体等领域 [1] - 公司构建了专业化的产品矩阵,并形成稳固的行业头部客户群体 [1] 核心竞争力与未来战略 - 公司拥有领先的制造与研发实力 [1] - 公司构筑了面向未来的绿色再生技术壁垒 [1] - 上述基础为公司成为世界级的铜产品和先进材料基地奠定了坚实基础 [1]
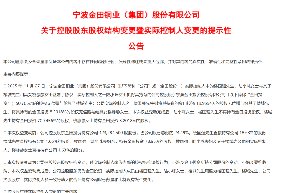
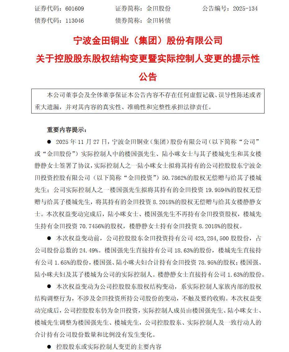
宁波铜王楼国强家族“分家产”推进子女接班,两子女合计获33亿元股份,儿子楼城两年前已任上市公司董事长
搜狐财经· 2025-12-03 12:00
公司实际控制权变更 - 公司控股股东金田投资股权结构发生变更,实际控制人楼国强、陆小咪夫妇将其持有的金田投资股权赠与子女[1] - 陆小咪将其持有的金田投资50.7862%股权赠与其子楼城,楼国强将其持有的19.9594%股权赠与其子楼城,将其持有的8.2018%股权赠与其女楼静静[6] - 权益变动完成后,楼城持有金田投资70.7456%股权,楼静静持有8.2018%股权,陆小咪、楼国强不再持有金田投资股权[6] - 公司实际控制人由楼国强、陆小咪、楼城调整为楼国强、楼城,控股股东仍为金田投资[6][7] - 本次变动系家族内部基于长远规划及未来发展战略的调整,旨在适应公司发展需要[7][12] 股权结构与市值 - 控股股东金田投资持有公司24.49%的股权,对应4.23亿股股份[6][8] - 以2025年12月2日公司总市值176.1482亿元计算,金田投资持股市值约43亿元[8] - 根据分配方案,楼城、楼静静通过获赠股权间接持有的上市公司股份市值分别约为30亿元和3.53亿元,合计约33.5亿元[8] - 截至2025年12月3日,楼国强个人仍直接持有公司3.22115亿股,持股比例18.63%,为受益所有人、实际控制人及大股东[12] 管理层与继任安排 - 新任主要控制人楼城与楼静静均为80后,楼静静出生于1982年,楼城出生于1988年[6] - 楼静静曾历任公司人力资源部副经理、总裁助理等职[6] - 楼城曾历任公司秘书、总裁助理等职,自2017年12月起担任公司总经理,2023年4月起担任公司董事长兼总经理,2023年5月起担任宁波金田投资控股有限公司董事长[6] - 2023年5月18日,宁波金田投资控股有限公司法定代表人已由楼国强变更为楼城[12] - 公司表示本次权益变动不会影响公司经营的稳定性,不会引起管理层变动[12] 公司财务表现 - 2025年第三季度报告显示,公司年初至报告期末营业收入为917.65亿元,同比微降0.09%[9] - 年初至报告期末利润总额为6.86亿元,同比增长97.98%[9] - 年初至报告期末归属于上市公司股东的净利润为5.88亿元,同比增长104.37%[9] - 年初至报告期末归属于上市公司股东的扣除非经常性损益的净利润为4.00亿元,同比增长205.69%[9] - 年初至报告期末基本每股收益为0.40元/股,同比增长100.00%[11] - 报告期末总资产为287.90亿元,较上年度末增长11.58%[11] - 报告期末归属于上市公司股东的所有者权益为101.76亿元,较上年度末增长21.94%[11] - 自2020年上市至2025年前三季度,公司累计盈利37.45亿元,年均盈利超过6亿元[13] 行业地位与业务概况 - 公司已从铜冶炼加工企业升级为国内产业链最完整、品类最多、规模最大的铜及铜合金材料生产企业之一[12] - 2024年公司实现铜及铜合金材料总产量191.62万吨,铜材产量位居全球第一[13] - 2025年上半年公司实现铜及铜合金材料总产量91.98万吨,继续保持行业龙头地位[13] - 公司也是国内稀土磁材行业中技术较高、产品体系完善的企业之一,稀土永磁材料业务已成为第二增长极[12][13] - 公司在宁波、江苏、重庆、广东、包头及越南、泰国等地拥有国内外生产基地[12] 股票市场表现 - 2025年12月3日,公司股价开盘报10.19元,最高10.24元,收盘报10.21元,当日上涨0.2%[14] - 当日成交金额为5051.15万元[14]
金田股份铜与稀土双驱动累盈37亿 楼国强34亿元股权赠子女推进交班
长江商报· 2025-12-03 07:33
核心事件:实际控制人股权赠与与交班计划 - 公司实际控制人楼国强、陆小咪夫妇将其持有的控股股东股权无偿赠与子女,导致实际控制人变更为楼国强、楼城 [2] - 赠与的股权对应上市公司市值约为34亿元,其中楼城获赠部分对应市值30.55亿元,楼静静获赠部分对应市值3.54亿元 [3][5][6] - 此次股权赠与是实际控制人交班计划的关键一步,此前楼国强已于2023年将董事长职务交予儿子楼城 [4][12] 公司股权结构变动详情 - 权益变动前:楼国强、陆小咪夫妇合计持有控股股东金田投资78.95%股权,楼国强直接持有公司18.63%股份,楼城直接持有1.65%,楼静静直接持有1.63% [6] - 赠与方案:楼国强、陆小咪分别将金田投资19.96%、50.79%股权赠与楼城,楼国强将金田投资8.20%股权赠与楼静静 [5] - 权益变动后:楼城持有金田投资70.75%股权,楼静静持有8.20%股权,陆小咪、楼国强不再持有金田投资股权,但公司控股股东及一致行动人合计持股数量和比例未变 [5][6] - 控股股东金田投资持有公司24.49%股份,对应市值约43.19亿元 [6] 公司业务与行业地位 - 公司是全球领先的铜及铜合金材料供应商,也是国内稀土磁材行业产品体系完善的企业,实行铜与稀土双主业运营 [3][10] - 公司是中国500强企业,拥有宁波、江苏、重庆、广东、包头及越南、泰国等国内外生产基地 [10] - 2024年公司铜及铜合金材料总产量达191.62万吨,铜材产量位居全球第一,2025年上半年产量为91.98万吨 [10] - 稀土永磁材料业务已成为公司第二增长极 [11] 公司财务与经营业绩 - 公司盈利能力稳定,自2017年以来年度盈利均超过4亿元 [3] - 营业收入从2017年的359.93亿元增长至2024年的1241.61亿元 [11] - 2020年上市以来至2025年前三季度,累计盈利超过37.45亿元,年均盈利超过6亿元 [3][12] - 2025年前三季度实现营业收入917.65亿元,归母净利润5.88亿元,同比增长104.37%,创历史同期新高 [3][11] - 2020年至2024年归母净利润分别为5.12亿元、7.41亿元、4.20亿元、5.27亿元、4.62亿元 [11] 管理层交班历程与二代背景 - 实际控制人楼国强出生于1957年,1986年接手濒临倒闭的工厂并转型铜材加工,被称为“宁波铜王” [7][10] - 交班计划逐步推进:2017年楼城接任总经理,2023年4月楼城接任董事长,楼国强改任名誉董事长 [12][13] - 楼城出生于1988年,2011年进入公司,已历练15年,先后担任公司秘书、总裁助理等职务 [13] 市场表现 - 2025年初以来,公司股价上涨超过70% [4]
宁波富豪分家产,两名80后子女获赠34亿元股权
搜狐财经· 2025-12-02 15:39
股权变动核心信息 - 宁波富豪楼国强夫妇将价值约34亿元人民币的金田股份股票无偿转赠给子女楼城和楼静静,完成财富代际传承 [1] - 转让后,楼城和楼静静获赠的股权对应市值分别约为30.55亿元和3.54亿元 [1] - 本次变动为公司控股股东金田投资内部的股权结构调整,不涉及金田投资所持上市公司股份的变动,不触及要约收购 [1] - 变动后,公司实际控制人成员由楼国强、陆小咪、楼城调整为楼国强、楼城,但控股股东及一致行动人合计持股数量和比例未发生变化 [1] 公司及关键人物背景 - 金田股份的控股股东为宁波金田投资控股有限公司,成立于2007年,法定代表人楼城,注册资本2280万元 [2] - 宁波金田铜业(集团)股份有限公司成立于1992年,法定代表人楼城,注册资本超17亿元 [2] - 新任董事长兼总经理楼城为“80后”,自2011年进入公司工作,2023年4月起担任董事长和总经理 [2] - 楼静静同为“80后”,曾于2007年至2017年在公司任职 [2] - 创始人楼国强出生于1957年,现任公司名誉董事长,其家族在2025年胡润百富榜上财富值为90亿元,排名第807位 [2] 公司业务与财务表现 - 金田股份是一家铜及铜合金材料生产企业,于2020年上市 [2] - 2025年第三季度,公司营业总收入为917.65亿元,较去年同期微降0.09% [2] - 2025年第三季度,公司归母净利润为5.88亿元,较去年同期大幅上涨104.37% [2]
浙江富豪“分家产”,80后儿子楼城、女儿楼静静将获赠34亿元股票
每日经济新闻· 2025-12-02 06:50
股权结构变动 - 公司控股股东金田投资发生股权变更,实际控制人楼国强、陆小咪夫妇将其持有的金田投资股权无偿赠与给其子女楼城和楼静静[1] - 具体赠与方案为:陆小咪将其持有的金田投资50.7862%股权、楼国强将其持有的19.9594%股权赠与给楼城;楼国强将其持有的8.2018%股权赠与给楼静静[1] - 权益变动完成后,楼城持有金田投资70.7456%股权,楼静静持有8.2018%股权,楼国强和陆小咪不再持有金田投资股权[1] 股权价值与公司持股 - 金田投资持有上市公司4.23亿股股份,占公司股份总数的24.49%,市值约43.19亿元[5] - 通过此次分配,楼城、楼静静获赠的股权间接持有的上市公司股份市值分别为30.55亿元、3.54亿元,合计约34亿元[5] 实际控制人调整 - 权益变动后,公司实际控制人成员由楼国强、陆小咪、楼城调整为楼国强、楼城[12] - 楼国强仍直接持有金田股份18.63%的股份[12] - 公司控股股东仍为金田投资,控股股东及一致行动人合计持有公司股份数量和比例未发生变化[12] 公司业务与发展历程 - 公司从濒临倒闭的妙山砂轮厂起步,1986年时仅有7名职工、12万元固定资产且负债累累[5] - 1987年转型铜材加工并成功开发出H59、H62铜棒,1991年企业产值突破2000万元,1993年引进无氧线生产线后总产值达1.2亿元[7] - 2008年起加快国际化步伐,在美国、德国、日本、韩国、泰国、越南、中国香港等地均有布局[7] - 2020年在上交所主板上市,现已发展成为国内产业链最完整、品类最多、规模最大的铜及铜合金材料生产企业之一[7][9] 行业地位与经营业绩 - 公司是国内稀土磁材行业中技术较高、产品体系完善的企业之一,拥有国内外多个生产基地,员工数量达8000余名[9] - 2021至2024年,公司铜材产量年复合增长率为8%[9] - 2024年实现铜及铜合金材料总产量191.62万吨,铜材总产量位居全球第一[9] - 2025年上半年铜及铜合金材料总产量91.98万吨,继续保持行业龙头地位[9] - 今年前三季度实现营业收入917.65亿元,净利润5.88亿元,同比增长104.37%[9] 管理层信息 - 楼国强出生于1957年,现任公司名誉董事长,被称为“宁波铜王”,在2025年胡润百富榜上家族财富值为90亿元[5][9] - 陆小咪出生于1959年,曾任职于公司及金田投资,于2009年退休[9] - 楼城为“80后”,自2011年进入公司工作,现任公司董事长、总经理及金田投资董事长[10] - 楼静静同为“80后”,曾历任公司人力资源部副经理、总裁助理等职务[12]
浙江富豪“分家产”!80后儿子楼城、女儿楼静静将获赠34亿元股票
每日经济新闻· 2025-12-01 23:39
公司股权变动 - 控股股东金田投资的股权结构发生变更,实际控制人楼国强、陆小咪夫妇将其持有的金田投资股权无偿赠与予女楼城和楼静静 [1] - 赠与完成后,楼城持有金田投资70.7456%股权,楼静静持有8.2018%股权,楼国强和陆小咪不再持有金田投资股权 [1] - 此次权益变动系家族内部股权结构调整,不涉及金田投资所持上市公司股份变动,不触及要约收购,公司控股股东仍为金田投资 [12] 股权价值与市场表现 - 金田投资持有金田股份4.23亿股,占上市公司总股本24.49%,市值约43.19亿元 [5] - 楼城、楼静静通过获赠股权间接持有的上市公司股份市值分别为30.55亿元和3.54亿元,合计约34亿元 [5] - 金田股份最新股价报10.38元,当日上涨1.67%,公司最新总市值为179亿元 [13] 公司业务与行业地位 - 公司已从铜冶炼加工企业升级为国内产业链最完整、品类最多、规模最大的铜及铜合金材料生产企业之一,也是国内技术较高、产品体系完善的稀土磁材企业 [9] - 公司拥有宁波本部、宁波杭州湾、江苏、重庆、广东、包头及越南、泰国等国内外生产基地,员工数量达8000余名 [9] - 2024年公司实现铜及铜合金材料总产量191.62万吨,铜材总产量位居全球第一 [10] - 2025年上半年公司铜及铜合金材料总产量为91.98万吨,继续保持行业龙头地位 [10] 公司财务业绩 - 2025年前三季度公司实现营业收入917.65亿元 [10] - 2025年前三季度公司净利润为5.88亿元,同比增长104.37% [10] - 2021年至2024年,公司铜材产量年复合增长率为8% [10] 公司发展历程与创始人背景 - 实际控制人楼国强带领一度濒临倒闭的妙山砂轮厂逐步成长为中国民营企业500强,被称为“宁波铜王” [5][9] - 楼国强于1986年接手管理妙山砂轮厂,当时厂里仅7名职工、12万元固定资产且负债累累 [5] - 1987年公司成功开发出H59、H62铜棒,1991年企业产值突破2000万元,1993年总产值达到1.2亿元 [7] - 公司于2020年在上交所主板上市 [7] 管理层继任安排 - 楼城自2011年进入公司工作,历任公司秘书、总裁助理等职,2017年12月起担任公司总经理,2023年4月起担任公司董事长和总经理 [10] - 楼静静曾于2007年12月至2017年3月历任公司人力资源部副经理、总裁助理等职务 [12] - 权益变动后,公司实际控制人成员调整为楼国强和楼城 [12]
知名上市公司突发公告:两子女获赠34亿元股票
搜狐财经· 2025-12-01 08:54
控股股东股权结构变更 - 公司控股股东宁波金田投资控股有限公司股权结构发生变更,实际控制人楼国强、陆小咪夫妇将其持有的股权无偿赠与给子女[1] - 陆小咪将其持有的金田投资50.7862%股权赠与儿子楼城,楼国强将其持有的19.9594%股权赠与楼城,同时楼国强将其持有的8.2018%股权赠与女儿楼静静[1] - 权益变动完成后,陆小咪、楼国强不再持有金田投资股权,楼城持有70.7456%股权,楼静静持有8.2018%股权[3] 权益变动影响与原因 - 此次权益变动系实际控制人家族内部的股权结构调整,旨在从长远规划考虑,将公司实际控制权在家族内部进行调整以适应未来发展战略需要[3] - 变动不涉及金田投资所持公司股份的变动,不触及要约收购,公司控股股东仍为金田投资[5] - 实际控制人成员由楼国强、陆小咪、楼城调整为楼国强(其仍直接持有金田股份18.63%的股份)、楼城,控股股东、实际控制人及一致行动人合计持有公司股份数量和比例未发生变化[5] 涉及的股权价值与个人背景 - 金田投资持有金田股份4.23亿股,占上市公司股份总数的24.49%,市值约43.19亿元[3] - 根据分配方案,楼城、楼静静获赠的股权间接持有的上市公司股份市值分别为30.55亿元、3.54亿元,合计约34亿元[3] - 楼国强出生于1957年,曾长期担任公司董事长、总经理等职,带领公司前身成长为国内民营企业500强,被称为“宁波铜王”[3][5] - 楼城出生于1988年,自2011年进入公司工作,现任公司董事长、总经理及金田投资董事长[4] - 楼静静出生于1982年,曾历任公司人力资源部副经理、总裁助理等职务[5] 公司行业地位与经营业绩 - 公司是国内产业链最完整、品类最多、规模最大的铜及铜合金材料生产企业之一,也是国内稀土磁材行业中技术较高、产品体系完善的企业之一[5] - 2021至2024年,公司铜材产量年复合增长率为8%[6] - 2024年,公司实现铜及铜合金材料总产量191.62万吨,铜材总产量位居全球第一[6] - 2025年上半年,公司实现铜及铜合金材料总产量91.98万吨,继续保持行业龙头地位[6] - 2025年前三季度,公司实现营业收入917.65亿元,净利润为5.88亿元,同比增长104.37%[6] 实际控制人财富情况 - 在2025年胡润百富榜上,楼国强家族以90亿元的财富值排名807位,其核心资产为旗下A股上市公司金田股份[5]
宁波知名上市公司突发公告:两子女获赠34亿元股票
搜狐财经· 2025-11-30 18:26
公司控制权变更 - 控股股东金田投资的股权结构发生变更,实际控制人楼国强、陆小咪夫妇将其持有的股权无偿赠与给其子女楼城和楼静静 [1] - 具体赠与方案为:陆小咪将其持有的金田投资50.7862%股权、楼国强将其持有的19.9594%股权赠与楼城;楼国强将其持有的8.2018%股权赠与楼静静 [1] - 权益变动后,楼城持有金田投资70.7456%股权,楼静静持有8.2018%股权,陆小咪和楼国强不再持有金田投资股权 [3] - 此次变动系家族内部为适应公司未来发展战略需要进行的实际控制权调整 [4] - 变动后,公司控股股东仍为金田投资,实际控制人成员调整为楼国强(直接持有上市公司18.63%股份)和楼城 [6] 股权价值与持股情况 - 金田投资持有金田股份4.23亿股,占上市公司总股本的24.49%,市值约43.19亿元 [4] - 根据分配方案,楼城通过获赠股权间接持有的上市公司股份市值约为30.55亿元,楼静静间接持有的市值约为3.54亿元,合计约34亿元 [4] - 公司控股股东、实际控制人及一致行动人合计持有的公司股份数量和比例未发生变动 [6] 管理层背景信息 - 楼国强出生于1957年,自1986年10月至2023年4月在公司及其前身担任董事长、总经理等职,现任公司名誉董事长,曾带领前身妙山铜材厂发展为民营企业500强 [4] - 陆小咪出生于1959年,曾任职于公司及金田投资,于2009年2月退休 [4] - 楼城为“80后”,出生于1988年4月,自2011年进入公司工作,历任秘书、总裁助理等职,2017年12月起任总经理,2023年4月起任董事长兼总经理,2023年5月起任金田投资董事长 [5] - 楼静静同为“80后”,出生于1982年8月,2007年至2017年历任公司人力资源部副经理、总裁助理等职务 [6] 公司财务与经营业绩 - 2021至2024年,公司铜材产量年复合增长率为8% [7] - 2024年,公司实现铜及铜合金材料总产量191.62万吨,铜材总产量位居全球第一 [7] - 2025年上半年,公司铜及铜合金材料总产量为91.98万吨 [7] - 2025年前三季度,公司实现营业收入917.65亿元;净利润为5.88亿元,同比增长104.37% [7] 行业地位与背景 - 金田股份是国内产业链最完整、品类最多、规模最大的铜及铜合金材料生产企业之一 [6] - 公司也是国内稀土磁材行业中技术较高、产品体系完善的企业之一 [6] - 楼国强家族在2025年胡润百富榜上以90亿元财富排名第807位,核心资产为金田股份 [6]