Workflow
高管增持
icon
搜索文档
常熟银行:部分高管增持股份29.34万股,累计增持207.36万元
新浪财经· 2026-02-13 20:49
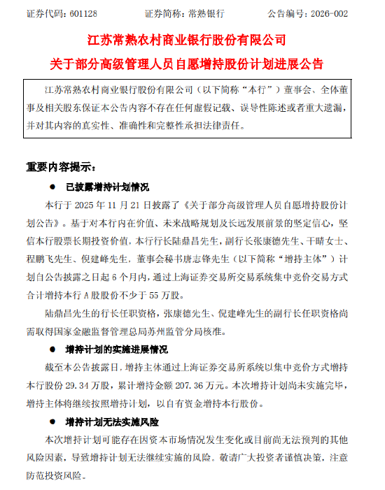
核心观点 - 常熟银行部分高级管理人员基于对公司内在价值及长远发展的信心,正在执行一项自愿增持股份计划,目前已完成部分增持,并承诺将继续完成计划 [1][3][4] 增持计划概况 - 增持计划于2025年11月21日首次披露,增持主体包括行长陆鼎昌、副行长张康德、干晴、程鹏飞、倪建峰及董事会秘书唐志锋 [1][3] - 增持主体计划自公告披露之日起6个月内,通过集中竞价交易方式合计增持公司A股股份不少于55万股 [1][4] 增持执行进展 - 截至2025年2月13日公告披露日,增持主体已通过集中竞价方式增持公司股份29.34万股 [1][4] - 已增持部分累计耗资207.36万元 [1][4] - 本次增持计划尚未实施完毕,增持主体将继续按照计划使用自有资金进行增持 [1][4]
惠城环保股价上涨,高管增持与业绩预期改善成主因
经济观察网· 2026-02-13 11:08
文章核心观点 - 惠城环保股价上涨受到高管增持、业绩预期改善、基金重仓持股、市场资金流入及技术面突破等多重因素综合影响 [1] 高管变动 - 公司董事张新功增持公司股份3.11万股,占公司总股本的0.0155% [2] - 高管增持行为被市场解读为管理层对公司未来发展有信心,对股价形成正面支撑 [2] 业绩经营情况 - 公司2025年业绩预告显示,预计归属于上市公司股东的净利润为5,500万元至7,000万元,同比增长29.11%至64.32% [3] - 业绩预增得益于催化剂业务市场布局深化、海外业务拓展以及废塑料化学循环项目的推进 [3] 机构持仓分析 - 信达澳亚基金旗下两只基金重仓持有惠城环保,合计持股199.69万股 [4] - 机构投资者的持仓增强了市场对公司的关注度,股价上涨使相关基金实现浮盈 [4] 资金面情况 - 当日主力资金净流入约4977万元,主力资金流入占比为23% [5] - 资金面的积极变化对股价上涨形成直接推动 [5] 技术面情况 - 股价在当日突破20日均线(101.62元) [6] - MACD指标出现金叉迹象,短期技术面有所转强 [6]
鹏翎股份实控人拟增持股份,传递长期发展信心
经济观察网· 2026-02-12 09:54
核心观点 - 公司实际控制人发布增持计划,拟投入2000万元至4000万元增持公司股份,旨在传递对公司长期发展的信心 [1] - 增持行为被视为积极信号,短期对股价形成支撑,但公司面临业绩预亏、商誉减值及现金流压力等基本面挑战,可能部分抵消增持的积极影响 [2] - 公司当前估值水平显著高于行业,市场已部分定价增持预期,长期股价表现需关注基本面风险的化解进展 [3] 增持计划详情 - 增持主体为公司董事长兼实际控制人王志方,其个人持股比例较高 [1] - 增持计划实施时间为2026年1月24日发布 [1] - 增持金额范围为2000万元至4000万元 [1] - 增持规模约占公司当前流通市值的0.69%至1.37% [1] 市场反应与影响 - 自增持公告发布后至2月12日,公司股价累计上涨约8.94% [2] - 同期,汽车零部件板块整体涨幅为0.64%,公司股价表现显著跑赢行业 [2] - 同期A股市场整体回暖,部分涨幅可能受市场整体走势驱动 [2] 公司基本面与风险 - 公司2025年全年业绩预亏,亏损范围为1.68亿元至2.28亿元 [2] - 业绩预亏主因是河北新欧项目商誉减值约2.8亿元 [2] - 公司应收账款同比增长55.89%,现金流承压 [2] - 增持计划凸显了内部人对公司热管理项目等新业务长期布局的信心 [2] 估值分析 - 公司当前市盈率为92.61倍 [3] - 该估值水平显著高于行业中枢 [3] - 高估值反映市场已部分定价增持预期,若后续业绩未能改善,可能加剧股价波动风险 [3]
长虹华意:关于公司部分董事和高级管理人员增持公司股份计划的公告
证券日报之声· 2026-02-04 22:09
公司管理层增持计划 - 公司部分董事和高级管理人员计划增持公司股份,增持计划自公告披露之日起3.5个月内实施 [1] - 增持方式为通过公开市场集中竞价交易 [1] - 合计增持金额不低于人民币335.83万元 [1] - 增持资金来源为业绩激励基金和自有资金 [1]
天立国际控股(01773)获执行董事罗实增持合共124.9万股
智通财经网· 2026-02-04 21:10
公司股份增持与持股情况 - 公司执行董事、主席兼行政总裁罗实于2026年2月3日及4日在公开市场购买合共124.9万股公司普通股,占公司已发行股份总数约0.06% [1] - 2月3日购买的平均价格为每股约港币2.52元,2月4日购买的平均价格为每股约港币2.64元 [1] - 紧随购买后,罗实直接及间接共持有公司9.25亿股股份,占公司已发行股份总数约44.21% [1] 管理层信心与未来计划 - 罗实对集团的业务前景及展望充满信心 [1] - 在符合适用的法律及监管要求下,罗实不排除会在适当时候进一步增持公司股份的可能性 [1] 购股权授予情况 - 罗实已根据购股权计划获授3000万份购股权,使其有权认购3000万股股份 [1] - 该等购股权于本公告日期概无行使 [1]
内蒙古兴业银锡矿业股份有限公司关于高级管理人员增持公司股份的公告
上海证券报· 2026-02-04 01:59
高级管理人员增持股份 - 公司董事、副总裁兼董事会秘书孙凯于2026年2月3日通过集中竞价交易方式增持公司股份40,000股 [1] - 此次增持后,孙凯合计持有公司股份240,000股,本次增持股份占公司总股本的0.0023% [1] - 增持行为基于对公司未来发展信心及长期投资价值的认可 [1] - 增持的高级管理人员承诺在增持后六个月内不减持所持股份,不进行内幕交易、敏感期买卖和短线交易 [2] - 本次增持行为符合相关法律法规及交易所规定 [1] 公司股价异动情况 - 公司股票于2026年1月30日、2月2日、2月3日连续三个交易日收盘价格跌幅累计偏离23.70%,触发交易异常波动标准 [5] - 经公司核查,股价异动主要原因是公司主营产品白银等市场价格近期出现显著波动 [6] - 公司确认前期披露信息无误,近期经营情况正常,内外部经营环境未发生重大变化 [6] - 公司、控股股东及实际控制人在异动期间不存在应披露未披露的重大事项及买卖公司股票的情形 [6]
北汽蓝谷高管集体增持超1450万元
证券日报网· 2026-01-15 14:13
公司增持计划详情 - 北汽蓝谷及控股股东北汽集团的部分董事、高级管理人员及骨干团队共计22人计划增持公司股份 [1] - 增持主体包括北汽集团党委书记、董事长张建勇以及北汽集团党委常委、副总经理,北汽蓝谷党委书记、董事长张国富等 [1] - 增持计划自2026年1月14日起6个月内实施,通过集中竞价方式,合计拟增持金额不低于1450万元,不超过1640万元 [1] 增持动机与背景 - 增持基于对公司长期投资价值的认可以及对公司“三年跃升”及“十五五”发展战略的信心 [1] - 增持目的包括增强投资者信心和保护投资者利益 [1] 市场与行业观察 - 在资本市场,高管增持被视为观测公司信心的关键风向标 [2] - 此次增持计划的规模与层级远超寻常,集团与上市公司两级董事长联手推动,核心管理团队几乎全员参与 [2] - 此举在中国上市车企乃至整个上市公司群体中都颇为罕见 [2] 公司治理意义 - 管理层通过直接持股与公司价值增长紧密捆绑,不再仅仅是单一角色的“职业经理人” [2] - 此举有助于真正建立起风险共担、利益共享的现代企业治理机制 [2]
梅花生物部分高管拟增持3.04亿元至3.5亿元公司股份
智通财经· 2026-01-14 21:28
核心公告摘要 - 梅花生物部分董事、高级管理人员及其他核心管理层或技术骨干合计76名成员计划增持公司股份 [1] - 增持计划实施期限为自2026年1月14日起最长不超过12个月(2026年1月14日-2027年1月13日) [1] - 增持方式为通过二级市场购买,使用合法自有资金或自筹资金 [1] - 拟合计增持股份金额不低于3.04亿元,不高于3.5亿元(均含交易费用) [1] - 增持价格将根据市场情况确定,本次增持不设价格上限 [1] 增持主体与规模 - 增持主体为公司董事、高级管理人员及其他核心管理层或技术骨干,共计76人 [1] - 计划增持总金额区间为3.04亿元至3.5亿元人民币 [1] 增持计划细节 - 增持实施窗口期为2026年1月14日至2027年1月13日,最长不超过12个月 [1] - 增持通过二级市场进行,资金来源于增持主体的合法自有或自筹资金 [1] - 增持未设定价格上限,价格将根据市场情况确定 [1]
北汽蓝谷(600733.SH)高管集体增持超1450万元,为投资者注入了一剂“强心针”
智通财经网· 2026-01-13 16:15
公司管理层增持行动 - 北汽蓝谷共计22名集团及上市公司管理层计划以自有资金通过集中竞价方式增持公司股票 [1] - 增持金额合计超过1450万元人民币 [1] - 增持行动基于对公司未来持续稳定发展的信心和长期投资价值的认可 [1] 增持行动的象征意义与市场影响 - 管理层集体大手笔增持为投资者注入了一剂“强心针” [1] - 增持以最具说服力的方式表达了对公司战略方向、经营拐点及长期价值的坚定信念 [1] - 此举意味着管理层敢于跳出传统国企的“舒适区”,以创业者的姿态投身于企业跃升发展和价值实现 [1] 行业背景 - 当前新能源汽车行业竞争处于白热化阶段 [1] - 当前市场情绪波动剧烈 [1]
北汽蓝谷高管集体增持超1450万元,为投资者注入了一剂“强心针”
智通财经· 2026-01-13 16:15
公司高管增持行动 - 北汽蓝谷共计22名集团及上市公司管理层计划以自有资金通过集中竞价方式合计增持公司股票,增持金额超过1450万元人民币 [1] - 增持人员包括北汽集团董事长张建勇和北汽蓝谷董事长张国富 [1] - 管理层增持是基于对公司未来持续稳定发展的信心和长期投资价值的认可 [1] 增持行动的背景与意义 - 增持发生在新能源汽车行业竞争白热化、市场情绪波动剧烈的背景下 [1] - 管理层集体大手笔增持被视为向投资者注入了一剂“强心针” [1] - 增持行动以最具说服力的方式表达了管理层对公司战略方向、经营拐点及长期价值的坚定信念 [1] - 此举意味着管理层敢于跳出传统国企的“舒适区”,以创业者的姿态投身于企业跃升发展和价值实现 [1]