综合国力

搜索文档
全球安全资产变革的历史规律及对我国的启示
搜狐财经· 2025-10-13 11:18
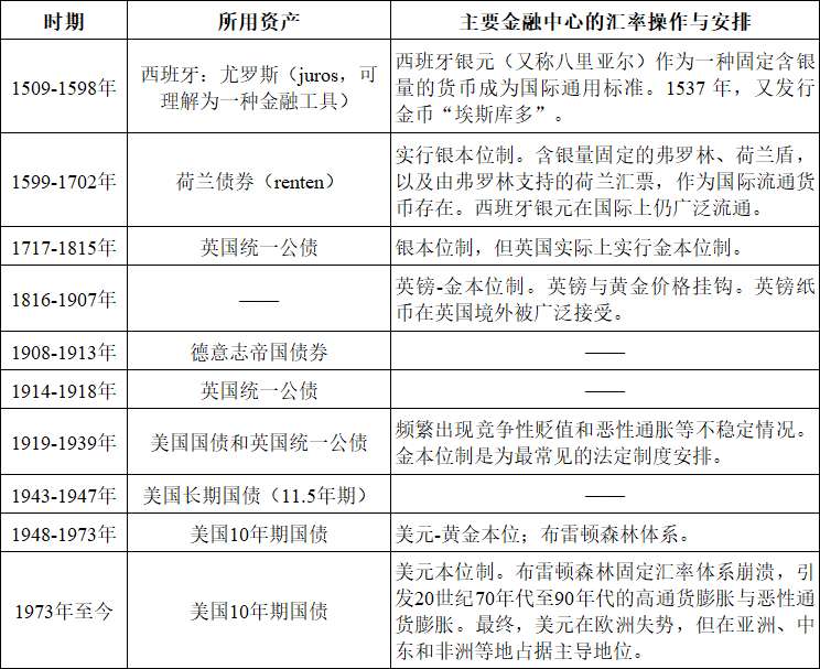
全球安全资产演变历史规律 - 安全资产需在市场动荡时保持稳定名义收益、高流动性及低信用风险,并充当价值储藏手段 [2] - 安全资产通常以溢价交易,反映投资者持有的非货币收益,即“便利收益率” [2] - 安全资产需满足信用风险低、市场风险低、市场流动性高、通胀风险有限、汇率风险低及非系统性风险有限五个条件 [2] - 安全资产多为主要储备货币发行国的国债,如美国国债在全球安全资产组合中占很大比例 [2] - 安全资产的形成与货币主导地位密切相关,两者相互强化 [3] - 全球安全资产演进历程是国际格局变迁的金融映射,与国际货币发展史息息相关 [3] - 历史案例包括西班牙尤罗斯(1509-1598年)、荷兰债券(1599-1702年)、英国统一公债(1717-1815年)及美国国债(1973年至今) [4] 全球安全资产核心支撑条件 - 综合国力优势是根本支撑,需国家综合实力具有绝对优势,如西班牙掌控白银贸易、荷兰建立债券体系及英国支撑英镑地位 [5] - 经济规模需达全球领先水平,例如19世纪英国经济总量占全球比重超40%,二战后美国GDP占比一度达56% [5] - 需具备关键技术控制力与保障全球贸易通道的军事实力 [5] - 危机应对能力决定市场信任,体现在极端风险下的流动性保障,如荷兰东印度公司债券机制、英格兰银行危机应对及美联储美元互换网络 [6] - 制度性体系优势可将国力转化为持久影响力,包括规则制定权、清算网络控制权及流动性供给支配权 [7] - 制度架构是货币霸权形成和维持的核心因素,即便国力衰减,体系惯性仍能支撑主导地位延续数十年 [7] - 二战后苏联卢布、日元、欧元挑战美元失败,因未能同时突破规则制定、清算控制、流动性供给三重制度屏障 [8] 当前国际货币体系变革特征 - 美元体系面临综合国力基础承压,2025年第一季度美国GDP环比按年率计算萎缩0.3%,为2022年以来首次季度萎缩 [10] - 美国制造业在GDP中占比略高于10%,较20世纪60年代的25%大幅下降,制造业空心化问题积重难返 [10] - 美国联邦债务总额突破36万亿美元,债务与GDP比率达123%,国债利息支出超过国防预算 [10] - 制度公信力与危机应对能力遭质疑,美国对近40个国家实施经济金融制裁,美元占全球外汇储备份额由2000年的72%降至不到60% [11] - 83个国家央行已将人民币纳入官方储备,阿根廷、沙特等国人民币储备占比超过10%,IMF预计2030年人民币全球外汇储备占比将突破5% [11] - 技术变革加速解构传统制度优势,超过20%的石油贸易采用非美元结算,数字货币技术推动跨境支付成本降低约40% [12] - 比特币等加密资产市值高达3万亿美元,对主权货币构成一定替代 [12] 人民币国际化发展机遇与路径 - 中国作为世界第二大经济体,经济增长潜力大,财政状况总体稳健,中国国债对全球投资者吸引力增强 [13] - 需夯实综合国力根基,保持经济高质量发展,提升全球经济占比,强化高端制造业与数字技术竞争优势 [14] - 需提升危机应对能力与市场信任度,深化国债市场改革,引入多元化做市商机制,延长银行间市场交易时间,丰富国债期货产品体系 [15] - 构建多层级流动性供给体系,扩大双边本币互换协议规模,充实金砖国家应急储备安排,探索覆盖东盟的区域流动性救助机制 [15] - 需构建规则制定、清算和流动性“三位一体”制度型开放新优势,建设高标准金融规则体系,完善跨境数据流动管理框架 [16] - 升级人民币跨境支付系统(CIPS),实现与欧元区TARGET2、亚洲清算网络的互联互通,加快数字人民币跨境应用 [16] - 推动大宗商品人民币计价结算突破,提升原油期货人民币结算比例,建立能源人民币长期合约机制 [16] - 深化金融开放和宏观审慎管理,通过资本项目有序开放引导资本项逆差平衡贸易顺差,依托亚投行发行人民币计价基建专项债券 [17]
布局30年终亮剑!中国不再克制,发出战争警告,美国:不敢开战
搜狐财经· 2025-08-11 10:57
中美贸易摩擦升级 - 美国对所有中国进口商品加征10%关税 并在一个月内将电动汽车和半导体芯片等高科技产品关税提升至25% [3] - 中国对美国部分农产品征收15%报复性关税 涵盖大豆 玉米和部分肉类等 [4] - 贸易摩擦导致全球制造业供应链调整 市场价格波动和投资信心受挫 [3] 美国政策动机与影响 - 美国以保护制造业和工人就业为由实施关税措施 但被经济学界视为贸易保护主义延续 [4] - 美国农产品出口受重创 尤其依赖中国市场的大豆和玉米等作物 [4][11] - 高额关税推高美国消费品价格 并导致依赖中国原材料的制造业利润下降 [11] 中国战略反制与立场转变 - 中国采取明确强硬立场 通过经济反制和军事威慑回应单边挑衅 [4][5][7] - 中国驻美大使馆发布罕见强硬声明 表示已做好斗争到底准备 [5] - 外交部重申不惹事但绝不怕事的态度 强调应对挑战的充分准备 [7] 军事能力与战略平衡 - 中国高超音速武器东风-17导弹达10马赫速度 射程覆盖2500公里 [8] - 歼-20和歼-35隐形战机在隐身涂层和雷达反射截面积等指标接近或超过美国F-22和F-35 [8] - 海军造船速度是美国的3至5倍 包括驱逐舰 护卫舰和综合补给舰等 [8] 美国战略评估与应对 - 美国军方评估显示在台海和南海冲突中获胜可能性显著下降 [11] - 美国国防部长声称不寻求开战但需保持足够实力 表态相对谨慎 [9] - 五角大楼重申避免军事冲突但保持高度准备状态 [9] 全球关注与未来走向 - 中国强硬声明引发全球媒体广泛关注 被视为立场重大转变 [5] - 冲突可能从经济领域蔓延至战略对抗 取决于美国是否回归理性对话 [13] - 中国以完整产业链和国防实力为支撑 打破美国单方面施压局面 [13]
“十四五”成绩单来了!这场发布会信息量很大
中国能源网· 2025-07-09 17:42
经济发展 - 经济总量连续跨越110万亿、120万亿、130万亿,今年预计可以达到140万亿左右,增量预计超过35万亿 [2] - 对世界经济增长的贡献率一直保持在30%左右,前4年经济增速平均在5.5% [2] - 中国是全球第一制造业大国、第一货物贸易大国、第一外汇储备大国、第一能源生产大国、第一人力资源大国 [6] 创新驱动 - 第一艘国产电磁弹射航母福建舰下水,第一艘国产大型邮轮"爱达·魔都号"建成运营,大型LNG运输船全球领先 [3] - 全球第一座第四代核电站石岛湾基地投入商业运行 [3] - 中国空间站"天宫"全面建成运营,"嫦娥六号"实现全球第一次月球背面无人采样返回,国产大飞机C919实现商业飞行 [4] 绿色发展 - 森林覆盖率提高到25%以上,新增森林面积相当于1个陕西省的面积,贡献了全球新增绿化面积的四分之一 [4] - 空气质量优良天数比例稳定在87%左右,比"十三五"时期提高了3个百分点 [4] - 新能源发电装机规模历史性超过煤电,建成了全球最大清洁发电体系,每用3度电就有1度是绿电 [4] - 2024年可再生能源发电量达到3.46万亿千瓦时,约为"十三五"末的1.6倍 [7] 安全保障 - 建成了全球规模最大的电力基础设施体系,发电装机容量占全球三分之一 [5] - 能源自给率保持在80%以上,2024年油气总产量首次超过4亿吨油当量、发电量达10万亿千瓦时 [7] - 东北地区粮食产量占全国25.3%,原油产量占全国21% [5] 区域协调发展 - "西电东送"输电能力超过3亿千瓦,"东数西算"八大枢纽节点算力规模约占全国70% [5] - 西部地区中欧班列累计开行3.7万列、占全国近一半 [5] 基础设施建设 - 高速公路充电桩数量4年翻了两番多,覆盖了98.4%的高速公路服务区 [7] - 已建成44条特高压输电通道,另有4条正在建设 [8] - 全国用电负荷创了14.65亿千瓦的历史新高,发电量达到329亿千瓦时 [8] 资源利用效率 - 2024年单位GDP能耗比"十三五"末下降11.6%,是全球能耗强度下降最快的国家之一 [8] - 2024年主要资源产出率比"十三五"末提高约12%,全国焚烧处理生活垃圾2.68亿吨,比"十三五"末增长83.6% [8] 绿色生活方式 - 2024年全国新能源汽车保有量达到3140万辆,比"十三五"末的492万辆增长5倍多 [10] - 一级能效家电销售额占比高达90% [10]
“十四五”前4年经济增速平均值5.5%,还有这些亮点
第一财经· 2025-07-09 15:46
综合国力突飞猛进 - 2025年中国经济总量预计达到140万亿 对世界经济增长贡献率保持在30% [1] - "十四五"前4年经济增速平均值5.5% 内需对经济增长平均贡献率86.4% [1] - 全球百强科技创新集群数量达26个(全球第一) 高新技术企业超46万家 [1] - 经济总量增量超35万亿 相当于广东、江苏、山东三省经济总量之和 [4] - 制造业增加值连续15年全球第一 200多种主要工业品产量世界第一 [5] - 拥有全球最大高速公路网、高铁网、港口网等基础设施体系 [5] 内需潜能释放 - 最终消费对经济增长平均贡献率56.2%(较"十三五"提高8.6个百分点) [8] - 资本形成对经济增长平均贡献率30.2% 投资侧重补短板利长远 [8] - 2024年底全国充电基础设施总量达1281.8万台 支撑新能源汽车普及 [8] - 90%县级行政中心实现30分钟上高速 50万人口以上城市高铁覆盖率97% [9] 科技创新与重大工程 - 全员劳动生产率、全社会研发经费投入指标符合预期 [4] - 102项重大工程进展顺利 预计年底前全部完成目标 [8] - 基础设施构筑"新支撑" 科技攻关赋能"新活力" 生态建设创造"新奇迹" [8] - 贵阳至南宁高铁等交通设施投运 川藏铁路等工程稳步建设 [9] 民生福祉提升 - 城镇新增就业稳定在1200万人/年以上 服务业就业占比提升至48.8% [13] - 九年义务教育巩固率、基本养老/医疗保险参保率稳定超95% [13] - 新增劳动力平均受教育年限超14年 每千人口执业医师数从2.9增至3.6人 [13] - 国家基本公共服务标准覆盖81项项目 [13]
郑栅洁谈“中国变酷了”:反映综合国力四个“突飞猛进”
中国新闻网· 2025-07-09 14:33
经济实力 - 中国是全球第一制造业大国、第一货物贸易大国、第一外汇储备大国、第一能源生产大国、第一人力资源大国 [1] - 拥有世界上规模最大的中等收入群体和社会保障体系 建成了全球数量最多的5G基站 [1] - "十四五"以来每年制造业增加值超过30万亿元 连续15年稳居全球制造业首位 [1] - 200多种主要工业品产量世界第一 实体经济根基不断增强 [1] 创新能力 - 中国拥有全球规模最大的研发人员队伍 全球百强科技创新集群数量达26个、占比全球第一 [1] - 高新技术企业超过46万家 科技感显著增强 [1] - 2024年"三新"经济增加值超过24万亿元 相当于北京、上海、广东地区生产总值总和 [1] 软实力 - 中国国际影响力和感召力明显上升 共建"一带一路"成为全球共同繁荣之路 [2] - 单方面免签"朋友圈"扩大至47国 "中国游""中国购"持续升温 [2] - 2024年外国旅客入境量增长96% [2] 抗冲击能力 - 粮食生产实现"21连丰" 2023年产量迈上1.4万亿斤新台阶 [2] - 能源自给率保持在80%以上 2024年油气总产量首次超过4亿吨油当量 [2] - 发电量达10万亿千瓦时 形成煤、油、气、核、可再生能源多轮驱动的能源供应体系 [2]