恒达集团控股(03616)
搜索文档
今起停牌!603616,筹划重大资产重组!
中国经济网· 2026-01-22 13:12
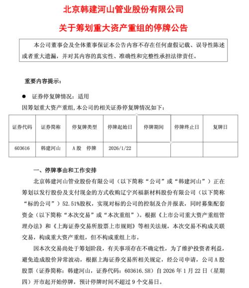
交易核心方案 - 公司正在筹划以发行股份及支付现金的方式收购辽宁兴福新材料股份有限公司52.51%的股权,实现对标的公司的控制及合并报表,同时募集配套资金 [1] - 本次交易不构成关联交易,构成重大资产重组,但不构成重组上市 [1] - 公司已与主要交易对方签署《购买资产意向协议》,具体交易方式、方案、价格及作价等安排尚待后续协商确定 [3] 交易进程与市场反应 - 公司A股股票自2026年1月22日开市起停牌,预计停牌时间不超过9个交易日 [2][3] - 公告前一日(1月20日),公司股价涨停,涨幅达10.07%,收盘价为6.23元/股,公司总市值为24.38亿元 [4] 收购方基本面 - 公司传统主业为预应力钢筒混凝土管、钢筋混凝土排水管的研发、生产和销售,并新增混凝土外加剂及环保业务 [3] - 前三季度公司实现营业总收入5.48亿元,同比增长37.39%;归母净利润976.12万元,同比实现扭亏 [4] 标的公司情况 - 标的公司兴福新材是一家新三板挂牌公司,成立于2014年,经营范围包括危险化学品生产、特定监控化学品生产等 [4] - 2025年上半年,兴福新材的归母净利润为2077.66万元,扣非后净利润为1934.13万元,同比分别大幅增长294.02%和304.69% [4] 交易性质与行业观点 - 本次收购被视为围绕主营业务进行的产业链延伸与强化,属于同行业或强相关领域的整合 [3] - 行业观点认为,此次整合能够形成协同效应,有利于提升公司整体竞争力、产品优势及市场份额,属于积极的良性并购 [3]
603616“跨界并购”,提前涨停
新浪财经· 2026-01-21 22:32
韩建河山(603616)拟跨界并购新三板公司兴福新材,而就在公告发布的前一天,公司股价却提前涨 停。 1月21日晚,韩建河山发布公告,公司正在筹划以发行股份及支付现金的方式收购辽宁兴福新材料股份 有限公司(简称"兴福新材")52.51%股权,实现对标的公司的控制及合并报表,同时募集配套资金。公 司股票自2026年1月22日开市起开始停牌,预计停牌时间不超过9个交易日。 本次交易不构成关联交易,构成重大资产重组,但不构成重组上市。本次交易目前尚存在不确定性,具 体交易方式、交易方案以后续公告披露的信息为准。 记者关注到,就在重组的公告发布前一日(即1月20日),公司股票已提前涨停。当日分时图显示,开 盘不足半个小时,9时53分公司股价就已经涨停,最终以涨停板收盘,全天成交额为2.09亿元,公司股 票当日登上了龙虎榜,股价异动也引发了市场关注。随后1月21日公司股票就已经停牌,原因是重要事 项未公告。 | 韩建河山 2026-01-20 分时 6.23 | ■ 10.07% | 注:以下为复权后的数值 | | | --- | --- | --- | --- | | | | 开盘价 | 5.75 | | 6.15 ...
603616,筹划重大资产重组!明起停牌!
证券时报· 2026-01-21 20:12
核心交易公告 - 公司正在筹划以发行股份及支付现金方式收购辽宁兴福新材料股份有限公司52.51%的股权 以实现控制及合并报表 同时募集配套资金 [2] - 本次交易不构成关联交易 构成重大资产重组 但不构成重组上市 [2] - 公司已与主要交易对方签署《购买资产意向协议》 具体交易方式、方案、价格及作价等安排尚待后续协商确定 [3][4] 停牌安排 - 公司A股股票自2026年1月22日开市起停牌 预计停牌时间不超过9个交易日 [3][4] - 停牌原因为维护投资者利益 避免股价异常波动 待事项确定后将及时公告并申请复牌 [4] 公司近期业绩 - 前三季度公司实现营业总收入5.48亿元 同比增长37.39% [4] - 前三季度归属于上市公司股东的净利润为976.12万元 同比实现扭亏为盈 [4] - 年初至报告期末营业收入为5.48亿元 同比增长37.39% 归属于上市公司股东的净利润为976.12万元 [5]
停牌前涨停!603616 重大资产重组
中国基金报· 2026-01-21 20:08
交易公告与停牌安排 - 韩建河山于1月21日晚间公告,正筹划以发行股份及支付现金方式收购新三板公司辽宁兴福新材料股份有限公司52.51%的股份,并募集配套资金,预计构成重大资产重组 [2] - 交易双方已于1月20日签署《购买资产意向协议》[3][4] - 韩建河山自1月22日起停牌,预计停牌时间不超过9个交易日;兴福新材自1月21日起停牌 [2] 交易标的与估值 - 交易标的为兴福新材52.51%的股份,停牌前其股价为17.88元/股,总市值为39.48亿元 [2] - 交易对方为陈旭辉、高巷涵、郭振伟及营口福兴同创企业管理中心,截至2025年6月30日,其合计持股比例恰好为52.51% [6] - 若交易完成,上述交易对方将不再持有兴福新材股份 [6] 交易双方业务对比 - 兴福新材专注于芳香族产品研发、生产和销售,主要产品包括特种工程塑料PEEK中间体、农药及医药中间体等 [10] - 韩建河山传统主业为预应力钢筒混凝土管、钢筋混凝土排水管的研发、生产和销售,同时有混凝土外加剂及环保业务 [10] - 兴福新材的盈利能力优于韩建河山 [9] 财务表现对比 - 2025年上半年,兴福新材营业收入为2.47亿元,同比增长25.20%;归母净利润为2077.66万元,同比增长294.02%;扣非后净利润为1934.13万元,同比增长304.69% [11][12] - 同期,韩建河山营业收入为3.10亿元,同比增长103.08%;归母净利润为637.61万元,同比增长118.71%;扣非后净利润为602.16万元,同比增长116.69% [14][15][17] - 在公告发布前夕的1月20日,韩建河山股价涨停,报收6.23元/股,涨幅10.07%,总市值为24.38亿元 [2]
603616,筹划重大资产重组,明起停牌

证券时报· 2026-01-21 19:51
交易方案核心信息 - 公司正在筹划以发行股份及支付现金的方式收购辽宁兴福新材料股份有限公司52.51%的股权,以实现对标的公司的控制及合并报表,同时计划募集配套资金 [1] - 本次交易已与主要交易对方签署《购买资产意向协议》,但具体交易方式、交易方案、发股价格、交易作价等安排尚待后续协商确定 [1] - 根据相关法规,本次交易不构成关联交易,构成重大资产重组,但不构成重组上市 [1] 股票交易状态 - 公司A股股票自2026年1月22日开市起开始停牌,预计停牌时间不超过9个交易日 [1] - 停牌原因为维护投资者利益,避免造成股价异常波动 [1] - 停牌期间公司将根据进展履行信息披露义务,待事项确定后将及时发布公告并申请复牌 [2] 公司近期业绩表现 - 前三季度公司实现营业总收入5.48亿元,同比增长37.39% [2] - 前三季度归母净利润为976.12万元,同比实现扭亏为盈 [2]
停牌前涨停!603616,重大资产重组
中国基金报· 2026-01-21 19:33
【导读】韩建河山拟筹划重大资产重组,公告交易前夕涨停 1月21日晚间,韩建河山(603616)发布公告称,公司正在筹划以发行股份及支付现金的方式,收购辽宁兴福新材料股份有限公司(以 下简称兴福新材)52.51%的股份,并募集配套资金,预计构成重大资产重组。 兴福新材是一家新三板挂牌公司。针对上述交易事项,兴福新材计划自1月21日起停牌。停牌前,兴福新材股价报17.88元/股,总市值为 39.48亿元。 在上述公告发布前夕,韩建河山以重要事项未公告为由,自1月21日起停牌一天。如今,韩建河山计划自1月22日起停牌,预计停牌时间 不超过9个交易日。 1月20日收盘,韩建河山股价报6.23元/股,涨幅达10.07%,总市值为24.38亿元。 明确在1月20日签订意向协议 作为一家在新三板挂牌的公司,兴福新材在1月21日发布公告称,韩建河山拟收购公司52.51%的股份,从而实现对公司的控制及合并报 表。 兴福新材、韩建河山均公告称,1月20日,韩建河山与本次交易的主要交易对方陈旭辉、高巷涵、郭振伟,以及营口福兴同创企业管理 中心(有限合伙)(以下简称福兴同创)签署《购买资产意向协议》。 兴福新材2025年半年报显示, ...
恒达集团控股(03616) - 截至2025年12月31日止之股份发行人的证券变动月报表
2026-01-05 18:34
股本与股份情况 - 截至2025年12月31日,公司法定/注册股本总额为2400万港元[1] - 截至2025年12月31日,公司法定/注册股份数目为24亿股,每股面值0.01港元[1] - 截至2025年12月31日,公司已发行股份(不包括库存股份)数目为12亿股[2] - 截至2025年12月31日,公司库存股份数目为0[2] - 截至2025年12月31日,公司已发行股份总数为12亿股[2]
恒达集团控股委任李曼为执行董事
智通财经· 2025-12-30 22:21
公司人事变动 - 齐春风女士因退休计划,自2025年12月30日起退任公司执行董事及提名委员会成员 [1] - 李曼女士自2025年12月30日起获委任为公司执行董事兼董事会提名委员会成员 [1]
恒达集团控股(03616)委任李曼为执行董事
智通财经网· 2025-12-30 20:02
公司人事变动 - 齐春风女士因退休计划,自2025年12月30日起退任公司执行董事及提名委员会成员 [1] - 李曼女士自2025年12月30日起获委任为公司执行董事兼董事会提名委员会成员 [1]
恒达集团控股(03616.HK):齐春风退任执行董事
格隆汇· 2025-12-30 20:01
公司高管变动 - 公司执行董事齐春风因退休计划退任 自2025年12月30日起生效 [1] - 李曼获委任为公司执行董事兼董事会提名委员会成员 自2025年12月30日起生效 [1]