Workflow
金融风控
icon
搜索文档
反洗钱师考试网:黄金交易暴增,国家急缺的“金融风控官”怎么考?
搜狐财经· 2026-02-11 15:42
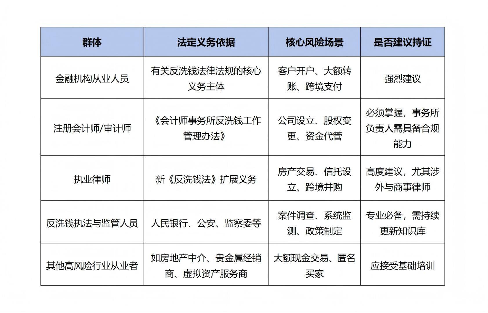
黄金市场交易现象与风险 - 北京菜百首饰总店工作日人潮涌动 呈现买卖两旺的矛盾景象 一方面有投资者一次性卖出8公斤金条套现近900万元 另一方面小克重金条受追捧致柜台前排长队 [1] - 近期金价剧烈波动导致贵金属回购业务激增 部分金店已开始对回购业务进行限额管理 并在非交易日暂停回购服务 [1] - 大额套现频繁出现 千万元级别交易时有发生 同时小克重金条备受追捧 投资者通过分批购买控制风险 [1] 异常交易与洗钱风险 - 大额资金异常流动可能带来洗钱隐患 同一位客户短期内频繁进行大额黄金买卖或使用非本人账户交易等行为可能涉及洗钱风险 [1] - 黄金具有价值稳定、易于变现的特性 可能成为非法资金转移的工具 在金价剧烈波动时期 大量资金快速进出市场更需要专业监控 [1] - 黄金交易渠道日益多样化 线上平台、线下实体店、私人交易并存 增加了资金流向追踪的难度 [2] - 投资者“买涨不买跌”的心理可能被利用来制造虚假交易 从而掩盖非法资金流动 [2] - 金价高位震荡使交易量激增 部分金店单日回购量大幅上升 现金流压力明显增加 [1] 行业反洗钱能力与挑战 - 非金融机构的贵金属交易商往往缺乏专业的反洗钱监控体系和人员配置 [3] - 即使如菜百等大型金店 也仅通过限额管理和预约制度进行风险控制 缺乏对可疑交易的深度分析能力 [3] - 反洗钱义务主体广泛 包括金融机构从业人员、注册会计师、执业律师、反洗钱执法与监管人员以及其他高风险行业从业者如房地产中介和贵金属经销商 [1] 反洗钱专业人才需求与职业发展 - 2025年1月1日新《反洗钱法》正式实施 首次将“从业人员专业能力提升”纳入法律配套保障体系 [4] - 2025年9月16日印发的《会计师事务所反洗钱工作管理办法》进一步明确了特定非金融机构反洗钱人员的职责与能力门槛 [4] - 在此背景下 反洗钱师这一专业职业应运而生 覆盖金融机构及会计师事务所、律师事务所、房地产企业、贵金属交易商等特定非金融机构 [4] - 反洗钱师正成为金融安全领域的“守门人” 对于黄金珠宝、房地产、律师、会计等行业从业人员而言 掌握反洗钱专业知识已从“加分项”变为“必备技能” [4] - 随着新《反洗钱法》实施 金融机构和特定非金融机构对反洗钱专业人才的需求呈爆发式增长 持有反洗钱师证书的专业人员已成为保障金融安全不可或缺的力量 [5] 反洗钱师专业认证 - 中国企业财务管理协会推出了反洗钱师职业能力(水平)考试 认证体系分为初级、中级和高级三个级别 [4] - 考生免费获得《反洗钱师理论基础》和《反洗钱师实务指南》两本教材 考试基于教材综合出题 采取全国统一线上机考形式 [5] - 初级考试题型包括单选题、多选题和判断题 中级考试增加论述题 高级考试侧重实战应用 通过5个真实案例分析考察解决复杂问题的能力 [5] - 一家知名金店工作人员透露 金价波动加剧后每天会遇到多笔大额回购业务 其中不乏短期内重复交易的客户 这类模式已被纳入可疑交易监控范围 识别这些模式需要专业反洗钱师的知识与经验 [5]
又见违法发放贷款案!商丘农商银行2900万贷款失守 两员工获刑
新浪财经· 2026-02-09 09:20
案件核心事实与判决 - 商丘农商银行两名员工曹某与张某甲因违法发放贷款罪被判刑 案件涉及两笔贷款总额2900万元 其中2000万元贷款仅偿还利息506.25万元 900万元贷款偿还本金100万元及利息530.71万元 最终两笔贷款均逾期多年未能收回[1][2][3][4][5] - 一审法院认定曹某与张某甲均为主犯 分别判处有期徒刑三年六个月和二年六个月并处罚金 二审法院改判张某甲为从犯 判处有期徒刑二年缓刑二年并处罚金1万元 维持对曹某的原判[1][7][10] - 案件始于2013年 商人张某通过其控制的公司签订虚假车辆购销合同并提供虚假发票 虚构贷款用途 曹某作为分理处主任负责贷前调查 张某甲作为B岗信贷员协助 二人未认真审查资料、用途及偿还能力便发放贷款 并在贷款逾期后多次违规续贷、展期和重组[3][4][5] 银行内部风控失效的具体表现 - 贷前调查形同虚设 曹某与张某甲未对贷款资料、用途和偿还能力进行认真审查即放行2000万元贷款[1][3] - 岗位制衡完全失效 在发放900万元贷款时 因缺少信贷员 曹某直接指使主管会计在贷款资料上签字 在2014年续贷过程中 曹某还冒充张某甲在审批材料上签字[4][5] - 贷后管理严重失职 在借款人张某已无力偿还的情况下 曹某与张某甲仍多次为其办理续贷、展期和重组 导致损失持续扩大[1][4][5] 案件反映的行业普遍性问题 - 商丘农商银行暴露了“重业务拓展、轻风险管控”、“重形式审查、轻实质调查”、“岗位制衡失效”等问题 在银行业尤其是部分中小金融机构中具有一定普遍性[13] - 同类案件在该行并非个例 2014年至2016年间 另有员工胡某峰、郭某萍甲等人因违法发放贷款共计5800万元并造成特别巨大损失而获刑[12] - 行业监管数据显示 2025年涉及信贷业务违规的罚单近3000张 其中百万级罚单达214张 农商行相关罚单超过900张 国有行与股份行的信贷业务罚单也均突破600张[13] 外部风险与监管关注 - 外部“黑灰产”势力与银行“内鬼”相互勾结的危害巨大 不仅造成信贷资金损失 更从内部架空风控体系 侵蚀金融诚信根基 并可能衍生洗钱等犯罪[13] - 金融监管总局强调 治理金融领域“黑灰产”需要多方协作 金融机构必须扛牢全面风险管理的主体责任 持续健全完善风险管理体系[14]
21调查|7年期车贷来了 车企“超低息”大促有点儿猛
21世纪经济报道· 2026-01-27 22:33
行业促销动态 - 2026年开年,多家新能源车企掀起“7年低息”促销潮,包括特斯拉、小米、小鹏、理想、吉利银河、岚图等品牌,打破了传统新车车贷1-5年的常规期限 [1] - 促销方案以低月供、低首付为核心卖点,各车企均设置了明确的截止日期,集中在2026年1月至2月底之间,属于限时促销措施 [5][6] - 这股热潮的背后,是国家提振消费的政策导向,去年2月《关于发展消费金融助力提振消费的通知》提出,用于个人消费的贷款期限可阶段性由不超过5年延长至不超过7年 [2] 车企方案对比 - 各车企方案细节差异明显,核心区别集中在放贷/融资机构、首付要求、资金成本和车型覆盖等方面 [6] - 从放贷机构看,特斯拉与中信银行、浦发银行两家银行合作,其余车企主要由厂家金融或融资租赁公司支持,如吉致金融、东风汽金、小鹏融资租赁、易鑫金融等 [3][6][23] - 首付门槛跨度从0%到25%+,岚图推出0%首付,吉利银河、小鹏、理想、小米部分车型首付门槛在10%至20%+,特斯拉为高首付用户(25%+)提供更优惠费率 [3][6] - 资金成本方面,不同品牌的折合年化利率差距显著,特斯拉25%+首付方案利率最低为0.98%,理想部分车型利率最高达4.69%,小鹏、吉利银河、小米等品牌利率集中在1.9%-3.5%区间 [3][7] - 车型覆盖方面,岚图、小鹏等支持全系车型,而特斯拉、小米、理想等多聚焦主力走量车型,如Model 3/Y、YU7、L系列等 [3][8] 消费者财务影响分析 - 拉长还款周期至7年能大幅降低月供压力,以小米YU7为例,总车价25.35万元,首付4.99万元,融资20.36万元,7年低息方案月供为2593.48元,总利息支出为14252.28元 [10] - 相比之下,选择限时“3年0息”方案,首付需7.49万元起,融资17.86万元,月供高达4961.11元,但总利息为0 [10] - 小米汽车提供的贴息表详细对比了SU7和YU7系列车型在不同分期方案下的月供和日供,例如SU7 Max车型7年低息月供为3185元,日供105元 [11] - 拉长周期导致总利息支出增加,但降低了短期现金流压力,适合长期规划的消费者,而0息方案适合短期内有足够资金的消费者 [13] 车辆残值与保值率 - 采用7年期超长贷款存在隐忧,其还款周期已超出智能电动汽车的技术迭代周期,老车型残值可能面临加速下滑风险 [13] - 据中国汽车流通协会数据,2025年10月,插电混动车型保值率为43.7%,纯电动车型保值率下滑至42%,而同期传统燃油车保值率普遍在50%以上 [14] - 然而,推出“7年低息”方案的部分车企主力车型保值率表现较高,根据《2025年中国汽车保值率研究报告》,纯电动保值率排名前五的车型包括小米SU7(86.05%)、问界M9(82.44%)、理想MEGA(78.56%)、吉利银河星愿(78.01%)、特斯拉Model X(76.38%) [16] 金融机构风控与消费者准入 - 更长周期、更低首付的贷款模式增加了金融机构的风控压力,对其风险评估、定价等核心能力提出更高要求 [19] - 主要难点包括缺乏长周期个人信用数据模型,以及抵押品后期残值评估和处置的难度增加 [19] - 因此,金融机构提高了对消费者的准入门槛,例如特斯拉的7年低息方案审核对个人资质要求更高,仅两家银行可选,许多客户因资质不符未能通过终审 [20] - 融资租赁公司的客户准入相对“更灵活”,但在“7年低息”方案中也适当提高了门槛,如小鹏融资租赁要求消费者提供全国范围内的房产证明、公积金/社保连续一年缴纳证明 [20] 融资模式与法律权属 - 当前车企的“7年低息”方案主要涉及两种金融模式:银行贷款(如特斯拉)和融资租赁/厂家金融(如小米、小鹏、理想等) [23] - 在融资租赁模式中,普遍采用“售后回租”形式,车辆牌照登记在消费者名下,但车辆所有权在还款期满前属于融资租赁公司,机动车登记证书(“绿本”)需抵押给金融机构 [24][25] - 法律上,融资租赁合同与贷款合同性质不同,核心差异体现在车辆所有权的归属和转移规则上,在融资租赁中,一旦承租人逾期违约,车辆可能被收回,前期支付的“分期款”可能被视为租金且无权要回 [24][25] - 律师建议消费者在采取融资租赁模式时,应仔细阅读合同条款,明确车辆所有权归属、违约金、手续费等,对于不理解或有问题的条文应及时提出异议 [26]
商业航天热已经传到银行了!招行浦发放卫星,放贷已经卷到外太空了?
搜狐财经· 2026-01-22 16:53
银行跨界商业航天 - 招商银行与浦发银行已实际投资并发射了名为“招银金葵”和“浦发数智”的专属卫星 [1] - 该行为标志着银行业与商业航天领域出现了跨界联动 [1] 卫星应用的核心目的 - 银行发射卫星并非用于传统观测或营销,核心目的是构建金融风控的“天眼”系统 [1] - 该系统旨在解决传统人工贷后管理在偏远山区、海上及荒漠等区域的监测难题 [1] - 通过卫星遥感与AI分析,可实时监控抵押物状态与项目进度,例如塔吊运转、楼宇建设层数及集装箱位置 [1] - 该系统实现了天地数据打通,对项目异常可秒级预警,据称精度达到95%以上 [1] - 此举能有效识别并防范如“表演式施工”等企图蒙骗银行的行为 [1] 对银行业竞争格局的潜在影响 - 银行业竞争已从传统的利率、服务层面,升级至包含太空监测能力在内的科技维度 [2] - 未来银行实力评估可能需综合考虑其利率水平与在太空是否拥有专属监测“眼线” [2] - 行业可能出现更多银行排队发射卫星以增强风控与竞争力的趋势 [2]
招行、浦发成功将卫星送上太空!通过遥感技术,银行可远程实现对楼盘贷后风险的实时监测
每日经济新闻· 2026-01-21 00:13
事件概述 - 2026年1月16日,招商银行与浦发银行的卫星“招银金葵号”和“浦银数智”在山东日照附近海域成功发射入轨 [1] - 两颗卫星均隶属于我国首个全球组网的低轨卫星物联网星座“天启星座” [1] - 此次发射由谷神星一号海射型运载火箭执行,成功将天启星座06组4颗卫星送入近地轨道 [3] 银行参与情况与战略布局 - 招商银行已发射3颗卫星:“招银1号”(2024年12月)、“招银2号”(2025年3月)及本次的“招银金葵号”(2026年1月16日)[6] - “招银金葵号”标志着招商银行“宽带+窄带”协同的低轨卫星通信矩阵正式成型 [5] - 浦发银行为最新加入卫星发射行列的银行,发射了“浦银数智”卫星 [6] - 目前已有3家股份制银行成功发射卫星:平安银行(2020年“平安1号”、2022年“平安2号”)、招商银行、浦发银行 [8] 技术合作与星座构成 - “招银金葵号”与“浦银数智”卫星均由国家级专精特新重点“小巨人”企业北京国电高科科技有限公司自主研发运营 [5][6] - “天启星座”一期由38颗低轨小卫星组成 [5] - 本次发射的卫星是“天启星座”37-40星之一,是自去年5月完成一期全球组网后的重要增强发射,将显著提升星座服务效能 [6] 卫星技术应用与业务赋能 - 银行发射卫星主要用于完善自身风控能力,通过卫星遥感技术实现对贷款项目进展、抵押物状态等的远程实时监控 [3] - 招商银行将遥感卫星技术深度融入金融风控体系,用于贷后监测 [5] - 通过自研的零售信贷楼盘贷后风险管理系统,招商银行实现对全国范围内一手按揭楼盘的高精度施工监测,施工进度监测精度达95%以上 [5] - 招商银行称,通过卫星数据能够更好地监测市场动态、优化风险管理,并为客户提供更精准的金融产品和服务 [6] - 浦发银行将依托“天启星座”的物联网数据获取能力,进一步完善智能风控与综合服务体系,在重大自然灾害等极端场景下,通过卫星链路快速恢复并提供关键基础金融服务 [8] - 平安银行通过“星云物联计划”构建天地一体化物联网解决方案,创新供应链金融业务 [8] 行业趋势与展望 - 卫星遥感技术在银行业的运用已经日渐普及 [8] - 随着商业航天热潮持续推动组网等成本下行,相关运用的渗透率有望进一步提升 [8]
最后报名机会 | 全球贸易变局下的航运合规与风控实务研讨会
Refinitiv路孚特· 2025-12-09 14:20
活动背景与核心观点 - 全球贸易格局深度重塑,中美经贸关系变化、关税政策频繁调整及海运物流链条复杂局势为跨境企业带来新的不确定性与合规压力[1] - 国际贸易合规已从“后台支持”跃升为企业战略布局与风险防控的核心能力[1] - 伦敦证券交易所集团(LSEG)携手亿海蓝举办线下研讨会,旨在协助企业把握政策动态、理解监管趋势、提升贸易链条透明度与合规能力[1] 研讨会核心议题 - 航运贸易风险识别的最新趋势与实务洞察[2] - 航运与物流数据在金融合规、制裁筛查和风控体系中的作用[2] - 美国制裁及出口管制体系的最新发展与企业应对策略[2] - 典型案例、最佳实践与企业构建高韧性合规体系的实操经验[2] 会议议程与环节 - 活动包含主题演讲“航运贸易合规洞察与最佳实践”[3] - 设置两场圆桌讨论,主题分别为“航运物流与制裁合规数据在金融风控中的应用实践”及“美国制裁与出口管制的最新发展与应对策略”[3][7] 参与机构与嘉宾 - 主办方为伦敦证券交易所集团(LSEG)与亿海蓝[1] - 演讲及讨论嘉宾来自亿海蓝、君合律师事务所、APEX爱派克斯国际物流集团及LSEG等机构[5][6][9][10][12][14] - 嘉宾职务涵盖机构事务总监、项目经理、副总裁、合伙人、资深律师、高级合规经理及业务主管等[5][6][9][10][12][14] LSEG World-Check产品与服务介绍 - World-Check是用于履行KYC和第三方尽职调查筛查义务的工具,拥有超过**25年**历史,被全球大型公司使用和信赖[17][18] - 数据库提供准确可靠信息,帮助金融机构及受监管实体遵守反洗钱、打击恐怖主义融资、反贿赂反腐败等法规[19][21] - 数据库包含**超过400万条**高度结构化的记录,信息源自可靠公共领域渠道,用于识别潜在金融犯罪活动及监控政治敏感人物[26] - 覆盖范围包括政治敏感人物、国有实体、全球制裁名单、负面媒体、船只信息等**10余个**特定数据集[28] - 拥有遍布五大洲的研究中心,全天候监控数千个可靠媒体来源及官方名单,确保信息准确与更新[30] - 数据包含数百个特定关键字和**60多个**风险主题,支持针对性筛查并减少误报[32] - 产品可轻松集成,支持本地部署、云端或第三方解决方案,与各种工作流筛查平台融合[23]
嘉宾阵容发布 | 全球贸易变局下的航运合规与风控实务研讨会
Refinitiv路孚特· 2025-12-04 17:07
活动背景与核心议题 - 全球贸易格局深度重塑,中美经贸关系变化、关税政策频繁调整及海运物流链条复杂局势为跨境企业带来新的不确定性与合规压力[1] - 国际贸易合规已从“后台支持”跃升为企业战略布局与风险防控的核心能力[1] - 伦敦证券交易所集团携手亿海蓝在上海举办线下研讨会,旨在协助企业把握政策动态、理解监管趋势、提升贸易链条透明度与合规能力[1] - 活动重点议题包括航运贸易风险识别的最新趋势与实务洞察、航运与物流数据在金融合规与风控中的作用、美国制裁及出口管制体系的最新发展与企业应对策略,以及构建高韧性合规体系的典型案例与实操经验[2] 活动议程与参与者 - 活动议程包括主题演讲“航运贸易合规洞察与最佳实践”及两场圆桌讨论,分别聚焦“航运物流与制裁合规数据在金融风控中的应用实践”和“美国制裁与出口管制的最新发展与应对策略”[3][7] - 演讲与讨论参与者包括亿海蓝的机构事务总监兼研究院负责人刘帆、项目经理黄一凡、副总裁盛尊阔,君合律师事务所合伙人汤伟洋、资深律师王丝雨,APEX爱派克斯国际物流集团高级合规经理Kay Zhang,以及LSEG中国区客户尽职调查与第三方风险管理业务主管姚钦渊[5][6][9][10][12][14] - 多位银行代表也参与了圆桌讨论[6] LSEG World-Check产品与服务 - World-Check是LSEG旗下的产品,提供准确且结构化的信息以帮助客户履行KYC和第三方尽职调查筛查义务,已有超过20年的历史,被全球最大的公司使用和信赖[17][21] - 数据库提供超过400万条格式高度结构化的记录,信息源自声誉良好的公共领域渠道,用于识别潜在的金融犯罪活动并满足对政治敏感人物的监控要求[26] - 产品优势在于结合全球情报、人类专业知识与前沿技术,帮助识别隐藏的金融系统风险[19] - 全球拥有数百名专业研究人员和分析师,遵守严格的研究指南,从可靠来源收集信息[21] - 研究中心遍布五大洲,全天候监控制裁名单、监管和执法机构清单及数千个可靠的媒体来源,以确保信息准确和最新[30] World-Check数据覆盖范围与功能 - 数据覆盖范围广泛,包括政治敏感人物及其关系密切人士和家庭成员、国有实体和国家投资企业、全球制裁名单、叙述性和隐性制裁、全球监管和执法机构列表、负面媒体、受制裁证券、伊朗经济利益、最终受益人、船只信息以及用于付款筛查的制裁数据集[28] - 数据包含数百个特定关键字和60多个风险主题,帮助进行过滤和深挖,以执行更有针对性的筛查并减少误报[32] - 功能可链接相关主题,帮助搜索和识别犯罪网络与关联[33] - 数据经过完整的结构化、聚合和去重,可根据客户要求通过本地部署、云端或第三方解决方案传送,并能与各种工作流筛查平台轻松融合[23]
组合风险监控大升级!教你一招识破持仓“雷点”
Wind万得· 2025-10-21 06:41
行业监管动态 - 国家金融监督管理总局对三家大型金融机构开出合计近1.4亿元行政罚单 [1] - 处罚理由包括贷款、票据、保理等业务管理不审慎,投资运作不规范,监管数据报送不合规,系统管控不到位 [1] - 问题根源在于贷后管理、投资风控与系统监控多环节的综合失守,风险监控体系未能提前发现高危风险成分 [1] 金融机构风控痛点 - 日常风险核查依赖人工操作,导致风险预警遗漏 [3] - 难以对持仓风险进行动态监测,真实风险水平常被低估 [4] - 风险报告撰写耗时耗力,导致风险信息上报延迟 [4] AI风控解决方案特性 - 依托WindAI大模型实现组合风险动态预警 [6] - 实时监控组合全局风险动态,AI大模型智能判别风险程度 [7] - 覆盖5大类30+小类风险维度,报告一键生成并自动推送 [7][8] - 自动追踪组合成分的微小异常风险,直接生成图文并茂的风险报告 [10] 组合风险舆情分析 - 在报告周期内,组合舆情事件以中性为主,再融资事件数量最多,达37条,占比43.5% [13] - 付息兑付类事件共30条,占比35.3% [13] - 负面舆情主要集中在"舆情穿透-重仓"和"关联企业问题"两类,合计2条,占比2.4% [13] - 汇添富基金管理股份有限公司涉及5条舆情,包括基金经理变动、份额减少及ETF产品信息更新 [15] 组合风险成分分析 - 风险成分Top10中共计13项风险被触发,汇添富基金管理股份有限公司以5次风险预警位居首位 [20] - 中国建筑第七工程局有限公司的企业评分仅为8.92,处于"极高风险"区间 [20] - 淮安市投资控股集团有限公司的企业评分为41.54,已进入"中高风险"区间 [21] - 上海浦东发展银行股份有限公司的舆情评分为29.91,明显低于平均水平 [21] 具体风险事件案例 - 中国建筑第七工程局有限公司涉及买卖合同纠纷案件,案件已于2025年9月18日开庭 [24] - 杭州市城市建设发展集团有限公司涉及两起重大诉讼案件,舆情负面且重要程度高 [15] - 昆山创业控股集团有限公司计划发行5.0亿元用于借新还旧 [15] - 中国国家铁路集团有限公司完成两笔债券缴款,利率分别为2.4%和1.8% [31]
京东消金组了新班底,李波接下催债重任
搜狐财经· 2025-10-12 08:46
公司管理层变动 - 李波于10月10日正式获核准担任天津京东消费金融有限公司董事长,需在3个月内到任 [2] - 此次任命标志着京东消金基本完成新管理层搭建,此前在9月已有多位董事的任职资格获得核准 [3] - 李波拥有传统银行业背景,曾担任中国工商银行湖南省分行副行长,并于2021年3月加入京东,目前还担任京东未来数字科技有限公司法人及朴道征信董事 [3] 金融业务布局与股权结构 - 京东在2024年不断加码金融版图,于4月份收购捷信消金并将其更名为天津京东消费金融有限公司 [4][5] - 京东消金目前股权结构为:广州晶东贸易有限公司持股50%、网银在线(北京)商务服务有限公司持股15%、中国对外经济贸易信托持股12%、天津银行持股10% [5] - 广州晶东由北京京东世纪贸易有限公司全资持有,网银在线由京东科技控股全资持有,两者均为京东关联公司,显示京东对消金公司的强控制力 [6] 合规与运营风险 - 2024年8月,网银在线(北京)支付科技有限公司(京东钱包主体)因十项违法行为被警告,没收违法所得219万元,并处罚款约743万元,罚没共计962万元,相关责任人也被警告并罚款33万元 [7] - 京东消金目前涉及1913份开庭公告,其中作为原告有1598份,作为被告有284份,案由多为金融借款合同纠纷,对手方多为个人 [8] - 公司面临大量金融借款合同纠纷诉讼,例如在2025年9月于宁海县人民法院有多个开庭安排 [9]
人工智能重塑金融风控 从技术赋能到生态协同
经济观察报· 2025-06-27 20:20
人工智能重塑金融业 - 人工智能与大数据技术正在重塑金融业核心运营模式 中国金融科技领域已形成独特发展路径 百度文心一言、阿里通义千问等大模型相继落地 深度求索通过开源推动国产人工智能基础设施自主可控 [2] - 工商银行、招商银行等机构在应用层面率先探索人工智能应用 腾讯云与蚂蚁集团在技术输出领域占据领先地位 [2] - 腾讯云人工智能实时风控引擎支撑微众银行、微保等平台 并输出联邦学习与智能检测中台能力 蚂蚁集团构建全球领先图计算与人工智能风控系统 支持亿级用户实时交易与合规监管 [2] 银行信用评价体系重构 - 银行信贷系统经历信息化、数字化到智慧化演进 核心推动力是数据与技术深度融合 数据改变信用风险评价体系 技术打破银行服务边界 [3] - 传统信用风险评价体系依赖客户主动提供信息及行内数据整合 外部数据运用有限 数字生态发展使金融机构能接入更广泛外部关键信息 如产业链、供应链等维度数据 [3] - 通过整合外部信息与内部数据 运用人工智能等技术 金融机构可进行更全面、立体数据化分析 深刻改变传统信用风险评价体系 [3] 银行服务模式革新 - 技术进步推动银行服务模式革新 服务边界不再限于传统物理网点 通过线上渠道与线下网点深度融合 金融服务与产业场景结合 实现随时随地为客户提供个性化服务 [4] - 智能流程自动化(IPA)、人工智能等技术替代重复性高、流程化校验工作 业务处理时效从天级压缩至分钟级 [4] - 银行需借助数据技术深入挖掘客户潜在需求 创新重点从产品层面拓展至生态层面 融合业务、数据与技术进行更全面业务模式创新 [4][5] 普惠金融风控挑战 - 普惠金融场景中 小微企业、个体工商户及农户等群体获取金融服务难度较大 原因包括服务成本高 客群风险特征较高 信息不对称问题突出 [6] - 数据要素在数字化变革中成为关键基础性生产要素 具有边际效应递增特性 可重复使用且不同数据叠加能产生更丰富价值 [6] - 传统风控模型依赖有限特征数据 评估结果仅反映特定维度风险表现 风险管控能力有限 整合更多维度数据可构建更立体全面的风险防控体系 [7] 人工智能与图计算结合 - 蚂蚁集团反洗钱系统中 人工智能与图计算技术相辅相成 图计算构建基础关系网络 人工智能进行动态学习和智能决策 [9] - 图计算从异构多图建模和多风险域联合建模两个维度构建反洗钱能力 动态图网络可包含上百亿个节点 清晰追踪资金流向 识别潜在洗钱团伙行为模式 [9] - 人工智能在风险识别和分析研判方面发挥关键作用 深度学习历史可疑交易 融入交易模式、时间序列和图计算关系网络信息 自动发现异常交易行为 [10]