Workflow
基金分红
icon
搜索文档
一批绩优基金宣布分红
中国基金报· 2026-01-13 10:00
文章核心观点 - 2026年开年,一批绩优基金密集进行大比例分红,分红比例普遍超过10%,这反映了基金管理人在特定市场环境下对收益的兑现与回馈 [2] - 基金分红行为在主动权益基金和被动ETF中均有显著体现,其中华泰柏瑞沪深300ETF计划的分红总额有望刷新境内ETF单次分红纪录 [8] - 基金经理观点认为,当前市场正收益机会的核心驱动力在于国内外流动性的双重支撑,而非极低的估值 [6] 基金分红概况 - 2026年开年不到半个月,全市场已有超百只公募基金实施分红,累计分红金额超31亿元人民币 [8] - 2025年全年,超3600只基金产品宣布分红,累计分红金额超2400亿元人民币,较2024年增长7.5% [8] - 近期宣布分红的基金多为绩优主动权益基金,包括东吴嘉禾优势、长盛航天海工装备、国泰金马稳健回报、景顺长城公司治理、宝盈策略增长等 [8] 具体基金分红案例 - **中欧新趋势混合(LOF)A**:以2025年12月31日为收益基准日进行2026年度第一次分红,A份额分红方案为2.282元/10份基金份额,分红比例超12%,这是该基金时隔三年多首次分红 [3][4] - 中欧新趋势混合(LOF)其他份额分红方案:C份额为2.001元/10份,E份额为2.430元/10份,X份额为0.433元/10份 [5] - 截至2025年三季度末,中欧新趋势基金规模超60亿元人民币,其A份额近一年单位净值增长率超77%,排在同类基金前10%分位 [6] - **华泰柏瑞沪深300ETF**:计划每10份基金份额分红1.23元,本次分红总额有望达到110亿元人民币,将刷新境内ETF单次分红纪录 [8] 相关基金业绩表现 - 宝盈策略增长近一年单位净值增长率超117% [8] - 东吴嘉禾优势A近一年单位净值增长率超98% [8] - 国泰金马稳健回报A、景顺长城公司治理、长盛航天海工装备A等近一年业绩在50%至70%区间 [8] 基金经理市场观点 - 中欧基金权益投决会主席周蔚文认为,2026年上半年A股与港股市场正收益机会的核心驱动力在于国内外流动性的双重支撑 [6] - 从宏观层面看,国内GDP增速回升还需要一定时间,关键经济指标的观察期可能持续到2026年年中或更晚 [6] - 当前股市估值并未达到历史极低水平,市场机会并非源于估值极具吸引力,国内市场流动性方面,自上而下的政策支持是最核心的支撑力量 [6]
基金早班车丨公募基金火热发行,开年“10亿基”扎堆
搜狐财经· 2026-01-13 08:41
市场交易与行情 - 1月12日A股市场强势上涨,上证综指收报4165.29点,上涨44.86点,涨幅1.09%;深证成指收报14366.91点,上涨246.76点,涨幅1.75%;创业板指收报3388.34点,上涨60.53点,涨幅1.82%;科创50指数收报1511.84点,上涨35.87点,涨幅2.43% [1] - 沪深两市成交额达3.6万亿元,连续第二个交易日突破3万亿元,较上一交易日放量4787亿元,刷新了2024年10月8日创下的历史成交额纪录 [1] - 全市场超过4100只个股上涨,其中201只个股涨停 [1] 基金发行动态 - 年初基金发行市场热度不减,截至1月12日,本月已成立25只基金,其中5只单日募集规模突破10亿元,且多为FOF及混合债券型产品 [1] - 1月12日新发基金共有29只,主要为股票型和混合型基金,其中易方达港股通医药混合A募集目标金额达80.00亿元 [2] - 新发基金中,易方达港股通医药混合C、摩根上证科创板新一代信息技术ETF联接A/C、富国中证智进船舶产业ETF、广发成长回报混合A/C等多只产品首次募集规模目标均为80.00亿元 [4] - 天弘价值成长混合A/C、国泰恒生生物科技ETF募集目标为50.00亿元;招商中证光伏产业ETF、银华标普港股通低波红利ETF等产品募集目标为20.00亿元 [4] - 随着春季行情预期升温,业内人士预计后续偏股混合型基金与主题ETF有望接棒发行热潮 [1] 基金分红情况 - 1月12日,共有51只基金进行分红,多为债券型基金 [2] - 派发红利最多的基金是宝盈策略增长混合型证券投资基金,每10份基金份额派发红利2.4896元 [2] - 分红基金包括中欧中证A50指数C(每份派0.0500元)、摩根中证A500ETF(每份派0.0410元)、易方达投资级信用债债券C(每份派0.0400元)等多只产品 [5] 贵金属市场与ETF - 1月12日,黄金和白银价格同步刷新历史高点,带动黄金ETF场内价格飙升,个别产品溢价率突破15% [2] - 为防范短期交易风险,多家基金公司采取了暂停申购、调整申赎对价、临时停牌等措施 [2] 机构调研动向 - 2026年首周(截至1月12日当周),141家公募机构共出动673次调研,覆盖111只个股,调研强度明显高于常态 [2] - 医药生物行业以89次调研、覆盖8只标的领跑;机械设备与电子行业各有17只个股获关注,调研次数分别为85次与62次 [2] - 机构年初密集调研旨在提前锁定全年主线,关注焦点包括医药政策预期修复、设备更新及消费电子景气回升 [2]
一批绩优基金宣布分红
中国基金报· 2026-01-13 08:39
文章核心观点 - 2026年开年,一批绩优主动权益基金及大型ETF密集宣布进行高比例分红,分红比例普遍超过10%,公募基金行业延续了上一年度的“大手笔”分红趋势 [1][6] 基金分红动态 - 中欧基金旗下由周蔚文管理的中欧新趋势混合(LOF)A宣布进行2026年度第一次分红,这是该基金时隔三年多首次分红 [2] - 中欧新趋势A份额分红方案为每10份基金份额分红2.282元人民币,以2025年12月31日为基准日,按当日份额净值计算分红比例超过12% [2] - 截至2025年三季度末,中欧新趋势基金规模超过60亿元人民币,截至2026年1月12日,其A份额近一年单位净值增长率超过77%,业绩排在同类基金前10%分位 [3] - 除中欧新趋势外,东吴嘉禾优势、长盛航天海工装备、国泰金马稳健回报、景顺长城公司治理、宝盈策略增长等多只绩优主动权益基金在2026年以来也已宣布分红,且分红比例均达10%以上 [6] - 华泰柏瑞沪深300ETF宣布实施现金分红,每10份基金份额分红1.23元,预计分红总额有望达到110亿元人民币,将刷新境内ETF单次分红纪录 [6] 基金业绩表现 - 截至2026年1月12日,宝盈策略增长近一年单位净值增长率超过117%,东吴嘉禾优势A近一年业绩超过98% [6] - 国泰金马稳健回报A、景顺长城公司治理、长盛航天海工装备A等基金近一年业绩均在50%至70%区间不等 [6] 行业分红趋势 - 2025年全年,超过3600只基金产品宣布分红,累计分红金额超过2400亿元人民币,较2024年增长7.5% [6] - 2026年开年不到半个月(截至1月12日),全市场已有超过100只公募基金实施分红,累计分红金额超过31亿元人民币 [6] 基金经理市场观点 - 中欧基金权益投决会主席周蔚文认为,2026年上半年A股与港股市场正收益机会的核心驱动力在于国内外流动性的双重支撑 [4] - 从宏观层面看,国内GDP增速回升还需要一定时间,工业企业、投资、居民消费等关键指标尚未出现趋势上升,这个观察期可能持续到2026年年中或更晚 [4] - 当前股市估值并未达到历史极低水平,市场机会并非源于估值极具吸引力,上半年市场机会的核心来源在于流动性支撑,其中国内自上而下的政策支持是最核心的支撑力量 [5]
基金分红:万家社会责任18个月定期开放混合基金1月16日分红
搜狐财经· 2026-01-12 09:41
基金分红公告 - 万家社会责任18个月定期开放混合型证券投资基金(LOF)发布2025年第1次分红公告 [1] - 本次分红的收益分配基准日为12月12日 [1] - 权益登记日为1月14日,现金红利发放日为1月16日 [1] 分红方案与对象 - 分红对象为权益登记日在中国证券登记结算有限责任公司登记在册的本基金全体份额持有人 [1] - 场外收益分配方式为现金分红与红利再投资 [1] - 场内收益分配方式为现金分红 [1] 红利再投资细节 - 选择红利再投资方式的投资者,注册登记机构将以2026年1月14日除息后的基金份额净值为基准计算再投资所得份额 [1] - 再投资所得基金份额将于2026年1月15日直接计入其基金账户 [1] - 投资者可于2026年1月16日起查询再投资份额 [1] 税务与费用安排 - 根据财政部、国家税务总局相关通知,基金向投资者分配的基金收益暂免征收所得税 [1] - 本次分红免收分红手续费 [1]
100亿元!ETF史上最大单次分红来了
中国基金报· 2026-01-11 23:18
文章核心观点 - 华泰柏瑞沪深300ETF宣布大额现金分红方案 预计总额有望达到110亿元人民币 将刷新境内ETF单次分红纪录 [1] - 牛市行情推动以及上市公司分红监管政策强化 共同推动了A股市场分红热潮 并延伸至公募基金领域 [2] 华泰柏瑞沪深300ETF分红详情 - 华泰柏瑞基金于1月11日公告 旗下沪深300ETF将实施现金分红 方案为每10份基金份额分红1.23元 [1] - 分红权益登记日为2026年1月16日 除息日为2026年1月19日 现金红利发放日为2026年1月27日 [1] - 截至1月9日 该ETF份额为895.09亿份 若份额无较大变化 本次分红总额有望达到110亿元 [1] - 该ETF自2012年5月4日成立以来 累计分红次数将达到13次 累计分红总额有望突破270亿元 [1] - 该ETF近年分红金额逐年上升 2025年6月分红超80亿元 2024年年初分红近25亿元 2023年分红近12亿元 2022年分红近9亿元 [2] 行业趋势与市场背景 - 随着强化上市公司现金分红监管政策逐步落地 上市公司分红的稳定性、持续性和可预期性不断增强 [2] - A股市场迎来分红热潮 这一趋势已从资产端扩展至投资工具端 体现为公募基金分红总额迅猛增长 [2] - 截至1月11日 今年开年不到半个月 全市场共有79只公募基金实施分红 累计分红金额超31亿元 [2]
境内规模最大ETF即将分红,分红方案创新高
搜狐财经· 2026-01-11 20:57
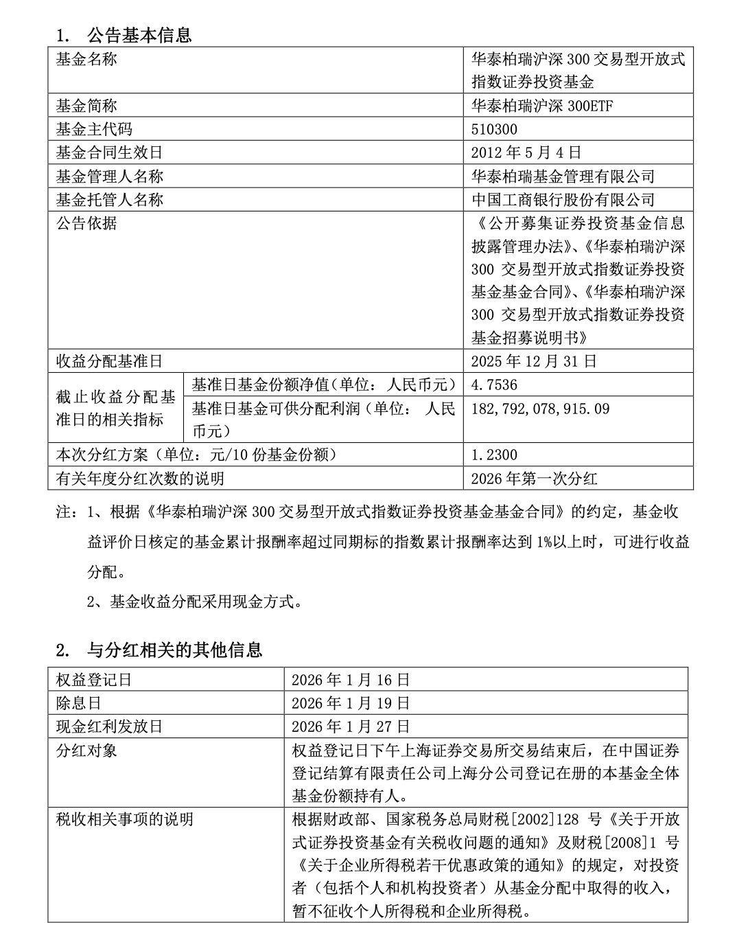
华泰柏瑞沪深300ETF分红公告核心信息 - 华泰柏瑞沪深300ETF(510300)宣布以2025年12月31日为收益基准日进行2026年第一次分红 分红方案为每10份基金份额派发现金红利1.23元 创下该ETF自2012年5月上市以来的分红新高 [1] - 此次分红的权益登记日为2026年1月16日 除息日为2026年1月19日 现金红利发放日为2026年1月27日 [3] - 根据公告 截至收益分配基准日 基金份额净值为4.7536元 基准日基金可供分配利润为182,792,078,915.09元 [2] 分红规模与历史数据 - 若按最新基金份额估算 此次分红金额约在110亿元左右 [1] - 自2012年5月上市以来至2025年末 该ETF累计分红13次 分红总金额超过165亿元 [1] - 仅在2025年 该ETF的分红金额就高达超过83亿元 [1] 基金基本信息 - 基金全称为华泰柏瑞沪深300交易型开放式指数证券投资基金 基金主代码为510300 [2] - 基金合同生效日为2012年5月4日 基金管理人为华泰柏瑞基金管理有限公司 基金托管人为中国工商银行股份有限公司 [2] 分红相关安排 - 分红对象为权益登记日下午上海证券交易所交易结束后 在中国证券登记结算有限责任公司上海分公司登记在册的本基金全体基金份额持有人 [3] - 根据相关税收政策 对投资者从基金分配中取得的收入暂不征收个人所得税和企业所得税 [3]
2025年基金分红超2400亿元! A股新开户数创近三年新高!
中国基金报· 2026-01-10 20:38
基金销售费用新规 - 证监会发布新规 旨在合理调降公募基金认(申)购费及销售服务费率 以降低投资者成本 [2] - 银行理财是公募基金重要配置方 截至2025年三季度末持有规模达1.34万亿元 较年初增长超44% [2] - 新规有利于节约理财配置成本 增厚收益 未来理财资金在保持债基配置的同时 或更关注权益类基金并拉长配置周期 [2] 基金发行与分红 - 2026年首周新基金发行活跃 全市场共有44只新基金面市 其中主动权益型与指数型基金是发行主力 [5] - 2025年基金分红总额达2425.61亿元 较2024年的2257.68亿元增加7.5% [5][6] - 2025年共有3652只基金产品宣布分红 较2024年的3159只增加15% 债券型基金是分红主力 合计分红超1500亿元 占比超六成 [6] 市场表现与数据 - 香港强积金2025年实现2192亿港元投资收益 创历史新高 积金评级所有基金表现指数年回报率达16.73% [7] - 2025年12月A股新开户达260万户 环比增长9% 同比大幅增长30.54% 2025年全年新开户总数达2743.69万户 创近三年新高 [8] - 2025年指数增强基金平均净值增长率超过32% 平均超额收益率超过5% 超八成产品取得超额收益 [9] 行业动态与监管 - 2025年公募基金行业高级管理人员累计变更462人次 涉及162家基金管理人 两项数据均创历史新高 [7] - 证监会与财政部公布“吹哨人”奖励规定 最高奖励100万元 旨在完善举报制度并强化监管 [3] - 私募大佬徐翔等人因操纵证券市场 被一审判决需向23名投资者赔偿损失合计329.36万元 [14] 基金产品与操作 - 随着A股市场走强 2026年初多只限购的主动权益基金恢复大额申购 涉及华夏、中欧、景顺长城等多家基金公司旗下产品 [11] - 华泰柏瑞沪深300ETF更名 该ETF规模超4000亿元 其场内扩位简称调整为“沪深300ETF华泰柏瑞” [12] - 2025年私募基金股票策略平均收益为37.75% 跑赢其他策略 量化股票多头策略持续获得超额收益 [15] 基金经理调仓 - 新年伊始 部分知名基金经理四季度调仓动向曝光 涉及对科伦药业、珀莱雅、嘉泽新能、南山铝业等公司的增减持操作 [10]
基金大事件|2025年基金分红超2400亿元! A股新开户数创近三年新高!
中国基金报· 2026-01-10 20:36
基金销售与费用 - 证监会发布新规调降公募基金认(申)购费及销售服务费率 旨在降低投资者成本 [1] - 截至2025年三季度末 银行理财持有公募基金规模达1.34万亿元 较年初增幅超44% [1] - 新规预计将节约理财配置成本 理财资金在保持债基配置的同时 或更关注权益类基金并拉长配置周期 [1] 基金发行与市场动态 - 2026年首周(1月5日至9日)全市场共有44只新基金发行 首个交易日有28只新基金面市 [3] - 主动权益型基金和指数型基金成为新年发行主力 [3] - 2026年初A股市场重回4000点并创近10年新高 多只主动权益基金恢复大额申购 [11] 基金业绩与分红 - 2025年超3600只基金产品宣布分红 累计分红金额达2425.61亿元 较2024年增加7.5% [4] - 债券型基金是分红主力 合计分红超1500亿元 占比超六成 指数基金分红近470亿元 [4] - 2025年指数增强基金平均净值增长率超过32% 平均超额收益率超过5% 超八成产品取得超额收益 [9] - 2025年私募基金股票策略平均收益为37.75% 量化股票多头策略持续斩获超额收益 [14] 市场参与度与资金流向 - 2025年12月A股新开户数达260万户 环比增长9% 同比大幅增长30.54% [7] - 2025年全年A股新开户总数为2743.69万户 同比增长9.75% 创自2022年以来年度新高 [7][8] - 市场开户呈现结构性变化 机构开户量大幅跃升 [8] - 2025年香港强积金实现2192亿港元投资收益 创历史新高 所有基金表现指数年回报率达16.73% [5] 行业监管与公司治理 - 证监会与财政部公布“吹哨人”奖励规定 最高奖励100万元 旨在完善举报制度 [2] - 2025年公募基金行业高级管理人员累计变更462人次 涉及162家基金管理人 两项数据均创历史新高 [6] - 董事长与总经理两个核心职位的变更数量处于历史高位 董事长变更数创新高 [6] - 华泰柏瑞基金旗下规模超4000亿元的沪深300ETF更名 场内扩位简称调整为“沪深300ETF华泰柏瑞” [12] 投资操作与案例 - 2025年四季度 多位知名基金经理进行调仓 例如葛兰、唐晓斌减持科伦药业 赵蓓增持 刘彦春、胡昕炜减持珀莱雅等 [10] - 昔日私募大佬徐翔等人因操纵证券市场 被一审判决向23名投资者赔偿损失合计329.36万元 [13]
基金大事件|2025年基金分红超2400亿元! A股新开户数创近三年新高!
中国基金报· 2026-01-10 20:30
基金销售费用新规 - 证监会发布《公开募集证券投资基金销售费用管理规定》,核心举措包括合理调降公募基金认(申)购费、销售服务费率水平,以降低投资者成本 [3] - 银行理财是公募基金申购大户,截至2025年三季度末,理财持有公募基金规模达1.34万亿元,较年初增幅超44% [3] - 新规有利于节约理财配置成本,增厚收益,未来理财资金在保持债基配置的同时,或更关注权益类基金并拉长配置周期 [3] 基金发行与分红 - 2026年首周(1月5日-1月9日),全市场共有44只新基金面市,其中主动权益型基金和指数型基金是发行主力 [7][8] - 2025年基金分红总额超2400亿元,较2024年的2257.68亿元增加7.5% [9] - 2025年共有3652只基金产品宣布分红,较2024年的3159只增加15%,债券型基金是分红主力,合计分红超1500亿元,占比超六成 [9] 市场表现与数据 - 2025年A股新开户总数达2743.69万户,同比增长9.75%,创自2022年以来年度新开户数据最高纪录 [13] - 2025年12月A股新开户达260万户,环比增长9%,同比大幅增长30.54% [13] - 2025年指数增强基金平均净值增长率超过32%,平均超额收益率超过5%,超八成产品取得超额收益 [14] 基金行业动态 - 2025年公募基金行业高级管理人员累计变更462人次,涉及162家基金管理人,两项数据均创历史新高 [11] - 2025年香港强积金实现2192亿港元投资收益,创历史新高,积金评级所有基金表现指数年回报率达16.73% [10] - 2026年1月7日,华泰柏瑞基金宣布旗下规模超4000亿元的沪深300ETF更名,场内扩位简称调整为“沪深300ETF华泰柏瑞” [18] 私募与监管 - 2025年私募基金股票策略平均收益为37.75%,跑赢五大策略,量化股票多头策略持续斩获超额收益 [21] - 证监会与财政部公布《证券期货违法行为“吹哨人”奖励工作规定》,最高奖励金额达100万元 [4] - 徐翔、徐长江因操纵证券市场被一审判决向23名投资者赔偿损失合计329.36万元 [20] 基金经理操作与产品动态 - 2026年伊始,随着A股市场创近10年新高,华夏、中欧、信达澳亚等多家基金公司旗下多只主动权益类基金恢复大额申购 [17] - 2025年四季度,知名基金经理出现调仓操作,例如葛兰、唐晓斌减持科伦药业,赵蓓增持;刘彦春、胡昕炜减持珀莱雅 [16]
基金分红:富国天盛灵活配置混合基金1月15日分红
搜狐财经· 2026-01-10 09:43
基金分红方案 - 富国天盛灵活配置混合型证券投资基金宣布进行2025年度第一次收益分配 [1] - 本次分红的收益分配基准日为12月12日 [1] - 权益登记日为1月13日,现金红利发放日为1月15日 [1] 分红对象与税务处理 - 分红对象为权益登记日在基金注册登记机构登记在册的基金份额持有人 [1] - 根据财政部、国家税务总局相关规定,基金向投资者分配的基金收益暂免征收所得税 [1] 红利再投资安排 - 选择红利再投资方式的投资者,其再投资基金份额的计算基准为2026年01月13日的基金份额净值 [1] - 自2026年01月15日起,投资者可以办理该部分基金份额的查询、赎回等业务 [1] - 红利所转换的基金份额免收申购费用 [1] 费用安排 - 本次分红免收分红手续费 [1]