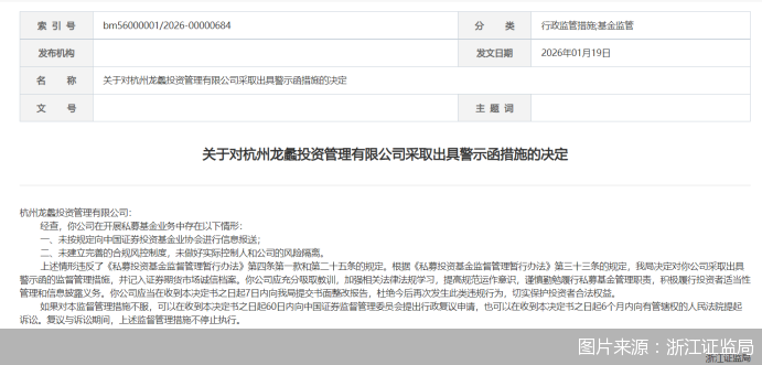
私募监管

搜索文档
股市“捉妖”!量化私募跑路真相曝光 利用FOF进行场外配资、操纵市场
上海证券报· 2025-09-19 17:35
案件核心事实与判决 - 磐京股权投资基金管理(上海)有限公司实控人毛某、姚某及白某某因操纵证券市场罪被判处有期徒刑七年至三年六个月不等,各并处罚金250万元至150万元不等[1][5] - 涉案人员利用FOF基金、私募基金进行场外配资并操纵一只代号为"企鹅"的股票,在被控制后拒不交代犯罪事实[1][4] - 最高人民检察院通过AI模型工具整合分析FOF基金和私募基金结构数据,最终侦破案件,二审维持原判[5] 操纵市场具体手法 - 毛某、姚某在2017年11月至2019年7月期间,通过控制的55个账户交易"企鹅"股票,并于2020年9月成为该公司大股东,毛某受聘担任总经理[3] - 2020年底为维持"企鹅"股价,涉案人员在多地组建操盘团队,利用资金和持股优势,以大量集中交易等方式操纵股价[4] - 为筹集资金,毛某找到上海J公司和浙江T公司,在未取得相关资质情况下,通过FOF基金产品投资至其控制的私募产品的方式进行场外配资4.6亿元[4] 行业黑灰产业链模式 - 案件暴露出存在以FOF基金、私募基金形式提供资金的配资团伙、操纵团伙和实际操盘团队的黑灰产业链[6] - 私募配资模式多样,例如资金需求方通过设立"伪FOF"与"金主"合作,以投资顾问费等形式实现杠杆配资[6] - 配资团伙采取与证券公司融资业务同质的风控措施来保证资金安全,属于非法经营证券融资业务[6] 行业监管动态与趋势 - 监管部门近年来加大管理力度,例如发布新规对私募证券投资基金投资嵌套层级进行监督,并从2023年8月1日起实施[7] - 部分私募基金管理人存在违反基金合同约定开展投资运作的情形,甚至有产品嵌套层级高达十层以虚增管理规模[7] - 行业正从量的增长迈向质的发展,监管"扶优限劣"趋势明确,伪私募和乱私募将加速出清[8]
股市“捉妖”!量化私募跑路真相曝光
上海证券报· 2025-09-19 17:16
两年前震惊市场的量化私募跑路事件,相关细节近日曝光。 最高人民检察院19日在微信公众号发布信息称,杭州"30亿元量化私募跑路"涉事人——磐京股权投资基 金管理(上海)有限公司(简称"磐京投资")的实控人毛某和姚某,利用FOF基金、私募基金操纵证券 市场,甚至在被控制后自恃手法隐蔽复杂,拒不交代任何犯罪事实。最终,最高人民检察院通过全方位 实质审查、全流程追赃挽损,侦破了这场资本迷局,以操纵证券市场罪分别判处毛某、姚某、白某某有 期徒刑七年至三年六个月不等。 炒股就看金麒麟分析师研报,权威,专业,及时,全面,助您挖掘潜力主题机会! 利用FOF进行场外配资、操纵市场 据最高人民检察院披露信息,磐京投资董事长、实控人毛某系知名高校法律专业高材生,另一名实控人 姚某则系海归金融精英,通过其母亲代持磐某基金股份。 2017年11月至2019年7月,毛某、姚某盯上了一只代号"企鹅"的股票,并通过控制的磐京投资旗下基金 账户、私募产品账户、个人账户等共计55个账户交易这只股票。直至2020年9月17日,磐京投资及其一 致行动人成为"企鹅"公司的大股东之一,毛某受聘担任该公司总经理。 值得一提的是,2022年末上海市公安局锁 ...
私募基金稳健发展需监管先行
新华网· 2025-08-12 14:31
近年来,私募基金行业取得快速发展,在增加直接融资、促进创新资本形成、支持科技创新和产业 结构调整等多方面发挥着重要作用。截至2021年12月30日,已登记存续私募基金管理人24577家,管理 规模19.78万亿元,同比增长23.81%。 然而,在快速发展的同时,私募市场也伴随着各种乱象。特别是今年初以来,某私募基金管理 人"失联"、某百亿私募遭投资人举报、某私募实控人一死一伤……对行业声誉和良性生态产生负面影 响,严重侵害了投资者的合法权益,甚至影响金融安全和社会稳定。 私募基金一般指通过非公开方式,面向少数特定资格的投资者募集资金,其运作流程基本可以分为 募集、投资、管理、退出4个阶段,从过去的实践来看,每个阶段都存在不少风险点,完善私募监管体 系已迫在眉睫。 具体来看,"募集"阶段是私募实际运营中涉及违规违法的重灾区,部分公司存在公开或者变相公开 募集资金,涉嫌借私募之名行非法吸收公众存款之实。而在"投资""管理"和"退出"阶段,存在部分基金 管理人违规改变募集资金用途,或将募集资金转移侵吞,或利用未公开的内幕信息进行交易等行为。 对于乱象频发的原因,究其根本,还是私募基金行业监管力度不足。在国民财富管理 ...
证监会年中工作会议系列解读
搜狐财经· 2025-07-31 10:14
未来一段时间,资本市场内外部环境仍然错综复杂,重点领域风险防控成为护航资本市场平稳发展的关 键任务之一。中国证监会日前召开的2025年年中工作会议明确要求"精准防控资本市场重点领域风险", 并部署相关工作。 "当前我国资本市场正处于深度调整与结构转型的关键期,重点领域风险呈现出结构性、高杠杆和跨周 期叠加的特征。"中国银河证券首席经济学家章俊认为,房地产债务风险、融资平台隐性负债、私募基 金"伪私募"与非法集资问题等,构成了当前资本市场的主要脆弱点。特别是在宏观流动性边际宽松、信 用扩张空间受限的背景下,局部风险极易外溢为系统性压力。此次强调"精准防控",实质上是对现阶段 多元化风险源进行系统识别与分类处置的一种政策定调。 章俊表示,此次会议提出"统筹处置与新模式构建并重",意在以制度供给为导向,通过REITs、并购重 组工具和信用增进机制等,引导市场完成风险出清与资产重组的平稳过渡。 同时,融资平台债务更多体现为"缓冲期窗口"的政策运用问题,其市场化转型需同步推进地方财政约束 和专项债管理机制,确保不发生"灰犀牛"式风险爆发。 年中工作会议提出,严厉打击私募违法违规和非法证券期货活动。 年中工作会议提出,统 ...
聚焦重点领域风险防控 护航资本市场平稳发展
上海证券报· 2025-07-31 02:03
(上接1版)同时,融资平台债务更多体现为"缓冲期窗口"的政策运用问题,其市场化转型需同步推进 地方财政约束和专项债管理机制,确保不发生"灰犀牛"式风险爆发。 年中工作会议提出,严厉打击私募违法违规和非法证券期货活动。 "近年来,私募监管呈现从严态势。特别是今年上半年,多个证监局发文要求辖区内私募机构开展自查 工作,并通报了私募违法违规案例,体现'外部监督+机构自查'相结合的监管思路。"在北京冠都律师事 务所律师王普杰看来,总体而言,当前私募违法违规现象得到有效控制。 汪毅认为,私募风险以"明股实债"、非法集资为主,当前跨境资金流动监测仍需加强。他建议,建 立"资金流+业务流"双线监测平台,严打场外配资与伪市值管理,同时强化与公安部、外汇局数据共 享,对高风险机构实施"名单制"动态管理。 王普杰表示,目前我国约2万家在册私募机构分布全国各地,私募违法违规仍存在多样性和隐蔽性的特 点。当前监管部门对私募违法违规的处理多数为"警示函"和"纪律处分",作出"行政处罚决定书"的相对 较少,如能加大对违法违规的处罚力度,可起到更强的警示作用。他还提到,私募基金产品是高门槛、 专业化的投资产品,从严监管的同时,进一步加强投 ...
强化管理 严肃问责
金融时报· 2025-07-02 09:39
私募基金违规乱象 - 深圳证监局通报部分私募机构偏离主业,从事易经算命、知识付费、修订家谱等无关业务 [1][2] - 部分私募销售伪金交所产品,如某股权类私募推介房企应收账款收益权转让计划并收取150余万元咨询费 [2] - 个别私募主要收入来自实控人销售投资课程及推荐客户获取返佣,管理费收入占比极低 [2] 违规业务操作 - 某股权类私募通过零对价受让新三板摘牌公司股份后转让给自然人投资者,获利20余万元 [3] - 私募协助非员工违规注册基金从业资格,扰乱行业秩序 [3] - 证券类私募与券商合谋承接指定城投债并收取报酬,或为债券发行人提供流动性支持并收取高额费用 [4] - 私募基金与高管自有资金进行高买低卖债券交易,损害投资者权益 [4] 违法犯罪行为 - 某股权类私募设立数十个未备案有限合伙企业公开募资并承诺保本保收益,涉嫌非法集资 [5] - 小型私募通过出让控制权不办工商变更的卖壳方式配合非法集资,法定代表人收取代持费 [5] - 实控人利用私募基金账户实施市场操纵、场外配资及非法经营活动 [5] 监管动态与行业出清 - 深圳证监局将加强合规检查,督导私募聚焦主业并完善风控机制 [1][6] - 上海、广东证监局5月分别发布通知要求私募开展合规培训及自查 [6] - 截至6月30日,年内604家私募管理人注销登记,其中主动注销283家,协会注销277家 [7]
算命、卖课、导流等私募乱象频发 监管明确四大要求
21世纪经济报道· 2025-06-24 20:27
私募基金行业违规乱象 - 私募基金管理人存在三大类典型违规行为:从事与私募基金管理无关的业务、利用在管私募基金进行利益输送、利用管理人资质从事违法犯罪活动 [1] - 违规核心原因是相关人员合规意识淡漠,为追求经济利益主动偏离或放弃主责主业,个别机构甚至沦为犯罪工具 [1] - 深圳证监局将持续加强监管检查力度,严肃问责违法违规行为,督导私募机构聚焦投资主业 [1] 与私募基金管理无关的业务 - 主要乱象包括销售伪金交所产品、提供咨询服务、提供居间服务、销售投资标的公司股权、协助获取基金从业资格等 [2] - 某股权类私募机构与房地产企业签署《承销协议》,推介伪金交所产品并收取150余万元咨询顾问费 [2] - 某证券类私募机构主要收入来自实控人通过自媒体销售"投资课程"及向证券公司推荐客户获取返佣,管理费收入占比极低 [2] - 某证券类私募机构与关联公司混同办公,现场人员从事易经算命、知识付费、修订家谱等无关业务 [2] 利用在管私募基金进行利益输送 - 运作在管基金为他人指定的债券提供流动性支持 [3] - 向在管基金收取大额"顾问费"但未纳入基金财产 [3] - 运作在管基金与高管自有资金进行"高买低卖"交易 [3] 利用管理人资质从事违法犯罪活动 - 设立大量未备案有限合伙企业公开募集资金,涉嫌非法集资犯罪 [3] - 出借、出卖管理人资质为非法吸收公众存款提供便利,部分机构采用"卖壳"方式让渡管理权限 [3] - 实控人控制私募基金账户实施市场操纵 [4] - 利用私募基金开展场外配资,将基金资产及账户出借用于股票期货交易 [4] - 通过分仓软件开设虚拟"子账户"进行股票借入和出借,涉嫌非法经营犯罪 [4] 深圳证监局监管要求 - 聚焦主营业务:持续优化专业投资能力,不得开展与私募基金相冲突或无关的业务 [5] - 加强合规内控:遵循投资者利益优先原则,健全利益冲突管控机制 [5] - 严防违法犯罪:不得利用管理人资质实施非法融券、非法配资、非法集资等活动 [5] - 保证持续经营能力:加强资金、人员、系统投入,不得参与"买壳""卖壳"等活动 [5]
多地开展规范经营运作自查 私募严监管态势持续
中国证券报· 2025-05-09 04:37
私募基金监管动态 - 上海证监局要求辖区私募基金管理人开展规范经营运作工作 包括组织集中学习法律法规 参与合规培训 开展自评自纠 [2] - 自评自纠内容涵盖公司基本情况 存续基金运行情况 未备案合伙企业情况 基金运行涉及宣传推介 风险评级 投资运作等环节 [2] - 股权创投类基金需自查托管机构 投资管理职能 自融自用 资金池运作等情况 [4] - 主观策略类证券私募需自查投资管理职能 协助结构化发行 股东减持 场外衍生品通道服务等情况 [4] - 量化策略类证券私募需自查Beta敞口 风格暴露 模型风险 程序化交易风控 IT系统评估等11项内容 [5] - 北京证监局同步要求辖区私募自查整改 加强内控管理 [6] 私募基金备案情况 - 4月私募证券产品备案1170只 环比增长12.18% 创近两年单月新高 [6] - 股票策略产品占比64.27% 达752只 多资产和期货衍生品策略备案同样活跃 [6] - 量化类产品占比46.58% 达545只 中证A500指增产品单月备案50只 [7] - 2024年前4月私募证券管理人累计备案3491只产品 同比增长38.81% [7] 监管执行安排 - 上海辖区私募需在6月15日前完成整改并提交报告 证监局将进行抽查 [3] - 对整改不到位或持续违规机构将从严处理 [3] - 上海 山东等地已启动私募现场抽查 [6]