GPU芯片研发

搜索文档
 国产GPU厂商沐曦股份科创板IPO获审议通过,拟融资39.04亿元
 搜狐财经· 2025-10-24 17:33
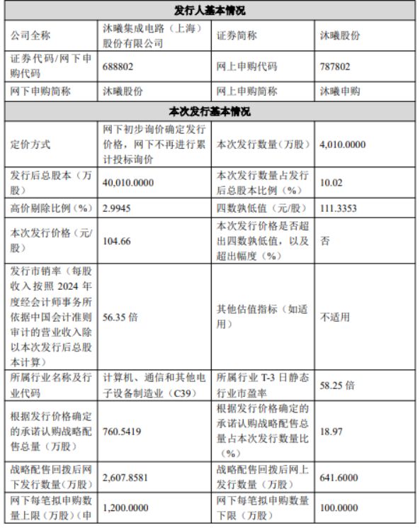
 IPO审核进展 - 沐曦集成电路科创板IPO获上市委会议审议通过 [1] - 公司IPO审核状态为上市委会议通过 更新日期为2025年10月24日 [3] - 公司上市申请于2025年6月30日提交 计划发行不超过4010万股A股普通股 [6]   融资计划与资金用途 - 此次IPO拟融资39.04亿元 [3][6] - 募集资金将用于新型高性能通用GPU研发及产业化项目、新一代人工智能推理GPU研发及产业化项目和面向前沿领域的高性能GPU技术研发项目 [3]   公司业务与产品 - 公司成立于2020年9月 致力于打造全栈GPU芯片产品 [4] - 产品线包括曦思N系列GPU用于智算推理、曦云C系列GPU用于通用计算以及曦彩G系列GPU用于图形渲染 [4]   财务表现 - 2022年至2025年一季度营业收入分别为42.64万元、5302.12万元、7.4亿元和3.2亿元 [7] - 同期归属于母公司所有者的净利润分别为-7.8亿元、-8.7亿元、-14亿元和-2.3亿元 [7]   中介机构 - 本次IPO保荐机构为华泰联合证券有限责任公司 [3] - 会计师事务所为立信会计师事务所 律师事务所为上海市锦天城律师事务所 [3]
 沐曦股份科创板IPO10月24日上会
 北京商报· 2025-10-19 11:25
 IPO安排 - 沐曦股份科创板IPO将于10月24日上会 [1] - 公司IPO于2025年6月30日获得受理,同年7月19日进入问询阶段 [1]   公司业务 - 公司致力于自主研发全栈高性能GPU芯片及计算平台 [1] - 主营业务为研发、设计和销售应用于人工智能训练和推理、通用计算与图形渲染领域的全栈GPU产品 [1] - 公司围绕GPU芯片提供配套的软件栈与计算平台 [1]   募资用途 - 公司拟募集资金约39.04亿元 [1] - 募集资金扣除发行费用后将用于投资新型高性能通用GPU研发及产业化项目 [1] - 资金将用于新一代人工智能推理GPU研发及产业化项目 [1] - 资金将用于面向前沿领域及新兴应用场景的高性能GPU技术研发项目 [1]   行业动态 - 同为国产GPU企业的摩尔线程科创板IPO已于今年9月26日上会获得通过 [1] - 摩尔线程于同日提交注册 [1]
 国产GPU厂商沐曦即将上市,拟募资 39.04 亿元
 搜狐财经· 2025-10-19 08:37
 公司上市进程 - 上海证券交易所上市审核委员会定于2025年10月24日审议沐曦集成电路(上海)股份有限公司的首发申请 [1] - 公司于2025年6月30日提交上市申请,计划发行不超过4010万股A股普通股,拟募集资金39.04亿元 [5]   公司产品与技术 - 公司致力于打造全栈GPU芯片产品,包括用于智算推理的曦思N系列、用于通用计算的曦云C系列以及用于图形渲染的曦彩G系列 [1] - 曦云C系列是公司主打产品,其中C500定位对标NVIDIA A100,C600于2025年7月完成回片并成功点亮,预计年底进入风险量产 [3] - 下一代旗舰产品C700于2025年4月立项,号称在计算、存储、通信能力及能效比方面能接近NVIDIA H100水平,目前正在进行性能调优 [3]   公司财务表现 - 公司2022年至2025年一季度营业收入分别为42.64万元、5302.12万元、7.4亿元和3.2亿元,呈现快速增长 [5] - 同期归属于母公司所有者的净利润持续为负,分别为-7.8亿元、-8.7亿元、-14亿元和-2.3亿元 [5]   募资用途 - 募集资金39.04亿元将主要用于新型高性能通用GPU研发及产业化、新一代人工智能推理GPU研发及产业化以及面向前沿领域的高性能GPU技术研发三个项目 [5]
 5亿!上海GPU创企获新融资,两年0收入
 搜狐财经· 2025-09-01 19:26
 投资交易 - 东芯股份联合亨通集团、上海道禾长期投资管理有限公司管理的基金及其他投资主体共同投资上海砺算 投资总额约为5亿元 投前估值为35亿元[2] - 东芯股份以自有资金约21052.63万元增资上海砺算 认购新增注册资本约80.99万元 增资价格为259.95元/每1元注册资本[5] - 增资完成后 东芯股份持有上海砺算约35.87%的股权 成为其第二大股东[5]   股权结构 - 增资前主要股东包括南京砺算科技有限公司(持股37.14%)、东芯股份(持股37.14%)、上海道禾源信一期私募基金合伙企业(有限合伙)(持股9.28%)[8] - 增资后南京砺算科技持股降至30.87% 东芯股份持股增至35.87% 新增持股平台持股5.00%[5] - 员工持股平台以高于1元/每1元注册资本但低于259.95元/每1元注册资本的价格增资[5]   目标公司概况 - 上海砺算成立于2022年4月26日 注册资本1346.4万元 法定代表人宣以方[6][7] - 公司主要从事多层次图形渲染GPU芯片的研发设计 坚持自研架构 产品覆盖端、云、边图形渲染和AI加速[8] - 截至2025年7月31日 公司资产总额3434.28万元 负债总额1.21亿元 资产净额-8633万元[9] - 2024年度净利润-2.10亿元 2025年1-7月净利润-1.55亿元 尚未产生营业收入[9]   战略意义 - 投资有助于东芯股份推进"存、算、联"一体化战略布局 强化核心竞争力[11] - 上海砺算对标主流GPU架构 致力于解决国产主流完整GPU架构自主可控问题[8] - 投资完成后上海砺算仍作为参股公司 不纳入东芯股份合并报表范围[11]
 大涨超200%,688110出手增资上海砺算
 证券时报· 2025-09-01 06:56
 投资交易 - 东芯股份拟与亨通集团、上海道禾长期投资管理有限公司管理的基金及其他投资主体共同投资上海砺算 总投资金额约5亿元 [1] - 公司通过自有资金约2.11亿元认购上海砺算新增注册资本约80.99万元 增资完成后持有上海砺算约35.87%股权 [1] - 公司已向上海砺算委派2名董事及财务总监 上海砺算属于关联法人 本次投资构成关联交易 [2]   战略布局 - 上海砺算主要从事多层次图形渲染GPU芯片的研发设计 产品覆盖端、云、边的主流图形渲染和AI加速 对标主流GPU架构 [2] - 投资有助于公司推进"存、算、联"一体化战略布局 强化核心竞争力 为业务发展及股东创造更多价值 [2] - 投资资金来源于自有资金 不影响现有主营业务正常开展 不会对财务状况和经营成果产生重大影响 [2]   市场表现 - 公司股票自7月29日至8月28日最大累计涨幅达211.95% 期间2次触及股票交易异常波动 2次触及严重异常波动 [3] - 公司股票于8月29日起停牌 预计停牌时间不超过3个交易日 [5]   产品与技术 - 上海砺算研发的GPU芯片"7G100"及显卡产品Lisuan eXtreme主要应用于个人电脑、专业设计、AI PC、云游戏等场景 非用于大模型算力集群 [5] - 产品需经过认证、客户导入、量产供货等环节才能实现销售 存在产业化进度滞后风险 [3][5]   风险提示 - 上海砺算存在产业化进度风险、市场竞争风险、产品单一风险、业绩风险及资金流风险 [5] - 公司对上海砺算投资采用权益法核算 未纳入合并报表范围 [5]
 北京利尔:公司投资的曦望首代及第二代自研GPU产品已成功量产!可应用于数据中心建设,下一代高性能芯片预计将于明年流片
 格隆汇· 2025-08-27 16:13
 公司投资布局 - 北京利尔投资的曦望为国产全栈自研芯片企业 专注于高性能GPU研发与商业化 [1] - 首代及第二代自研GPU产品已成功量产 可应用于数据中心建设 [1] - 下一代高性能芯片预计将于明年流片 [1]   技术优势 - 曦望GPU产品在性能、能效比等关键技术指标上具备优势 [1]
 北京利尔:投资的曦望首代及第二代自研GPU产品已成功量产
 新浪财经· 2025-08-27 15:49
 公司投资布局 - 北京利尔投资的曦望为国产全栈自研芯片企业 [1] - 曦望专注于高性能GPU研发与商业化 [1]   技术进展与产品规划 - 首代及第二代自研GPU产品已成功量产 [1] - 下一代高性能芯片预计将于明年流片 [1]   产品应用与性能优势 - GPU产品可应用于数据中心建设 [1] - 在性能、能效比等关键技术指标上具备优势 [1]
 东芯股份: 股票交易异常波动公告
 证券之星· 2025-08-11 20:12
 股票交易异常波动 - 公司股票在2025年8月7日、8月8日、8月11日连续三个交易日收盘价格涨幅偏离值累计达到30% 属于异常波动情形 [1] - 截至2025年8月11日 公司股价自2025年7月28日起累计涨幅达126.59% 显著超过同行业公司及上证指数涨幅 [1] - 异常波动期间股票换手率分别为14.65%、12.67%、11.06% 显著高于历史水平 [1]   财务表现 - 2025年第一季度归属于上市公司股东的净利润为-59,241,841.00元 处于亏损状态 [1][2] - 公司预计2025年半年度仍将维持亏损状态 [1] - 公司滚动市盈率为负数 显著偏离同行业43.43的平均水平 [1][4]   对外投资情况 - 公司投资砺算科技(上海)有限公司 采用权益法核算且未纳入合并报表范围 [1][3] - 标的公司首批封装完成的G100芯片已于2025年5月25日完成主要功能测试 目前正进行产品优化和客户送样准备 [3] - 标的公司产品聚焦图形渲染GPU芯片 主要应用于个人电脑、专业设计、AI PC及云游戏等场景 非大模型算力集群 [1][3]   经营状况声明 - 公司确认生产经营正常 主营业务及内外部经营环境未发生重大变化 [1][2] - 经自查及问询控股股东 确认不存在应披露未披露的重大事项 [1][2] - 除砺算科技相关报道外 未发现其他可能影响股价的媒体报道或市场传闻 [2][3]   行业竞争格局 - 全球独立显卡市场98%份额由英伟达与AMD主导 呈现高度集中格局 [5] - 国产GPU处于发展初期 在研发能力、生态建设及产业链成熟度方面与国际领先企业存在显著差距 [5][6] - 标的公司核心产品"7G100"面临市场竞争、技术迭代及客户导入等多重挑战 [6]
 东芯股份(688110.SH):上海砺算正在持续进行产品优化提升工作 目前尚未产生收入
 智通财经网· 2025-08-07 20:46
 公司对外投资进展 - 东芯股份以自有资金2亿元增资上海砺算 投资后持有37.88%股权且未纳入合并报表[1] - 上海砺算于2025年5月25日收到首批封装完成的G100芯片并完成主要功能测试[1] - 标的公司产品尚未产生收入 客户送样及量产阶段存在销售不确定性[1]   技术产品定位 - 上海砺算首款自研GPU芯片"7G100"及显卡产品Lisuan eXtreme主要应用于图形渲染场景[1] - 产品覆盖个人电脑、专业设计、AI PC、云游戏、云渲染及数字孪生等应用领域[1] - 明确产品非应用于大模型算力集群场景 与市场传闻形成区分[1]   市场影响说明 - 公司声明除上海砺算GPU芯片进展外 未发现其他重大价格影响因素[1] - 本次公告针对股票交易严重异常波动作出回应[1]
 川内多支投资基金迎IPO收获 | 6月创投机构动态盘点
 搜狐财经· 2025-07-01 16:56
 云知声港交所上市 - 云知声6月30日在港交所主板挂牌上市 成为"港股AGI第一股" [1] - 公司成立于2012年 核心产品为基于BERT的大语言模型UniCore 并构建云知大脑技术平台 [1] - 获得川创投旗下四川省创新创业股权投资基金2017年投资 该基金重点支持科技型中小微企业 [1] - 其他知名投资方包括启明创投 挚信资本 京东 中金等机构 [1]   摩尔线程科创板IPO - 摩尔线程6月30日递交科创板招股书 专注全功能GPU芯片研发 [2] - 产品支持AI计算加速 3D图形渲染 视频编解码等多种工作负载 [2] - 成都策源广益电子信息股权投资基金2023年投资该公司 [2][3] - 该基金由策源资本管理 聚焦电子信息领域投资 [2]   禾元生物科创板IPO进展 - 禾元生物科创板IPO申请将于7月1日接受上市委审议 [2] - 采用科创板第五套上市标准 核心产品HY1001为1类新药 [2] - HY1001已完成III期临床 被纳入优先审评 有望成为国内首个重组人白蛋白药品 [2] - 巴中振兴发展基金2022年通过股份转让方式投资该公司 [4]   药捷安康港交所上市 - 药捷安康6月23日登陆港交所主板 专注肿瘤 炎症及心脏代谢疾病创新药研发 [5] - 成都重产基金通过子基金国投创业基金投资1.1亿元 [5] - 公司拥有六款临床阶段及一款临床前候选药物 [5]   交大铁发北交所上市 - 交大铁发6月10日在北交所上市 专注轨道交通基础设施安全领域 [6] - 国家级专精特新"小巨人"企业 总部位于成都 [6] - 获四川省科创投院士基金 成都技转智石基金等多支本土基金投资 [6]





