Workflow
理财
icon
搜索文档
“能调尽调”!理财产品业绩比较基准大调整
中国证券报· 2026-02-07 22:51
文章核心观点 - 多家银行理财公司正密集将旗下理财产品的业绩比较基准从区间型或数值型,调整为挂钩存款利率或债券指数等指数型基准,以应对即将于9月1日施行的《银行保险机构资产管理产品信息披露管理办法》[1] - 此次“换锚”的核心目的是使业绩比较基准能动态反映市场变化,从机制上解决因市场利率波动而频繁被动调整基准的难题,以符合新规关于“保持连贯性、原则上不得随意调整”的要求[1][6] 理财产品业绩比较基准调整概况 - 招银理财将“招睿日开30天滚动持有1号”的业绩比较基准从年化2%—3.7%调整为“30%×中国人民银行活期存款利率+70%×中债0—3个月国债财富(总值)指数收益率”,调整于3月10日生效[3] - 兴银理财将“稳添利日盈增利6号日开固收类理财产品”的业绩比较基准由年化2%—2.7%变更为“人民银行7天通知存款利率”,调整于2月9日生效,并给予原投资者选择权[3] - 行业普遍采取“能调尽调”原则,计划在9月1日前将符合条件的区间型或数值型基准尽量调整为挂钩指数型基准,例如挂钩7天存款利率并上浮若干基点[3] 调整的驱动因素与行业逻辑 - 直接驱动因素是“信披新规”要求产品管理人应保持业绩比较基准的连贯性,原则上不得随意调整[5] - 此前理财产品多采用区间型基准,其测算依据市场利率、目标久期、债券静态收益率等因素,近年来因市场利率持续下行,理财公司频繁下调基准,这与新规要求存在偏差[5] - 例如,农银理财1月12日因债券类资产静态收益率下行,下调多只产品基准,部分产品的基准下限与上限分别调降50个基点和20个基点[5] - 行业解读认为,监管禁止的是“随意调整”,而因债券市场收益率系统性下行进行的调整属于市场重大变化下的合理操作[6] - 长远来看,转向挂钩指数型基准能从机制上解决频繁调整难题,因其波动与底层资产收益同步,无需管理人频繁手动干预[6] 行业趋势与后续影响 - 行业后续大概率会普遍转向挂钩指数型业绩比较基准,这种方式能保证基准的基本稳定,避免因市场波动频繁调整[3] - 多家理财公司表示将在9月1日前完成全量产品梳理,对符合条件的产品全部调整为挂钩指数型基准[3] - 新发产品也基本会挂钩指数型业绩比较基准,以减少未来的被动调整[3]
【独家】理财公司密集“换锚”,业绩基准转向挂钩指数
中证网· 2026-02-06 21:30
文章核心观点 - 多家银行理财公司正密集调整旗下理财产品业绩比较基准 从区间型或数值型基准变更为挂钩指数型基准 以符合即将于9月1日施行的信息披露新规要求 新规要求原则上不得随意调整业绩比较基准 行业普遍采取“能调尽调”原则 旨在通过挂钩市场利率或指数使基准动态化 减少未来被动调整 保持业绩基准的连贯性和稳定性 [1][2] 行业调整背景与动因 - 调整核心源于监管要求 根据《银行保险机构资产管理产品信息披露管理办法》 产品管理人应当保持产品业绩比较基准的连贯性 原则上不得调整业绩比较基准 [1] - 此前理财产品多采用区间型基准 其测算依据市场利率、目标久期、债券静态收益率等因素 但近年来因市场利率持续下行 理财公司频繁下调业绩比较基准 此操作与信披新规要求不符 [2] - 监管禁止的是“随意调整” 例如将明确的数值型基准从2.0%随意下调至1.5% 这类操作会损害投资者预期 将基准挂钩存款利率、债券指数等 使其动态反映市场变化 是契合新规、减少被动调整的关键 [2] 行业调整策略与趋势 - 行业大概率会普遍转向挂钩指数型基准以保持业绩基准的稳定性 避免频繁调整 [1] - 理财公司采取“能调尽调”原则 拟于9月1日前将区间型、数值型基准尽量转为挂钩指数型基准 如挂钩7天存款利率并上浮若干基点 [1] - 后续理财公司将尽量减少调整 新发产品也将以挂钩指数型基准为主 [1] - 公司将在9月1日前完成全量产品梳理 对符合条件的产品全部变更为挂钩指数型基准 [1] 具体公司调整案例 - 招银理财于2月5日公告 将“招睿日开30天滚动持有1号”的业绩比较基准 从年化2%至3.70% 调整为“30%×中国人民银行活期存款利率+70%×中债0至3个月国债财富(总值)指数收益率” 于3月10日开始调整 [2] - 兴银理财于2月5日公告 将“稳添利日盈增利6号日开固收类理财产品”的业绩比较基准由年化2%至2.70% 变更为“人民银行7天通知存款利率” 变更于2月9日生效 [2] - 对于基准变更 若原投资者不接受变更 可在生效日前按原约定赎回 若继续持有 则视为同意 [2]
现金类产品收益率持续下行,华夏理财一款贵金属指数理财产品月赚24%|理财月报
新浪财经· 2026-02-06 20:12
全市场概况 - 截至2026年2月6日,全市场理财产品规模为33.29万亿元,较年初基本没有增长,产品数量为42,188只,较年初增加482只 [1][26] - 2026年1月,全市场理财产品近1年平均年化收益率为2.4784%,环比2025年12月的2.3085%增加近17个基点 [1][26] - 分产品类型看,固收+类、混合类、权益类产品近1年平均收益率环比分别增加19.12个基点、91.42个基点、532.22个基点,而现金管理类产品收益率环比下降3.11个基点至1.3607% [1][26] - 1月市场平均收益率的环比增加主要由混合类与权益类产品收益率增加带动,现金类产品收益延续下行,纯固收类产品平均收益率微增 [2][27] 理财子公司规模排名 - 截至2月6日,在32家银行理财子公司中,招银理财、兴银理财、信银理财规模跨越两万亿元大关 [4][28] - 规模排名前十的理财子公司依次为:招银理财(25,933.02亿元)、兴银理财(21,533.18亿元)、信银理财(20,668.17亿元)、工银理财(19,120.02亿元)、中银理财(17,671.41亿元)、农银理财(17,186.22亿元)、光大理财(16,435.48亿元)、交银理财(16,377.24亿元)、浦银理财(14,141.21亿元)、建信理财(13,598.88亿元) [5][29] 理财子公司收益率表现(固定收益类) - 近一个月固定收益类产品加权平均年化收益率最高的理财子公司为渤银理财,达到3.66% [5][29] - 苏银理财、汇华理财、杭银理财、浙银理财的近一个月平均年化收益率也超过3% [5][29] - 固定收益类产品加权平均年化收益率排名前十的理财子公司还包括招银理财(2.97%)、华夏理财(2.96%)、农银理财(2.91%)、高盛工银理财(2.89%)、交银理财(2.71%) [6][30] - 恒丰理财、浦银理财、民生理财的加权平均年化收益率殿后,分别为1.50%、1.71%、1.74% [7][31] 理财子公司收益率表现(混合类) - 在28家有数据的理财子公司中,南银理财近一月混合类产品加权平均年化收益率最高,达到66.33% [7][31] - 青银理财、信银理财近一月混合类产品加权平均年化收益率突破20%,分别为28.35%和21.89% [7][31] - 混合类产品加权平均年化收益率排名前十的理财子公司还包括招银理财(19.72%)、浙银理财(14.35%)、杭银理财(12.57%)、贝莱德建信理财(12.00%)、宁银理财(11.94%)、徽银理财(11.81%)、兴银理财(11.74%) [8][32] - 交银理财、工银理财、农银理财、广银理财、上银理财、光大理财、中邮理财的混合类产品近一月加权平均年化收益率最低,不足5% [7][31] 理财子公司收益率表现(权益类) - 在15家有数据的理财子公司中,华夏理财权益类产品近一月加权平均年化收益率最高,达到181.19% [9][33] - 信银理财、民生理财、光大理财的权益类产品近一月加权平均年化收益率均超过50%,分别为78.63%、70.42%、61.66% [9][33] - 权益类产品加权平均年化收益率排名靠前的还包括杭银理财(44.48%)、招银理财(44.32%)、青银理财(43.73%) [10][34] - 渤银理财、浦银理财的权益类产品近一月加权平均年化收益率居末位,分别为-1.86%、-0.10% [9][33] 产品到期兑付达标情况 - 高盛工银理财、法巴农银理财在近1个月内各有5款、2款理财产品到期达标,达标率均为100%,均为固定收益类产品 [11][35] - 工银理财、兴银理财近一个月内到期达标产品数量最多,分别为138款和136款,达标率分别为85.19%和68.00% [11][35] - 工银理财过去一个月内共有19款混合类理财产品到期达标,达标率100% [3][28] - 从达标率看,交银理财(94.32%)、招银理财(92.75%)、平安理财(90.48%)、渤银理财(86.87%)表现突出 [12][13][36][37] 单只理财产品收益率表现(固定收益类) - 近一个月收益率最高的固收类理财产品为光大理财发行的“阳光金24M增利2号”,收益率为2.55%,为R3风险等级的固收+型产品 [14][38] - 工银理财发行的“工银理财智悦固收封闭25GS6723B”以2.34%的收益率紧随其后 [14][38] - 在收益率前十的固收类产品中,青银理财发行的产品占据5席,兴银理财、工银理财各占据2席 [14][38] - 近一个月收益率表现最差的固收类产品为农银理财的“农银安心灵动7天同业存单及存款增强X”,收益率为-2.33% [16][40] 单只理财产品收益率表现(混合类) - 近一个月收益率最高的混合类理财产品为信银理财发行的“中信理财之睿赢进取1期”,收益率为7.90%,为R4等级的灵活配置混合型产品 [16][40] - 招银理财发行的“2021年招银理财招智睿远积极(一年持有)103311”以6.71%的月收益率排名第二 [16][40] - 在收益率前十的混合类产品中,兴银理财发行的产品上榜6款,南银理财上榜2款 [18][42] - 近一个月收益率最低的混合类理财产品为兴银理财的“兴合汇中1号”,收益率为-1.88% [20][44] 单只理财产品收益率表现(权益类) - 近一个月收益率最高的权益类理财产品为华夏理财发行的“天工日开8号(贵金属指数)”,收益率达24.23%,为R5风险等级 [21][45] - 华夏理财包揽了近1月收益率最高的六大权益类理财产品,其余五款收益率在8.03%至10.90%之间 [21][24][45][48] - 在收益率前十的权益类产品中,光大理财有2款产品上榜,信银理财、民生理财各有1款产品在列 [23][47] - 在筛选出的50款权益类产品中,仅8款近1月收益为负,其中华夏理财“天工日开14号(上证50指数)A”收益率为-2.43%,跌幅居前 [25][49] 市场热点与行业观点 - 贵金属板块表现火热,华夏理财一款贵金属指数理财产品近一个月收益率超过24%,其重仓股湖南黄金、湖南白银近一个月累计涨幅超60% [3][22][28][46] - 业内对2026年理财收益率预期并不乐观,认为收益率大概率维持低位震荡,难有大幅上行空间,主要因利率中枢下行、优质资产荒持续及信用风险审慎定价 [3][28]
浦银理财悦享利封闭式820号2月6日起发行,A份额业绩比较基准2.7%-3%
财经网· 2026-02-06 15:11
浦银理财新产品发行信息 - 浦银理财于2026年2月6日至2月12日期间发行“悦享利封闭式820号”理财产品 [1] - 该产品为固定收益类产品,风险等级为R2(较低风险),产品期限为425天 [1] - 产品认购起点金额为1元,发行规模上限为80亿元,下限为0.1亿元 [1] 产品份额与业绩比较基准 - 产品分为A类份额和B类份额 [1] - A类份额业绩比较基准(年化)为2.70%至3.00% [1] - B类份额业绩比较基准(年化)为2.80%至3.10% [1]
华夏理财固定收益债权型封闭式1012号2月6日起发行,A份额业绩比较基准2.65%-3.25%
财经网· 2026-02-06 15:11
产品发行信息 - 华夏理财于2月6日披露,将发行一款名为“固定收益债权型封闭式理财产品1012号”的新产品 [1] - 该产品的募集期为2026年2月6日至2026年2月12日(含) [1] - 产品计划发行规模下限为1000万元 [1] 产品结构与认购门槛 - 产品分为A、B、S三种份额,对应不同的认购起点金额 [1] - A份额认购起点金额为1元 [1] - B份额认购起点金额为10万元 [1] - S份额认购起点金额为30万元 [1] 产品基本特征 - 产品投资性质为固定收益类 [1] - 产品风险评级为PR2级,属于中低风险 [1] - 产品期限为420天 [1] 业绩比较基准 - A份额业绩比较基准为年化2.65%至3.25% [1] - B份额业绩比较基准为年化2.68%至3.28% [1] - S份额业绩比较基准为年化2.70%至3.30% [1]
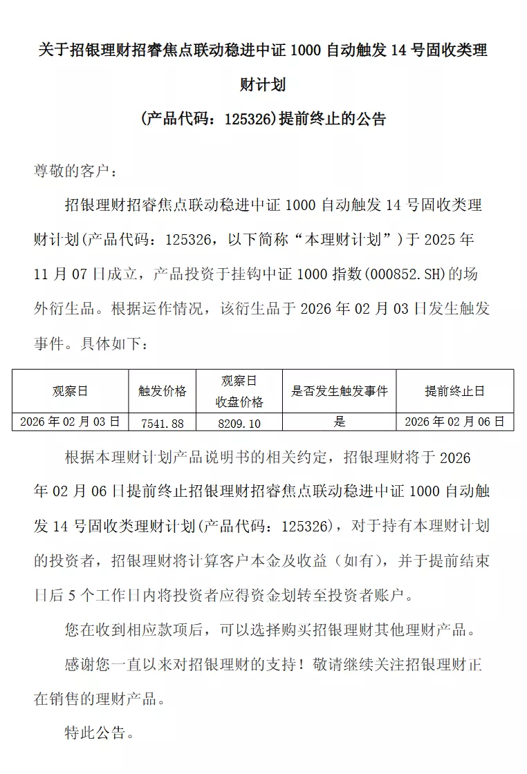
招银理财:招睿焦点联动稳进中证1000自动触发14号固收类提前终止
财经网· 2026-02-05 23:10
产品基本信息 - 产品全称为“招银理财招睿焦点联动稳进中证1000自动触发14号固收类理财计划”,产品代码为125326 [1] - 该产品于2025年11月7日正式成立 [1] - 产品类型为固收类理财计划,并嵌入了与中证1000指数挂钩的场外衍生品结构 [1] 产品运作与触发事件 - 产品投资的核心为挂钩中证1000指数(代码:000852.SH)的场外衍生品 [1] - 根据产品说明书约定,该衍生品于2026年2月3日发生了触发事件 [1] - 触发事件发生的观察日为2026年2月3日,当日中证1000指数收盘价格为8209.10点 [4] - 该观察日对应的预设触发价格为7541.88点 [4] - 由于观察日收盘价格(8209.10点)高于触发价格(7541.88点),满足了触发条件,因此被判定为“是”发生了触发事件 [4] 产品终止安排 - 根据产品说明书的相关约定,招银理财将因触发事件的发生而提前终止该理财计划 [1] - 产品的提前终止日确定为2026年2月6日 [1][4] - 公司已于2026年2月4日就此事发布公告 [1]
年终奖怎么打理?这份年终奖“一站式”理财配置指南请收好
21世纪经济报道· 2026-02-05 19:29
文章核心观点 - 针对年终奖理财难题,多家金融机构推出“一站式”配置方案,根据风险梯度或资金用途提供产品组合,旨在帮助投资者在稳健基础上追求收益弹性 [1][3] 年终奖理财“一站式配置”方案思路 - 方案思路主要分为两种:一是根据风险梯度推出保守型、稳健型、进取型等产品组合;二是根据资金用途推出灵活取用、中长期持有等不同期限的产品组合,两种思路在实际方案中互为补充 [3] - 农银理财根据资金用途推荐了流动性强、中长期限和较长期限共六款产品 [4] - 广发基金方案建议:短期灵活资金可配置货币基金;长期稳健增值资金可配置“固收+”基金;希望参与股市两三年获利的资金可考虑权益基金如指数基金或主动权益基金 [4] - 浦发银行推荐了3款存款产品和3款理财产品:存款期限分别为1年、2年、3年,利率分别为1.3%、1.4%、1.75%;理财产品封闭期分别为3个月、7个月、14个月,年化业绩比较基准分别为1.95-2.15%、1.95-2.25%、2.35-2.65%,并搭配抽奖等活动以吸引资金留存 [4] 推荐产品的表现与特点 - 年终奖理财方案推荐的产品多为中低风险,例如农银理财推荐组合中有五款产品风险等级均为中低风险 [5] - 农银理财“农银匠心.灵动30天(低波优享)”风险等级为二级,最短持有期30天,成立以来年化收益率达2.16% [5] - 农银理财“农银进取.灵动180天(多元衡享)”为R2中低风险,最短持有期180天,成立三个多月以来年化收益率达11.89%,投资范围涵盖境内外市场以分散风险 [5] - 中邮理财“福瑞.鸿锦最短持有180天6号B(薪享)”为R2中低风险“固收+”产品,杠杆率不超过140%,业绩比较基准2.00%-2.45%,成立不到3个月年化收益率达3.26% [6] - 苏银理财方案推荐14款产品,其中11款为R2中低风险、3款为R3中风险 [6] - 苏银理财R3等级产品“苏银理财恒源鑫裕最短持有270天A”2025年四季度末固收类资产占比67.68%,成立以来年化收益率2.72% [6] - 苏银理财R2等级产品“苏银理财恒源封闭债权274期优选2年A”为封闭式运作,投资期限755天,业绩比较基准2.55%-2.95% [6] - 部分方案也包含高风险产品,如民生银行推荐了两款R5高风险产品:“南方有色金属ETF联接C”和“南方中证A500ETF联接C”,均为指数基金,适合有经验且能承担波动的投资者 [7] 市场背景与投资者注意事项 - 进入2026年,黄金价格震荡攀升,A股、港股同步走强,约70%的投资者认为黄金价格还会上涨,近八成投资者看涨2026年股市并对春季行情充满期待 [8] - 年终奖理财方案提供了存款、理财、基金、贵金属、保险等更多元的资产配置选择 [8] - 投资者应注意提前规划资金用途,确保灵活性,投资前需看好产品申赎规则 [8] - 投资者应根据自身风险承受能力按梯度配置仓位,风险承受能力低者可多配置稳健型产品,风险承受能力高者可适当配置高风险产品以提高收益弹性 [8] - 投资者应理性投资,保证资金安全,警惕年末促销活动,确保投资正规公司的正规产品 [8]
理财产品业绩报酬调整规则:投资者看不懂 难说不
中国证券报· 2026-02-05 18:01
文章核心观点 - 南银理财一款产品单方面下调了超额业绩报酬计提基准,降低了管理人获取超额报酬的难度,此举引发了市场对理财产品收费规则公平性及信息披露透明度的广泛讨论 [1][2] - 行业普遍存在超额业绩报酬提取规则,但存在“向上有激励、向下不浮动”的单向激励问题,且规则调整常以不醒目的方式披露,增加了投资者理解与监督的难度 [1][5][8] 南银理财产品规则调整详情 - 调整产品为“南银理财珠联璧合安稳1910一年定开理财产品”,其近期下调了管理人的业绩报酬计提基准 [2] - 以A份额为例,调整前计提超额报酬的条件是产品年化收益率超过3.3%,调整后条件变为超过2.525%,基准显著调低 [2] - 该产品的业绩比较基准也同步下调,从年化2.7%至3.3%调整为2.4%至2.65%,业绩报酬计提基准从原业绩比较基准上限(3.3%)调整为新基准的中枢(2.525%)[3] - 该产品超额报酬提取规则并非首次调整:2024年11月前不收取超额报酬,2024年11月后调整为当年化收益率超过3.3%时对超出部分按60%提取,此次为第二次调整 [3] 行业超额业绩报酬规则概况 - 超额业绩报酬提取在理财产品中并不少见,提取比例多集中在10%至40%,其中20%最为常见 [5] - 不同公司产品规则各异:交银理财慧选系列多只产品的超额报酬提取比例为20%或40%;兴银理财丰利兴动系列多只产品此前的提取比例为50%,目前已降至20% [4] - 提取基准和比例通常由管理人依据市场利率、产品策略和竞品情况综合设定 [5] 规则公平性与激励结构争议 - 当前规则多为单向激励:产品业绩超越基准时管理人可以提取超额报酬,但业绩低于基准时并无相应的风险共担或报酬下调机制 [5] - 专家建议采取与业绩挂钩的浮动管理费模式,业绩好时收取超额报酬,业绩差时自动降费 [5] - 另有专家建议建立“高水位线”机制,防止在净值回撤后仍收取超额报酬,并明确计提基准应高于无风险利率加合理风险溢价 [6][7] 信息披露问题与改进建议 - 规则调整常以更新产品说明书或发布要素调整公告的形式进行,信息隐藏在冗长文字中,缺乏醒目提示,投资者理解难度大 [1][8] - 在产品说明书中,理财公司通常保留单方面修订销售文件(包括收费项目、条件、标准和方式)的权利,投资者除赎回外只能被动接受 [8] - 专家建议建立分级披露机制,对费率变更等重大事项采用醒目标识或单独公告 [8] - 建议在公告开头加粗列示收费项目变更关键信息,并用简明示例展示对投资者收益的影响,同时提示开放期赎回权利 [8] - 应强化中国理财网等行业统一平台作用,以标准化格式披露关键信息变更,并设置“费率条款变更”快捷索引便于投资者对比 [9]
短期热度vs长期承压:开年超1400亿元资金涌入纯债理财
中国经营报· 2026-02-05 07:39
核心观点 - 2026年开年以来,纯债固收类理财产品发行火热,数量与规模远超2025年同期,成为低波稳健资金的首选 [1] - 尽管短期热度不减,但行业长期展望趋于审慎,在低利率环境下纯债固收产品收益持续承压,“固收+”及混合类产品成为理财机构未来布局的重要方向 [2] - 银行理财资产配置正经历结构性转型,从以债为主向多元分散、权益增强演进,同时投资策略从配置型转向交易型,配置结构进行差异化调整 [3] 市场发行与表现 - 2026年1月1日至2月4日,新发纯债固收类理财475只,规模达1471亿元,新发产品数量占比达24.8%,各项指标远超2025年同期 [1] - 纯债固收类理财在债市波动下热度不减,市场普遍预期债市转入窄幅震荡,产品收益相对稳定,叠加春节理财旺季因素,成为低波稳健资金首选 [1] - 上周(2026年1月26日—2月1日),纯固收类理财近1年平均年化收益率为2.476%,较上期减少8.26个基点,与“固收+”类产品平均年化收益率持平 [2] - 截至2026年1月22日,在完整披露近1年年化收益率的2628只3个月以内公募纯固收产品中,122只产品加权平均收益率在3%至6%区间,4只产品录得负收益 [2] 资产配置趋势 - 银行理财资产配置正经历结构性转型,从以债为主、非标补充的传统模式,向多元分散、权益增强、工具化运作演进 [3] - 截至2025年末,理财产品投资资产合计35.66万亿元,其中债券类余额为18.52万亿元,债券投资比例从2024年末的57.89%下降至51.93%,减少约6个百分点 [2] - 为应对利率下行和潜在波动,新发产品普遍缩短组合久期,多数机构将新发产品久期控制在6个月以内,以规避利率波动风险 [4] 投资策略变化 - 投资范式从配置型转向交易型,由于债券利率处于历史极低区间,机构不再单纯依赖息差收益,转而通过交易策略捕捉利率下行带来的资本利得与公允价值变动收益 [3] - 配置结构进行差异化调整:利率债侧重把握货币宽松预期下的久期机会;信用债聚焦中短端高评级品种;同时利用衍生品对冲利率波动风险以降低净值波动敏感性 [3] - 理财公司的投资策略更多偏向信用配置,对利率债的交易性参与较少,尤其在2025年下半年以来债市波动加剧的背景下,策略更加保守审慎,持仓进一步向信用品种集中 [3] - 目前境内信用利差已持续维持在低位,信用债相较于存款及其他资产的性价比收窄,因此在占比趋势上保持收缩 [3] 产品布局方向 - 长期来看,在低利率环境下,纯债固收类理财的收益将持续承压 [2] - “固收+”及混合类理财越来越成为理财机构产品布局的重要方向,并可能成为未来理财“吸金”的主角 [2][4] - 资产结构正在优化,纯固收产品仍是主力,但“固收+”及混合类产品占比显著提升,成为规模扩张的重要来源 [4]
开年调研频次激增 理财资金“探路”硬科技
中国经营报· 2026-02-05 07:39
理财公司调研动态与配置趋势 - 2026年开年至2月4日,宁银理财调研上市公司次数超过32次,调研个股达24只,兴银理财、招银理财、杭银理财等3家理财公司进行上市公司调研也均已超20次 [1] - 从调研个股情况看,科创板、创业板企业普遍占据理财公司调研个股数量近半 [1] - 市场分析人士普遍认为,理财资金正加速向权益类资产、特别是高成长的科技创新赛道倾斜与布局 [1] 关注科创企业的动因 - 政策层面持续推动科创金融改革,鼓励资金流向科技创新领域 [1] - IPO节奏变化可能带来新的投资机会 [1] - 板块估值调整后,部分优质企业性价比凸显 [1] - 科创类企业逐渐成为经济增长的新亮点,未来有望成为带动经济增长的主力军 [2] - IPO的严格审核提升了近年来上市科创企业的质量,使其作为资产配置的品种逐渐成为机构的选择 [2] 调研目的与产品策略 - 调研通过深入了解企业技术实力、成长前景和风险点,帮助理财公司优化资产筛选模型 [1] - 调研成果将转化为具体的产品设计和动态调整配置策略,以平衡收益与风险 [1] - 含“权”配置的产品正在逐渐成为理财机构产品布局的重点 [2] - 理财参与权益市场的核心方式集中在“固收+”与多资产组合层面 [2] - 存量产品普遍以债券资产作为收益和波动的基础,通过配置可转债、权益ETF、指数增强策略、定增参与以及黄金和衍生品等工具引入权益敞口,在控制净值回撤的前提下提升收益弹性 [2] - 增量产品层面,权益与“固收+”类产品的方向性探索持续推进 [2] 未来发展趋势与展望 - 2026年理财公司可能推出更多聚焦细分赛道的专属产品,并探索通过指数化、FOF等方式分散风险 [2] - 理财公司可能推出更多聚焦科创主题的混合类或权益类产品,并加强投研能力以更精准地把握细分赛道机会 [3] - 未来1—2年,预计理财资金配置科创资产将从零散试点转向系统化布局,表现为设立专项产品线、搭建行业研究团队、完善风险对冲工具 [3] - 系统化布局过程仍需兼顾客户风险偏好,可能以“固收+”含权产品或封闭式基金等形式逐步渗透 [3] - 当前理财资金在科创类资产的配置仍处于起步阶段,但增长势头明显 [2] - 配置科创企业的大环境主要源于经济转型的现实成果,这一趋势也逐渐会成为系统化的投资选择 [2]