Workflow
园区开发
icon
搜索文档
A股异动丨张江高科盘中跌逾5% 股价创近3个月新低
格隆汇APP· 2025-12-16 15:22
张江高科(600895.SH)今日盘中一度跌5.6%至37.57元,股价创9月22日以来近3个月新低。张江高科公告称,公司控股股东上海张江(集团)有限公司已完成减 持计划,于2025年10月31日至12月15日期间累计减持公司特定股份数量1548.69万股,占公司总股本的1%,减持价格区间为39.83~44.80元/股,减持总金额 为6.38亿元。(格隆汇) ...
海泰发展:12月12日召开董事会会议
每日经济新闻· 2025-12-12 16:33
截至发稿,海泰发展市值为25亿元。 每经AI快讯,海泰发展(SH 600082,收盘价:3.9元)12月12日晚间发布公告称,公司第十一届第十八 次董事会临时会议于2025年12月12日以通讯方式召开。会议审议了《关于聘请2025年度审计机构的议 案》等文件。 2024年1至12月份,海泰发展的营业收入构成为:科技园区开发占比91.76%,科技园区运营占比 7.99%,商品销售收入占比0.25%。 每经头条(nbdtoutiao)——专访管涛:美国政府经济贸易政策正逐渐动摇美元本位国际货币体系,利 多因素下人民币汇率有可能破7 (记者 曾健辉) ...
外高桥:12月11日召开董事会会议
每日经济新闻· 2025-12-11 17:31
公司治理动态 - 公司于2025年12月11日召开第十一届第十六次董事会会议,审议了关于取消监事会并修订《公司章程》及其附件的议案 [1] 公司业务构成 - 2025年1至6月份,公司营业收入构成为:贸易及服务占比54.4%,房地产租赁占比23.51%,房地产销售占比6.29%,制造业占比5.83%,物业管理占比4.94% [1] 公司市值 - 截至新闻发稿时,公司市值为139亿元 [1]
空港股份:为控股子公司1亿元借款展期1年,年利率4.35%
新浪财经· 2025-12-11 16:57
空港股份公告称,为支持控股子公司天源建筑业务发展,满足其资金需求,公司对前期提供的1亿元借 款进行展期。2025年12月11日,双方签订《借款展期合同》,展期1年,年利率4.35%。该事项已通过 董事会和股东会审议。公司持有天源建筑80%股权,能实施风险控制。本次展期后,公司对外资助总余 额54,823.02万元,占最近一期经审计净资产的55.29%;对合并报表外单位资助余额9,167.29万元,占比 9.25%。 ...
上交所:上海金桥出口加工区开发股份有限公司债券12月12日上市,代码244342
搜狐财经· 2025-12-11 11:08
12月11日,上交所发布关于上海金桥出口加工区开发股份有限公司2025年面向专业投资者公开发行公司 债券(第一期)上市的公告。 依据《上海证券交易所公司债券上市规则》等规定,上交所同意上海金桥出口加工区开发股份有限公司 2025年面向专业投资者公开发行公司债券(第一期)于2025年12月12日起在上交所上市,并采取匹配成 交、点击成交、询价成交、竞买成交、协商成交交易方式。该债券证券简称为"25金桥一",证券代码 为"244342"。根据中国结算规则,可参与质押式回购。 来源:市场资讯 ...
海泰发布|“金”字招牌,硬核认证!海泰发展公司荣获2025“上证·金质量”公司治理奖
新浪财经· 2025-12-10 21:58
登录新浪财经APP 搜索【信披】查看更多考评等级 (来源:海泰控股集团) 近日,2025上证(巢湖)上市公司高质量发展大会在安徽合肥成功举行。本次大会由中国上市公司协会指导,上海证券报·中国证券网主办,华安证券联 合主办。大会期间,举行了2025"上证鹰·金质量"颁奖仪式,海泰控股集团所属海泰发展公司荣获公司治理奖。 下一步,海泰控股集团将坚定支持海泰发展公司持续围绕既定战略目标,积极整合优质资源,以内生式与外延式发展相结合的模式推动公司长期健康发 展,持续提升公司发展质量和价值。 登录新浪财经APP 搜索【信披】查看更多考评等级 (来源:海泰控股集团) 近日,2025上证(巢湖)上市公司高质量发展大会在安徽合肥成功举行。本次大会由中国上市公司协会指导,上海证券报·中国证券网主办,华安证券联 合主办。大会期间,举行了2025"上证鹰·金质量"颁奖仪式,海泰控股集团所属海泰发展公司荣获公司治理奖。 海泰发展公司始终将完善公司治理作为稳健发展的基石,严格遵守上市公司规范运作要求,持续优化董事会与经营管理层的协同机制,确保决策科学、执 行高效、监督到位。通过建立健全透明的信息披露制度与畅通的投资者沟通渠道,公司不断 ...
海泰发展荣膺2025“金质量·公司治理奖” 国企治理标杆彰显发展韧性
证券时报网· 2025-12-09 21:20
公司表示,此次"金质量·公司治理奖"的获得,是荣誉更是新的起点。未来,公司将持续以既定战略目 标为导向,进一步深化公司治理改革,积极整合内外部优质资源,通过内生式增长与外延式拓展相结合 的发展路径,不断提升企业经营质量与核心竞争力,努力实现公司价值与投资者利益的同步增长,为推 动区域产业升级与国企高质量发展贡献更大力量。(燕云) 海泰发展锚定区域产业发展方向,积极推动自身从传统园区开发商向"综合性产业园区运营服务商"转 型。通过深化"招商+服务+孵化"三位一体的创新运营模式,公司不断提升园区智慧化管理水平与专业 化服务能级,不仅有效激活存量资产活力,更精准聚焦集成电路、生物医药等战略性新兴产业,通过搭 建产业服务平台、导入优质资源要素,助力园区内新兴产业集群的培育与汇聚,为区域经济高质量发展 注入了强劲动能。 近日,海泰发展(600082)凭借在公司治理结构优化、规范运作实践及投资者关系管理等领域的突出表 现,斩获2025年"金质量·公司治理奖"殊荣。该奖项的获得,不仅是资本市场对海泰发展现代企业治理 水平的高度认可,更标志着海泰发展将公司治理理念深度融入国企改革发展的实践成果已获得广泛关 注。 作为国有上市 ...
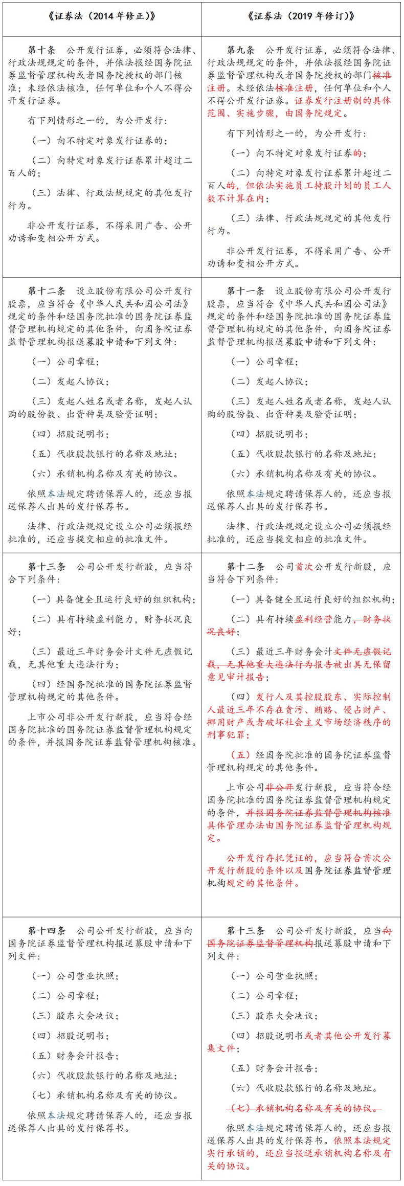
解析上市公司定增是否属于公开发行证券
搜狐财经· 2025-12-02 14:23
文章核心观点 - 在全面实行股票发行注册制后,上市公司向特定对象发行股票(俗称“定增”)的法律性质已发生根本性变化,从传统的“非公开发行”转变为“公开发行” [1][5][26] - 这一转变的核心依据是《证券法(2019年修订)》不再区分上市公司公开发行新股和非公开发行新股,而是将上市公司发行新股统一规范并适用公开发行的注册程序 [11][14][15] - 监管规则和实践案例均证实,股东通过定增获得的股份,其减持行为需遵守针对“公开发行股份”的特定规则,例如《上市公司股东减持股份管理暂行办法》 [23][24][25] 规则演变历程 - 2015年股灾后,证监会出台18号公告,首次对大股东及董监高减持股份进行严格限制,要求6个月内不得通过二级市场减持本公司股份 [2] - 2017年证监会发布9号规定,首次将股东减持其持有的上市公司非公开发行股份纳入规范范围 [3] - 2020年2月,证监会修订《上市公司证券发行管理办法》,明确通过向特定对象发行股票取得的股份,其减持不适用当时的减持规则有关规定 [3] - 2023年2月,证监会发布《上市公司证券发行注册管理办法》,该办法同样明确依据本办法通过向特定对象发行股票取得的股份,其减持不适用旧的减持规定 [4] - 2024年5月,《上市公司股东减持股份管理暂行办法》发布并实施,废止了旧规,并在第二条中明确其适用范围包括“上市公司向不特定对象或者特定对象公开发行股份” [5] - 2025年3月,证监会修订《上市公司证券发行注册管理办法》,删除了原第八十八条关于定增股份减持不适用旧减持规定的豁免条款,使得定增股份减持需适用新的《减持管理办法》 [5] 法律定性分析 - 根据《证券法(2019年修订)》第九条,公开发行包括三种情形:向不特定对象发行证券、向特定对象发行证券累计超过二百人(员工持股计划除外)、法律行政法规规定的其他发行行为 [7][17] - 关键变化在于,《证券法(2019年修订)》删除了“上市公司非公开发行新股”的专门表述,仅统一规定“上市公司发行新股”应符合的条件,意味着不再区分公发与非公发 [11][13][14][15] - 国务院办公厅2020年发布的《关于贯彻实施修订后的证券法有关工作的通知》中,涉及注册制下的证券发行时均表述为“证券公开发行”或“股票公开发行”,未再提及非公开发行 [18] - 现行《上市公司证券发行注册管理办法》第三条明确规定“上市公司发行证券,可以向不特定对象发行,也可以向特定对象发行”,不再使用“非公开发行”的表述 [20][21] - 该办法对向特定对象发行证券的信息披露要求与公开发行看齐,要求将募集文件和发行情况报告书供公众查阅,其立法说明亦明确将此称为“公开发行” [22] 监管实践与案例 - 经向沪深交易所电话咨询确认,监管机构认为除非为实施重组上市或股权激励,否则上市公司向特定对象发行股份属于公开发行行为,其股份减持需遵守针对公开发行股份的规则 [23][24] - 公开案例显示,股东减持通过定增获得的股份时,已将股票来源标注为“上市公司向特定对象公开发行股份”,并遵守了相应的减持计划披露和比例限制规定 [25]
助力存量资产盘活 首单工业厂房机构间REITs项目落地
证券时报网· 2025-12-01 16:46
产品核心信息 - 市场首单以工业厂房作为底层资产的持有型不动产ABS(机构间REITs)设立,发行规模为18.30亿元 [1] - 底层资产为外高桥集团持有的4个标准厂房项目,合计建筑面积约19.06万平方米,平均出租率达93.16% [2] - 项目采用询价发行机制,询价区间为17.76亿至18.30亿元,最终实现顶格发行,较项目公司股权估值溢价约3% [4] 资产特点与优势 - 工业厂房相较于商业物业具备更长租约期限及更高租户黏性,底层现金流长期稳定可预测,与REITs产品要求高度契合 [3] - 底层资产主要租户包括万国数据、斯凯孚等企业,覆盖IDC数据中心、智能制造、生物医药研发等行业 [2] - 部分厂房为定制化建设,租户期初投入高、黏性强,租约长期稳定,是开展机构间REITs的优质资产 [4] 市场意义与创新 - 该项目为全国首单工业厂房机构间REITs,扩充了机构间REITs的资产范围,为地方国企盘活存量资产开创了新的权益融资渠道 [2] - 项目开创性采用“基准收益+超额收益”的分配机制,并设置了灵活的扩募机制,可实现“投、融、管、退”的良性循环 [4] - 机构间REITs是构建多层次REITs市场的重要一环,自2023年推出以来,上交所已有50单项目申报,申报规模近1200亿元,成功发行20单,发行规模超过450亿元 [5][6] 未来发展 - 未来将研究在机构间REITs中引入基金经理制度,由基金经理作为项目公司高管,通过资产管理提升产品价值 [5] - 上交所下一步将围绕机构间REITs市场组织和生态建设,推动项目落地,完善相关机制及配套规则 [6]
市北高新股价连续3天上涨累计涨幅6.11%,汇添富基金旗下1只基金持630.5万股,浮盈赚取220.68万元
新浪财经· 2025-12-01 15:33
公司股价与交易表现 - 12月1日,市北高新股价上涨0.5%,报收6.08元/股,成交额2.12亿元,换手率2.47%,总市值113.90亿元 [1] - 公司股价已连续3天上涨,区间累计涨幅达6.11% [1] 公司基本情况 - 上海市北高新股份有限公司成立于1993年11月10日,于1992年3月27日上市,位于上海市江场三路286号2楼 [1] - 公司主营业务为园区产业载体开发经营及产业投资业务 [1] - 主营业务收入构成为:园区产业载体租赁39.64%,住宅销售32.89%,其他服务业26.21%,园区产业载体销售1.23%,其他(补充)0.03% [1] 主要流通股东动态 - 汇添富基金旗下1只基金位居市北高新十大流通股东 [2] - 中证上海国企ETF(510810)在三季度减持81.09万股,截至当时持有630.5万股,占流通股比例为0.34% [2] - 根据测算,该ETF在12月1日浮盈约18.92万元,在连续3天上涨期间累计浮盈220.68万元 [2] 相关基金产品信息 - 中证上海国企ETF(510810)成立于2016年7月28日,最新规模79.94亿元 [2] - 该基金今年以来收益率为6.46%,同类排名3712/4207;近一年收益率为9.2%,同类排名3375/4009;成立以来收益率为3.27% [2] - 该ETF基金经理为吴振翔,累计任职时间15年303天,现任基金资产总规模197.81亿元,任职期间最佳基金回报195.1%,最差基金回报-31.53% [3]