Workflow
医疗器械
icon
搜索文档
本周3只新股申购!
证券时报· 2026-01-26 08:22
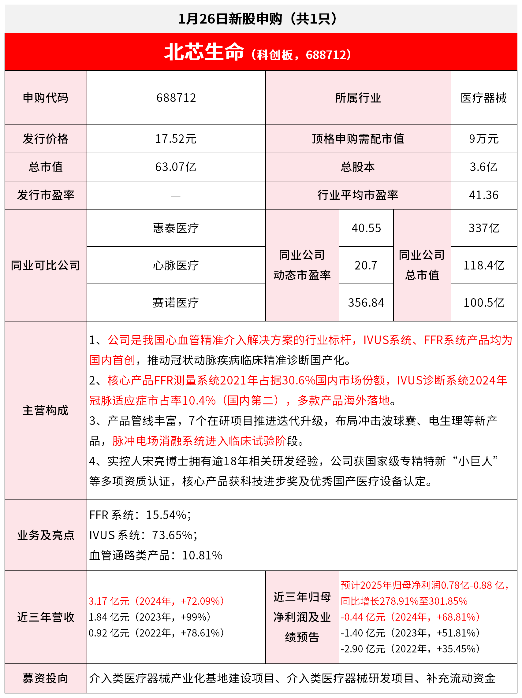
关注本周新股申购情况。 根据发行安排,本周(1月26日—1月30日),A股市场将有3只新股申购,为科创板的北芯生命、 电科蓝天和沪市主板的林平发展,3股分别将于本周一(北芯生命)和周五(电科蓝天、林平发 展)开启申购。 资料显示,北芯生命是国内领先的心血管精准诊疗创新医疗器械企业,林平发展是国内领先的循 环造纸生产商,电科蓝天是国内宇航电源的核心供应商,公司宇航电源产品在国内市场覆盖率超 过50%。 具体来看,北芯生命的发行价为17.52元/股,公司单一账户申购上限为9000股,顶格申购需持沪 市市值9万元。 招股书显示,北芯生命是一家专注于心血管疾病精准诊疗创新医疗器械研发、生产和销售的国家 高新技术企业,致力于开发为心血管疾病诊疗带来变革的精准解决方案。公司核心产品血管内超 声(IVUS)诊断系统为中国首个获国家药监局批准的自主创新60MHz高清高速国产IVUS产品, 核心产品血流储备分数(FFR)测量系统为金标准FFR领域内中国首个获国家药监局批准的国产 产品。 公司是国内首家拥有血管内功能学FFR及影像学IVUS产品组合的国产医疗器械公司,填补了国内 市场的空白并改写了中国冠状动脉疾病临床精准诊断完全 ...
【1月26日IPO雷达】北芯生命申购
选股宝· 2026-01-26 08:07
新股申购基本信息 - 北芯生命于1月26日进行新股申购,申购代码为688712,发行价格为17.52元,总市值为63.07亿元 [1][2] 公司业务与市场地位 - 公司是我国心血管精准介入解决方案的行业标杆,其产品为国内首创,推动冠状动脉疾病临床精准诊断国产化 [2] - 核心产品FFR测量系统在2021年占据30.6%的国内冠脉适应症市场份额,市场占有率为10.4%,位居国内第二 [2] - 公司产品管线丰富,拥有7个在研项目推进迭代升级,其中脉冲电场消融系统已进入临床试验阶段 [2] - 公司主营构成:FFR系统占15.54%,IVUS系统占73.65%,血管通路类产品占10.81% [3] 财务表现 - 公司近三年营收持续高速增长:2022年为0.92亿元(同比增长78.61%),2023年为1.84亿元(同比增长99%),2024年为3.17亿元(同比增长72.09%) [3] 管理层与资质 - 公司实控人宋亮博士拥有逾18年相关研发经验,核心产品获得科技进步奖及优秀资质认证 [2] 行业与可比公司 - 同业可比公司包括惠泰医疗、心脉医疗、赛诺医疗 [2]
今日有1只新股申购,为科创板的北芯生命
每日经济新闻· 2026-01-26 07:55
每经AI快讯,1月26日有1只新股申购,为科创板的北芯生命;无新股上市。北芯生命是国内领先的心 血管精准诊疗创新医疗(002173)器械企业。 ...
死亡率最高达75%,印度暴发尼帕病毒疫情
选股宝· 2026-01-26 07:45
达安基因:公司此前表示已有尼帕病毒核酸检测的科研技术储备。 圣湘生物:此前表示推进亨尼帕病毒检测试剂的研发工作。 *免责声明:文章内容仅供参考,不构成投资建议 *风险提示:股市有风险,入市需谨慎 据环球时报报道,近日,印度西孟加拉邦暴发尼帕病毒疫情。 另据人民网,鉴于近期尼帕病毒(Nipah Virus)在印度出现传播风险,泰国清迈国际机场已全面升级对 国际入境旅客的健康筛查措施,以加强疫情监测与防控,防范病毒输入风险。 而智通财经介绍,世界卫生组织将尼帕病毒列为一种致命的人畜共患病毒,主要由果蝠携带。该病毒可 通过被污染的食物传播给人类,或直接人传人,死亡率在40%到75%之间。据世卫组织介绍,这种病毒 从感染到出现症状的潜伏期一般为4天至14天,最长可达45天。目前尚无专门针对尼帕病毒的疫苗和有 效疗法。 公司方面,据上市公司互动平台表示, ...
国产心血管介入龙头今日申购丨打新早知道
21世纪经济报道· 2026-01-26 07:07
1月26日,可申购科创板的北芯生命(688712.SH)。该公司是一家专注于心血管疾病精准诊疗创新医 疗器械研发、生产和销售的国家高新技术企业,致力于开发为心血管疾病诊疗带来变革的精准解决方 案。 (文章来源:21世纪经济报道) 自成立以来,北芯生命根据心血管疾病诊疗临床需求和前沿技术发展持续布局了冠状动脉疾病、外周血 管疾病及房颤等领域。公司已累计向市场推出11个产品,在研产品共有6个,覆盖IVUS系统、FFR系 统、血管通路产品、冲击波球囊治疗系统及电生理解决方案五大产品类别。其中公司核心产品IVUS系 统是中国首个自主创新60MHz高清高速国产IVUS产品,拥有高清、高速、智能三大特点,可高效便捷 指导精准PCI策略制定。该产品入选了科技部国家重点研发计划数字诊疗装备研发重点专项"高分辨、高 速、智能化心脏介入血管内超声成像系统"。公司核心产品FFR系统为PCI治疗指导及诊断心肌缺血的金 标准,获得国内外多项指南及专家共识的高级别推荐。国家药监局官网评价其"属于国际领先、国内首 创"、"填补了我国在金标准血流储备分数测量技术领域的空白"。 知识产权方面,截至2025年6月30日,北芯生命拥有185项境内 ...
北芯生命开启申购 专注于心血管疾病诊疗领域
智通财经· 2026-01-26 06:49
公司上市与发行信息 - 公司于1月26日开启申购,发行价格为17.52元/股,申购上限为0.9万股,行业市盈率为41.36倍,上市地点为上交所,保荐机构为中金公司 [1] 公司业务与产品概况 - 公司是一家专注于心血管疾病精准诊疗创新医疗器械研发、生产和销售的企业 [1] - 截至2025年9月30日,公司累计向市场推出11个产品,并有6个在研产品,覆盖IVUS系统、FFR系统、血管通路产品、冲击波球囊治疗系统及电生理解决方案五大类别 [1] - 核心产品IVUS系统是中国首个自主创新60MHz高清高速国产IVUS产品,具有高清、高速、智能特点,用于指导精准PCI策略制定 [1] - 核心产品血流储备分数(FFR)测量系统是金标准FFR领域内首个获国家药监局批准的国产产品 [1] - 上述两款核心产品均进入了国家创新医疗器械特别审查程序 [1] - 核心产品上市后迅速占据国内市场市占率第二,且为国产品牌市占率第一,有助于提升高端有源介入医疗器械国产化率 [1] - 公司主要通过销售一次性使用耗材实现收入,并建立了以经销为主的销售模式,包括境内经销、境外经销及配送模式 [2] 公司财务表现 - 2022年、2023年、2024年及2025年1-6月,公司营业收入分别约为9245.19万元、1.84亿元、3.17亿元、2.59亿元人民币 [2] - 同期净利润分别约为-3亿元、-1.55亿元、-5373.97万元、4551.27万元人民币,显示公司在2025年上半年首次实现单期盈利 [2] - 截至2025年6月30日,公司资产总额为83,853.98万元,归属于母公司所有者权益为75,523.22万元 [3] - 2025年1-6月资产负债率(合并)为15.20%,较2024年末的17.47%有所下降 [3] - 2025年1-6月营业收入为25,886.16万元,净利润为4,551.27万元 [3]
A股申购 | 北芯生命(688712.SH)开启申购 专注于心血管疾病诊疗领域
智通财经网· 2026-01-26 06:49
公司概况与市场地位 - 公司为专注于心血管疾病精准诊疗创新医疗器械研发、生产和销售的高新技术企业[1] - 公司核心产品为IVUS系统和FFR测量系统 其中IVUS系统是中国首个自主创新60MHz高清高速国产IVUS产品 FFR系统是金标准FFR领域内中国首个获国家药监局批准的国产产品[1] - 两款核心产品均进入了国家创新医疗器械特别审查程序 有望为精准指导PCI手术临床实践带来变革[1] - 核心产品上市后迅速占据国内市场市占率第二且国产品牌市占率第一 有助于提升高端有源介入医疗器械国产化率[1] 产品管线与业务模式 - 截至2025年9月30日 公司累计向市场推出11个产品 在研产品共有6个[1] - 产品覆盖IVUS系统、FFR系统、血管通路产品、冲击波球囊治疗系统及电生理解决方案五大类别[1] - 公司根据创新医疗器械行业特点 主要通过销售一次性使用耗材实现收入[2] - 公司建立了以经销为主的销售模式 包括境内经销模式、境外经销模式及配送模式[2] 财务表现与经营数据 - 公司营业收入实现快速增长 2022年、2023年、2024年及2025年1-6月营业收入分别约为9245.19万元、1.84亿元、3.17亿元、2.59亿元人民币[2] - 公司净利润呈现显著改善趋势 同期净利润分别约为-3亿元、-1.55亿元、-5373.97万元、4551.27万元人民币 并于2025年上半年实现扭亏为盈[2] - 具体财务数据显示 2025年1-6月营业收入为25886.16万元 净利润为4551.27万元[3] - 2024年度营业收入为31660.43万元 净利润为-5373.97万元[3] - 2023年度营业收入为18397.72万元 净利润为-15520.50万元[3] - 2022年度营业收入为9245.19万元 净利润为-30043.71万元[3] 资产与负债状况 - 截至2025年6月30日 公司资产总额为83853.98万元 归属于母公司所有者权益为75523.22万元[3] - 公司资产负债率保持在较低水平 2025年6月30日合并资产负债率为15.20% 母公司资产负债率为12.19%[3] 本次发行信息 - 公司于1月26日开启申购 发行价格为17.52元/股 申购上限为0.9万股[1] - 公司所属行业市盈率为41.36倍 于上交所上市 保荐机构为中金公司[1]
开年迎3家公司上市北交所总市值逼近万亿元规模
中国证券报· 2026-01-26 05:06
2026年以来,北交所迎来科马材料、爱舍伦、国亮新材三家公司上市,同时还有美德乐、农大科技两家 公司进入发行流程。当前北交所正成为服务创新型中小企业的重要阵地。截至1月23日,北交所上市公 司达290家,总市值9670.53亿元,逼近万亿元大关。与此同时,北交所IPO审核正保持高频节奏,多家 券商认为,在北交所市场制度改革深化背景下,预计后续IPO有望维持高速发行态势。 ● 本报记者 杨洁 专精特新企业加速上市 北交所高质量扩容持续推进,开年以来已有三家企业在北交所上市,上市后股价均表现亮眼。 来自江苏的爱舍伦专注于医疗健康领域,核心产品为医用护理垫、手术铺单等一次性医用耗材,通过 ODM/OEM模式为国际知名医疗器械品牌商提供产品。爱舍伦产品以外销为主,销售网络覆盖北美、欧 洲等多个地区,报告期内境外销售收入占主营业务收入比例均超过90%。1月21日爱舍伦上市首日上涨 175.59%,收盘价为44.04元/股。 1月22日上市的国亮新材,也是一家国家级专精特新"小巨人"企业,来自河北,公司深耕被誉为高温工 业"铠甲"的耐火材料领域,依托唐山这一中国最大的钢铁生产基地,国亮新材在行业中逐渐奠定了领先 的市场地 ...
股市必读:拱东医疗(605369)预计2025年全年归属净利润盈利4400万元至5600万元
搜狐财经· 2026-01-26 03:51
交易与市场表现 - 截至2026年1月23日收盘,拱东医疗股价报收于19.65元,下跌0.1% [1] - 当日换手率为0.57%,成交量为1.26万手,成交额为2482.22万元 [1] - 1月23日主力资金净流出89.96万元,占总成交额3.62% [2][4] - 1月23日游资资金净流出27.77万元,占总成交额1.12% [2] - 1月23日散户资金净流入117.72万元,占总成交额4.74% [2] 2025年度业绩预告 - 公司预计2025年全年归属净利润盈利4400万元至5600万元 [3][4] - 预计2025年归属净利润同比减少67.37%到74.36% [3] - 公司预计2025年扣除非经常性损益后的净利润盈利5400万元至6600万元 [3] - 预计2025年扣非净利润同比减少60.75%到67.89% [3][4] 业绩变动原因 - 业绩下降主要受商誉减值、毛利率下降及汇率波动等因素影响 [3][4]
南京以知识产权培训全力护航企业“出海”
新华日报· 2026-01-26 03:18
活动通过实地观摩、专题授课和互动答疑相结合的形式,帮助企业识别出海知识产权保护关键问题,明 确应对策略与实施路径。在专题培训环节,两位知识产权领域专家曹莹洁、张瑞分别围绕"医疗器械企 业海外商标品牌战略构建与风险防控"和"医疗器械企业海外专利风险防控"主题,系统阐述了涉外知识 产权保护策略与方法。在现场答疑环节,专家就企业代表提出的海外商标专利布局、国际市场拓展、侵 权纠纷应对等问题,逐一作出细致解答,帮助企业拓宽思路、找准对策。不少参会人员表示,本次培训 内容紧密联系产业实际,兼具专业性与实用性,为企业完善知识产权保护管理体系、增强风险防范能力 提供了有效指导。 主动做好涉外知识产权保护,是南京市市场监管局(知识产权局)深化精准服务、支持重点产业高质量发 展的重要举措。下一步,该局将继续紧跟医疗器械产业发展趋势与企业需求,持续优化培训形式与内 容,为南京市医疗器械产业创新与国际化发展提供坚实支撑。 本报讯(孙勇)近日,南京市市场监管局(知识产权局)组织南京市医疗器械产业第二期知识产权保护实务 培训,提升全市医疗器械企业出海知识产权保护能力,筑牢产业开拓国际市场创新发展基础。南微医学 科技股份有限公司、基蛋生 ...