信息安全
搜索文档
楚天龙(003040.SZ):拟定增募资不超过7.6亿元
格隆汇APP· 2026-02-10 20:17
公司融资计划 - 楚天龙拟通过向特定对象发行股票进行融资,募集资金总额上限为7.6亿元人民币 [1] - 募集资金净额在扣除发行费用后,将用于四个具体项目 [1] 募集资金具体用途 - 资金将投向创新应用安全产品研发及产业化项目 [1] - 资金将投向面向行业应用的智能硬件建设项目 [1] - 资金将投向数字化运营总部及研发升级建设项目 [1] - 部分募集资金将用于补充公司流动资金 [1]
春节放假前信息部门准备工作全景清单
36氪· 2026-02-05 11:07
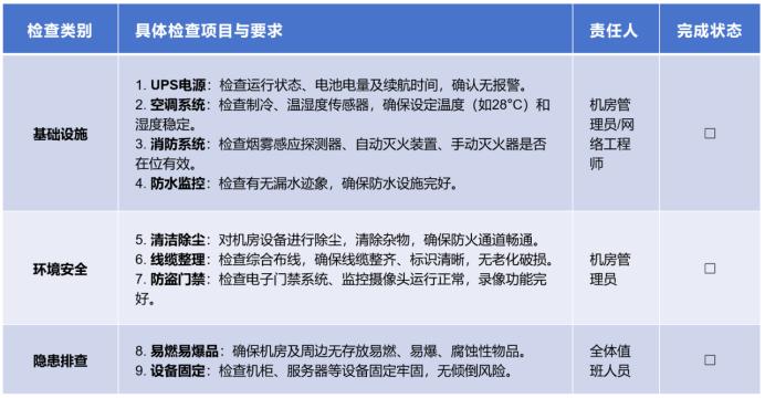
文章核心观点 - 文章为企业信息部门提供了一份详尽的春节假期前信息安全准备工作全景清单,旨在通过系统性的节前部署、节中值守和节后复盘,构建全周期防护闭环,确保企业在长假期间信息系统的稳定、安全与可用,防范各类风险 [1][12] 物理环境与机房安全巡检 - 必须在放假前一周对数据中心或机房进行彻底的物理安全检查,涵盖基础设施、环境安全和隐患排查三大类别 [1] - 基础设施检查包括:确认UPS电源运行状态、电池电量及续航时间无报警;检查空调系统确保设定温度(如28℃)和湿度稳定;检查消防系统(烟雾感应探测器、自动灭火装置、手动灭火器)在位有效;检查防水监控设施完好 [1] - 环境安全检查包括:对机房设备进行清洁除尘,清除杂物,确保防火通道畅通;整理线缆,确保整齐、标识清晰且无老化破损;检查电子门禁系统、监控摄像头运行正常,录像功能完好 [1] - 隐患排查包括:确保机房及周边无存放易燃、易爆、腐蚀性物品;检查机柜、服务器等设备固定牢固,无倾倒风险 [1] 信息系统与数据安全加固 - 需全面开展系统漏洞扫描与补丁更新,重点加固互联网暴露面、远程访问通道及核心数据库权限 [2] - 安全补丁与更新任务包括:为所有服务器、关键工作站安装最新的操作系统安全补丁;升级中间件、数据库、Web应用平台等组件的安全补丁;通知并协助全体员工升级办公终端操作系统及办公软件补丁 [3] - 恶意代码防范任务包括:将服务器及全公司终端的防病毒软件病毒库升级至最新;对所有服务器进行一次全盘病毒扫描并清理威胁;对网络系统和关键服务器进行一次漏洞扫描并及时修补高风险漏洞 [3] - 访问控制强化任务包括:清查并禁用或暂停离职员工、实习生、外包人员的所有系统账号;强制要求所有服务器、数据库、关键应用账号使用高强度密码(建议8位以上,数字字母组合);严格关闭办公电脑上不必要的远程桌面、SSH等服务,运维需使用VPN+跳板机并遵循“即用即开”原则 [3] 数据备份与恢复验证 - 此项工作是重中之重,须执行“三重备份、双重验证”原则,即核心业务数据完成本地、异地、云上三地备份,并增加离线备份 [4] - 所有备份必须在放假前72小时内完成,并逐项执行恢复演练,确保关键业务数据有备份、可恢复 [4] - 核心业务数据库(如ERP, CRM, 财务)需执行一次完整的全量备份,确认日常的增量/差异备份计划正常运行,且备份文件需包含数据库日志,并必须进行恢复测试以验证数据完整性和可用性 [5] - 需对关键服务器的操作系统与配置文件、应用程序与源代码、文件与文档数据(包括邮件系统)进行备份,并对备份介质进行异地存放和详细登记管理 [5] 全员安全意识通知及终端管控 - 节前必须向全体员工邮件发布《春节假期信息安全提示》,进行全员安全宣导 [6] - 提示重点内容包括:离开座位必须锁定电脑或退出登录,建议设置1-5分钟自动锁屏;将UKey、纸质敏感文件、移动存储设备等敏感物品锁入柜中;警惕社交工程攻击,不点击来历不明的邮件链接和附件,谨防钓鱼和高额奖金诈骗;如需远程办公,应使用公司批准的VPN并按指南安全操作;提醒员工将个人工作电脑中的重要文件备份至部门共享云盘或非系统盘 [7] 应急响应与假期值班安排 - 信息部门需在整个春节假期期间建立清晰的应急通道,确保问题能快速响应,例如确立7×24小时值班机制 [8] - 需制定或更新《信息系统突发事件应急预案》,重点准备“机房断电”、“网络中断”、“核心系统宕机”、“数据丢失”、“勒索病毒攻击”等场景的简明处置流程卡 [9] - 需建立包含CIO、值班人员、各技术骨干、外部供应商对接人的“春节应急响应群”,并确保所有相关人员电话24小时畅通,进行一次通讯测试 [9] - 需发布明确的《春节值班表》,明确每日值班人员、后备人员及技术总负责人,值班职责包括每日远程巡检系统状态、监控报警信息、处理紧急事件并详细记录 [9] - 需与网络运营商、云服务商、核心系统供应商等确认其假期值班安排和紧急联系人,获取其书面或邮件形式的应急支持承诺 [9] - 需将《网络拓扑图》、《服务器清单》、《核心业务恢复手册》、《供应商联系表》等关键文档整理归档,交由值班负责人保管 [9] 节后复工快速检查 - 建议在复工第一天上午按清单进行快速巡检,包括:测试内外网连通性;依次登录OA、ERP、邮箱等核心系统验证基本功能;检查假期期间的防火墙、入侵检测、系统日志以排查异常;检查各系统间数据同步任务是否正常;召开部门会议同步假期情况并部署当周工作 [10][11]
深信服2月2日获融资买入2.28亿元,融资余额8.78亿元
新浪财经· 2026-02-03 09:33
公司股价与交易动态 - 2月2日,公司股价单日下跌10.24%,成交额达29.09亿元 [1] - 同日,公司获融资净买入4281.70万元,融资买入额2.28亿元,融资偿还额1.85亿元 [1] - 截至2月2日,公司融资融券余额合计8.85亿元,其中融资余额8.78亿元,占流通市值的1.45%,融资余额超过近一年90%分位水平,处于高位 [1] 融资融券情况 - 融资方面,2月2日融资买入2.28亿元,当前融资余额8.78亿元 [1] - 融券方面,2月2日融券偿还1.13万股,融券卖出5800股,卖出金额83.65万元;融券余量4.19万股,融券余额604.28万元,超过近一年60%分位水平,处于较高位 [1] 公司基本信息与业务构成 - 公司全称为深信服科技股份有限公司,位于广东省深圳市,成立于2000年12月25日,于2018年5月16日上市 [1] - 公司主营业务涉及信息安全,主营业务收入构成为:网络安全业务47.68%,云计算及IT基础设施业务46.36%,基础网络和物联网业务5.96% [1] 股东结构与机构持仓 - 截至9月30日,公司股东户数为3.09万,较上期增加11.92%;人均流通股9008股,较上期减少10.65% [2] - 截至2025年9月30日,十大流通股东中,香港中央结算有限公司持股1295.37万股,较上期减少46.04万股;万家优选持股663.34万股,较上期减少136.67万股;易方达创业板ETF持股510.98万股,较上期减少85.12万股;南方中证500ETF持股369.14万股,较上期减少5.67万股 [2] - 申万宏源证券有限公司退出十大流通股东之列 [2] 公司财务表现 - 2025年1月至9月,公司实现营业收入51.25亿元,同比增长10.62% [2] - 同期,公司归母净利润为-8056.38万元,同比增长86.10% [2] 公司分红历史 - 公司A股上市后累计派现2.97亿元 [2] - 近三年,公司累计派现4700.74万元 [2]
三未信安科技股份有限公司2025年度业绩预告公告
上海证券报· 2026-01-31 05:43
2025年度业绩预告核心数据 - 预计2025年度实现营业收入52,885.91万元至58,174.51万元,较上年同期增加5,565.18万元至10,853.78万元,同比增长11.76%至22.94% [2] - 预计2025年度实现归属于母公司所有者的净利润为-5,382.78万元至-3,606.46万元,与上年同期盈利4,211.99万元相比,将出现亏损 [2][4] - 预计2025年度实现扣除非经常性损益后的净利润为-7,497.47万元至-5,023.31万元,与上年同期盈利1,558.15万元相比,将出现亏损 [2][4] 营业收入增长驱动因素 - 公司在金融、互联网企业、云厂商等领域的收入有所增加,密码服务收入增长明显 [7] - 在抗量子密码、物联网安全等新业务领域实现突破,海外业务拓展效果显著 [7] - 合并范围变动对收入增长带来正向影响 [7] 利润下滑及亏损主要原因 - 研发费用、销售费用增长较多,公司为抓住发展机遇,积极引进高端人才并加强在密码芯片、抗量子密码、物联网安全、数字资产安全等新业务领域的投入 [7] - 部分非现金因素合计影响金额较2024年度预计增加约5,300.00万元,主要包括因收购产生的资产评估增值摊销、计提的资产减值损失以及股权激励计划确认的股份支付费用等 [7] - 本期其他收益预计较上期减少约1,300.00万元,主要是政府项目同比验收较少及增值税退税出现延迟所致 [8] 资产减值准备计提情况 - 2025年度,公司预计计提各项资产减值准备合计4,649.63万元,减少公司合并报表利润总额4,649.63万元 [12][15] - 其中,预计计提信用减值损失金额约1,743.42万元 [13] - 预计计提资产减值损失金额合计约2,176.92万元,主要涉及固定资产、投资性房地产及商誉等 [15] - 预计计提存货跌价损失及合同资产减值损失金额合计约729.29万元 [15] 经营质量与现金流状况 - 公司销售回款效率显著提升,经营活动产生的现金流净额预计同比大幅增长,现金储备充沛 [8]
三未信安(688489.SH)发预亏,预计2025年度净亏损3606.46万元-5382.78万元
智通财经网· 2026-01-30 17:29
公司2025年度业绩预告 - 预计2025年度归属于母公司所有者的净利润为人民币-5,382.78万元至-3,606.46万元,与上年同期相比将出现亏损 [1] - 报告期内公司营业收入保持增长 [1] - 利润下滑主要因研发费用、销售费用增长较多 [1] 公司收入增长与业务进展 - 在金融、互联网企业、云厂商等领域的收入有所增加 [1] - 密码服务收入增长明显 [1] - 在抗量子密码、物联网安全等新业务领域实现突破 [1] - 海外业务拓展效果显著 [1] - 受到合并范围变动带来的正向影响 [1] 公司战略投入与行业背景 - 社会数字化发展迅猛,密码作为信息安全的保障技术在诸多领域面临发展机遇 [1] - 公司为抓住发展机遇,积极引进高端人才,并加强在密码芯片、抗量子密码、物联网安全、数字资产安全等新业务领域的投入 [1] - 公司积极布局云密码服务和海外市场,目前在这些领域已经取得较好的成果 [1]
北京第三批“特高”专业群和实训基地名单公布
新京报· 2026-01-30 13:01
北京市职业教育“特高”项目第三批验收结果 - 北京市第三批特色高水平骨干专业(群)项目验收结果正式公布 10所学校的项目以等级“优”通过考核 20所学校以等级“良”通过考核 另有北京新城职业学校的数字化运营专业群未通过考核 项目将被撤销[1] - 北京市第三批特色高水平实训基地项目验收结果公布 8所学校的项目以等级“优”通过考核 19所学校以等级“良”通过考核[3] 骨干专业(群)建设成果 - 第三批“特高”骨干专业(群)项目共涉及31所学校[1] - 获得“优”等级的10个骨干专业(群)覆盖人力资源和社会保障、数字化国际商贸服务、国际教育服务、智能交通服务、数字商贸、智慧建筑管理、人工智能技术应用、道路桥梁智慧管养、全域数字化运营及戏曲表演等多个领域[2] 实训基地建设成果 - 第三批“特高”实训基地项目共涉及27所学校[3] - 获得“优”等级的8个实训基地项目均与行业领先企业合作共建 合作方包括深圳市大疆创新科技有限公司、北京飞机维修工程有限公司(Ameco)、新大陆科技集团、北京奇虎科技有限公司(360)、北京华录高诚科技有限公司、北京茵澳生活服务有限公司、金融街教育集团与北京金科职桥科技有限公司、北京清河水利建设集团有限公司[4] 项目背景与政策导向 - “特高”建设项目是北京职业教育改革发展行动计划的重要任务 自2019年启动首批建设以来已验收通过三批[1] - 北京市教委要求各项目建设单位加快构建职普融通、产教融合的职业教育体系 推动教学关键要素改革 提升关键办学能力 增强职业教育适应性和吸引力 强化高技能人才支持和技术支撑功能[5]
北京信安世纪科技股份有限公司2025年年度业绩预告
上海证券报· 2026-01-28 03:53
核心业绩表现 - 预计2025年度实现归属于母公司所有者的净利润为7,400万元到8,800万元,与上年同期相比,将增加12,181.76万元到13,581.76万元,同比增加254.75%到284.03% [1] - 预计2025年度归属于母公司所有者扣除非经常性损益后的净利润为6,800万元到8,200万元,与上年同期相比,将增加11,803.82万元到13,203.82万元,同比增加235.90%到263.87% [1] - 公司2025年业绩实现扭亏为盈,而上年同期归属于母公司所有者的净利润为-4,781.76万元,扣除非经常性损益的净利润为-5,003.82万元 [2] 业绩驱动因素 - 主营业务方面,公司持续深耕金融、军队军工、运营商等传统优势行业,并加大对地方政务云、医疗疾控、税务、应急管理等行业的拓展,深挖行业重点客户需求,下游客户需求逐步企稳回升,带动主营业务收入增加 [4] - 成本费用控制方面,公司2024年完成人员结构优化,员工人数减少,导致2025年各项期间费用下降;同时部分研发项目满足资本化条件,研发费用因此下降 [4] - 其他收益方面,公司2025年收到增值税退税,导致其他收益增加 [5] 历史业绩对比 - 2024年同期,公司利润总额为-3,862.65万元 [2] - 2024年同期,公司每股收益为-0.1515元 [3]
西宁经济开发区东川税务:精细服务引导企业合规经营
搜狐财经· 2026-01-27 18:10
中新网青海新闻1月27日电(许翔 李隽)近年来,国家税务总局西宁经济技术开发区税务局东川工业园区 税务分局聚焦企业急难愁盼问题,践行"精准滴灌"服务理念,将政策红利直达与合规经营辅导深度融 合,通过分行业靶向辅导、全链条风险防控、长效化税企联动等举措,全方位引导企业合规经营、健康 发展,为园区经济高质量发展注入"税动能"。 分行业精准画像,税惠红利直达快享 全链风险防控,筑牢合规经营根基 东川税务分局秉持"服务与监管并重"原则,通过"政策解读+案例模拟"的两位一体模式,定期开展行业 专题培训,重点围绕增值税发票管理、企业所得税税前扣除凭证等企业常见风险点,用典型案例剖析、 情景模拟演示等通俗方式,把风险防范要点讲清楚、讲明白。同时,依托税收大数据为企业建立"画像 式"风险档案,主动提前预警风险,并推广电子税务局开票"风险提示"功能,辅导企业自主排查涉税问 题。 "税务部门辅导我们自主排查涉税风险,帮助我们梳理风险防控要点,有效提升了企业合规经营水 平。"青海世纪信通信息安全有限公司财务负责人田桂花说道。 长效税企联动,营商环境持续优化 东川税务分局建立"税企直连"工作机制,搭建线上线下沟通桥梁,实现"线上随时 ...
格尔软件股份有限公司 2025年年度业绩预亏公告
中国证券报-中证网· 2026-01-24 08:46
业绩预告核心数据 - 公司预计2025年度归属于母公司所有者的净利润为-6,000万元至-9,000万元,与上年同期盈利3,681.21万元相比,将由盈转亏[2][4] - 公司预计2025年度扣除非经常性损益后的净利润为-8,000万元至-12,000万元,与上年同期盈利1,569.42万元相比,亦出现大幅亏损[2][4] - 公司预计2025年度营业收入为33,000万元至37,000万元[13][15] 业绩变动原因 - 业绩预亏主要系受市场经济环境影响,下游客户信息安全预算整体收紧,导致公司主营业务收入下降[8][19] - 尽管面临短期挑战,公司视技术创新为核心驱动力,正积极调整优化经营管理[8][19] - 公司坚定保持在抗量子密码等核心安全领域的持续布局,并推进相关产品体系和迁移技术的深化[8][19] - 公司借助AI辅助技术实现算法集成自适应,并借助AI数据分析技术帮助用户以更低成本实现抗量子迁移[8][19] 上年同期对比数据 - 2024年度,公司利润总额为2,765.19万元,归属于母公司所有者的净利润为3,681.21万元,扣非后净利润为1,569.42万元[6][17] - 2024年度,公司每股收益为0.16元/股[7][18] 公告相关说明 - 本次业绩预告期间为2025年1月1日至2025年12月31日[3][14] - 业绩预告数据为财务部门初步测算结果,未经注册会计师审计[5][16] - 公司发布了初始公告(编号2026-002)及更新后公告(编号2026-003),更新后公告补充了营业收入预测数据[1][12]
格尔软件股份有限公司 2025年年度业绩预亏公告(更新后)
证券日报· 2026-01-24 08:01
业绩预告核心情况 - 公司预计2025年度归属于母公司所有者的净利润约为-6,000万元至-9,000万元,与上年同期盈利3,681.21万元相比,将出现亏损 [2][4] - 公司预计2025年度归属于母公司所有者的扣除非经常性损益后的净利润约为-8,000万元至-12,000万元,亏损幅度大于净利润 [2][4] - 公司预计2025年度实现营业收入为33,000万元至37,000万元 [2][4] 上年同期业绩对比 - 2024年度(上年同期)归属于母公司所有者的净利润为3,681.21万元,扣除非经常性损益的净利润为1,569.42万元 [6] - 2024年度(上年同期)利润总额为2,765.19万元 [6] - 2024年度(上年同期)每股收益为0.16元/股 [7] 本期业绩预亏主要原因 - 业绩亏损主要受市场经济环境影响,下游客户信息安全预算整体收紧,导致公司主营业务收入下降 [8] - 公司视技术创新为穿越周期的核心驱动力,正积极调整优化经营管理 [8] - 公司坚定保持在抗量子密码等核心安全领域的持续布局,并借助AI技术推进产品体系深化和迁移 [8]