Workflow
第一财经
icon
搜索文档
丰田计划通过金融机构出售190亿美元股票
第一财经· 2026-02-26 11:20
公司融资计划 - 丰田计划通过金融机构出售价值190亿美元的股票 [1] 行业动态 - 该信息由第一财经报道 [1]
液冷服务器概念走强
第一财经· 2026-02-26 10:50
市场表现 - 川润股份、中天科技、亨通光电股价涨停 [1] - 高澜股份股价上涨超过15% [1] - 方盛股份、申菱环境、依米康、飞龙股份等公司股价跟随上涨 [1]
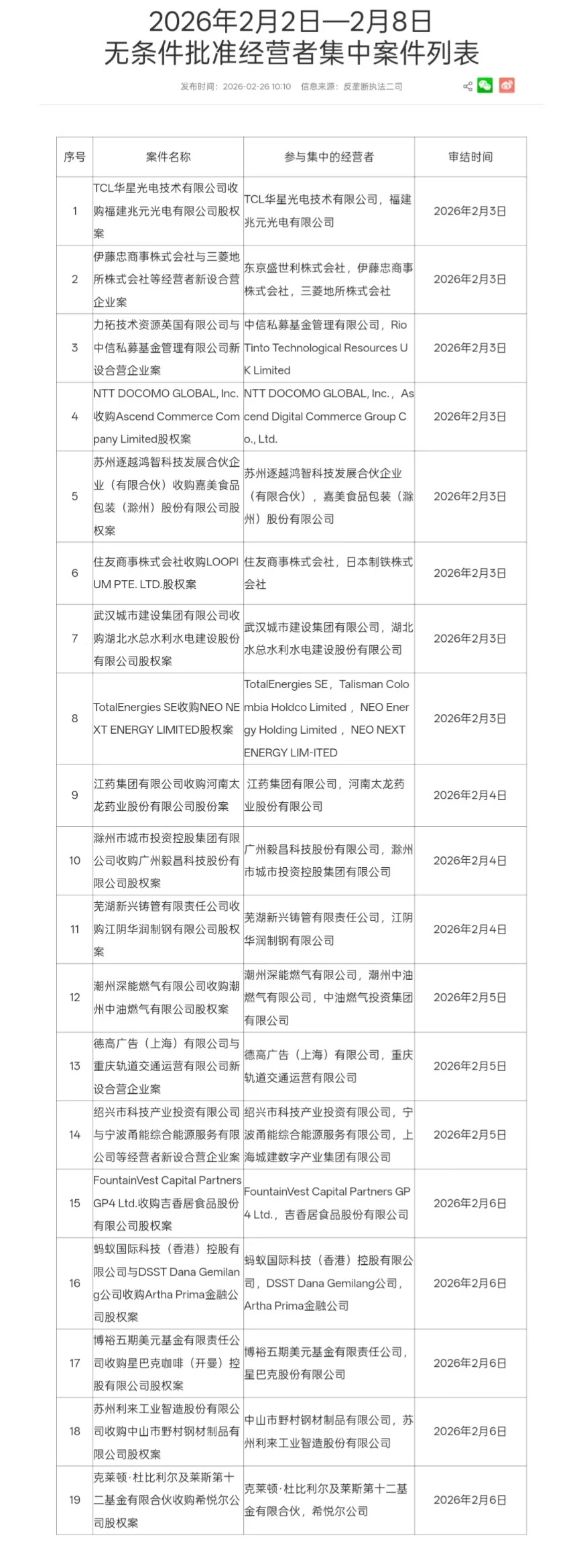
市场监管总局无条件批准TCL华星光电技术有限公司收购福建兆元光电有限公司股权案
第一财经· 2026-02-26 10:49
市场监管总局无条件批准的经营者集中案件列表 - 市场监管总局公布了2026年2月2日至2月8日期间无条件批准的经营者集中案件列表[1] - 列表共包含19起已审结的案件,涉及股权收购和新设合营企业等多种交易类型[2][3] 半导体显示行业 - TCL华星光电技术有限公司收购福建兆元光电有限公司股权案于2026年2月3日获得无条件批准[1][2] - 该交易标志着半导体显示行业内的进一步整合 跨国公司与私募股权交易 - 伊藤忠商事株式会社与三菱地所株式会社等经营者新设合营企业案于2026年2月3日获批[2] - 力拓技术资源英国有限公司与中信私募基金管理有限公司新设合营企业案于2026年2月3日获批[2] - NTT DOCOMO GLOBAL, Inc. 收购Ascend Commerce Company Limited股权案于2026年2月3日获批[2] - 住友商事株式会社收购LOOPIUM PTE. LTD.股权案于2026年2月3日获批[2] - TotalEnergies SE收购NEO NEXT ENERGY LIMITED股权案于2026年2月3日获批[2] - 克莱顿·杜比利尔及莱斯第十二基金有限合伙收购希悦尔公司股权案于2026年2月6日获批[3] 中国国内产业整合 - 苏州逐越鸿智科技发展合伙企业收购嘉美食品包装(滁州)股份有限公司股权案于2026年2月3日获批[2] - 武汉城市建设集团有限公司收购湖北水总水利水电建设股份有限公司股权案于2026年2月3日获批[2] - 江药集团有限公司收购河南太龙药业股份有限公司股份案于2026年2月4日获批[3] - 滁州市城市投资控股集团有限公司收购广州毅昌科技股份有限公司股权案于2026年2月4日获批[3] - 芜湖新兴铸管有限责任公司收购江阴华润制钢有限公司股权案于2026年2月4日获批[3] - 潮州深能燃气有限公司收购潮州中油燃气有限公司股权案于2026年2月5日获批[3] - 苏州利来工业智造股份有限公司收购中山市野村钢材制品有限公司股权案于2026年2月6日获批[3] 新设合营企业 - 德高广告(上海)有限公司与重庆轨道交通运营有限公司新设合营企业案于2026年2月5日获批[3] - 绍兴市科技产业投资有限公司与宁波甬能综合能源服务有限公司等经营者新设合营企业案于2026年2月5日获批[3] 消费品与食品行业 - FountainVest Capital Partners GP4 Ltd.收购吉香居食品股份有限公司股权案于2026年2月6日获批[3] - 博裕五期美元基金有限责任公司收购星巴克咖啡(开曼)控股有限公司股权案于2026年2月6日获批[3] 金融科技与海外投资 - 蚂蚁国际科技(香港)控股有限公司与DSST Dana Gemilang公司收购Artha Prima金融公司股权案于2026年2月6日获批[3]
出售水井坊?世界酒业巨头回应
第一财经· 2026-02-26 10:42
帝亚吉欧2026上半财年业绩表现 - **核心业绩下滑**:截至2025年12月31日的2026上半财年,帝亚吉欧销售额为105亿美元,同比下降2.8% [2] - **区域表现分化**:欧洲、拉丁美洲和加勒比海地区、非洲等区域销售业绩实现较好增长 [2] - **主要拖累市场**:集团业绩下滑主要受美国烈酒和中国白酒业务的影响 [2] 亚太及中国白酒业务表现 - **亚太区域销售下滑**:亚太区域销售额同比下降11% [2] - **中国白酒业务冲击**:中国白酒销售的持续下滑是亚太市场销售受冲击的主要原因 [2] - **剔除白酒业务影响**:若剔除中国白酒业务的影响,集团净销售额降幅将收窄至同比下降0.5% [2] 水井坊具体财务数据 - **水井坊业绩大幅下滑**:2025年,水井坊预计实现归母净利润3.9亿元,同比下降71% 预计实现营业收入30.4亿元,同比下降42% [2] - **业绩下滑原因**:主要为行业周期与公司主动调整产品结构和渠道的结果 [2] 影响中国业务的外部因素 - **宏观经济与政策影响**:白酒业务的业绩变化与中国宏观经济、市场政策变化有关 [3] - **春节时间影响**:2026年中国农历春节日期较晚(2月中旬),导致备货时间推迟,对销售数据的错位比较带来一定影响 [3] 关于水井坊出售传闻的回应 - **帝亚吉欧官方表态**:帝亚吉欧管理层在业绩会上回应称,从未提及要出售水井坊资产 [3] - **出售前提条件**:如果针对不属于其核心战略的资产(如水井坊)出现“无法拒绝”的报价,帝亚吉欧会有兴趣参与 [3] - **处置资产的目的**:帝亚吉欧的目的是希望通过处置部分非核心资产来降低杠杆,并非低价甩卖品牌 [3] - **市场分析观点**:分析认为水井坊并非帝亚吉欧主动寻求出售的标的,出售需满足“无法拒绝的报价”条件 [3] 帝亚吉欧对水井坊的持股与潜在考量 - **持股比例**:帝亚吉欧目前持有水井坊约63%的股份 [4] - **潜在撤出可能**:不排除帝亚吉欧会考虑中国白酒市场增长放缓后的机会成本,从而撤出水井坊,将资金用于寻求更好回报 [4]
国产大飞机C919新航季将飞新航点
第一财经· 2026-02-26 10:40
航线网络拓展 - 国产大飞机C919将于2026年3月29日夏航季起,由国航执飞北京首都至哈尔滨太平的新航线,每日安排两班往返航班 [1] - 截至2025年12月末,C919已开通的国内航线总数达到46条,覆盖23座城市共26个通航点 [1] 运营规模与市场表现 - C919在2025年的年载客量已超过200万人次 [1]
今日MMLC电池级碳酸锂(早盘)价格较昨日上涨8650元/吨
第一财经· 2026-02-26 10:38
电池级碳酸锂价格动态 - 据Mysteel数据显示,今日MMLC电池级碳酸锂(早盘)价格较昨日上涨8650元/吨 [1] - 今日MMLC电池级碳酸锂(早盘)中间价报173050元/吨 [1]
韩国央行行长:没有委员会成员认为有必要在未来三个月内加息
第一财经· 2026-02-26 10:33
货币政策立场 - 韩国央行货币政策委员会成员一致认为 未来三个月内没有加息的必要 [1] - 韩国央行行长李昌镛明确传达了委员会对未来短期利率政策的共识性判断 [1]
亚马逊对OpenAI的500亿美元投资或取决于其IPO和AGI情况
第一财经· 2026-02-26 10:09
亚马逊对OpenAI的潜在投资 - 亚马逊对OpenAI的潜在投资规模高达500亿美元 [2] - 该投资可能取决于OpenAI的首次公开募股情况 [2] - 该投资可能还取决于OpenAI在通用人工智能方面的发展情况 [2]
出售水井坊?帝亚吉欧业绩会上最新回应
第一财经· 2026-02-26 10:09
公司业绩表现 - 帝亚吉欧2026上半财年销售额为105亿美元,同比下降2.8% [1] - 业绩下滑主要受美国烈酒和中国白酒业务拖累 [1] - 亚太区域销售额同比下降11%,主要受中国白酒业务冲击 [1] - 若剔除中国白酒业务影响,集团净销售额降幅将收窄至同比下降0.5% [1] - 欧洲、拉丁美洲和加勒比海地区、非洲等区域销售业绩实现较好增长 [1] - 水井坊2025年预计实现营业收入30.4亿元,同比下降42% [1] - 水井坊2025年预计实现归母净利润3.9亿元,同比下降71% [1] 业务与战略调整 - 水井坊业绩下滑原因为行业周期与公司主动调整产品结构和渠道叠加的结果 [1] - 帝亚吉欧管理层公布“加速计划”用于恢复增长,其中包括计划处置部分非核心资产 [2] - 帝亚吉欧回应称从未提及要出售水井坊资产 [2] - 帝亚吉欧表示,若有人对非核心战略资产提出“无法拒绝”的报价,公司会有兴趣参与 [2] - 帝亚吉欧处置非核心资产的目的是降低杠杆,而非低价甩卖品牌 [2] - 帝亚吉欧目前持有水井坊约63%的股份 [3] 市场与行业环境 - 中国酒业消费尚未走出深度调整期 [1] - 白酒业务的业绩变化与中国宏观经济、市场政策变化有关 [2] - 2026年中国农历春节日期较晚(2月中旬),导致销售数据错位比较,对业绩产生影响 [2] - 春节备货一般提前1至2个月,今年备货时间较晚带来数据比对偏差 [2] - 有观点认为,帝亚吉欧可能考虑到中国白酒市场增长放缓后的机会成本,从而撤出水井坊以寻求更好资金回报 [3]
国投白银LOF补偿今日开领,“手快”的投资者已确认和解金额
第一财经· 2026-02-26 10:08
事件背景与投资者行为 - 国投瑞银白银基金LOF因2月2日估值调整引发风波,公司于2月15日宣布对权益受损投资者进行补偿 [4] - 补偿通过支付宝“国投瑞银白银基金”小程序在线办理,于2月26日正式启用,2月25日晚间已有部分投资者提前访问 [4][10] - 投资者高度关注,2月26日零点零3分小程序显示已有超5000人最近使用,上午9点左右使用人数达到1万以上 [1][10] 补偿方案具体细节 - 补偿方案采用分层超额累退机制:受损金额1000元以内部分按100%补偿;1000元至2000元部分按35%补偿;2000元至3000元部分按25%补偿;3000元至5000元部分按15%补偿;5000元至1万元部分按10%补偿;1万元以上部分按5%补偿 [7] - 受影响金额计算公式为:赎回确认金额 ÷ (1-31.5%) x 14.5%,其中14.5%为基金净值预估下跌17%调整为实际下跌31.5%的差值 [6] - 受损金额1000元以下的投资者将获得全额补偿,这部分投资者占当日赎回自然人投资者的比例超过九成 [4] - 补偿资金预计在10个工作日左右到账,使用不同银行的到账日期或有差异 [5] 投资者反应与案例 - 中小投资者普遍欢迎该方案,一位受影响金额不足1000元的投资者可获得全额补偿 [12] - 部分大额受损投资者持观望态度,例如一位受影响金额超过1万元的投资者,按当前方案和解金额不足2500元,与预期存在差距 [12] - 具体案例显示,一位投资者赎回确认金额为6525.86元,核算出的和解金为1133.49元 [3][8];另一位投资者受影响金额约5.1万元,和解金额约4500元 [3][12] 公司财务影响与资金来源 - 补偿资金或来自基金公司风险准备金,其母公司国投资本公告称,此次补偿方案影响金额低于公司2024年度经审计归母净利润的5% [13] - 国投资本2024年归属于母公司股东的净利润为26.94亿元,据此计算补偿资金影响不超过1.347亿元 [13] - 国投资本持股国投瑞银基金比例约31.26%,国投瑞银基金自身承担总额理论最高不超过4.31亿元,该公司2024年净利润为3.76亿元 [13] 基金市场表现与资金流向 - 二级市场出现抄底热情,国投白银LOF基金连续涨停,截至2月25日收盘,最新溢价率仍超过35% [3][13] - 自2月10日起,该基金结束连续5个交易日净流出状态并转为连续净流入,截至2月25日,近6个交易日合计净流入超过1976万元 [13][14] - 自2月2日估值调整以来,该基金累计跌幅已收窄至近35% [13]