Workflow
私募基金
icon
搜索文档
史上最重私募罚单落地,证监会严查瑞丰达“窝案”
经济观察网· 2026-01-24 12:33
文章核心观点 - 中国证监会对浙江瑞丰达资产管理有限公司及其关联方开出史上最重私募罚单 罚没金额合计超4100万元 标志着监管对私募基金行业违法违规行为采取“零容忍”态度并构建“自律—行政—刑事”三位一体的立体追责体系 [1][8][9] 公司概况与基本事实 - 浙江瑞丰达资产管理有限公司成立于2016年10月20日 2017年5月31日完成登记 注册资本3000万元 实缴仅750万元 实缴比例25% 备案产品多达70只 管理规模区间标注为20—50亿元 全职员工仅13人 [2] - 公司对外宣称拥有5大核心策略线 涵盖主观股票多头、CTA期货管理、量化T0、套利、港股打新 号称覆盖所有高弹性主流二级市场策略 [2] - 公司核心团队履历存在问题 法定代表人刘力诚、副总经理谢雪飞曾就职于涉嫌非法吸收公众存款的机构 合规风控负责人陈庆骥则来自涉嫌非法集资的公司 公司13名员工中投研人员不足5人 实际投研能力几乎为零 [2] 违法违规手段:虚假宣传与净值造假 - 公司通过虚假宣传、伪造净值曲线等手段疯狂募资 其对外披露的产品净值长期保持小幅上涨 最大回撤不超过3% 远低于行业平均水平 但调查后发现这些净值均为虚假数据 [1][2] - 公司通过关联方进行“对倒交易”、“虚增估值”等方式操纵净值 以掩盖实际亏损 [2] 违法违规手段:违规募资与利益输送 - 在募资过程中 瑞丰达通过关联公司上海蒸冉投资、日赢控股等 与投资者签订“抽屉协议” 承诺年化收益不低于8% 高的甚至达12%—13% 并承诺亏损全额补足 优先劣后比例达1:4 [3] - 为扩大募资规模 瑞丰达构建了庞大的关联募资网络 日赢作为核心募资平台 通过线下理财沙龙、银行渠道、第三方理财公司等方式招揽客户 上海蒸冉、常州放展、江苏瑞竹等7家关联私募作为通道发行产品 再将资金外投至瑞丰达旗下产品 形成“嵌套式募资” [3] - 2021年1月至2024年1月 仅上海日赢就管理14只基金产品 湖南北辰渔人管理4只产品 部分募集资金未按合同约定投资 而是直接转入实际控制人孙伟控制的个人账户 [3] - 瑞丰达销售人员佣金高达4% 远高于行业1%—2%的平均水平 高额佣金刺激销售人员疯狂拓展客户 甚至将产品销售给风险承受能力极低的退休老人 [3] - 部分产品资金并未投向合同约定的标的 而是被挪用于关联方交易、填补其他产品窟窿 甚至可能用于个人挥霍 形成了典型的“资金池”和“庞氏骗局”特征 [6] 违法违规手段:市场操纵与“跑路”风波 - 募集到资金后 瑞丰达将资金通过关联体系层层嵌套 重仓新三板垃圾股操纵股价 其选取交易不活跃、流通股少、业绩差的新三板公司 通过低位吸筹、拉升价格、虚假交易的套路操纵股价 [4] - 以赛融信为例 瑞丰达及其关联方江苏瑞竹在2023年第三季度以每股0.18元的均价买入400万股 随后通过关联账户对倒交易逐步推高股价 至2024年5月7日 赛融信单日成交额激增至1.03亿元 瑞丰达及关联方以每股80元的高价完成部分减持 [4] - 类似操作也出现在和嘉天健、农匠科技等个股上 瑞丰达利用新三板流动性差的特点 以少量资金“坐庄”操纵股价 实现拉升几十倍 然后发行产品募集资金 让投资人的钱在高位接盘这些新三板个股 完成资金转移 [5] - 2024年5月9日 规模达20—50亿元的私募瑞丰达资产“跑路”传闻在私募圈传播 旗下产品已确认无法赎回 2024年5月10日 上海市公安局浦东分局经侦支队抵达其上海办公区进行查封 [6] - 一位投资者表示 3月份提出赎回申请 对方一直拖延 到4月份承诺五一兑付 最后仅有500万到账 仍有3300万元无法赎回 [6] - “跑路”前公司已出现多项异常 包括股东接连退出、工商信息频繁变更、多只产品净值突然“停滞”不再更新 以及部分托管券商收到异常交易预警却未及时采取强制措施 [7] 监管处罚与追责详情 - 2026年1月23日 上海证监局公示7张行政处罚决定书 对浙江瑞丰达及关联8家私募、实际控制人孙伟等相关责任人合计罚没超4100万元 创下私募领域处罚金额新纪录 [8] - 具体处罚包括:瑞丰达因“报送实际控制人、关联方信息与实际不符”被罚100万元 上海日赢因“未按合同约定投资运作”被罚1400万元 湖南北辰渔人、常州放展、江苏瑞竹、上海蒸冉因“未如实报送实际控制人及关联信息”分别被罚500万、100万、100万、100万元 广东钜米、上海君冠、上海泽恒因“委托他人行使投资管理职责”“玩忽职守”分别被罚317.91万、70万、140万元 [8] - 对5名责任人员罚款合计1300余万元 其中实际控制人孙伟被罚1190万元并被采取终身证券市场禁入措施 广东钜米、上海君冠、上海泽恒相关负责人分别被罚款33万元至42万元不等 [9] - 中国证券投资基金业协会已注销瑞丰达及相关关联机构的私募基金管理人登记 并将相关责任人员列入失信名单 监管部门已将案件涉及的犯罪线索依法移送公安机关 [9][10] 行业监管态势与影响 - 瑞丰达事件将私募基金行业的合规问题再次推到风口浪尖 监管释放出“零容忍”的强烈信号 [1] - 据中国证券报报道 2025年 证券监管部门对600余个机构、个人采取行政监管措施 立案稽查约30起 移送公安机关线索约40条 今年以来 证券监管部门已对超10家私募机构违规行为作出行政处罚 [10] - 业内专家表示 “私募领域不是监管盲区 任何严重违规行为都将面临多维度、立体式打击” “自律、行政、刑事”立体化追责向市场传递了明确的监管态度 [10] - 证监会表示将持续依法严厉查处私募基金领域违规募集、侵占挪用、自融自用、利益输送等恶劣违法违规行为 严肃追究违法主体责任 提高违法违规成本 持续净化市场环境 [10]
量化私募基金收益TOP10揭晓!龙旗、蒙玺、明汯、翰荣、鹿秀、传山等居前!
私募排排网· 2026-01-24 11:05
2025年量化私募行业整体表现 - 2025年是量化投资标志性大年,DeepSeek的横空出世为领域注入颠覆性AI动能,A股市场震荡上行且中小盘风格显著占优,中证2000与微盘股指数分别大涨超36%和80%,市场流动性充裕、交投活跃,多重利好共振令量化多头策略迎来全面爆发 [3] - 根据私募排排网数据,有业绩展示的量化产品共1784只,2025年平均收益达30.28%,平均超额(几何)收益达10.83% [3] - 量化多头策略产品数量最多,达806只,其2025年平均收益和超额收益分别为44.74%和16.46%,在私募二级策略中居前 [3][4] 各量化策略2025年业绩排名 - 量化多头策略平均收益44.74%,平均超额收益16.46%,产品数量806只,在统计的策略中排名第一 [4] - 量化CTA策略平均收益20.21%,平均超额收益14.04%,产品数量375只,排名第二 [4] - 复合策略平均收益26.94%,平均超额收益7.86%,产品数量158只,排名第四 [4] - 其他衍生品策略平均收益40.84%,平均超额收益33.63%,产品数量4只,表现突出但样本量小 [5] - 股票市场中性策略平均收益9.58%,平均超额收益-6.87%,产品数量186只,是统计中少数平均超额收益为负的策略 [4] 量化选股策略细分表现 - 截至2025年12月底,有业绩展示的“量化选股”产品共335只,2025年平均收益为42.28%,平均超额收益为17.70% [6] - 2025年收益十强的上榜门槛超过特定百分比,位居前三的产品依次来自海南盖亚青柯私募、水碓泉资产、翰荣投资 [6] - 海南盖亚青柯私募旗下的“盖亚青柯刺桐进取A类份额”位居榜首,公司成立于2021年,基于自主研发的量化金融学术成果,结合超过10年的全球市场实战经验,利用大数据、人工智能等方法捕捉市场无效性 [7] - 翰荣投资旗下产品“翰荣安晟进取一号B类份额”表现亮眼,其总经理聂守华具备16年从业经验,投资总监贺杰曾担任知名量化私募研究员 [8] - 百亿私募龙旗科技旗下产品“龙旗科技创新精选1号C类份额”领衔百亿私募量化选股产品,公司成立于2011年,创始人朱晓康拥有波士顿大学经济学博士学位,曾任职于巴克莱国际投资人(BGI) [9] 中证500指数增强策略细分表现 - 有业绩展示的“中证500指增”产品共173只,2025年平均收益为46.32%,平均超额收益为12.22% [10] - 超额收益十强的上榜门槛为特定百分比,位居前三的产品依次来自国标资产、兆信私募基金、照月私募 [10] - 准百亿私募量魁私募旗下产品位列第6,公司成立于2015年,核心团队具有物理、数学、信息科学等多学科背景 [12] - 该产品基金经理梁涛为北京大学电子工程硕士,拥有10余年期货、股票量化投研经验 [13] - 百亿私募顽岩资产旗下产品跻身前十强,其创始人金腾毕业于浙江大学软件工程专业,2012年进入量化行业,于2015年创立公司 [13] 中证1000指数增强策略细分表现 - 有业绩展示的“中证1000指增”产品共169只,2025年平均收益为49.68%,平均超额收益为17.41% [14] - 超额收益十强的上榜门槛超过特定百分比,位居前三的产品依次来自今通投资、鹿秀投资、蒙玺投资 [14] - 在十强榜单中,百亿私募产品显著增多,包括蒙玺投资、明汯投资、平方和投资、鸣石基金、千衍私募旗下的产品 [16] - 蒙玺投资旗下产品领衔百亿私募中证1000指增产品,公司成立于2016年,2025年成立了AI Lab,将AI赋能到整个投研链路 [17][18] - 蒙玺投资创始人李骧拥有17年交易经验,是国内第一批从业量化交易的基金经理,公司认为量化行业将进入全新发展阶段,行业/主题指增等工具型产品及量化多策略产品将更受青睐 [18] 沪深300指数增强策略细分表现 - 有业绩展示的“沪深300指增”产品共35只,2025年平均收益为31.22%,平均超额收益为11.52% [18] - 超额收益十强的上榜门槛为特定百分比,位居前三的产品分别来自广州传山私募、明汯投资等 [19] - 明汯投资旗下产品业绩表现突出,公司成立于2014年,是国内较早一批将人工智能技术成功应用到金融市场的私募机构,核心团队多毕业于国际名校并曾于国际一线量化机构任职 [21] - 2025年四季度末,明汯投资的规模为700-800亿,稳坐国内量化“第一梯队” [22] 其他指数增强策略细分表现 - 有业绩展示的“其他指增”产品共94只,2025年平均收益为46.76%,平均超额收益为19.95% [23] - 超额收益十强的上榜门槛超过特定百分比,位居前三的产品依次来自菁上甲万、中闽汇金、杨湜资产 [24] - 中闽汇金旗下产品位列第2,公司重点投资于符合国家产业规划和经济发展形势的行业,从中发掘高成长板块,并配合量化交易策略及风控措施 [25]
证监会严肃查处瑞丰达违法违规案件 合计罚没超4100万元 处罚力度“史上最重”
中国证券报· 2026-01-24 07:18
证监会行政处罚 - 证监会对浙江瑞丰达资产管理有限公司及关联私募机构、实际控制人孙伟等相关责任人员的违法违规行为作出行政处罚 [1] - 经查,瑞丰达及关联私募机构、相关责任人员严重违反私募基金法律法规 [1] - 上海证监局对瑞丰达及关联私募机构共罚没2800余万元,对5名责任人员罚款1300余万元 [1] - 对瑞丰达实际控制人采取终身证券市场禁入措施 [1] - 中国证券投资基金业协会注销相关私募机构管理人登记 [1] 处罚力度与监管态度 - 此次相关处罚力度创"史上最重" [2] - 对瑞丰达相关机构和人员合计罚没超4100万元,超过前期的优策案(3500万元) [2] - 处罚力度创"史上最重",表明了证监会对私募基金严重违法违规行为"零容忍"的态度 [2] 监管措施与行业整改 - 证监会将持续依法严厉查处私募基金领域违规募集、侵占挪用、自融自用、利益输送等恶劣违法违规行为 [1] - 严肃追究违法主体责任,提高违法违规成本,持续净化市场环境 [1] - 推动私募机构抓紧整改各类不规范行为,促进行业规范健康发展,切实保护投资者合法权益 [1] - 在2025年累计开展宣传教育活动1000余次,组织1.75万家机构开展自查评估和问题整改 [2] - 2026年,证监会将继续深化宣传教育工作,督促私募机构自查自纠、抓紧整改通道化、违规代持等各类不规范行为 [2] 自律与刑事追责 - 基金业协会同步注销瑞丰达案相关管理人登记 [2] - 基金业协会发布《私募基金纪律处分典型案例(第二批)》,典型案例涵盖募集推介、投资运作、内部控制、从业资格管理等方面的严重违规行为 [2] - 通过发挥典型案例释法说理、警示教育的作用,帮助私募基金行业机构及其从业人员准确理解规则要求,提升行业合规意识 [2] - 坚持"自律、行政、刑事"立体追责 [2] - 对于相关违法行为可能涉及的犯罪问题线索,证券监管部门将坚持应移尽移的工作原则,依法依规移送公安机关 [1]
瑞丰达领史上最重罚单,私募乱象曝光
21世纪经济报道· 2026-01-23 21:50
文章核心观点 - 中国证监会针对浙江瑞丰达资产管理有限公司及其关联私募机构的违法违规行为,开出了私募领域“史上最重罚单”,合计罚没金额超4100万元,并对实控人采取终身市场禁入措施,释放了监管“零容忍”的强烈信号 [1] - 此次集中查处是监管部门常态化、法治化严厉打击的结果,标志着私募基金监管已进入“长牙带刺”、立体追责的新阶段,旨在推动行业回归本源 [1][8] - 案例揭示了行业存在的违规募集、侵占挪用、自融自用、利益输送、业务“通道化”、资金“空转”及合同欺诈等乱象,监管正形成全方位、无死角的监控打击态势 [5][7] 监管处罚与案例详情 - 浙江瑞丰达及其实控人孙伟领受“史上最重罚单”,上海证监局对其及关联私募机构合计罚没2800余万元,对孙伟等5名责任人员罚款1300余万元,总计罚没超4100万元 [1][3] - 瑞丰达实控人孙伟被采取终身证券市场禁入措施,意味着其不得再从事证券业务或担任上市公司董监高职务 [3] - 除瑞丰达外,与其相关联的五家私募机构(湖南北辰渔人、常州放展、江苏瑞竹、上海蒸冉、上海日赢等)也同步受到处罚 [2][5] - 上海日赢因管理的14只基金产品资金运作背离合同约定,被处以1400万元巨额罚单 [6] - 基金业协会同步注销了相关私募机构的管理人登记,并将涉嫌犯罪线索移送公安机关 [1][3] 主要违法违规行为 - **信息报送造假**:瑞丰达及多家关联私募机构向基金业协会报送的实控人、关联方信息均与实际不符,意图掩盖真实控制关系和关联交易网络 [2] - **违规承诺收益**:瑞丰达实控人孙伟以其个人或控制的主体,向旗下基金产品的部分投资者承诺投资本金不受损失或承诺最低收益,违反了私募基金基本要求 [3] - **挪用资金与合同欺诈**:上海日赢、湖南北辰渔人等机构管理的基金产品,大量募集资金未按合同约定的投资方向和策略运作,资金被挪用于关联方自融、利益输送或其他高风险领域 [2][6] - **管理职责缺失与“通道化”**:广东钜米将产品投资管理职责全盘委托给第三方,自身沦为“通道”;上海君冠和上海泽恒管理的产品,其投资者与投资标的均由第三方安排,资金在关联方产品间循环空转 [5] - **微观操作失范**:部分机构存在出借基金产品账户供外部人员交易、在从业人员资质管理上弄虚作假、销售环节诱导投资者修改风险评估结果等违规行为 [6] 监管趋势与体系 - **常态化高压监管**:此次集中处罚并非专项运动,而是监管“零容忍”常态化的体现;2025年监管检查覆盖广泛,数百家机构和个人受行政监管措施,数十起案件被立案稽查 [1][8] - **立体追责体系**:形成了“自律管理、行政监管、刑事打击”三位一体的立体追责体系,对瑞丰达案的处理实现了从注销登记、顶格行政处罚到移送司法的闭环打击 [4][8] - **惩防结合与行业引导**:2025年全行业累计开展超千次宣传教育活动;基金业协会定期发布典型案例“以案释法”;2026年监管部门将继续敦促私募机构重点整改通道化、违规代持等顽疾 [9]
瑞丰达领史上最重罚单,私募乱象曝光
21世纪经济报道· 2026-01-23 21:44
私募基金监管态势与“瑞丰达案”深度剖析 - 私募基金监管释放“零容忍”强烈信号,针对“瑞丰达案”的处罚刷新行业纪录,罚没金额合计超4100万元,实控人被采取终身证券市场禁入措施,标志着监管进入“长牙带刺”、有棱有角的新阶段 [1][2][4] - 此次集中查处是监管部门常态化严厉打击的结果,旨在推动行业回归“受人之托、代人理财”本源,并非短期专项运动 [1] - 通报案例直指私募基金违规募集、侵占挪用、自融自用、利益输送等触碰监管“红线”的恶劣行为,监管部门实施全方位、穿透式惩戒 [1] “瑞丰达案”具体违法违规事实 - 核心违法事实首先指向信息报送严重失真,瑞丰达及多家关联私募机构向基金业协会报送的实控人、关联方信息均与实际不符,意图掩盖真实控制关系和关联交易网络 [5] - 更深层次违法触及业务根本底线,上海日赢、湖南北辰渔人等机构管理的多只基金产品,大量募集资金未按合同约定的投资方向和策略运作,构成对投资者的欺诈 [5] - 瑞丰达实控人孙伟以其个人或控制的主体,向旗下基金产品的部分投资者承诺投资本金不受损失或承诺最低收益,直接违反了私募基金不得承诺收益的基本要求 [5] 监管处罚措施与立体追责体系 - 上海证监局对瑞丰达及关联私募机构合计罚没2800余万元,对孙伟等5名责任人员罚款1300余万元,对孙伟采取终身证券市场禁入措施 [6] - 基金业协会同步注销了相关私募机构的管理人登记,涉嫌犯罪线索将移送公安机关追究刑事责任 [6] - 案件处理呈现“自律管理、行政监管、刑事打击”三位一体的立体追责体系,4100万元的罚没金额远超以往的优策案(3500万元) [6] 关联案例揭示的行业普遍乱象 - 管理职责严重缺失,部分机构业务“通道化”,如广东钜米将投资管理职责全盘委托第三方,上海君冠和上海泽恒管理的产品从投资者到投资标的均由第三方安排,资金在关联方产品间循环空转 [8] - 资金运用严重失控和合同欺诈,上海日赢管理的14只基金产品在长达三年里部分资金背离合同约定运作,为此被开出1400万元巨额罚单 [8][9] - 微观层面违规操作渗透至细枝末节,包括出借基金产品账户、在从业人员资质管理上弄虚作假、销售环节诱导投资者修改风险评估结果等 [9] 监管发展趋势与长效机制 - 私募基金监管正沿着法治化、常态化、立体化与惩防结合的路径纵深推进,从严监管已步入常态化与长效化轨道 [11] - 2025年监管检查覆盖广泛,数百家机构和个人受到行政监管措施,数十起案件被立案稽查,多条线索被移送司法,执法频率与力度显著提升 [11] - 监管在严厉惩治的同时推进教育引导,2025年全行业累计开展超千次宣传教育活动,基金业协会定期发布典型案例“以案释法”,2026年将敦促机构重点整改通道化、违规代持等顽疾 [12]
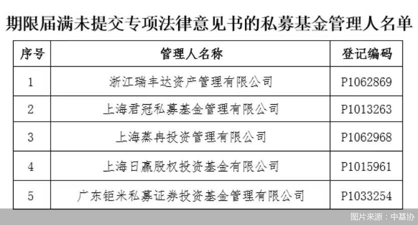
中基协:注销北京博派擎天创投等4家私募基金管理人登记
搜狐财经· 2026-01-23 21:07
行业监管动态 - 中国证券投资基金业协会于1月23日发布公告,注销4家不能持续符合管理人登记要求的私募基金管理人登记 [1] - 被注销的机构包括北京博派擎天创投管理顾问有限公司等4家机构 [1] - 协会依据《关于私募基金管理人在异常经营情形下提交专项法律意见书的公告》相关规定执行注销 [1] 公司后续责任 - 已注销的私募基金管理人及相关当事人需依法妥善处置在管基金财产 [1] - 相关方应依据法律法规、证监会规定及协会自律规则、基金合同约定行事 [1] - 处置基金财产的核心目标是依法保障投资者的合法利益 [1]
中基协:注销浙江瑞丰达资产管理等5家私募基金管理人登记
北京商报· 2026-01-23 20:56
北京商报讯(记者 刘宇阳)1月23日,中基协发布公告表示,浙江瑞丰达资产管理有限公司等5家私募基金管理人存在 异常经营情形,且未能在书面通知发出后的3个月内提交符合规定的专项法律意见书,协会将注销该5家机构的私募基 金管理人登记。已注销的私募基金管理人和相关当事人,应当根据法律法规、中国证监会规定以及协会相关自律规 则、基金合同约定,妥善处置在管基金财产,依法保障投资者的合法利益。 ...
证监会严查私募违规募集、利益输送等
第一财经· 2026-01-23 20:36
证监会严查私募违规募集、侵占挪用、自融自用、利益输送 第一财经记者获悉,近期证监会正在持续严查私募基金领域违规募集、侵占挪用、自融自用、利益输送 等触犯私募基金监管"底线""红线"的恶劣违法违规行为,严肃追究违法主体责任。 2025年证监会组织了1.75万家机构开展自查评估和问题整改,对600余个机构、个人采取行政监管措 施,立案稽查约30起,移送公安机关线索约40条。2026年,证监会还将督促私募机构自查自纠、抓紧整 改通道化、违规代持等各类不规范行为。(第一财经记者 杜卿卿) 编辑:付健青 广告等商务合作,请点击这里 本文为转载内容,授权事宜请联系原著作权人 中新经纬版权所有,未经书面授权,任何单位及个人不得转载、摘编或以其它方式使用。 关注中新经纬微信公众号(微信搜索"中新经纬"或"jwview"),看更多精彩财经资讯。 来源:第一财经 ...
罚没4100万元“史上最重”!证监会严查私募机构瑞丰达“窝案”
中国经营报· 2026-01-23 20:11
中经记者 孙汝祥 夏欣 北京报道 私募基金监管再出千万元级巨额罚单。 证监会2026年1月23日通报,近日,上海证监局对浙江瑞丰达资产管理有限公司(以下简称"瑞丰达") 及关联私募机构、实际控制人孙伟等相关责任人,合计罚没4131.91万元,孙伟还被采取终身证券市场 禁入措施。 同时,中国证券投资基金业协会注销相关私募机构管理人登记。 对于相关违法行为可能涉及的犯罪问题线索,证监部门将坚持应移尽移的原则,依法依规移送公安机 关。 业内专家对《中国经营报》记者表示,"自律、行政、刑事"立体化追责,提高了相关责任主体的违法违 规成本,有利于保护投资者权益,净化市场生态,促进私募基金行业规范健康发展。 "窝案"涉至少9家机构、5名个人 据上海证监局1月23日公布的《行政处罚决定书》显示,瑞丰达系列案件至少涉9家私募、5名个人。 其主要违法行为包括未按合同约定投资运作,未如实报送信息,向投资者承诺保本或保收益,将基金产 品投资管理职责委托他人行使,玩忽职守等。 其中被罚款最多的机构为上海日赢股权投资基金有限公司(以下简称"上海日赢")。上海证监局查明, 2021年1月至2024年1月期间,上海日赢管理的14只基金产品 ...
罚单创“史上最重”!证监会严查私募机构瑞丰达
券商中国· 2026-01-23 20:10
处罚案例与监管行动 - 证监会对浙江瑞丰达资产管理有限公司及相关责任人员开出巨额罚单,对机构罚没2800余万元,对5名责任人员罚款1300余万元,实际控制人被采取终身证券市场禁入措施[1][2] - 此次对瑞丰达相关机构和人员的罚单总额超4100万元,处罚力度再创“史上最重”[2] - 近期另一起私募违法违规案件(优策投资案)中,浙江证监局对优策投资罚款2100万元,对3名责任人员罚款1425万元,实际控制人同样被采取终身证券市场禁入措施[2] 监管态度与执法趋势 - 证监会表明对私募基金严重违法违规行为持“零容忍”态度,将持续依法严厉查处违规募集、侵占挪用、自融自用、利益输送等恶劣行为[1][2] - 监管执法形成自律、行政、刑事立体追责矩阵:自律层面由基金业协会注销管理人登记;行政层面由证监会行政处罚;刑事层面将犯罪线索移送公安机关[3][4] - 监管实行“双罚制”,即对违规机构与相关责任人员同步追责,穿透到个人,显著提高个人违规成本[4][5] 监管数据与行业整改 - 2025年全年,证券监管部门对600余家机构和个人采取行政监管措施,立案稽查约30起,移送公安机关线索约40条[3] - 2025年监管部门累计开展宣传教育活动1000余次,组织1.75万家机构开展自查评估和问题整改[6] - 中国证券投资基金业协会发布《私募基金纪律处分典型案例(第二批)》,涵盖募集推介、投资运作、内部控制等方面的严重违规行为,以发挥警示教育作用[6] 典型案例剖析 - 案例一:某私募基金管理人出借其管理的多只私募基金产品的期货、股票账户给外部人员进行违法交易,且未妥善保存适当性资料,被监管部门警告并罚款,协会对其采取“撤销管理人登记”等措施[6] - 案例二:某私募基金管理人的从业人员在募集推介过程中,存在引导投资者重新进行风险评估、调整评估结果的违规情形,相关机构及人员被采取行政监管措施和协会纪律处分[7] 行业规范与未来发展 - 证监会将继续深化宣传教育工作,督促私募机构自查自纠、抓紧整改通道化、违规代持等各类不规范行为[7] - 基金业协会提醒私募基金管理人应以案为鉴,建立健全内部控制机制,提升规范化运作水平,坚持投资者利益优先原则[7] - 从业人员应勤勉尽责,提升专业能力和职业操守,共同维护行业声誉和发展秩序,助力行业高质量发展[7]