Workflow
经济潜能
icon
搜索文档
求是专访:如何认识和充分挖掘大国经济潜能
新浪财经· 2026-01-17 13:22
文章核心观点 文章围绕“充分挖掘大国经济潜能”这一核心议题展开,通过专家访谈形式,系统阐述了中国经济潜能的构成、现状、释放路径以及与全球机遇的互动关系,强调通过供需协同、科技创新和宏观治理改革,将巨大潜能转化为实际发展动能,以实现长期高质量发展[1][2][9]。 大国经济潜能的内涵与战略考量 - 经济潜能本质是未释放的生产力动能,包括未充分利用的要素和受束缚的体制机制[1] - 决定经济潜能的三核心要素是供给能力、需求规模和制度环境,三者共同塑造长期增长轨迹[2] - 挖掘经济潜能是突破当前发展瓶颈、掌握战略主动的需要,旨在促进内需主导、消费拉动、内生增长的发展模式[2][3] 中国经济潜能的体现与优势 - **超大规模市场优势**:拥有14亿多人口和全球最大规模中等收入群体,消费升级趋势明显,服务消费提升空间巨大[5][6] - **完整产业体系优势**:拥有全球规模最大、门类最全的工业体系,涵盖41个工业大类、207个中类、666个小类,制造业规模连续15年全球第一[5] - **人力资源优势**:受过高等教育人口达2.5亿人,技能劳动者总量超2.2亿人,人才红利加速释放[5] - **城乡区域纵深优势**:城镇化率每提高1个百分点,预计每年可新增2000多亿元消费需求,并拉动万亿规模新增投资[6] 经济潜能释放的具体领域与空间 - **传统产业升级**:传统产业增加值占全部制造业比重约80%,通过优化提升,预计“十五五”时期将新增约10万亿元市场空间[6] - **新兴与未来产业**:技术创新快、市场潜力大,预计将催生数个万亿级甚至更大规模的市场[6][19] - **消费与投资潜力**:消费领域特别是服务消费有巨大提升空间,投资于物和投资于人结合将释放巨大投资潜能[5][6] 通过挖掘潜能把握全球机遇 - 充分挖掘内需潜能,有序扩大服务业开放,满足消费升级需求[9] - 充分挖掘产业潜能,围绕智能制造、数字经济、绿色低碳等领域强化产业链供应链国际合作[9] - 充分挖掘科技潜能,鼓励外资投向科技创新领域,支持中外联合研发,提高产业科技创新水平[9] 经济潜能转化为发展动能的条件 - **技术条件**:新一轮科技革命和产业变革加速,以人工智能为代表的颠覆性技术是提升生产效率、促进潜能转化的关键力量[12] - **要素条件**:拥有丰富人才资源、庞大资本存量、超大规模数据资源和应用场景等优质要素保障[13] - **制度条件**:中国特色社会主义制度能够统筹总供给和总需求,兼顾短期稳增长与中长期增动力,提供根本保障[13] 当前制约潜能释放的问题与着力点 - **内需不足问题**:2024年居民消费率为39.9%,与发达国家相比仍有约10-30个百分点的差距;服务消费占比偏低;房地产投资增速回落,民间投资信心不足[14] - **科技创新短板**:高质量科技供给不足,基础研究经费占比长期偏低;企业科技创新主体地位不牢;科技成果转化率仅约30%,高校发明专利产业化率不足10%[15] - **解决路径**:供需两端同时发力,扩大有收入支撑的消费需求、有合理回报的投资需求;深化供给侧结构性改革;强化基础研究与企业创新主体地位,提升科技成果转化效率[15][16] 提升宏观治理效能以释放潜能 - 坚持政策支持与改革创新并举,化解周期性、结构性、体制性矛盾以形成新增长点[17] - 厘清政府与市场边界,做到既“放得活”又“管得好”,为潜能释放提供充满活力且规范有序的制度环境[19] - 强化各类政策协同,包括经济政策与非经济政策、存量与增量政策之间的协同,形成政策集成效应[19]
抢抓机遇变经济潜能为发展动能
新华日报· 2025-12-18 06:20
江苏经济发展潜能的释放路径 - 核心观点:江苏省正通过主动把握海南封关、文体旅融合、城市更新等具体机遇,将自身在区位、科教、产业等方面的经济潜能转化为高质量发展动能,其关键在于洞察趋势前瞻布局、深化改革打破壁垒以及统筹兼顾久久为功 [1][2][3] 具体实践与机遇 - 江苏企业借助海南自贸港政策“借船出海”,例如一家本土药企利用海南“特许医疗”政策,在3年内高效完成了创新药从研发到本土化生产的全流程 [1][2] - 江苏通过举办“苏超”等赛事推动文体旅融合发展,将赛事流量转化为经济增量 [1] - 南京通过石榴新村等城市更新项目,在改善老旧小区面貌的同时激活内需增长新空间 [1] 战略布局与产业方向 - “十四五”时期,江苏聚焦数字经济、生物医药等新赛道,推动产业迈向中高端 [2] - 未来需加强对全球科技前沿和产业变革的研判,在绿色低碳、人工智能、银发经济等领域提前卡位,形成先发优势 [2] - 坚持内需与创新双向发力,通过投资于人与投资于物相结合释放内需潜力,并通过科技攻关发展新质生产力、培育壮大新动能 [3] 体制机制改革与区域协同 - 江苏纵深推进“放管服”改革,打造市场化法治化国际化营商环境以激发经营主体活力 [3] - 依托长三角一体化优势,推动数据要素跨区域流动,促进全国统一大市场建设 [3] - 需进一步在要素配置、政策协同、区域联动等方面挖掘潜力,促进资本、技术、人才充分流动,形成聚合效应 [3]
挖潜经济的大招在哪?
搜狐财经· 2025-12-14 21:29
文章核心观点 - 中央经济工作会议将“充分挖掘经济潜能”置于核心位置,表明中国经济这台“超级引擎”远未达到满负荷运转状态,关键在于持续激活[3][7] - 经济潜能并非虚幻概念,而是蕴藏在几张“明牌”中,包括超大规模市场、完整产业体系、超2亿技能人才以及制度优势,这些是可供持续深挖的“家底”[5] - 挖掘潜能需要依靠改革作为“总开关”,破除市场分割、地方保护和“内卷式”竞争,让全国统一大市场顺畅运行,从而将优势转化为动能[6] - 充分挖掘经济潜能,意味着将发展的确定性掌握在自己手中[8] 挖掘经济潜能的优势基础 - 超大规模市场为创新和消费提供了天然的试验场[5] - 完整的产业体系能够加速新技术的落地应用[5] - 超过2亿的技能人才构成了经济持续升级的硬核底座[5] - 制度优势在统筹协调方面发挥关键作用[5] 挖掘经济潜能的路线图 - **内需主导**:投资端,新型城镇化、绿色改造、公共服务补短板存在巨大空间;消费端,服务消费、品质消费、银发经济仍处于起跑阶段,关键在于稳就业、增收入、优供给而非简单“刺激”[5] - **创新驱动**:从“人工智能+”到新质生产力,既要突破关键技术,也要推动传统产业升级,使科技真正成为增长发动机[5] - **协调发展**:城镇化率每提高1个百分点,就能撬动万亿级投资和千亿级消费,城乡融合与城市群联动是潜力放大器[5]
中央经济工作会议首提“新的认识”
每日经济新闻· 2025-12-14 20:58
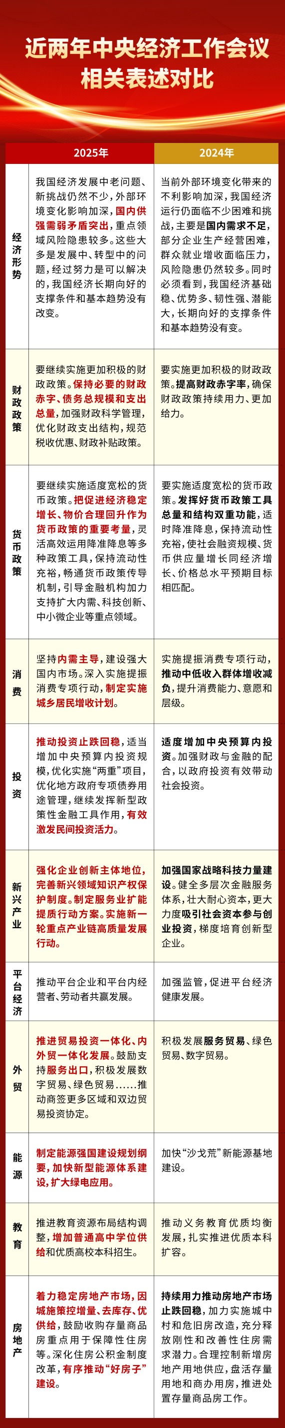
中央经济工作会议核心观点 - 会议首次提出对新形势下经济工作的五点新认识和体会 强调充分挖掘经济潜能 坚持政策支持与改革创新并举 做到既“放得活”又“管得好” 坚持投资于物和投资于人紧密结合 以苦练内功应对外部挑战 [1] 宏观经济政策 - **财政政策**:基调从去年“提高财政赤字率”转变为“保持必要的财政赤字、债务总规模和支出总量” 意味着积极的财政政策更注重提质增效和资金使用效率 宏观政策可能采取“必选项+可选项”的安排 存在相机抉择空间以应对经济波动 [4][5][6] - **货币政策**:表述从去年“发挥好货币政策工具总量和结构双重功能”调整为“把促进经济稳定增长、物价合理回升作为货币政策的重要考量” 旨在应对价格总水平持续低位的问题 预计2026年存在1次降息机会 幅度为10BP 以及0~1次(定向)降准机会 [7][8] 重点发展领域与潜能挖掘 - **经济潜能领域**:具备经济潜能的领域主要包括新质生产力相关产业、服务经济、低空经济、绿色经济、数字经济、人工智能等 其中人工智能领域进步明显提速 [3] - **投资理念转变**:我国长期以来的投资主要集中于“物” 但边际效率下降 尤其是房地产投资收益和规模大幅下降 因此需将“投资于人”与“投资于物”紧密结合 这有利于扩大内需并推动高质量发展 [2] - **投资止跌回稳**:推动投资止跌回稳需有效激发民间投资活力(“民间投资”时隔8年再次出现在会议表述中) 并深化投融资体制改革 预计2026年财政支出将更多向“投资于人”倾斜 科技、教育、医疗等领域支出比重上升 同时可能设立规模高于2025年的准财政性质金融工具以支持基建和制造业投资 [11][12][13] 关键行业部署 - **房地产行业**:政策强调因城施策控增量、去库存、优供给 鼓励收购存量商品房重点用于保障性住房 深化住房公积金制度改革 有序推动“好房子”建设 2026年住房公积金制度改革将成为增量政策空间领域 [9][10] - **消费领域**:从去年“推动中低收入群体增收减负”转变为明确提出要“制定实施城乡居民增收计划”以提升消费能力 [1] - **教育领域**:新增强调“增加普通高中学位供给” [1] - **服务业**:强调“制定服务业扩能提质行动方案” [1]
找准发力点充分挖掘经济潜能
经济日报· 2025-12-14 09:00
中央经济工作会议核心精神与政策方向 - 会议提炼出“五个必须”的新认识,并将“必须充分挖掘经济潜能”摆在首位,作为推动经济高质量发展的行动指南[1] 中国经济核心优势 - 中国特色社会主义制度优势是根本保障,核心在于党的集中统一领导[1] - 超大规模市场优势是内生动力,14亿多人口形成庞大需求市场[1] - 完整产业体系优势是坚实载体,使中国成为全球新技术的“推广场”“应用场”[1] - 丰富人才资源优势是关键要素,超2亿技能人才是不可多得的红利[1] 挖掘经济潜能的具体方向:内需与供需 - 坚持内需主导,发挥超大规模市场优势,在投资和消费领域均有挖潜空间[1][2] - 投资需求包括新型城镇化、新型工业化、节能降碳改造等投资于物的需求,以及基本公共服务、保障性住房等投资于人的需求[2] - 消费潜力方面,中国居民消费率尚未达到主要发达国家水平,服务消费等领域仍有较大发展潜力[2] - 释放消费潜力需通过制定实施城乡居民增收计划,以稳就业、增收入[2] 挖掘经济潜能的具体方向:科技创新 - 坚持创新驱动,强化科技创新以培育新动能[1][2] - 今年前三季度高技术制造业增势亮眼,印证创新对增长的带动作用[2] - 需深化科技创新与产业创新融合发展,瞄准“人工智能+”等前沿创新,突破关键核心技术,催生新业态、新产业[2] - 需聚焦补链强链,加快传统产业全面转型升级[2] - 需完善“教育—科技—人才”一体推进机制及知识产权保护制度,营造良好创新生态[2] 挖掘经济潜能的具体方向:区域协调 - 坚持协调发展,释放区域发展新活力[1][3] - 据测算,中国城镇化率每提高1个百分点,可拉动万亿元规模的新增投资需求,每年新增2000多亿元消费需求[3] - 需统筹推进以县城为重要载体的城镇化建设和乡村全面振兴,促进城乡资源要素有序流动与公共资源均衡配置[3] - 需深化跨行政区合作,在重点城市群协调联动中培育新的增长点[3] 深化改革以激发潜能 - 需通过深化改革持续激发活力,当前市场分割、地方保护、“内卷式”竞争等堵点卡点问题依然存在[3] - 必须按照会议要求,坚持改革攻坚,打通堵点卡点,纵深推进全国统一大市场建设,以提升市场效率、激发市场活力[3]
找准发力点充分挖掘经济潜能 ——论贯彻落实中央经济工作会议精神
经济日报· 2025-12-14 05:55
中央经济工作会议核心精神与挖掘经济潜能路径 - 会议提炼出“五个必须”的新认识,并将“必须充分挖掘经济潜能”摆在首位,作为推动经济高质量发展的行动指南[1] 中国经济的核心优势 - 中国特色社会主义制度优势是根本保障,核心在于党的集中统一领导[1] - 超大规模市场优势是内生动力,14亿多人口形成庞大需求市场[1] - 完整产业体系优势是坚实载体,使中国成为全球新技术的“推广场”“应用场”[1] - 丰富人才资源优势是关键要素,超2亿技能人才是不可多得的红利[1] 挖掘潜能的投资与消费方向 - 投资方面,需更好满足新型城镇化、新型工业化、节能降碳改造等投资于物的需求,以及基本公共服务、保障性住房等投资于人的需求[2] - 消费方面,中国居民消费率尚未达到主要发达国家水平,服务消费等领域仍有较大发展潜力[2] - 释放消费潜力需通过制定实施城乡居民增收计划,以稳就业、增收入[2] 挖掘潜能的科技创新方向 - 今年前三季度,高技术制造业增势亮眼,印证创新对增长的带动作用[2] - 需瞄准“人工智能+”等前沿创新,突破关键核心技术,催生更多新业态、新产业[2] - 需聚焦补链强链,加快传统产业全面转型升级[2] - 需完善“教育—科技—人才”一体推进机制、知识产权保护制度,营造良好创新生态[2] 挖掘潜能的区域协调发展方向 - 据测算,中国城镇化率每提高1个百分点,可以拉动万亿元规模的新增投资需求,每年可新增2000多亿元消费需求[3] - 需统筹推进以县城为重要载体的城镇化建设和乡村全面振兴,促进城乡资源要素有序流动[3] - 需深化跨行政区合作,在重点城市群协调联动中培育新的增长点[3] 深化改革以激发潜能 - 市场分割、地方保护、“内卷式”竞争等堵点卡点问题依然存在,致使超大规模市场优势未能完全发挥[3] - 必须坚持改革攻坚,打通堵点卡点,纵深推进全国统一大市场建设,以提升市场效率、激发市场活力[3]
首提“新的认识”!中央经济工作会议定调 明年经济工作怎么走?
每日经济新闻· 2025-12-12 01:32
中央经济工作会议核心观点 - 会议提出对做好新形势下经济工作的五点新认识和体会 包括必须充分挖掘经济潜能 必须坚持政策支持和改革创新并举 必须做到既“放得活”又“管得好” 必须坚持投资于物和投资于人紧密结合 必须以苦练内功来应对外部挑战 [1] - 会议在货币政策 消费 房地产 服务业等多个具体领域的表述相较去年出现调整 体现新的政策导向 [1] 宏观政策基调 - 财政政策基调从去年“提高财政赤字率”转变为“保持必要的财政赤字 债务总规模和支出总量” 意味着明年将继续保持积极的财政政策 但更强调提质增效和“必要”性 [7] - 货币政策表述从去年的“发挥好货币政策工具总量和结构双重功能”调整为“把促进经济稳定增长 物价合理回升作为货币政策的重要考量” 强化了货币政策作为锚定工具的作用 [1][8][9] - 宏观政策可能采取“必选项+可选项”的安排 “必选项”保持相对稳健 同时存在相机抉择的增量政策空间以实现逆周期和跨周期调节 [7] 货币政策操作预期 - 专家指出当前实际利率依然偏高 宏观债务持续增长 需保持低利率环境 调整政策利率仍有必要 [9] - 预计2026年存在1次降息机会 幅度为10BP 可考虑安排在一季度 同时预计2026年(定向)降准机会或在0~1次 时间或在年中 四季度等流动性压力较大的时点 [9] 消费与投资 - 消费能力方面 从去年的“推动中低收入群体增收减负”转变为明确提出要“制定实施城乡居民增收计划” [1] - 会议强调推动投资止跌回稳 并时隔8年再次提及“民间投资” 强调要有效激发民间投资活力 [12] - 推动投资止跌回稳需要激活民间投资活力 并将投资于人与投资于物紧密结合 [13] - 2026年财政支出将更加向“投资于人”倾斜 社保 教育 医疗 科技等方面支出比重上升 与基建投资相关的支出比重将更多由债务工具承担 [13] - 2026年科技领域财政支出 制造业中长期贷款 科技贷款以及科创债发行预计保持较高增速 成为扩大有效投资的重要发力点 [14] 产业发展与科技创新 - 具备经济潜力的领域主要包括新质生产力相关产业 服务经济 低空经济 绿色经济 数字经济 人工智能等方向 [6] - 会议强调强化企业创新主体地位 完善新兴领域知识产权保护制度 制定服务业扩能提质行动方案 实施新一轮重点产业链高质量发展行动 [3][4] - 会议对部分重点产业和领域提出明确发展导向 如深化拓展“人工智能+” 积极发展数字贸易绿色贸易 加快新型能源体系建设等 将形成良好的政策氛围 [14] 房地产领域 - 房地产领域在控增量 去库存基础上 强调“优供给 鼓励收购存量商品房重点用于保障性住房等” [1][10] - 鼓励收购存量商品房重点用于保障性住房 表明保障房工作重心更多倾向于商品房去库存 两者结合度更高 [10] - 会议强调深化住房公积金制度改革 有序推动“好房子”建设 意味着2026年住房公积金将成为极具增量的政策空间领域 [11] 其他重点领域 - 教育领域新增强调“增加普通高中学位供给” [1] - 能源领域强调制定能源强国建设规划纲要 加快新型能源体系建设 扩大绿电应用 [4] - 平台经济方面强调推动平台企业和平台内经营者 劳动者共赢发展 [4]