Workflow
珠宝零售
icon
搜索文档
暴涨近百元!1月29日国内品牌金价强势突破1700元/克大关!
搜狐财经· 2026-01-29 15:52
国内黄金饰品市场价格动态 - 2026年1月29日,国内主流品牌金饰价格全线突破1700元/克大关,单日最高涨幅可达100元/克 [1] - 老凤祥报价1713元/克,为市场最高价,单日上涨93元/克;菜百黄金报价1650元/克,为市场最低价,单日涨幅最高达100元/克 [1] - 当日金店高低价差进一步缩窄至63元/克,多数品牌如周大福、老庙黄金等单日涨幅在88元/克左右 [1] - 黄金回收价格亦出现大涨,不同品牌回收价差较大,例如菜百黄金回收价报1275.20元/克,而老凤祥回收价报1184.96元/克 [1] - 铂金饰品价格开始反弹上涨,以周大福为例,铂金饰品价格上涨7元/克,报1073元/克 [1] 国际黄金市场走势与驱动因素 - 受紧张的中东局势支撑,现货黄金价格大幅上涨,昨日盘中大涨超230美元,收报5414.32美元/盎司,涨幅4.54% [4] - 截至发稿时,现货黄金价格一度接近5600美元,暂报5560.48美元/盎司,涨幅2.70% [4] - 市场分析认为贵金属市场已形成自我强化循环,长期价格将保持强势,下一目标直指5400美元之上 [4] - 美联储1月会议宣布维持利率不变,其表态稍稍限制了金价涨幅,但市场预期其下一任接班人将支持降息 [4] - 受美国两党谈判僵局影响,政府部分部门可能再次面临停摆危机,短期避险情绪进一步支撑金价上行 [4]
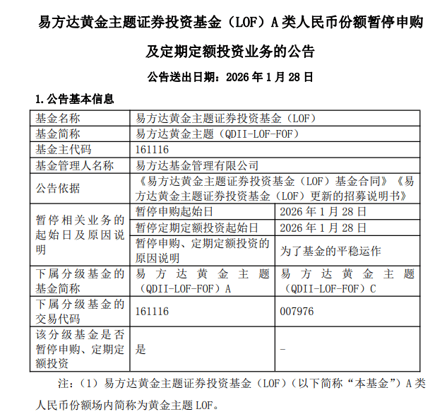
金饰克价涨到1620元!黄金基金宣布:暂停申购
搜狐财经· 2026-01-29 14:13
黄金价格与市场动态 - 2026年1月28日,现货黄金价格创下历史新高,首次突破每盎司5200美元关口 [1] - 同日,国内主要黄金珠宝品牌足金首饰价格大幅上调,周大福报价1618元/克,老凤祥报价1620元/克,周生生报价1614元/克,老庙黄金报价1612元/克 [1] 黄金主题基金运作调整 - 易方达基金管理有限公司公告,旗下易方达黄金主题证券投资基金(LOF)自2026年1月28日起,暂停A类人民币份额(代码:161116)的申购及定期定额投资业务 [2] - 该调整旨在保障基金的平稳运作 [2] 白银期货基金运作调整 - 国投瑞银基金管理有限公司公告,旗下国投瑞银白银期货证券投资基金(LOF)自2026年1月28日起,暂停A类份额(代码:161226)和C类份额的申购(含定期定额投资)业务 [5][7] - 该调整旨在保护基金份额持有人的利益 [5] 白银期货基金交易安排 - 国投瑞银白银期货LOF将于2026年1月28日开市起至当日10:30停牌,并于10:30复牌 [7][9] - 若该基金在2026年1月28日二级市场交易价格溢价幅度未有效回落,基金管理人有权申请盘中临时停牌或延长停牌时间以警示风险 [9]
女演员自曝2013年开始投资黄金!当时金价每克300多元……
搜狐财经· 2026-01-29 13:50
国际金价的持续上涨,带动了国内实物黄金的持续上涨,部分金饰品牌黄金报价突破1700元/克。1月29日,周大福金价报1706元/ 克,较昨日上涨88元/克;老凤祥金价报1713元/克,较昨日上涨93元/克;周生生报价1708元/克,较昨日上涨94元/克。 网友评论 1月29日早盘,国际金价现货黄金价格一度冲高至5579.67美元/盎司,再度创下历史新高。随后虽然金价略有回落,但已站稳5500美 元/盎司。 公开资料显示,薛佳凝,1978年8月13日出生于黑龙江省哈尔滨市,中国内地女演员、歌手。2003年,薛佳凝因在电视剧《粉红女 郎》中扮演活泼可爱的"哈妹"一角为观众熟识。 潇湘晨报、新京报 1月28日,薛佳凝在节目中透露,她在2013年就已经开始投资黄金。当时的黄金价格大约为每克三百多元人民币。与此同时,她还 提到,一位当时非常有名的男演员购入了九公斤黄金作为投资。 ...
实探深圳水贝:铜条退场、银条走红
财联社· 2026-01-29 13:46
文章核心观点 - 国际贵金属价格飙升引发深圳水贝市场投资产品结构变化 铜条因溢价严重且缺乏回收渠道被禁售 银条成为新宠 金条投资需求旺盛 [1][5][11] - 高金价显著抑制传统黄金首饰消费 2025年前三季度中国黄金首饰消费量同比下降32.50% 市场呈现“投资热、首饰冷”的结构性特征 [1][18] - 业内专家及机构普遍看好2026年贵金属长期走势 金价核心上行逻辑稳固 白银受工业需求与金融属性双重驱动 铜价则因供应紧张与新能源需求维持偏强预期 [17][20][22] 水贝市场投资产品动态 - **铜条昙花一现后被禁售**:随着国际铜价上涨 水贝市场曾出现“投资铜条”产品 规格500克和1000克 报价180元至280元/1000克 但随后因溢价严重、回收渠道缺失(仅能按废铜回收)被商场明确禁售 [2][3][4] - **银条成为销售新宠**:在白银价格暴涨背景下 水贝商家纷纷推出投资银条 规格多为1000克 1月27日报价30.86元/克 即一根30860元 同时“回收银条”业务兴起 但主要回收克重较高的产品 [5][6][7] - **投资金条销售增加**:自2025年11月黄金税改后 水贝金饰需加13%的税 促使商家同时售卖更接近上海黄金交易所价格的投资金条 例如金条1164元/克 vs 首饰金1298元/克 推动消费者买金条打制金饰 [11][12] 高金价对消费市场的影响 - **传统金饰销售承压**:高金价冲击下 水贝市场虽处春节旺季但人气不及往年“人挤人”盛况 一上游料商称产品销售额较2025年同期下降约30% [1][13][14] - **消费结构转向轻量化与精品化**:消费者偏好转向小克重、高工艺产品 如5D黄金、非遗工艺黄金等 婚庆类产品与投资金条仍受欢迎 消费动机从投资储蓄更多转向情感表达与节日仪式感 [14][16] - **行业数据印证分化趋势**:中国黄金协会统计 2025年前三季度中国黄金消费总量682.73吨 同比下降7.95% 其中黄金首饰消费270.036吨 同比大幅下降32.50% 而金条及金币消费352.116吨 同比增长24.55% [18] 行业企业应对策略 - **产品策略调整**:金饰企业开发低克重产品并提高一口价产品比例 以在高单价下控制总价、守住预算不变的客源 [19] - **出海拓展市场**:国内品牌加速海外布局 例如潮宏基截至2025年11月已在东南亚开设7家门店 周大福进驻泰国曼谷并计划进军澳洲、加拿大及中东市场 [19] 贵金属价格后市展望 - **黄金长期逻辑稳固**:2025年国际金价飙涨超60% 2026年迄今涨幅已超20% 支撑长期上行的核心逻辑(如避险需求、美元资产信任削弱)依然存在 机构如瑞银、高盛看涨2026年金价 有市场中性预期达5400美元/盎司 但上半年存在盘整风险 [1][17][18][20] - **白银涨势迅猛且具长期动力**:2026年初伦敦现货白银与COMEX白银期货年内累计涨幅均超50% 1月27日盘中突破117美元/盎司达历史最高 驱动因素包括光伏、新能源汽车、AI算力等领域需求井喷 供给瓶颈 以及金融属性增强 但实物白银投资存在变现渠道窄、折扣高的风险 [20][21][22] - **铜价预期偏强但属性不同**:铜价更多由供需基本面决定 预计维持偏强运行 因供应偏紧、新能源、AI、电动车等领域需求推动 但波动性较强 与黄金的避险属性不同 [22][23]
短短4天,黄金连破7道整百关口
新浪财经· 2026-01-29 10:11
黄金价格走势 - 1月29日早间,COMEX黄金盘中一度突破5600美元,达5626.8美元/盎司,伦敦金现逼近5600美元,两大核心品种双双刷新历史纪录 [1][5] - COMEX黄金在短短4个交易日内,连破7道整百关口,涨势迅猛 [1][5] - 具体走势为:1月26日突破5000美元和5100美元;1月28日单日连破5200、5300、5400美元三道关口;1月29日早盘先后突破5500美元和5600美元 [2][6] 国内金饰价格 - 部分国内品牌金饰价格创历史新高,单日上涨百元左右 [2][6] - 1月29日,老庙黄金为1722元/克,单日上涨104元;周生生为1708元/克,单日上涨94元;老凤祥为1713元/克,单日上涨93元 [2][6] 美联储货币政策 - 美联储于1月28日结束货币政策会议,宣布将联邦基金利率目标区间维持在3.5%至3.75%之间不变,符合市场预期 [1][5] - 美联储声明指出,美国经济活动在稳健扩张,但经济前景不确定性仍在高位,就业增长持续低迷,通胀仍处较高水平 [1][5] - 此次决议存在分歧,联邦公开市场委员会12名成员中,10人支持决定,2人(美联储理事斯蒂芬·米兰和克里斯托弗·沃勒)主张降息25个基点 [1][5] 机构观点与驱动因素 - 渣打银行指出,美联储2026年降息预期逐步兑现将降低持有黄金的机会成本,叠加地缘不确定性,黄金长期上行趋势明确 [3][7] - 天风证券指出,黄金定价因子中,“经济和政策不确定性带来的避险需求”与“中央银行与官方部门购买”影响显著放大 [3][7] - 支撑金价的底层逻辑包括:美国财政赤字高企、美元信用边际弱化、全球央行持续增持黄金,即便短期出现地缘缓和导致的回调,上涨周期也未结束 [3][7]
“黄金贴纸”近期爆火,0.1克已涨至198元!商家:不支持保价
环球网资讯· 2026-01-29 08:06
来源:新闻晨报 2025年年初,"黄金手机贴纸"在网络走红,吸引许多年轻人购买。这些金贴纸大多在0.01克到0.2克之 间,价格也从数十元到100元出头不等。一年过去,随着黄金饰品价格不断猛增,这些黄金贴纸的价格 也随之上涨。 1月28日上午,记者在某电商平台搜索"手机黄金贴"发现,以0.1克贴纸为例,其价格为198元左右一 张,相较于2025年每张上涨数十元。 某电商平台APP截图 商品介绍页面显示:黄金手机贴是足金材质,重量约为0.1克,尺寸大多在30mm*30mm之间,款式大多 寓意吉祥如意,设计为招财猫、财神、暴富等形状或字样。部分商品注明"不支持7天无理由退换货"。 随后,记者以消费者的身份咨询多个商家。对方均表示,黄金是没有保价的,价格会根据国际市场上下 浮动的,之后也有可能价格继续上涨。售出的黄金手机贴会附带鉴定证书。 某品牌的黄金手机贴 记者注意到,黄金手机贴的销量虽然不比去年动辄上万,但仍有不少用户购买,销量好的单品突破5000 件。 此外,电商平台上也有售价数十元的黄金手机贴,但重量则降至0.003克,销量同样突破2000件。 最新消息显示,1月28日,现货黄金再创新高,盘中首次突破530 ...
许昌胖东来时代广场店黄金临近下午基本售罄,代购称如未线上预约现场排队得两三个小时,胖东来员工:最近买黄金的人非常多,热销款会出现缺货
搜狐财经· 2026-01-29 02:03
行业趋势:国内黄金消费市场热度高涨 - 国内金饰价格持续上涨,多家品牌金饰克价超过1600元[1] - 临近过年,购买黄金的客流量非常大,消费者需求旺盛[6] 公司动态:胖东来黄金销售异常火爆 - 胖东来时代广场店黄金销售火爆,相关话题登上热搜,视频显示柜台黄金基本售罄[1] - 顾客购买黄金需提前预约,线下排队人数众多,最多需等待两三个小时[6] - 1月28日下午,柜台黄金基本销售一空[6] - 公司对金条实施限购,每人限购200克[6] - 消费者需通过小程序实名预约,且人需在线下门店50公里内[6] - 公司金价根据国际大盘价和定价制度调整,大部分金饰不另收工费[6] - 近期热销款式出现缺货情况,货品无法保证特别充足[6] 产品与价格 - 1月28日,胖东来珠宝的黄金饰品每克价格最低为1385元[6]
特朗普“火上浇油”,黄金涨不停!
搜狐财经· 2026-01-28 18:40
贵金属市场表现 - 现货黄金隔夜收盘暴涨173.19美元,涨幅3.46%,报5181.10美元,今年迄今累计涨幅达19.56% [1] - 黄金价格在欧市盘中再创历史新高,触及5311.29美元 [1] - 国内品牌金饰克价站上1600元大关,创历史新高,周大福报价1618元/克,老凤祥报价1620元/克 [3] - 现货白银隔夜大涨8.39%,报112.32美元,并重回110美元关口上方 [3] 美元与外汇市场动态 - 美元指数周三当天暴跌1.3%,过去6个交易日累计暴跌3%,兑一篮子货币跌至四年来最低点 [5][8] - 美国总统特朗普公开表示不担忧美元贬值,市场认为此举否定了美国政府不主动谈论美元方向的默认前提 [5][7] - 美元连续第四个交易日走弱,分析认为疲软反映了投资者在美国政策反复无常后的谨慎情绪 [8] 美联储政策与人事焦点 - 美联储将于1月28日结束2026年第一场议息会议,外界普遍预计在连续三次降息后将维持利率不变 [10] - 美联储主席鲍威尔的新闻发布会备受关注,其如何回应白宫的政治压力将影响市场对美元信心的信心 [11] - 鲍威尔的主席任期将于2026年5月结束,若其不表态留任,可能被市场解读为美联储高层动荡的信号 [11] - 市场关注鲍威尔是否会公开表达对特朗普关税政策可能推高通胀的担忧 [13] - 美联储理事沃勒的投票受到关注,其投票倾向可能影响其被提名为下一任美联储主席的机会 [14] 全球股指与地缘政治 - 隔夜美股三大股指涨跌不一,道指跌0.83%,纳指涨0.91%,标普500指数涨0.41% [4] - 乌克兰总统泽连斯基表示,乌克兰计划于2027年加入欧盟,并称这对乌克兰和欧洲都是重要安全保障 [16] 黄金技术分析 - 从技术面看,黄金价格处于从4536美元起步的上升通道中,目前正接近通道上轨阻力位约5270美元 [19]
牛市再提速!黄金连闯四关本周累计涨超300美元
金投网· 2026-01-28 17:39
高盛预计,国际金价有望在今年年底触及5400美元/盎司,其指出,黄金供应增长缓慢,而全球央行与 私人投资者出于战略配置或避险目的持续增持黄金,供需失衡推动金价屡创新高,若私营机构进一步加 大黄金配置,金价可能突破该目标上限。 德意志银行则更为乐观,认为若美元持续疲软推动资金向非美资产及实物资产轮动,2026年金价或上探 6000美元/盎司,甚至有望挑战6900美元/盎司。 盛宝银行大宗商品策略主管Ole Hansen表示,投机势头或将推动金价升至5500美元/盎司。加拿大皇家银 行更是给出激进预测,称黄金涨势仍有充足空间,年底可能上探7100美元/盎司。 周三(1月28日)国际现货黄金延续史诗级涨势,价格一路上扬并首次突破5300美元/盎司,周内已连续攻 克5000、5100、5200、5300四大整百关口,本周累计涨超300美元,牛市动能持续拉满。北京时间周四 凌晨03:00,美联储将公布2026年首场利率决议,金价迭创新高、美指跌至四年谷底,今夜市场恐再掀 巨浪? 此番金价狂飙并非偶然,多重核心因素形成共振支撑。一方面,美元指数跌至近四年低位,以美元计价 的黄金资产吸引力大幅提升;另一方面,特朗普宣称将提 ...
金饰克价一天涨40元 金融机构分析金价走势
新浪财经· 2026-01-28 16:51
1月28日,多家知名金饰品牌上调足金首饰价格,克价普遍突破1600元。周生生报价1614元/克,较1月 27日上涨37元;周大福报价1618元/克,上涨40元;老凤祥报价1620元/克;老庙黄金报价1612元/克。随 着贵金属价格连创历史新高,美国华尔街大型金融机构纷纷上调黄金目标价,高盛预计国际金价可能在 今年年底触及每盎司5400美元的目标。高盛指出,黄金供应增长缓慢,而全球央行与私人投资者因战略 性目标或避险目的增持黄金,推动需求增长,导致金价屡创新高。高盛指出,未来,如果私营机构增加 黄金配置,金价可能涨至其目标价上方。(央视财经) ...