Workflow
金融控股
icon
搜索文档
中航产融:底线思维与右侧机会
广发证券· 2026-03-18 17:53
报告行业投资评级 未提及 报告的核心观点 - 近期中航产融各期限收益率快速拉升,但信用风险或未有显著变化,债券维持正常兑付,市场存在恐慌性抛盘 [3] - 结合公司当前的三个积极因素,中航产融当前的债券兑付风险仍然不高 [3] - 当下收益率拉升的恐慌性特征明显,或与信用基本面存在背离,未来估值仍有修复空间 [3] 根据相关目录分别进行总结 关键事件回顾 - 2024年以来中航产融流动性承压,但债券维持正常兑付,2025年初推进主动退市,退市后的信披中断与评级下调曾引发市场对其实质偿债能力的担忧,但公司坚守央企信用底线,全额赎回3亿美元境外债并保持境内所有到期债券的正常兑付 [9] - 2026年,随着年初到期债务的平稳落地以及持有人会议确立关键财务信息的补位披露机制,此前因信息真空导致的非理性恐慌有望消退,市场关注度再次提升 [9] 三大积极因素 股东表态支持,政策推进落实 - 中航产融风险处置上升至集团层面统筹推进,新任领导均有中航集团背景,集团董事长明确将风险化解列为重点任务之一,提出“全力守住不发生系统性金融风险底线” [11][12] - 集团股东通过收购股权、拆借资金等方式为中航产融提供流动性支持,公司推进资产结构优化,聚焦金融主业战略定位,2025年1 - 11月,中航产融从集团公司拆入资金77.27亿元,自2025年4月以来已如期足额兑付到期境内公开发行债券及债务融资工具本金共计116亿元及利息 [12] - 2025年12月,国务院国资委发布《中央企业违规经营投资责任追究实施办法》,提升公司违约成本,预计股东的支持意愿很强 [15] 核心资产:进可“获利偿债”,退可“售股求存” - 截至2024年9月末,公司母公司口径总资产为817.40亿元,其中长期股权投资315.84亿元、占比38.64%,主要对应其持有的核心金融子公司股权,截至2026年3月7日,中航产融存量债券规模共156.7亿元,母公司长期股权投资规模高于存量债券余额,构成债券偿付能力的重要资产安全垫 [17] - 公司金融板块由租赁、财务公司、信托、证券四大板块构成,租赁板块为最主要的收入来源,2024H1公司实现营业收入77.35亿元,其中租赁业务收入48.00亿元,占比62.06%,2024年中航租赁、中航财务分别实现净利润16.87亿元、8.64亿元,整体盈利能力较强 [18] - 中航租赁主要布局航空、设备、船舶租赁三大领域,截至2025年6月末,租赁资产余额约1220亿元,资产主要集中在实体产业领域,客户多为优质企业,资产质量相对稳定,从可持续经营视角为中航产融整体经营稳定性提供支撑,从资产变现角度可通过转让股权获取现金流支持债券偿付 [22] 持有人会议:信披补位,稳定预期 - 2026年2月25日,“23产融06”持有人会议召开,审议并通过全部五项议案,旨在通过制度化手段强化对发行人偿债能力的动态监控,保障债券持有人知情权及偿债安排的可预期性 [23] - 会议提出建立关键财务与偿债信息季度补充披露机制、投资者沟通机制、回售窗口前置化工作安排以及落实跟踪评级与信息披露安排 [23][24][25] 估值驱动复盘与展望 - 市场恐慌时个券通常出现期限倒挂现象,中航产融收益率1月后迅速上升,期限结构呈现明显的期限倒挂趋势,抛盘恐慌性情绪较高,存在与基本面背离的情形 [27] - 2025年4 - 5月,两只观测债券估价收益率同步上行,反映风险事件集中暴露下市场情绪转弱;8 - 10月,收益率逐步回落并维持在相对低位,得益于公司展现出较强的刚兑意愿;11月起收益率再次上行,归因于万科事件引发的市场流动性踩踏;2026年2月中旬以来,“23产融05”估值收益率有一定修复,得益于持有人会议稳定市场预期 [33][34] - 债市整体环境偏弱是推动估值波动的重要外部因素之一,中航产融债券阶段性的抛售反映市场风险情绪的外溢,而非公司信用基本面发生实质性恶化 [34] - 从历史经验来看,央企风险暴露后可获得较强的外部资源支持和风险处置力度,估值会随着风险的处置而逐步修复,中航产融信用修复可期,市场估值或随风险逐步出清而逐步修复 [37][42]
金融控股集团监管研究 ③ | 关于我国金融集团监管改革的观察与思考
清华金融评论· 2026-03-16 14:49
文章核心观点 - 中国金融体系已进入集团化与综合化经营常态,但风险隔离失效、控制权失序等问题威胁金融稳定,监管改革势在必行 [2] - 设立金融控股公司并实施以控制权监管为主线的监管,是有效监管金融集团、隔离风险、实现从分业监管向综合监管转变的关键路径 [3][4] - 金控监管改革意义深远,不仅在于设立新机构,更在于为综合经营与综合监管提供制度基础,从源头上防控公司治理风险,并以规范促发展 [3][33] 中国金融集团发展概况 - 金融集团已成为中国金融机构的主流形态,其特点是隶属于同一实控方的多家不同类别金融机构,综合金融的实现依赖于集团化组织形态 [6] - 主要分为两大类:一是母公司为受监管金融机构(如国有银行、大型保险机构)的金融集团,通常接受并表监管 [7];二是非金融机构背景的“类金融集团”,其母公司不受监管,成分复杂 [7] - 类金融集团实控方主要包括三类:1) 实业背景的产融混合型企业集团(如五矿集团、万向集团)[8];2) 专业投融资机构(如中信集团、光大集团等中央/地方平台及民营资本)[9];3) 大科技平台公司(基于流量提供金融服务的头部平台)[9] - 金融集团化发展过程中暴露出控制权失序和风险隔离失效等问题,类金融集团风险更为突出,部分已引发严重系统性风险事件 [10][11] 我国金融集团监管改革历程 - 传统分业经营、分业监管框架面临新挑战,难以有效监控集团整体风险和风险传染 [13] - 监管改革逐渐聚焦于股权控制关系,侧重点包括:对投资控股金融机构予以限制、延伸监管金融机构主要股东、设立金融控股公司 [14] - 早期通过限制单一股东参控股数量(如控股商业银行不得超过1家)来防控风险,但存在监管规避和跨业控制盲区 [15][16] - 为弥补股东监管空白,陆续出台向上穿透监管股东的制度,如《商业银行股权管理暂行办法》 [17] - 2020年,《金融控股公司监督管理试行办法》出台,正式对金融控股公司实施准入管理,标志着金融集团监管进入新阶段,但落地实施难度大 [18] 我国金融集团监管改革参考原则 - **设立金控公司是监管实现路径**:通过将集团母公司或实控方转为受监管的金融控股公司,实现对金融集团的有效监管 [20][21] - **主要参照是控制关系**:监管准入的关键在于识别谁实际拥有并行使控制权,无实际控制权则不应认定为金融控股公司 [22][23] - **风险隔离是主要功能取向**:金控公司需承担并表管理、关联交易管理、资本并表管理等合规主体责任,以识别、缓冲和吸收集团风险 [24] - **设立和监管须久久为功**:对于产融混合型集团,设立“夹层”金融控股公司是常见选择,但需逐步做实其持股平台、管理平台和风险处置平台职能 [26][28][29] - **实施细则不可或缺**:需制定公司治理、资本管理、并表管理、关联交易管理、恢复与处置等一系列配套监管细则,以确保金控公司能真正“做实” [30] - **需统筹修订其他相关法规**:修订《金控办法》需同步修订其他审慎监管制度(如资本充足监管),确保监管要求在关键领域的一致性,这是一项复杂的系统工程 [31]
金融控股集团监管研究① | 集团公司控制权风险与法律监管
清华金融评论· 2026-03-14 11:04
文章核心观点 - 现代公司制度的核心是“股东控制权-有限责任”组合,该组合激发了企业活力,但也为集团化经营中产生不当控制、监管套利和风险转嫁等法律风险埋下了伏笔 [3][4] - 集团公司已成为全球产业组织的主流形式,但复杂的纵向控股架构导致控制权失序、风险隔离失效等问题日益凸显,对金融稳定构成威胁 [2][14] - 对集团公司控制权的法律监管,核心在于以“控制权监管为主线”,通过自上而下的控制权穿透和自下而上的责任归咎两大路径,在坚持公司法人独立和有限责任的前提下,规范控制权行使,提升其审慎性,而非否定现代公司制度基石 [3][23][24] - 结合中国新《公司法》实施与金融、房地产等领域集团风险事件,系统回顾“控制权-有限责任”理论及国际监管模式,对完善中国金融控股公司监管、防范化解系统性风险具有重要实践意义 [3][31][32] 股东控制权与有限责任制度 - 现代公司制的核心特征是公司法人资格和有限责任制度,股东出资形成公司法人财产,股东以出资额为限承担有限责任,公司以其全部资产对公司债务承担有限责任 [6] - 公司控制权通过“三会一层”的治理架构行使,控股股东和大股东通过控制和影响董事会来行使控制权,同股同权下的控股股东控制是主流形式 [6] - 根据OECD 2017年的研究,在全球最大10000家上市公司中,单一投资者持股超10%的公司占比85%,前三大股东合计持股超50%的公司占50%,股权集中现象普遍 [7] - “股东控制权-有限责任”组合增强了公司追求价值最大化的活力,并推动了公司的集团化发展,使通过股权投资控制多个附属公司以形成整体竞争力成为行业主导模式 [8][9] - 该组合隐含两大风险:一是股东控制权可能失效导致内部人控制,或出现缺乏真实所有权基础的非法控制;二是控股股东可能滥用控制权,通过公司面纱规避责任,损害其他相关方权益 [10] 企业集团的兴起与控制权风险 - 大多数企业集团采取纵向股权控制,由母公司、子公司等独立法人组成,母公司作为控股股东行使实际控制权,控股公司是仅从事股权投资管理的母公司 [12] - 根据OECD 2019年的研究,全球主要经济体前50大上市公司中,超过三分之二是企业集团的母公司 [14] - 集团化将股东与公司间的“控制权-有限责任”关系转变为企业间的母子关系,并常演变为涉及数十家甚至数千家成员、层级达10级以上的复杂金字塔控制架构 [14] - 非法或不当控制的主要形式包括:虚假注资、循环注资等缺乏所有权基础的控制;为规避行业限制而实施的隐蔽控制;以及母公司疏于管理导致的附属公司内部人控制 [15] - 控制权与责任义务可能严重失衡,例如通过有限合伙等架构,以极低的出资(例如1%)和有限责任(例如1000万元),实现对具有系统重要性的金融集团的实际控制 [17] - 控制权滥用行为,如通过关联交易进行利益输送、掏空附属公司等,会损害中小股东和债权人利益,若涉及金融机构,风险更会外溢,威胁金融稳定 [21] 国际层面对集团公司控制权的法律规制路径与模式 - 法律规制主要围绕两大路径:自上而下的控制权穿透,旨在保障母公司对子公司的合法权益;自下而上的责任归咎,旨在防止母公司滥用控制权侵害他方权益 [23] - 自上而下的穿透机制包括:双重派生诉讼、股东对出售重大资产的批准权、母公司查阅子公司账簿权、董事的信托与监督责任、会计并表以及强制收购要约等 [25] - 自下而上的归咎机制包括:增加信息披露与集团审计透明度、规范关联交易、规定控股股东行为标准、保护债权人权益(如刺破公司面纱、实质性合并)以及规范控制权交易等 [26] - 国际上的法律法规主要呈现三种模式:在公司法和民法中增设相关条款(如英国)、制定专门的集团公司法(如德国)、针对各专业领域制定专门监管法规(如金融、会计、破产等领域) [27][28][29] - 专门法规(如金融监管法规)因结合了集团组织的一般性规则与行业特定要求,影响力巨大且更为复杂 [29] 对中国实践的启示与思考 - 集团公司推动了中国经济长期增长,但在房地产和金融等领域,集团风险快速积累并已暴露,如部分大型房企集团过度负债违约,以及“明天系”、安邦等金融集团风险事件,严重冲击金融稳定 [31] - 2024年7月1日实施的新《公司法》虽未直接提及“集团公司”,但针对控股股东滥用法人地位损害债权人权益的行为规定了连带责任,为专业领域监管提供了上位法依据 [31] - 监管的核心主线是规范母公司控制权和母子公司关系,目标是提高控制权的审慎性,而非改变公司法人地位和有限责任 [32] - 防控集团风险需从其形成逻辑入手,精准规范控制权、审慎权衡权责关系,例如防控房企风险不能仅靠开发资质监管,防范金融风险也不能单纯依靠发放金控牌照 [32]
资本界金控(00204.HK)1月末每股综合资产净值1.454港元
格隆汇· 2026-02-15 18:27
公司财务数据 - 截至2026年1月31日,公司每股股份未经审核综合资产净值约为1.454港元 [1]
金鹰基金大股东的BOSS,终于被拘了
新浪财经· 2026-02-14 13:40
核心事件 - 石家庄前首富、东旭集团实际控制人李兆廷被石家庄市公安局执行拘留 [1][2][3][11] - 上市公司嘉麟杰已就此事件发布公告 [3][11] 东旭集团财务造假详情 - 2015年至2019年期间,东旭集团通过虚构业务、虚假记账等方式进行财务造假 [4][21] - 累计虚增收入达478.25亿元,累计虚增利润达130.01亿元 [4][21] - 最高单年度虚增货币资金高达447.9亿元 [4][21] - 依托虚假财务数据,东旭集团于2018年欺诈发行公司债券35亿元 [4][21] - 旗下东旭光电于2017年骗取股票非公开发行核准,违法募资75.65亿元 [4][21] “东旭系”上市公司现状 - 李兆廷曾同时控制三家上市公司:东旭光电、东旭蓝天、嘉麟杰 [4][20] - 经历一系列震荡后,目前“东旭系”旗下仅剩嘉麟杰一家上市公司 [6][23] - 嘉麟杰公告称,李兆廷未在公司担任职务,公司生产经营一切正常,控制权未发生变化 [11] 对金鹰基金的影响 - 东旭集团是金鹰基金的第一大股东,持股比例为66.1897% [1][14][29] - 李兆廷在2017年东旭集团完成对金鹰基金股权收购和增资后,成为其实控人 [8][25] - 2025年6月,李兆廷被中国证监会采取终身证券市场禁入措施,其作为金鹰基金实控人或董事的身份正在被剥离 [8][25] - 东旭集团所持金鹰基金的全部股权已被法院多轮司法冻结,涉及债务纠纷金额巨大 [8][25] - 金鹰基金后续股东层面存在重大不确定性 [9][26] 东旭集团基本情况 - 东旭集团有限公司成立于2004年11月5日,法定代表人为李兆廷,注册资本为368亿元 [13][28] - 公司自身风险提示达222条,关联风险提示达782条,包括失信被执行人、债券违约等信息 [13][28]
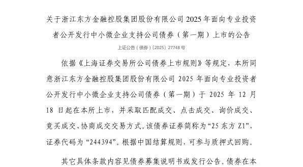
浙江东方股价下跌1.78%,前三季度净利润增长超九成
经济观察网· 2026-02-12 00:17
股价与资金表现 - 截至2025年12月11日,公司股价单日下跌1.78%,成交额为2.65亿元,换手率为1.27%,总市值为207.66亿元 [1] - 近期主力资金呈净流出状态,技术面呈现区间震荡特征 [1] - 当日换手率偏低,反映交投活跃度一般,主力资金净流出2363.97万元,占成交额比例较小 [2] 近期经营业绩 - 2025年前三季度,公司实现营业收入54.12亿元,同比下降22.34% [3] - 2025年前三季度,公司实现归母净利润8.00亿元,同比增长91.22% [3] - 截至2025年前三季度末,公司资产总计582.17亿元,归属于母公司所有者权益为163.81亿元 [3] 业务构成与进展 - 公司主营业务涵盖信托、期货、保险、融资租赁等金融投资,概念板块包括量子科技、创投、参股券商等 [4] - 2025年第三季度,公司完成对杭州联合农村商业银行股份的收购,预计2025年度因此产生非经常性收益约1.3亿元 [4] 未来展望与背景 - 公司尚未披露2025年全年财报的具体发布日期,按惯例预计在2026年第一季度公布 [5] - 作为浙江省国资背景的金融控股平台,公司可能持续围绕科技金融、长三角一体化等政策方向调整业务 [5]
资本界金控:葛知府辞任非执行董事
智通财经· 2026-02-10 22:44
公司治理变动 - 资本界金控(股份代码: 00204)宣布,非执行董事葛知府先生已提交辞呈 [1] - 葛知府先生的辞任将于2026年2月10日正式生效 [1] - 辞任原因是为了投入更多时间及专注于其个人其他业务 [1]
首都金融控股遭周洁减持33万股 每股作价约11.29港元
新浪财经· 2026-02-05 08:14
公司股权变动 - 股东周洁于2月2日减持首都金融控股(08239)33万股 [1] - 减持平均价格为每股11.285港元,涉及总金额约为372.41万港元 [1] - 减持后,周洁最新持股数量降至546万股,持股比例降至5.82% [1]
于宏,被开除党籍、取消待遇!
中国基金报· 2026-02-04 17:44
事件概述 - 黑龙江省金融控股集团有限公司原党委书记、董事长于宏因严重违纪违法被开除党籍 处分还包括取消待遇、收缴违法所得 并将涉嫌犯罪问题移送检察机关[1][2] - 于宏的违纪违法行为包括接受可能影响公正执行公务的宴请 在职工录用和干部调转中为他人谋利并收受钱款 违规收受礼金消费卡及借用管理和服务对象钱款 干预插手市场经济活动 非法持用伪造证件 以及在多项工作中利用公权力谋私并非法收受巨额财物[2] - 其行为被定性为严重违反党的组织纪律、廉洁纪律和工作纪律 构成严重职务违法并涉嫌受贿犯罪 且在党的十八大后不收敛不收手[2] 涉事人员背景 - 于宏 男 汉族 1963年5月出生 曾任黑龙江省财政厅副巡视员、副厅长 2019年任黑龙江省金融控股集团有限公司党委书记、董事长 2023年7月退休[2] - 此次调查前 于宏在2020年11月曾因违规收受礼品和接受宴请受到党内严重警告处分 违纪所得被收缴 当时通报其收受某企业实际控制人2箱共24瓶飞天茅台酒和8箱共96瓶民航特供茅台酒 并多次违规接受宴请[2] 涉事公司情况 - 黑龙江省金融控股集团有限公司是经黑龙江省人民政府于2018年12月批准设立的国有独资企业 由黑龙江省财政厅履行出资人职责[2] - 公司现有注册资本103亿元 主体长期信用等级为AAA[2] - 公司全资控股8家二级企业 包括黑龙江省大正投资集团有限责任公司、黑龙江省鑫正融资担保集团有限公司等 是龙江现代产业投资引导基金政府出资人代表机构 也是龙江银行、哈尔滨银行以及省内29家农村合作金融机构的主要股东[2]
黑龙江省金融控股集团有限公司原党委书记、董事长于宏严重违纪违法被开除党籍
北京商报· 2026-02-04 17:13
公司管理层变动与纪律审查 - 黑龙江省金融控股集团有限公司原党委书记、董事长于宏因严重违纪违法被立案审查调查 [1] - 于宏被指丧失理想信念 背弃初心使命 罔顾中央八项规定精神 接受可能影响公正执行公务的宴请 [1] - 于宏被指组织原则缺失 在职工录用 干部调转等工作中为他人谋取利益并收受钱款 [1] 公司内部治理与违规行为 - 于宏廉洁底线失守 违规收受礼金 消费卡 违规借用管理和服务对象钱款 违规从事营利活动 [1] - 于宏擅权妄为 干预和插手市场经济活动 [1] - 于宏违反国家法律法规 非法持用伪造证件 [1] 违纪违法具体情节与处理结果 - 于宏将公权力异化为谋私工具 为他人职工录用 干部调整 资金拨付 项目立项等方面谋利并非法收受巨额财物 [1] - 于宏严重违反党的组织纪律 廉洁纪律和工作纪律 构成严重职务违法并涉嫌受贿犯罪 [2] - 于宏在党的十八大后不收敛 不收手 性质严重 影响恶劣 [2] - 经省纪委常委会会议研究并报省委批准 决定给予于宏开除党籍处分 取消其享受的待遇 收缴其违纪违法所得 将其涉嫌犯罪问题移送检察机关审查起诉 [2]