Workflow
泳装
icon
搜索文档
“链主”企业牵头搞大事,SHEIN的产业赋能密码藏不住了
观察者网· 2026-01-09 15:52
文章核心观点 - 以SHEIN为代表的“链主”企业,通过技术创新、数字化赋能和产业链协同,正在深刻提升中国纺织服装制造业的全球竞争力,并推动全产业链的升级与转型 [1][7][11] 产业链体系化优势 - 中国制造业产业链优势源于对工人技能的持续培训、工艺工具创新、前沿科技导入以及生产流通全链条的数字化革新 [1] - 强大的产业链体系已孕育出全球领先的“链主”企业,它们既是产业链优势的受益者,也是引领研发投入和创新转化的重要力量 [1] SHEIN的市场地位与模式优势 - SHEIN凭借数字化柔性供应链实现的“按需生产”优势,已从2024年起超越ZARA、H&M和优衣库,成为全球第三大时尚零售商,仅次于耐克和阿迪达斯 [2] - 公司通过“自主品牌+平台”双引擎模式发展,为更多品牌商家赋能 [13] 生产工具与工艺创新 - SHEIN成立服装制造创新研究中心,针对供应商生产痛点研发创新工具,截至2025年底已累计开发180多项创新工具,向供应商交付共7500件 [5] - 这些精益工具平均提升相关工序效率达35%,解决了传统缝制中工序多、效率低、技术门槛高等难题 [5] - 具体案例如珠片工艺工具将两道工序合二为一,使生产效率提升40% [3];泳衣等复杂缝制场景的专用工具将两道工序合并,效率提升25%并提升产品品质 [5] 供应商赋能与人才培养 - SHEIN为供应商提供从技术解决方案、教学视频到专人实地考察的全方位支持,解决生产中的技术难题 [1] - 2025年全年共开展供应商赋能培训近600场,覆盖供应商近3.7万次 [6] - 同期开展了涉及6个工种的人才技能等级认证,为行业培养职业化的优秀技能和管理人才 [6] - 供应商表示,SHEIN通过数字化系统提供稳定订单和清晰的生产排期,解决了传统接单模式中订单不稳定的困扰 [13] “链主”引领的科技导入与绿色变革 - 中国成衣行业极度分散,80%以上工厂为员工数<300人的中小企业,规模以上企业仅占17%左右,行业CR10不到5%,使得单一中小企业难以投入科技创新 [7][8] - SHEIN作为大型“链主”企业,承担先进科技导入职责,例如大力推广数码热转印技术,将“设计-上架”周期从4-6周压缩到7-15天,小单量综合成本低于传统印染 [9] - 数码热转印技术为零水资源消耗工艺,而传统丝网印刷每100米面料需消耗0.49吨水 [9] - 在物流领域,SHEIN于2025年3月大批量投放用于仓间转运的新能源电车,以替换传统柴油卡车,其“小单快反”模式下的高频短驳场景有利于体现电动车辆的运营优势 [10] 行业宏观背景与SHEIN的扩展赋能 - 2025年前三季度,中国跨境电商出口总额约1.63万亿元人民币,同比增长6.6% [12] - 中国纤维加工总量稳定在6000万吨以上,占全球总量50%以上,纺织服装出口额连续五年保持3000亿美元以上,直接带动就业人口超过2000万 [13] - SHEIN推出“500城产业带出海计划”,截至2025年6月已覆盖全国近400个城市产业带,包括边远地区,促进“跨境电商+产业带”深度融合 [14] - 该计划助力平台上百万级卖家加速成长,千万级玩家批量产生,更有出海企业实现年销售额过亿元并以每年翻番的速度增长 [14]
我省两产业集聚区入选重点培育名单
辽宁日报· 2025-11-24 09:04
产业集聚区入选情况 - 工业和信息化部发布首批“一县一策”纺织服装特色产业集聚区重点培育名单,全国共25个产业集聚区入选 [1] - 辽宁省葫芦岛兴城市泳装产业集聚区和大连市普兰店区纺织服装产业集聚区入选该名单 [1] 葫芦岛兴城市泳装产业集聚区详情 - 该集聚区占据全球泳装市场最大份额和全国泳装最大电商交易额 [1] - 年产销泳装1.7亿件(套),年产值达150亿元 [1] - 全球每4件泳装就有1件产自兴城,产品远销140多个国家和地区 [1] - 产业带动约8万人就业,培育电商超4万家 [1] - 年线上销售额达50亿元,全国80%的泳装电商订单由此发出 [1] - 产品已拓展至瑜伽服、沙滩装、骑行服及面辅料配件等轻运动系列产品,实现多元化发展 [1] 大连市普兰店区纺织服装产业集聚区详情 - 形成以大杨集团为龙头企业,西装为主、各类服装服饰为辅的特色产业集群 [1] - 集聚区拥有纺织服装企业428家,2024年实现工业总产值35.6亿元 [1] - 在智能制造背景下,企业正转变为消费者主导“按需定制”模式 [1] - 背靠大连市“中国服装定制产业基地”,集聚区年服装定制产量200万件(套) [1] - 出口量持续保持全国第一,在全球高端定制市场中占据重要份额 [1] 行业政策与发展战略 - 聚焦“产品、场景、集群”三大核心,通过地工产品展销强化品牌辨识度,依托场景化展示提升产业吸引力,借助国家级集群申报增强区域竞争力 [2] - 形成“产品立品、场景塑品、集群强品”的品牌跃升平台,全面提升行业影响力 [2] - 针对集群升级需求,绘制产业链图谱,明确发展路径,将政策资源精准投放到非织造新材料、泳装转型等关键领域 [2]
辽宁纺织企业进博会上“织”商机
辽宁日报· 2025-11-08 09:59
活动概况 - 辽宁省于11月7日在上海举办纺织服装内外贸融合发展暨国际贸易合作洽谈对接活动 作为第八届中国国际进口博览会的配套活动 [1] - 活动旨在发挥产业集聚优势 促进国内国际纺织市场联动 扩大消费 推动内外贸一体化发展 [1] - 在进博会现场精选100余种辽宁品牌服饰对外展示 [1] 产业优势与特色 - 辽宁纺织业已形成11个国家级特色名城名镇 包括“中国泳装名城(兴城)”“中国裤业 棉服名镇(西柳)” [1] - 行业构建起泳装 棉服 裤装 袜品 定制服装 柞蚕丝绸 运动户外服装等多元并举的特色产品体系 [1] - 产品远销全球160多个国家和地区 [1] 企业合作与推介 - 省纺织服装协会 辽阳市 西柳市场 大杨集团等进行专题推介 介绍时尚消费价值 产业集群优势和企业创新活力 [1] - 活动现场三组企业围绕纺织服饰产业深化协作分别签约 包括辽宁英华纺织服饰集团与珂蔚蔻贸易(上海)公司 辽宁保利袜业进出口公司与上海滨众供应链管理公司 丹东华洋得拉哈耶法国公司与欧图OTTO电商(中国)上海办 [1] 行业评价与支持 - 中国纺织工业联合会秘书长夏令敏表示 辽宁是纺织服装产业积淀深厚 特色鲜明的区域之一 [2] - 辽宁纺织服装行业在稳增长 促创新 强品牌 拓市场等方面取得显著成效 行业发展蕴含大量机遇 [2] - 中国纺织工业联合会将持续在政策协调上发力 在标准对接上引领 助力实现“同线同标同质” [2]
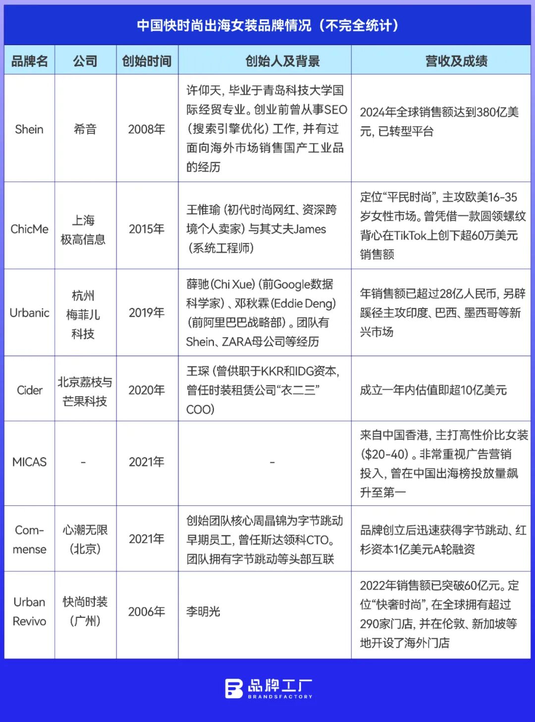
中国女装出海新十年
36氪· 2025-10-31 13:23
行业趋势核心观点 - 中国女装出海正从以Shein为代表的第一代价格与速度竞争,升级为新一代品牌在文化、设计与身份认同层面的综合较量 [1] - 出海模式从早期跨境电商的“生存”速度战,演进至中期关于“品牌”的攻防战,并出现从线上独立站走向线下实体店的趋势 [24][26] - 品牌构成呈现多元化,既有原生于海外的中国跨境电商品牌,也有从中国本土成长起来并主动进军国际市场的成熟品牌,两者在全球化浪潮中汇合 [23][25] 主要出海品牌及策略 - **Shein**:2008年成立,2024年全球销售额达380亿美元,已转型为平台模式,属于第一波出海浪潮的代表 [4] - **Urban Revivo (UR)**:2006年成立于广州,定位“快奢时尚”,全球门店超290家,计划未来五年开设200家海外门店,以伦敦2700平方米旗舰店为代表进军主流市场 [1][4][8] - **Cider**:2020年成立,一年内估值超10亿美元,服务全球Z世代,新品开发周期仅7天,业务遍及超100个国家,注册用户突破1500万,复购率超40% [4][6] - **Urbanic**:2019年成立,核心团队来自Google、阿里巴巴等,主攻印度、巴西、墨西哥等新兴市场,成为印度排名第一的DTC快时尚品牌 [4][5][6] - **BloomChic**:2020年成立,专注北美大码女装市场(尺码10-30码),抓住身体包容社会议题,成立两年内完成三轮融资 [12] - **Halara**:隶属北京全量全速科技,主打高性价比运动休闲服饰(价格区间17-85美元),为Lululemon平替,2025年4月独立站营收达2500万美元 [14][15] 细分市场与差异化定位 - **快时尚女装**:代表品牌包括Shein、Cider、MICAS、Commense等,特征为上新快、性价比高、社交媒体爆款驱动 [11] - **大码女装**:代表品牌为BloomChic、Shapellx、Buykud,聚焦体型多元与包容自信,解决欧美女性身材痛点 [11][12][13] - **运动塑身**:代表品牌Halara、WISKii、Shapellx,强调科技面料、舒适与社交穿搭结合,Shapellx塑身衣价格在40-100美元 [11][14][15] - **优雅/轻奢风格**:代表品牌MO&Co、Bella Barnett、Commense,走品牌化路线,设计感突出,对标欧美轻奢品牌 [11][17] - **黑人/多元文化审美**:代表品牌Ursime、LORAGAL,针对非裔女性市场,突出性感、力量与文化认同 [11][16] - **泳装/度假装**:代表品牌Cupshe、Zaful,聚焦海滩文化,产品视觉吸引力强,Cupshe2021年营收达2.5亿美元 [18][19] - **婚礼/庆典类**:代表品牌Bella Barnett、Parthea,主攻婚纱、派对礼服,Parthea在TikTok美区年销售额超3000万美元 [18][20] - **家居/睡衣/丝绸类**:代表品牌Lilysilk、SilkSilky,主打真丝质感、礼品属性,Lilysilk产品销往全球150多个国家,年营收近千万美元 [18][21][22] 关键成功因素 - **数据与算法驱动**:Cider将社交媒体热度作为上新信号,数据分析后小单测试,7天快速上架 [6];Urbanic采用数据驱动的供应链管理模式 [6] - **供应链创新**:Shein的小单快返模式被广泛借鉴,Halara自主研发预测库存分析软件优化供应链 [14] - **精准营销与渠道**:品牌普遍利用TikTok等社交媒体与KOC合作,采用独立站与亚马逊等平台双渠道布局 [12][19];Urbanic通过入驻本土电商平台打开新兴市场 [6] - **设计与文化融合**:UR邀请曾任COS、Topshop设计总监的团队加入伦敦设计中心以提升国际化形象 [8];Commense通过“反快时尚”的高质感视觉叙事在TikTok上形成差异化 [7][8] - **本土化运营**:针对不同市场采取差异化策略,如Urbanic主攻印度和拉美市场,与当地红人合作 [6];BloomChic在营销中采用多肤色、多身材比例的模特 [12]
辽宁纺织服装时尚优品推广活动启幕
辽宁日报· 2025-10-24 09:01
活动概况 - 辽宁纺织服装时尚优品推广活动于10月23日在沈阳新华天玺中心启幕,为期3天 [1] - 活动旨在搭建企业与经销商、零售商、消费者的交流合作桥梁,助力企业拓展销售渠道 [1] - 活动由辽宁省推进特色纺织产业集群发展工作专班主办,辽宁省纺织服装协会承办 [1] 活动内容与参与方 - 活动期间将开展企业对接、集中展销等一系列特色活动 [1] - 全省约50家企业将集中展销运动户外、柞蚕丝绸、"国潮"服装等品类 [1] - 同期举办以"丝路辽韵·织造未来"为主题的国际丝绸消费季活动,涵盖柞蚕丝绸时装秀、非遗技艺展演、产业推介会等 [1] 行业背景与产业优势 - 辽宁是全国重要的纺织服装产业基地,拥有11个国家级特色名城名镇,包括"中国泳装名城(兴城)"和"中国棉服名镇(西柳)" [1] - 行业特色产品包括泳装、袜品、定制服装、运动户外服装、柞蚕丝绸等,享誉国内外 [1] 品牌推广与营销策略 - 为提升"时尚辽宁"品牌影响力,活动除传统媒体外,还借助抖音、视频号、云上直播间等平台宣传 [1] - 网络主播将深入企业探访直播,实现线上线下同频共振的推广效果 [1]
129批次产品抽查不合格
辽宁日报· 2025-10-11 09:11
总体抽查情况 - 市场监管部门对58种1539批次产品进行质量监督抽查 [1] - 经销单位94家103批次产品不合格 不合格发现率为12.2% [1] - 生产企业25家26批次产品不合格 不合格发现率为3.7% [1] 泳装行业质量情况 - 泳装流通领域不合格率为36.4% 生产领域不合格率为20% [1] - 不合格产品生产企业涉及兴城市三奇制衣有限公司、兴城市耐浪服饰有限公司、上海尚喜儿童用品有限公司等 [1] - 泳装产品质量问题包括纤维含量、pH值、耐氯化水色牢度、弹性伸长率、产品使用说明等项目不合格 [1] 无人机行业质量情况 - 无人机不合格产品生产企业涉及深圳市宝安区一本玩具厂、汕头市澄海区晨鸽航模玩具厂、汕头市众力智能科技有限公司等 [1] - 多款不合格产品在沈阳京东世纪贸易有限公司有售 [1] - 无人机产品质量问题包括电子围栏、感知和避让、电磁兼容性(辐射发射)、噪声、灯光等项目不合格 [1] 其他抽查相关情况 - 营口经济技术开发区新源塑料制袋厂、丹东安邦涂料有限公司在抽查过程中拒检 [1]
去世界泳装之都旅游,有点高兴
经济观察报· 2025-10-06 18:29
文章核心观点 - 兴城通过低成本、高创意的文旅策略,成功将影视剧带来的短期流量转化为可持续的旅游热度,并探索泳装产业与文旅融合的协同发展模式,为同类工业小城的转型提供了参考思路 [2][4][21] 城市定位与产业基础 - 兴城是辽宁省葫芦岛下辖县级市,以泳装产业为支柱,是国内最大泳装生产基地,国内市场份额超过40%,国际市场份额超过25% [2] - 截至2024年末,当地泳装产业年产量达2亿件(其中出口1.4亿件),产值达150亿元 [2] - 城市拥有集“城、泉、山、海、岛”于一体的自然资源,是东北地区旅游疗养胜地 [2][6] 旅游热度与业绩表现 - 今年1-8月,全市累计接待国内游客1046.28万人次,同比增长16.38%;旅游收入55.18亿元,同比增长16.17% [3] - 2025年“十一”假期期间,兴城在马蜂窝平台热度较去年同期提升71.38%,假期前五天当地酒店几乎满房 [4] - 过去一年半为满足新增旅客需求,全市新增近8000张床位 [4] 流量引爆与承接策略 - 2024年春季电视剧《乘风踏浪》的播出意外带火兴城,当地文旅局在4天内紧急复原主要拍摄场景以承接流量 [7][8] - 确立“高兴兴城”定位,以橙色和微笑符号作为情绪价值载体,低成本打造“微笑路”等网红打卡点,获得超亿次网络曝光 [10][11][13] - 线上邀请100多位旅游垂直领域达人定制攻略,线下创造情境式实景演出、光影秀和“晨游路线”等新体验场景 [13][14] 游客结构优化与产业协同 - 游客平均停留时间从1.2天拉长至近2天,平均年龄下降10岁,成功吸引年轻客群 [17] - 泳装产业与文旅相互促进,高端品牌“范德安”在古城开设门店,将非遗“满绣”融入设计,单件泳装售价可达3万元 [19] - 东北亚国际泳装博览会选址古城举办,泳装从出口商品转变为游客可现场体验的城市名片 [19] 未来发展目标与挑战 - 发展目标分为三步:从“旅游热点小城”到“旅居小城”,最终吸引人才“永居” [21] - 推动“大文旅”概念,联合多部门带着泳装、多宝鱼、花生等本地特色产品共同进行城市推介 [21] - 泳装产业面临挑战,包括85%高端面料需从南方采购、印染利润流失、多数企业以代工为主、销售依赖外部电商平台等 [20]
泳装之都的文旅转身
经济观察网· 2025-10-06 14:15
兴城文旅发展策略与成效 - 当地文旅局建立“首问负责制”与“先行赔付”机制,对1000元以内的纠纷现场处理,以提升游客体验[2] - 通过低成本创新打造旅游吸引力,例如用3桶油漆打造50米长的“微笑路”,在网上获得超亿次曝光,精准吸引年轻游客[12] - 线上邀请100多位旅游垂直领域达人定制攻略,线下创造如橙色“微笑船”、古城实景演出等场景,并推出“晨游路线”以延长游客消费时间[14] - 成效显著:游客平均停留时间从1.2天延长至近2天,游客平均年龄下降10岁[17] 旅游市场数据表现 - 2025年1-8月,全市累计接待国内游客1046.28万人次,同比增长16.38%,实现旅游收入55.18亿元,同比增长16.17%[3] - 2025年“十一”假期期间,兴城在马蜂窝平台的热度较去年同期提升71.38%,假期前五天当地酒店几乎全部满房[3] - 为满足新增旅客需求,在过去一年半时间里全市新增近8000张床位[3] 核心产业泳装概况 - 兴城是国内最大泳装生产基地,国内市场份额超过40%,国际市场份额超过25%,全球每4件泳衣中有1件源自兴城[2][18] - 截至2024年末,当地泳装产业年产量达2亿件(其中出口1.4亿件),年产值达150亿元[2][18] - 文旅发展反哺产业,高端泳装品牌“范德安”将门店开进古城,其产品融合非遗“满绣”技艺,单件售价可达3万元[18] 发展契机与产业挑战 - 2024年春季电视剧《乘风踏浪》的意外热播成为兴城文旅爆火的转机,文旅局在4天内紧急复原主要拍摄场景以承接流量[6][8] - 泳装产业面临挑战:85%高端面料需从南方采购,印染环节利润流失;多数中小企业以代工为主,利润微薄;销售渠道严重依赖外部电商平台[19] 未来发展规划 - 发展目标分为三步:初步实现成为“旅游热点小城”;进而发展为“旅居小城”;最终目标是吸引人才“永居”[19] - 推动“大文旅”概念,即旅游加百业,城市推介活动联合多部门带着泳装、多宝鱼等本地特色产品一同走出去[21]
美国服装业“压力山大”
新华社· 2025-09-13 06:05
行业整体影响 - 美国关税政策导致全球时尚及服装鞋帽行业面临成本上升、利润压缩和供应链不确定性压力 整个行业感到紧张与焦虑[1] - 关税政策不确定性成为全球时尚供应链和市场信心的关键变量 业内人士称近几个月对整个行业非常艰难[3] 企业应对策略 - 加拿大特里巴尔时装公司将2026年春季系列女装价格上调约7% 在市场接受度和生存压力之间寻求平衡[1] - 部分企业考虑将供应链转移至其他地区化解成本压力 但由于原材料特殊性和生产质量因素无法轻易迁移[2] - 美国布拉沃集团因细分市场对价格敏感 涨价幅度非常有限 面临被竞争对手价格战挤出市场的风险[2] 供应链依赖性 - 加拿大特里巴尔时装公司在中国、危地马拉、印度、孟加拉国和土耳其设有生产基地 中国在泳装和牛仔产品面料工艺方面具有不可替代优势[1] - 美国布拉沃集团男士衬衫、牛仔裤和外套均产自中国 与山东、浙江和福建工厂合作多年形成稳固供应链[2] - 美国环球鞋业公司以中国广州、宁波和温州为主要产地 中国制造在皮革质量、生产工艺和成本方面具明显优势 东南亚试制样品质量不及中国[2] - 加拿大奥兰治时装汇公司竹棉牛仔系列与中国供应链深度绑定 因竹子产自中国且竹纤维产品最适合在中国生产[3] 企业合作关系 - 加拿大奥兰治时装汇公司与长期合作零售商保持多年关系 不希望涨价影响客户关系[3]
Torrid (CURV) - 2026 Q2 - Earnings Call Transcript
2025-09-05 05:30
财务数据和关键指标变化 - 第二季度净销售额为2.628亿美元 较去年同期的2.846亿美元下降7.6% [14] - 可比销售额下降6.9% 主要受鞋类业务重组和模特搜索活动从第二季度移至第三季度影响 [5] - 毛利润为9350万美元 去年同期为1.103亿美元 毛利率从38.7%降至35.6% [14] - SG&A费用为7050万美元 较去年同期的7680万美元减少630万美元 占净销售额比例从27.0%降至26.8% [14] - 净利润为160万美元 每股收益0.02美元 去年同期为830万美元 每股收益0.08美元 [14] - 调整后EBITDA为2150万美元 利润率8.2% 去年同期为3460万美元 利润率12.2% [14] - 期末现金及现金等价物为2150万美元 去年同期为5390万美元 [15] - 库存为1.302亿美元 较去年同期增长约1% 主要由于在途库存时间因素 [16] - 循环信贷额度提取790万美元 总流动性(包括可用借款能力)为1.117亿美元 [15] 各条业务线数据和关键指标变化 - 下装(牛仔和非牛仔)、连衣裙和泳装表现强劲 但上衣类别疲软 主要受图形T恤表现不佳和露脐装过度渗透影响 [6] - 图形T恤预计在今年剩余时间继续表现不佳 改善预计在第四季度末和2026年 [6] - 五个新子品牌受到客户欢迎 预计明年将占总产品系列的25%至30% [4] - 子品牌目前产生光环效应 推动牛仔、裤子和内衣等核心品类的附加率 [7] - 子品牌预计今年将占总业务的10% 明年将达到25%至30% [24] 各个市场数据和关键指标变化 - 数字销售额接近总需求的70% [9] - 在关键大都市地区举办全国性活动 创造了数百万次曝光 [8] - 门店关闭后客户保留率目标为至少60% 与历史表现一致 [10] - 2025年关闭的门店保留趋势优于2024财年 更多客户转向在线平台 [10] 公司战略和发展方向和行业竞争 - 执行门店优化计划 今年将关闭多达180家门店 [4] - 重新分配资源以响应客户购物偏好 [4] - 子品牌使公司能够提供独特系列 迎合更广泛的客户群 [7] - 数字营销努力转向意识和新客户获取 采用付费媒体、有机社交和更强大的 influencer 营销活动 [8] - 2025年下半年增加500万美元数字营销支出 使营销占净销售额比例从5%增至6% [9] - 计划将固定成本节省部分重新部署到以获取为重点的营销努力中 [11] - 测试子品牌概念 包括快闪店和独立门店 [38] - 明年约25%的服装业务将是开价产品 [46] 管理层对经营环境和未来前景的评论 - 消费者对价值敏感 在当前环境下更加注重价值导向 [5] - 消费者家庭收入约95,000至100,000美元 对服装可自由支配支出表示担忧 [27] - 关税带来额外压力 预计2025财年总关税影响约为1500万美元 [19] - 通过原产国采购管理、与供应商谈判降低成本、创造运营效率和选择性提价来减轻影响 [19] - 已减轻80%的关税成本影响 [29] - 预计2026年调整后EBITDA利润率扩张150至250个基点 [4] - 预计2026年自由现金大幅增加 将用于减少债务和回购股票 [4] 其他重要信息 - 拥有1亿美元的股票回购授权 剩余约4500万美元 [11] - 总债务从去年减少820万美元至2.884亿美元 [16] - 将ABL协议从2026年延长至2030年 [16] - 预计年底可比库存下降中高个位数范围 总库存因门店关闭而更显著下降 [16] - 今年已关闭59家表现不佳的门店 平均年销售额约为35万美元 [17] - 资本支出预计在1000万至1500万美元之间 专注于数字体验、门店刷新和履行能力 [21] 问答环节所有提问和回答 问题: 客户健康状况和新产品接受度 [23] - 现有客户健康状况非常强劲 特别是顶级客户的参与度和交易量持续改善 [23] - 子品牌推出受到客户良好反应 并对核心业务产生光环效应 [23] - 子品牌今年将占总业务的10% 明年预计达到25%至30% [24] - 通过子品牌吸引新客户和更年轻客户 [25] - 消费者存在波动性 对服装可自由支配支出表示担忧 [27] 问题: EBITDA展望变化和投资计划 [28] - 关税累计影响约5000万美元 已抵消80%(4000万美元) [29] - 剩余1000万美元关税影响尚未完全抵消 [29] - 增加促销活动以推动转化 预计在当前环境下将持续 [30] - 增加营销投资旨在推动上漏斗意识和考虑 为2026年增长做准备 [30] 问题: 子品牌长期混合和利润率机会 [34] - 子品牌产品利润率比主体业务高出数百个基点 [37] - 测试子品牌概念 包括快闪店和独立门店 [38] - 已重新布置135家门店 明年将完成剩余门店重新布置 [37] - 子品牌有进一步扩张机会 包括快闪店、独立门店和转换现有门店 [40] 问题: 第二季度后业务表现 [43] - 节日高峰期表现较弱 未看到阵亡将士纪念日或7月4日的加速 [43] - 6月半年度促销活动表现非常强劲 [43] - 消费者保持价值导向 公司通过促销活动推动转化 [43] 问题: 价格调整和客户反应 [45] - 关税相关提价幅度很小且针对特定产品 未收到具体反对意见 [45] - 客户主要投诉一直是价格问题 [45] - 明年约25%的服装业务将是开价产品 [46] - 业务结构将包括25-30%子品牌、25%开价产品和其余核心业务 [46]