Walker S2

搜索文档
人形机器人亿元级订单接连落地,半年前刚投钱的股东向智元下单近千台
新浪财经· 2025-10-09 19:45
智通财经(www.thepaper.cn)记者注意到,龙旗科技也是智元机器人股东之一。在智元机器人今年3月 完成的由腾讯领投的B轮融资中,龙旗科技也是参与方之一。天眼查显示,龙旗科技目前持有智元机器 人0.7394%的股权。 今年下半年以来,国内具身智能机器人领域亿元级订单的落地节奏加快。 10月9日,智元机器人宣布与全球智能产品ODM头部企业上海龙旗科技股份有限公司(下称"龙旗科 技",603341.SH)就工业场景的具身智能机器人应用开展深度战略合作,龙旗科技下达数亿元金额的智 元精灵G2机器人框架订单。 智元机器人称,此次合作共将部署近千台机器人,是目前国内工业具身智能机器人领域最大订单之一。 对于拿下此份大单,智元称G2"凭借其灵活复用,快速换型,规模化复制等柔性核心优势"。 据介绍,智元精灵G2前期重点应用于平板产线,实现具身智能机器人在消费电子组装制造场景批量落 地。精灵G2将在柔性抓取、多工位协同、产线数据联动等环节发挥强大的AI交互和协同功能,以高品 质,稳定的智造能力,推动产线运营效率跨越式提升。 从产业视角来看,双方认为此次合作不仅以近千台的订单印证了具身机器人的商业价值,更是率先破 题" ...
马斯克刷屏,机器人赛道,突曝大消息
证券时报· 2025-10-05 18:13
马斯克刷屏。 10月4日,特斯拉公司首席执行官埃隆·马斯克在社交平台发布了一段该公司开发的人形机器人"擎天柱 (Optimus)"学习功夫的视频。 视频显示,"擎天柱"正与专业人士学习功夫,它展示了用于自卫的武术技巧,且并非单纯模仿专业人士 的动作,而是精准应对每个招式并进行反击。有网友提问"擎天柱"是由远程操控还是人工智能(AI)驱 动的。马斯克回应称,"AI,而非遥控操作"。 据了解,"擎天柱"是特斯拉的人形机器人项目,数年前首次对外公布,而在过去一年中,该项目的重要 性显著提升,也成为特斯拉更核心的关注焦点。 9月7日,特斯拉开通"TeslaAI"的官方微博,认证为"特斯拉官方账号",并发布首条微博展示其人形机器 人。当天,特斯拉发布了两张人形机器人的照片,并配文:"我一直在努力改善自己的身材"。 9月30日,"TeslaAI"再发文,特斯拉正在努力扩大人形机器人的规模,计划2025年底推出第三代,并在 2026年开始量产。马斯克预计2030年前将年产100万台。 9月初,特斯拉发布了"宏图计划第四篇章"(Master Plan Part IV,简称"宏图计划4.0"),预示着特斯拉 未来发展规划的重大 ...
马斯克刷屏!机器人赛道,突曝大消息!
证券时报· 2025-10-05 17:29
特斯拉人形机器人项目进展 - 10月4日特斯拉首席执行官发布人形机器人擎天柱学习功夫的视频,展示其能精准应对招式并进行反击,由AI驱动而非远程操控[1] - 擎天柱项目重要性在过去一年显著提升,成为公司更核心的关注焦点[1] - 特斯拉开通TeslaAI官方账号,展示人形机器人并计划2025年底推出第三代,2026年开始量产[4] - 公司预计2030年前将实现年产100万台人形机器人的目标[4] 特斯拉战略转向 - 9月初公司发布宏图计划第四篇章,战略从电动汽车和能源全面转向人工智能和机器人领域[6] - 公司未来将打造将人工智能融入现实世界的产品与服务,自动驾驶和机器人Optimus是最重要事项[6] - 未来特斯拉约80%的价值将来自Optimus机器人[6] 国内人形机器人公司动态 - 宇树科技CEO表示中国智能机器人相关企业平均增长率达50%到100%[7] - 宇树科技算法升级后机器人稳定性提升,新推出的人形机器人Unitree R1售价3.99万元起,已接受部分订单[7] - 优必选获得某国内知名企业2.5亿元具身智能人形机器人产品及解决方案采购合同,为全球人形机器人最大合同[7] - 优必选Walker系列人形机器人已获得近4亿元合同,其中H1已交付近5000万元订单[8] 地方政府产业政策支持 - 杭州市就促进具身智能机器人产业发展条例草案公开征求意见,探索构建分级分类监管体系与沙盒监管机制[9] - 北京经济技术开发区发布具身智能社会实验计划及专项支持政策,以十条措施支持企业发展[9] - 上海市发布产业发展实施方案,力争到2027年核心产业规模突破500亿元,对关键技术攻关给予最高30%且不超过5000万元支持[10] - 深圳市计划到2027年新增培育估值过百亿企业10家以上,关联产业规模达到1000亿元以上,产业集群相关企业超过1200家[10]
小摩:予优必选(09880)“增持”评级 目标价上调至178港元
智通财经网· 2025-09-30 15:28
智通财经APP获悉,摩根大通发布研报称,优必选(09880)股价自7月以来上涨71%,对比恒指同期上涨 11%,受惠于连续3个重大订单,迅速提升其作为行业商业化领导者的形象。该行称,在强劲执行和正 面行业延伸背景下,将优必选目标价从159港元上调至178港元,反映对优必选成长轨迹和合约动能的更 乐观展望,评级"增持"。 该行指,公司最近合约包括破纪录的2.5亿元人民币Walker S2交易,以及3,000万元人民币Miracle物流自 动化订单,已使今年累计合约总值达4.3亿元人民币,超过其出货目标及该行全年分部预估。今年工博 会进一步强化优必选势头,供应商如Leader Drive强调优必选的营运准备度和行业领导地位,行业反馈 则指出政府支持强劲,以及工厂和物流场景的采用加速。 ...
小摩:予优必选“增持”评级 目标价上调至178港元
智通财经· 2025-09-30 15:25
股价表现与目标价调整 - 公司股价自7月以来上涨71%,同期恒生指数上涨11% [1] - 摩根大通将公司目标价从159港元上调至178港元,评级为“增持” [1] - 目标价上调反映对公司成长轨迹和合约动能的更乐观展望 [1] 近期业务与订单表现 - 公司近期获得破纪录的2.5亿元人民币Walker S2交易 [1] - 公司获得3000万元人民币Miracle物流自动化订单 [1] - 今年累计合约总值已达4.3亿元人民币,超过其出货目标及摩根大通全年分部预估 [1] 行业地位与市场势头 - 连续3个重大订单迅速提升公司作为行业商业化领导者的形象 [1] - 在工博会上,供应商Leader Drive强调了公司的营运准备度和行业领导地位 [1] - 行业反馈指出政府支持强劲,以及工厂和物流场景的采用正在加速 [1]
大行评级丨摩根大通:上调优必选目标价至178港元 对其成长轨迹和合约动能展望更乐观
格隆汇· 2025-09-30 11:58
股价表现与市场认可 - 优必选股价自7月以来上涨71%,同期恒生指数上涨11% [1] - 股价表现受惠于连续3个重大订单,迅速提升公司作为行业商业化领导者的形象 [1] 近期业务与订单动态 - 公司近期合约包括破纪录的2.5亿元Walker S2交易以及3000万元Miracle物流自动化订单 [1] - 上述订单使公司今年累计合约总值达到4.3亿元,超过其出货目标及该行全年分部预估 [1] 行业地位与增长动力 - 今年工博会进一步强化优必选发展势头 [1] - 供应商如Leader Drive强调公司的营运准备度和行业领导地位 [1] - 行业反馈指出政府支持强劲,以及工厂和物流场景的采用正在加速 [1] 投资银行观点更新 - 基于强劲的业务执行和正面的行业延伸背景,摩根大通将优必选目标价从159港元上调至178港元 [1] - 目标价上调反映对公司成长轨迹和合约动能的更乐观展望,评级为"增持" [1]
优必选订单接到手软,单月股价涨47%
21世纪经济报道· 2025-09-29 22:08
核心合作与订单动态 - 优必选智慧物流子公司UQI优奇与天奇股份签订总价3000万元的Walker S系列工业人形机器人采购合同,将于2025年12月31日前完成交付 [3] - 天奇股份为知名自动化制造业解决方案供应商,客户涵盖比亚迪、吉利、蔚来、赛力斯、理想、特斯拉、福特等主流车企,双方自2020年设立合资公司以来持续合作 [3] - 优必选与鸿海富士康科技集团的关联公司云智汇科技签署全球战略合作协议,计划在2025年至2027年推进人形机器人在全球厂域的制造、落地与交付 [5] 2025年订单业绩 - 2025年公司新获人形机器人订单金额合计超4.3亿元,其中包括上半年已交付的5000万元订单 [3] - 9月3日获得某国内知名企业2.5亿元具身智能人形机器人产品及解决方案采购合同,以Walker S2为主,被认为是全球最大的单笔人形机器人合同,计划于今年内启动交付 [5] - 7月成功中标觅亿(上海)汽车科技有限公司总额9051.15万元的机器人设备采购项目,主要采购Walker S工业人形机器人系列产品 [5] 市场表现与产能规划 - 截至9月29日,优必选股价在9月累计上涨47.75%,总市值达到667.31亿港元 [3] - 公司将2025年工业系列机器人客户订单预测从年初的300-500台上调至500台以上,全能人形机器人“天工”将完成合计约800单 [9] - 预计2026年人形机器人出货量将达到2000-3000台,客户需求旺盛,订单“被客户推着走” [9] 产品与技术进展 - 完成工业场景机器人Walker S系列产品升级,Walker S2系列部署NVIDIA Isaac Sim及Jetson AGX Thor系统,通过高算力芯片和训练平台提升工作能力 [8] - 随着量产规模扩大,公司已将部分部件生产从CNC加工改为模具化制造,通过标准化模具生产实现效率提升和成本下降 [9] - 除工业场景外,公司全尺寸科研教育人形机器人天工行者已正式上架京东 [5] 行业合作与试点 - 公司与多家制造业厂商进行广泛试训合作,汽车主机厂是主要进入场景,合作对象包括东风柳汽、吉利汽车、一汽大众、一汽奥迪、比亚迪等 [6] - 除主机厂外,还与富士康、顺丰等3C、物流厂商合作,相关试训合作有望在达到目标后转化为实质性订单 [6]
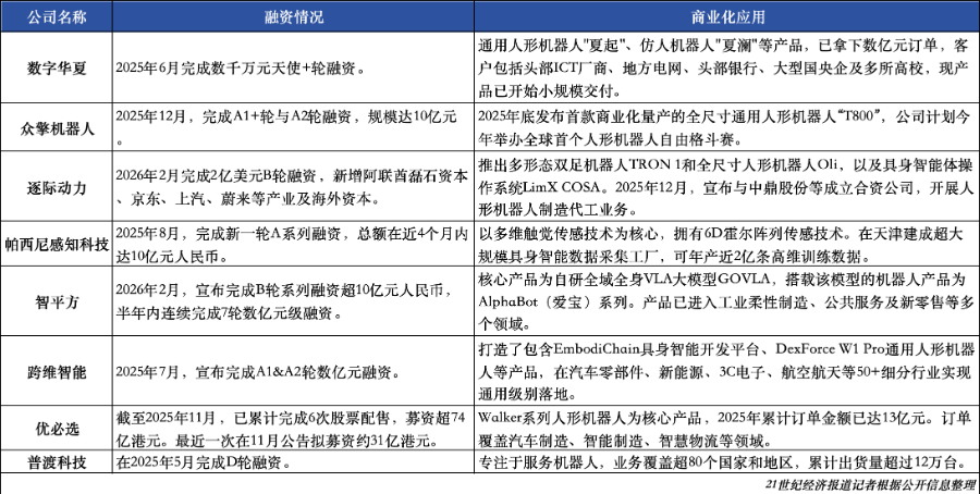
「智元」向左,「宇树」向右,「优必选」加速蜕变
Robot猎场备忘录· 2025-09-25 08:02
文章核心观点 - 国内人形机器人行业三大领先公司——智元机器人、宇树科技和优必选——在技术路线、商业化进展及二级市场表现上呈现不同发展态势 [2][4][5] - 优必选在商业化层面取得重大突破,获得大额订单并上调出货量预期,但其产品单价较高 [4][8][14] - 智元机器人通过收购上市公司成功登陆资本市场,宇树科技正式启动IPO进程,二级市场融资渠道的开拓对行业发展至关重要 [19][20][22][23] - 行业整体仍面临批量化生产和有效场景应用的挑战,实际有价值的商业化场景尚处于概念验证阶段 [18][25] 技术路线 - 大模型决定了人形机器人的泛化能力,是现阶段商业化核心壁垒 [6] - 优必选具备全栈式技术能力,包括自研群脑网络2.0和智能体技术Co-Agent [7] - 智元机器人围绕“一体三智”布局,已发布具身基座大模型GO并开源世界模型平台GE [7] - 宇树科技侧重于硬件和运动控制,近期开源世界模型-动作架构UnifoLM-WMA-0以弥补AI短板 [7] 商业化进展及订单 - 优必选预计2025年内交付500台工业人形机器人,花旗银行上调其出货量至超过500台(2025年)及2000至3000台(2026年) [8] - 优必选获得某国内知名企业2.5亿元采购合同,Walker系列人形机器人已获近4亿元合同(含H1已交付近5000万元订单) [8][10] - 宇树科技年度营收突破十亿元,双足人形机器人营收占比三成,2024年人形交付量突破1500台,预计2025年实现3-4倍增量 [15] - 智元机器人2024年营收约1亿元,2025年预期营收数亿元,预计出货量达数千台;与富临精工达成数千万元项目合作,近百台远征A2-W将落地工厂 [17] 产品定价与市场策略 - 优必选Walker S单台售价超90万元,位居国内产品价格首位,尚未建立供应链价格优势 [14] - 宇树科技产品价格持续下探,R1起售价3.99万元,主打教育、科研及展示场景,凭借低价和流量策略实现“爆单” [15] - 智元机器人采用多产品线、多场景落地路线,科研场景已进入宇树科技腹地 [16] 二级市场表现 - 优必选股价从9月1日99.25港元上涨至9月24日131.8港元,市值达622.01亿港元 [18] - 智元机器人通过收购上纬新材66.99%股权登陆资本市场,上纬新材复盘后迎来11连板,成为A股年内首只10倍股 [20] - 宇树科技于2025年7月启动IPO进程,估值预期不低于500亿元,计划在2025年10月至12月提交上市申请 [22][23] 产业链合作与出海 - 优必选与中东基金Infini Capital签署10亿美元战略协议,计划在中东建立超级工厂、研发中心及总部 [18] - 智元机器人产业链合作方包括均普智能(合资成立宁波音智未来)、富临精工(提供电关节模组)、蓝思科技(交付整机及核心组件)等 [21] - 宇树科技早期海外市场营收占比较高,智元机器人加快海外布局 [18] 行业挑战与展望 - 行业难点在于批量化生产和场景的有效应用,多数商业化突破仍经不起推敲,实际场景处于POC阶段 [18] - 二级市场对机器人板块的催化作用有限,产业链公司仅迎来短暂涨幅,特斯拉Optimus Gen3仍是最大影响因素 [25]
指数齐创新高!人形机器人板块频现涨停潮,后市分歧中如何布局?
搜狐财经· 2025-09-12 15:29
全球股市与货币政策 - 欧美股市创历史新高 主升浪行情开启 交易员预判美联储年内至少3次降息 9月降息概率达93.9% [2][8] - 美联储降息预期推动美股大涨 10月累计降息50个基点概率达86.8% [2][8] - 全球资本流动格局将因美联储降息调整 利好美股美债 利空美元指数 [14] A股市场表现 - A股受海外AI投资刺激暴力拉升 成交量回升但力度有限 [2] - 创业板和科创板技术指标严重超买 存在9月初套牢盘但抛压较小 [2] - 上证指数创新高后平稳运行 创业板走势偏弱 科技股表现较差 [8] 板块与个股动态 - 机器人概念走强 首开股份8天7板 沃尔德涨近20% 卧龙电驱涨超6%创新高 [2] - 有色板块震荡拉升 北方铜业涨停 LME期铝涨2.06%至2679美元/吨 期铜涨0.44%至10057美元/吨 [3] - 算力租赁概念拉升 阿里云以35.8%市场份额领跑中国AI云市场 润建股份涨停 [3] - 存储芯片概念走强 德明利涨停 铠侠与英伟达合作开发读取速度提升近百倍SSD [4] - 地产股持续活跃 苏宁环球4连板 深圳楼市限购调整后咨询量和带看量显著增加 [4] 资金与行业动向 - 险资加大ETF配置 因波动性低且能分散个股风险 [8] - 电机制造、工业金属、培育钻石板块获资金净流入 玻璃玻纤、通信设备、光伏设备资金净流出较大 [12][14] - 两市涨跌分布显示1902家上涨 3388家下跌 涨停69家 跌停7家 [11] 机器人产业催化 - 特斯拉发布第四版宏图计划 强调公司80%价值将来自Optimus人形机器人 [2] - 特斯拉董事会提出4.24亿股激励计划 以交付100万台人形机器人为行权条件 [2] - Optimus V2.5版本展示 实现互动对话功能 人形机器人进入工业场景趋势明确 [2] - 宇树科技推进IPO准备 优必选获2.5亿元人形机器人采购合同 为行业最大单笔合同 [14] - 华为、字节、比亚迪等国内厂商加码具身智能 特斯拉等海外企业加速商业化量产 [16] - 杭州市发改委发布具身机器人产业发展条例草案 Perplexity提出345亿美元收购Chrome浏览器计划 [15]
AI周报|9月起AI生成合成内容必须添加标识;Anthropic融资130亿美元
第一财经· 2025-09-07 10:00
Anthropic融资与估值 - Anthropic完成130亿美元F轮融资 最新估值达1830亿美元 成为全球估值排名第四的独角兽 仅次于SpaceX(3500亿美元)、字节跳动(3300亿美元)和OpenAI(3000亿美元)[2] - 公司年化收入从2025年初的10亿美元增长至2025年8月的50亿美元 八个月内增长400%[2] - 估值支撑来自旗下大模型Claude在编程和数学领域的领先性能[2] AI生成内容监管 - 《人工智能生成合成内容标识办法》于9月1日正式施行 要求所有AI生成的文字、图片、视频等内容添加标识[3] - DeepSeek、腾讯元宝、抖音、B站等平台已实施AI生成内容标识措施[3] - 该办法旨在通过标识机制帮助用户区分真实内容与AI生成内容 减少信息混淆风险[3] 半导体与AI芯片动态 - 博通获得新客户超100亿美元AI芯片订单 推动其2026财年AI收入显著增长[4] - 公司2025财年第三季度AI相关业务收入达52亿美元 同比增长63% 预计第四季度将达62亿美元[4] - 博通属于ASIC芯片阵营 客户自研芯片趋势减弱了对英伟达GPU的依赖[4] 量子计算投资进展 - 英伟达风投部门首次投资量子计算公司Quantinuum 该公司本轮融资6亿美元 估值达100亿美元[5] - 新投资者包括广达电脑和QED Investors[5] - 英伟达CEO黄仁勋认为量子计算正接近拐点 逻辑量子比特数量预计每5年增长10倍[5] 智能体模型竞争 - DeepSeek正开发具备多步操作与学习能力的先进AI智能体模型 目标在第四季度发布[6] - 该模型设计用于最小化用户指令 并能根据历史操作持续优化[6] - OpenAI、Anthropic和微软近期均推出了类似智能体软件[6] AI终端产品创新 - 联想在IFA大会发布多款AI终端 包括可垂直旋转屏幕的14英寸AI PC和具备人脸追踪、语音控制功能的智能概念设备[7] - 公司采用创新与商业可行性并重的筛选逻辑 即使概念产品未商业化也能积累技术专利[7] - 2017年折叠屏笔记本概念最终促成了摩托罗拉Razr折叠手机问世[7] AI对就业影响 - Salesforce裁减约4000个客户支持岗位 将岗位人数从9000人缩减至5000人 因AI承担了50%的工作任务[8] - AI已直接引发美国多行业裁员 但部分分析认为科技公司将疫情期过度招聘问题归咎于AI[8] 科技企业AI合作 - 苹果与谷歌达成新协议 重点评估Gemini模型 并搁置收购Perplexity的计划[9] - 苹果同时测试OpenAI和Anthropic技术 但未最终确定供应商[9] - 合作反映科技企业更倾向于通过技术协同而非收购实现AI资源优化[9] 人形机器人商业化 - 优必选获得2.5亿元人形机器人采购合同 涉及Walker S2产品 为全球该领域最大合同[10] - 公司今年7月还中标觅亿科技9051.15万元机器人采购项目[11] - 智元机器人和宇树科技7月中标中国移动1.2亿元人形机器人订单[11] 工业机器人部署 - 星尘智能与仙工智能达成千台级人形机器人订单合作 计划两年内在工业、制造、仓储场景部署[12] - 机器人将承担物料配送、搬运、上下料等重复性任务[12] - 工业场景被视为人形机器人最早实现大规模落地的领域[12]