绝味食品(603517)
搜索文档
上市以来首次亏损!绝味食品最新公布
南方都市报· 2026-01-24 15:03
核心观点 - 绝味食品发布2025年业绩预告,预计录得上市以来首次年度亏损,营业收入与净利润均大幅下滑,主要受主业收入下降、产能未充分释放、营业外支出增加及投资亏损拖累 [1] - 公司加盟门店数量在过去19个月内净减少超过4000家,对以鲜货类产品为主的收入结构造成重大冲击 [2] - 公司正尝试通过探索门店新模式、加快产品创新、跨界餐饮(如“绝味煲煲”)及布局量贩零食渠道等方式寻求突破 [2][4][5] - 公司的长期股权投资业务持续亏损,是导致业绩亏损的关键因素之一,公司表示将专注于卤味赛道投资并寻求非核心项目退出 [9][10] - 公司因2017年至2021年期间信息披露违法违规受到行政处罚,并被实施其他风险警示(ST) [12] 财务业绩 - 2025年预计营业收入为53亿元至55亿元,同比下降12.09%至15.29% [1] - 2025年预计归属于上市公司股东的净利润为-1.60亿元至-2.20亿元,这是公司自2017年上市以来首次年度亏损 [1] - 2025年预计扣除非经常性损益的净利润为7000万元至1.0亿元 [1] - 2024年公司归属于上市公司股东的净利润为2.27亿元,扣非净利润为2.03亿元 [1] - 业绩预亏原因包括:消费行业结构性调整压力、营业收入下降、生产产能未充分释放、营业外支出增加以及权益法核算下的投资亏损 [1] 门店与渠道 - 截至2026年1月20日,绝味食品拥有门店10713家,对比2024年6月官方数据14969家,净减少门店超过4000家 [2] - 公司主要依靠加盟店销售,门店持续减少对业务影响显著 [2] - 2025年前三季度,鲜货类产品收入占总收入比例约75.35%,包装产品收入为3.16亿元,占比约7.42% [2] - 相比同行,公司在电商渠道、生鲜电商等布局较少,受门店减少影响更大 [2] - 公司已开始布局量贩零食渠道 [2] 业务调整与创新尝试 - 公司正在调整门店模型、销售渠道和供应链管理体系,并加强与加盟商沟通 [4] - 积极探索门店新模式,在区域进行试点,并加快产品创新迭代与上新节奏 [4] - 尝试跨界餐饮,2025年11月在深圳开设快餐店“绝味煲煲”,售卖砂锅煲,套餐价格在26.9元-39.9元,目前仅一家门店 [4][5] - 2025年10月,有自媒体称公司在长沙开设“绝味鲜卤”超市,售卖卤制品、烘焙、饮料、干果零食,但该门店工作人员表示其并非绝味食品旗下品牌,公司未对此正面回应 [7][8] 投资业务 - 营业外支出增加及权益法核算下的投资亏损对业绩变动造成较大影响 [1] - 自2017年以来,公司的投资活动未产生资金净流入,并于2024年10月因此收到上交所监管函 [9] - 公司投资标的广泛,包括和府捞面、千味央厨、蛙来哒、幺麻子、书亦烧仙草、廖记棒棒鸡等 [9] - 2025年上半年,长期股权投资账面价值从期初24.63亿元减少至期末23.83亿元 [10] - 具体投资损益:来自廖记棒棒鸡的投资亏损318.27万元,和府捞面亏损49.74万元,塞飞亚亏损925.23万元,阿满百香鸡亏损251.77万元;来自幺麻子的投资收益1211.74万元,盛香亭收益86.23万元,卤江南收益341.09万元 [10] - 公司表示将专注于卤味赛道投资(如帝煌烤卤、阿满百香鸡),并对非卤味相关项目积极寻找退出途径 [10] 公司治理与监管处罚 - 2025年9月,公司因涉嫌信息披露违法违规受到行政处罚 [12] - 经查明,2017年至2021年期间,公司未确认加盟门店装修业务收入,导致各年度报告少计营业收入,占对应年度营收比例分别为5.48%、3.79%、2.20%、2.39%、1.64%,五年合计未如实披露营业收入约7.23亿元 [12] - 湖南监管局责令公司改正,给予警告,并处以400万元罚款;对董事长兼总经理戴文军罚款200万元;对时任财务总监彭才刚罚款150万元;对时任董事会秘书彭刚毅罚款100万元 [12] - 2025年9月23日,公司股票被实施其他风险警示,简称变为“ST绝味” [12] - 2025年9月29日,上海证券交易所对公司及三名高管予以公开谴责 [12]
上市首亏!“鸭脖大王”绝味预亏超1.6亿元
国际金融报· 2026-01-23 20:38
核心观点 - “鸭脖大王”绝味食品(ST绝味)预计2025年将录得上市以来首次年度亏损,营收与净利润双双下滑,主业增长乏力,投资板块持续亏损,同时面临渠道收缩、行业竞争加剧及监管处罚等多重压力 [1][3][4][6] 财务业绩表现 - 预计2025年营收为53亿至55亿元,同比下降12.09%至15.29% [1] - 预计2025年归母净利润亏损1.6亿至2.2亿元,上年同期为盈利2.27亿元,此为2017年上市以来首次年度亏损 [1] - 2025年前三季度归母净利润为2.8亿元,意味着第四季度单季亏损额高达4.4亿至5亿元,业绩出现阶段性“崩塌” [1] - 2025年全年扣非后归母净利润预计为0.7亿至1亿元,显示主业仍处盈利状态 [1] - 2024年营收同比下滑13.84%,归母净利润下跌34.04%,业绩疲软早有迹象 [3] 亏损核心原因 - 营业外支出事项增加 [3] - 权益法核算下的投资板块持续亏损是关键拖累 [3] - 公司围绕卤味产业链及餐饮连锁的广泛投资(如盛香亭、廖记棒棒鸡、书亦烧仙草、和府捞面等)受消费增速放缓及行业竞争影响,被投企业经营承压 [3] - 投资收益连续多年亏损:2022年为-0.94亿元,2023年为-1.16亿元,2024年为-1.6亿元,2025年颓势未扭转 [3] 经营与行业挑战 - 以线下门店为核心,但扩店红利消退,门店收缩态势明显 [4] - 2023年门店总数达峰值15950家,但2024年及2025年中报不再披露门店数据 [4] - 据第三方数据,截至发稿门店数量仅余10713家,较峰值大幅减少,对依赖扩店的模式形成考验 [4] - 卤味行业竞争加剧,竞品加码佐餐赛道,消费者对客单价敏感度提升 [4] - 以鸭脖为主的禽类制品收入从2023年前三季度的34.44亿元降至2025年前三季度的24.34亿元,两年间缩水超过10亿元,主业增长动能弱化 [4] 战略调整与监管处罚 - 公司战略方向已从“深耕鸭脖主业,构建美食生态”转向“聚焦卤味赛道,深耕细分需求” [4] - 2025年因2017年至2021年期间未确认加盟门店装修业务收入,导致各年度报告少计营业收入(占对应年度披露营收比例在1.64%至5.48%之间),被湖南证监局处以400万元罚款 [6] - 董事长、时任财务总监及董秘等责任人分别被罚款200万元、150万元及100万元 [6] - 2025年9月23日,公司股票被实施其他风险警示,简称变更为“ST绝味”,并被剔除出恒生A股可投资指数等相关指数 [6] 市场表现 - 截至2026年1月23日收盘,ST绝味股价报13.07元/股,当日下跌2.17% [6] - 最新市值为79.2亿元,较2025年年初缩水超过22% [6]
食饮吾见 | 一周消费大事件(1.19-1.23)
财经网· 2026-01-23 17:19
贵州茅台 - 公司就53%vol 500ml贵州茅台酒(丙午马年)经典版包装彩盒上的文字错误进行修正,并于2026年1月23日恢复生产[1] - 公司提供两种售后方案:一是在2026年12月31日前,消费者可携带原产品及凭证至全国茅台自营店更换修正后产品,单独更换包装内盒预计从3月开始;二是公司正在研发“补笔工具”,未来将通过公告告知用户领取方式[1] 金沙酒业 - 公司彻底变革组织形态,将原有三级架构升级为“职能部门+区域大区”二级架构,以提升市场响应速度[2] - 公司战略定位从“泛全国化”转向“区域市场梯度培育”,追求高质量发展和稳健增长[2] - 公司营销模式发生根本性转变,业务导向从“渠道”向“终端动销与消费者培育”转变,并深化数字化能力在费用管控等方面的应用[2] - 公司费用管理采取“短期熔断-中期管控-长期高效”策略,将费用投放与终端动销、扫码率等真实市场结果强关联[2] 习酒 - 公司与京东合作在2025年达成“君品直供”新合作阶段,年销售规模突破14亿元[3] 燕京啤酒 - 公司预计2025年归属净利为15.83亿至17.42亿元,同比增长50%-65%[4] - 报告期内,公司坚定推进大单品战略,燕京U8继续保持稳健增长态势[4] 乳制品行业 - 海关总署发布消费提示,因可能含有蜡样芽孢杆菌毒素,建议消费者立即停止使用通过携带、代购等方式保有的法国Picot品牌婴幼儿配方奶粉[6] - 润科生物声明,经第三方检测,其ARA、DHA产品均未检出蜡样芽孢杆菌呕吐毒素,符合国际相关安全标准[7] 东鹏饮料 - 公司拟投资“东鹏饮料成都生产基地项目”,项目总投资11亿元人民币,项目开工建设后40个月内竣工[8] - 公司拟在成都市温江区设立注册资本为1亿元人民币的子公司,专项负责推进该项目[8] 元气森林 - 公司相关负责人否认上市计划传闻,表示目前没有上市计划[9] ST绝味 - 公司预计2025年度实现营业收入53亿至55亿元,同比下降12.09%到15.29%;预计净亏损1.6亿至2.2亿元[10] - 报告期内公司经营持续承压,营业收入下降,生产产能未充分释放,同时营业外支出增加及投资亏损对业绩造成较大影响[10] 良品铺子 - 公司预计2025年年度实现净亏损1.2亿至1.6亿元[11] - 业绩预亏主要因持续优化门店结构、淘汰低效门店导致销售收入下降,以及产品售价下调、结构调整影响毛利率[11] - 报告期利息收入及理财收益同比减少约1800万元,收到的政府补助同比减少约2300万元[11] 三只松鼠 - 公司线下分销中心发布调价通知,由于临近春节物流和人工成本上涨,拟于2026年1月19日对线下分销部分坚果礼产品调整出厂价[12] 预制菜行业 - 国务院食安办等部门起草了《食品安全国家标准预制菜》《预制菜术语和分类》草案及关于推广餐饮环节菜品加工制作方式自主明示的公告,将于近日向社会公开征求意见[13] 喜茶 - 公司2025年将超10种区域特色原料首次应用到茶饮产品中,包括南姜、牦牛乳、木姜子等[14] - 公司去年批量重装130多家门店,并重启“DP计划”开出成都春熙路“叠院”店[14] - 公司已在海外32个城市开出100多家门店,并在海外研发推出30多款原生产品,海外销量前十产品中近半数为海外原生产品[14] 宝洁 - 公司2026财年第二季度净销售额为222亿美元,较上年增长1%;摊薄后每股净收益为1.78美元,较上年下降5%[15] - 该季度美容品类有机销售额同比增长4%,其中护肤品类有机销售额实现低个位数增长,主因是大中华区高端产品组合占比提升与定价调整带来的积极作用[15] 永辉超市 - 公司拟向上海派慧科技有限公司出售持有的永辉云金科技有限公司28.095%股权,转让总价为8000万元,交易完成后不再持有云金科技股权[16][17] 家家悦 - 公司预计2025年度实现归属净利润1.98亿元至2.28亿元,同比增长50.06%至72.79%[18] - 业绩增长主因公司加快重点门店调改升级,调改后门店营收和利润增长较好,2025年第四季度可比门店客流、销售分别同比增长约8%、6%[18] - 公司强化商品力提升,2025年可比门店客流同比增长约2%,同时综合毛利率相对稳定略有提升[18] 胖东来 - 网传“胖东来因虚构商品成本被处罚”为不实信息,经核实公司及旗下相关子公司从未因此受到市场监管部门行政处罚[19]
ST绝味2025年最高预亏2.2亿元,上市以来首次
深圳商报· 2026-01-23 13:19
昔日卤味巨头——绝味食品,正步入多重夹击的十字路口。 1月22日,ST绝味(603517)公告,预计2025年度归母净利润亏损1.6亿元至2.2亿元,上年同期净利润为2.27亿元。 记者注意到,这是ST绝味自2017年上市以来,首次年度亏损。 ST绝味在公告中称,报告期内,公司经营持续承压,本期营业收入有所下降,生产产能未充分释放,多方面因素综合影响导致利润下降。 另外,营业外支出事项增加以及权益法核算下投资亏损,进而对公司本期业绩变动造成较大影响。 ST绝味在最新的调研中提及,目前公司在研判整体的生产布局,进一步对现有的产能进行优化和调整,以匹配公司已然发生变化的新战略,即由"深耕鸭 脖主业,构建美食生态"转向"聚焦卤味赛道,深耕细分需求"。 2025年,绝味食品迎来监管"组合拳":因2017年至2021年期间未确认加盟门店装修业务收入,导致年度报告少计营业收入,绝味食品被湖南证监局责令改 正,给予警告,并处以400万元罚款。 同时,公司被上海证券交易所公开谴责,公司股票被实施其他风险警示,股票简称由"绝味食品"变为"ST绝味"。 也是因此,绝味食品自2025年10月24日收市后,从恒生A股(可投资)指数等 ...
1月23日重要公告一览





犀牛财经· 2026-01-23 10:40
并购与资产重组 - 慧博云通拟发行股份购买宝德计算机系统股份有限公司65.47%股份,并向实控人余浩发行股份募集配套资金,相关申请文件已获深交所受理 [1] - 明阳智能拟通过发行股份及支付现金方式购买德华芯片100%股权,并向特定投资者募集配套资金,公司股票将于2026年1月23日复牌 [2] - *ST生物终止筹划收购湖南慧泽生物医药科技有限公司51%股权的重大资产重组事项 [9] - 向日葵与上海兮噗正共同探讨关于4000万元收购意向金的分期返还或其他可行的还款安排 [16] 股东减持 - 三花智控实控人、董事长张亚波等6名董监高计划合计减持不超过0.2425%公司股份 [3] - 物产金轮持股8.55%的股东金轮控股拟减持不超过664.96万股,即不超过公司总股本的3% [4] - 博云新材持股3272.72万股的股东高创投拟减持不超过573万股,占公司总股本的1% [8] - 骏成科技持股26.81%的股东骏成合伙拟减持不超过300万股,占公司总股本的2.94% [10] - 海光信息股东蓝海轻舟合伙(员工持股平台)拟减持不超过1162万股,即不超过公司总股本的0.5% [11] - 海天瑞声多名股东及董监高拟合计减持不超过5%公司股份,其中贺琳及一致行动人拟减持不超过2.9521%,宁波丰琬和清德投资各拟减持不超过1%,5名董监高拟合计减持不超0.048% [14] - 和顺电气股东姚建华及其一致行动人、股东沈欣拟合计减持不超过3.5%公司股份 [20] - 华图山鼎持股13.59%的股东车璐拟减持不超过589.69万股,即不超过剔除回购股份后总股本的3% [23] - 蒙草生态控股股东、实控人王召明及其一致行动人拟合计减持不超过3%公司股份 [26] - 特发服务持股6.75%的股东银坤公司拟减持不超过507万股,占公司总股本的3% [27] - 绿盟科技股东中电科(成都)网络安全股权投资基金合伙企业拟减持不超过3%股份,股东雷岩投资拟减持不超过1%股份,合计不超过4% [28] - 瑞华泰持股9.787%的股东上海泰巨尧坤企业管理合伙企业拟减持不超过540万股,不超过公司总股本的3% [41] 业绩预告(盈利与增长) - 南京银行2025年实现营业收入555.4亿元,同比增长10.48%,归母净利润218.07亿元,同比增长8.08%,总资产突破3万亿元,不良贷款率0.83%,拨备覆盖率313.31% [13] - 兆易创新预计2025年归母净利润为16.1亿元左右,同比增长46%左右 [15] - 光华科技预计2025年归母净利润8500万-1.2亿元,同比扭亏为盈,上年同期亏损2.05亿元 [21] - 睿创微纳预计2025年归母净利润11亿元左右,同比增加93%左右 [22] - 中元股份预计2025年归母净利润1.39亿-1.58亿元,同比增长80%—105% [31] - 强一股份预计2025年净利润3.68亿元到3.99亿元,同比增长57.87%到71.17% [32] - 国创高新预计2025年归母净利1600万元至2400万元,同比扭亏为盈,上年同期追溯调整后亏损4909.64万元 [33] - 利亚德预计2025年归母净利3亿-3.8亿元,同比扭亏为盈,上年同期亏损8.89亿元 [35] - 华明装备2025年营业总收入24.25亿元,同比增长4.43%,归母净利润7.08亿元,同比增长15.29% [37] - 博通集成预计2025年归母净利润为1718.93万-2578.39万元,将实现扭亏为盈 [38] - 青松股份预计2025年归母净利1.3亿-1.65亿元,同比增长137.73%—201.74% [39][40] 业绩预告(亏损) - 成都路桥预计2025年归母净利亏损6500万-9750万元,上年同期亏损9217.21万元 [5] - 国芯科技预计2025年归母净利润为亏损2.38亿元,亏损同比增加5696.56万元 [6] - ST绝味预计2025年归母净利润亏损1.6亿元至2.2亿元,上年同期净利润为2.27亿元 [12] - 盈方微预计2025年净利润为亏损6900万-9700万元,上年同期为亏损6197.04万元 [18][19] - 东风股份预计2025年归母净利润亏损3.9亿元到4.8亿元,上年同期净利润为2916.22万元 [36] 业务进展与投资 - 泰恩康控股子公司博创园收到国家药监局通知,同意CKBA乳膏联合NB-UVB在2-12岁儿童非节段型白癜风患者中进行Ⅱ期临床试验 [7] - 音飞储存全资子公司罗伯泰克中标两个采购项目,中标价格分别为1.16亿元和746.6万元 [24] - 英联股份控股子公司江苏英联与LG化学签署联合实验室战略协议,将共同开发新一代复合集流体用高分子创新材料 [17] - 苑东生物全资子公司硕德药业收到水合氯醛糖浆的药品注册证书,该药品用于儿童检查、操作前的镇静、催眠 [34] - 东鹏饮料拟投资11亿元建设“东鹏饮料成都生产基地项目”,并设立注册资本1亿元的成都东鹏维他命饮料有限公司负责实施 [30] 股份回购与增持 - 恒逸石化拟以5亿-10亿元回购股份,回购价格不超过15元/股,用于员工持股计划或股权激励 [25] - 云意电气拟以1亿元至1.5亿元回购股份,用于员工持股计划或股权激励,回购价格不超过17元/股;同时,公司实控人、董事长兼总经理付红玲计划增持3000万-6000万元,董事兼副总经理张晶计划增持500万-1000万元 [29]
ST绝味:预计2025年度净利润为负值
21世纪经济报道· 2026-01-23 10:14
公司业绩预告 - 预计2025年度归属于母公司所有者的净利润为亏损2.2亿元到1.6亿元,与上年同期相比将出现亏损[1] - 预计2025年度扣除非经常性损益的净利润为0.7亿元到1亿元,同比下降50.72%至65.51%[1] - 预计2025年度营业收入为53亿元到55亿元,同比减少7.57亿元到9.57亿元,下降12.09%至15.29%[1] 业绩变动原因 - 报告期内经营持续承压,营业收入下降,生产产能未充分释放,多方面因素综合影响导致利润下降[1] - 营业外支出事项增加以及权益法核算下投资亏损,对公司本期业绩变动造成较大影响[1]
ST绝味(603517.SH)发预亏,预计2025年度归母净亏损1.6亿元至2.2亿元
智通财经网· 2026-01-22 21:22
在整体经济趋稳的大背景下,消费行业仍面临结构性调整压力。报告期内公司经营持续承压,本期营业 收入有所下降,生产产能未充分释放,多方面因素综合影响导致利润下降。另外,营业外支出事项增加 以及权益法核算下投资亏损,进而对公司本期业绩变动造成较大影响。 智通财经APP讯,ST绝味(603517.SH)发布2025年度业绩预告,预计2025年度实现归属于母公司所有者 净亏损1.6亿元至2.2亿元,与上年同期相比,将出现亏损。 ...
ST绝味(603517.SH):2025年度预亏1.6亿元至2.2亿元
格隆汇APP· 2026-01-22 20:48
格隆汇1月22日丨ST绝味(维权)(603517.SH)公布,经财务部门初步测算:(1)预计2025年度实现营 业收入53亿元到55亿元,与上年同期(法定披露数据)相比,将减少7.57亿元到9.57亿元,同比下降 12.09%到15.29%。(2)预计2025年度实现归属于母公司所有者的净利润-22,000万元到-16,000万元,与 上年同期(法定披露数据)相比,将出现亏损。(3)预计2025年度实现归属于母公司所有者的扣除非 经常性损益的净利润7,000万元到10,000万元,与上年同期相比,下降50.72%到65.51%。 ...
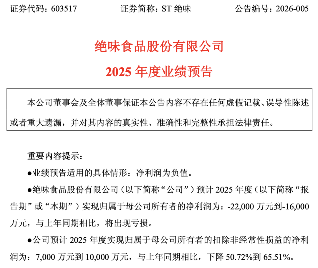
绝味食品(603517) - 2025 Q4 - 年度业绩预告
2026-01-22 20:05
财务数据关键指标变化:收入 - 预计2025年度营业收入为53亿元到55亿元,同比下降12.09%到15.29%[4] - 公司预计2025年度营业收入将减少7.57亿元到9.57亿元[4] 财务数据关键指标变化:利润 - 预计2025年度归属于母公司所有者的净利润为-22,000万元到-16,000万元,与上年同期盈利22,711.26万元相比将出现亏损[3][4][6] - 预计2025年度扣除非经常性损益的净利润为7,000万元到10,000万元,同比下降50.72%到65.51%[3][4] - 上年同期(2024年)归属于母公司所有者的净利润为22,711.26万元,扣除非经常性损益的净利润为20,293.26万元[6] - 上年同期(2024年)利润总额为46,187.65万元[6] - 公司预计2025年度归属于母公司所有者的净利润为负值[3] 管理层讨论和指引 - 业绩预亏主因包括营业收入下降、生产产能未充分释放、营业外支出增加以及权益法核算下投资亏损[7] 其他重要内容 - 业绩预告期间为2025年1月1日至2025年12月31日[4] - 本次业绩预告数据未经注册会计师审计[4]
绝味食品股份有限公司2026年第一次临时股东会决议公告
上海证券报· 2026-01-21 02:18
股东会基本信息 - 会议于2026年1月20日在湖南省长沙市芙蓉区韶山北路159号通程国际大酒店召开 [3] - 会议采用现场投票与网络投票相结合的表决方式 [1] - 会议由董事会召集,因董事长戴文军因公未能现场出席,经半数以上董事推选,由董事彭浩女士主持现场会议 [1] - 公司在任的7名董事全部列席会议,董事会秘书及其他高级管理人员也均列席会议 [4] 议案审议与表决结果 - 会议审议并通过了《关于为子公司提供担保的议案》 [2] - 本次会议没有否决议案 [3] - 会议的召集、召开程序、出席人员资格及表决程序均被律师见证为合法有效 [5] 法律见证情况 - 本次股东会由湖南启元律师事务所进行法律见证,经办律师为傅怡堃、向情情 [5] - 律师认为会议程序符合《公司法》、《股东会规则》及《公司章程》等规定,表决结果合法有效 [5]