基金管理
搜索文档
直线拉升!刚刚:宣布救市!
中国基金报· 2025-12-15 21:44
韩国国民年金公团(NPS)外汇对冲策略调整 - 韩国国民年金公团宣布将以更灵活的方式推进战略性外汇对冲,以支撑疲弱的韩元汇率 [1] - 该基金的管理委员会决定制定灵活的执行措施,使战略性对冲能根据市场状况进行适应性操作 [1] - 该基金目前将其海外投资组合的战略性对冲比例上限设定为10% [1] NPS资产规模与市场影响 - 韩国国民年金公团管理的资产规模约为1361万亿韩元,约合9240亿美元 [1] - 消息公布后,韩元对美元汇率一度上涨0.9% [2] - 市场分析认为此举旨在震慑做空韩元的交易者,传递出不要与韩国央行、国民年金及财政部对抗的信号 [4] 韩国官方机构的协同护汇行动 - 负责监管NPS的韩国保健福祉部声明,委员会决定将与韩国央行(BOK)的外汇互换协议期限再延长一年至2026年底 [4] - 韩国央行在单独声明中表示,该外汇互换额度已从2022年的100亿美元逐步上调至650亿美元 [4] - NPS作为韩国最大的机构投资者,过去常通过对冲与外汇操作来缓解韩元压力,例如在今年1月至5月期间曾卖出美元、买入韩元 [4] 韩元汇率背景与压力 - 在持续的股市资金外流以及居民加大海外投资的影响下,韩元在今年下半年兑美元累计下跌超过8% [1] - 韩元是亚洲表现最差的货币,韩国因此面临更大的护汇压力 [1]
金融破段子 | 战胜“平庸”的难度
中泰证券资管· 2025-12-15 19:32
美股市场观察与指数投资理念 - 2025年美股涨势不错,但美股七巨头(Magnificent 7)中的一大半今年并未跑赢标普500指数 [2] - 宽基指数常被认为是“平庸”的代表,但战胜“平庸”的指数难度很高,即便投资范围已缩小至美股七巨头这样的阶段性强势方向 [4][5] - 对于普通投资者而言,将投资目标从“战胜市场”调整为“不败”是市场高度分化情况下的一个不错选择 [5] 指数增强产品概述 - 指数增强类产品是在被动跟踪指数的基础上,以控制跟踪误差为前提进行主动管理的基金,旨在获取指数Beta收益的同时,通过增强策略获取超额Alpha收益 [5] - 巴菲特曾多次建议非专业投资者定投宽基指数基金,指数基金代表市场平均收益,是对“不败”目标的诠释,能帮助非专业投资者减少决策变量 [5] 评估指数增强产品能力的要点 - 过往业绩,尤其是多年的过往业绩,是观察产品的重要考察点之一 [5] - 增强效果的持续性是非常重要的考察维度,在不同市场环境中能稳定创造超额收益、“积小胜为大胜”的产品对普通投资者更友好 [7][8][9] - 理解并认可产品的“增强”逻辑至关重要,因为任何增强策略都有阶段性跑输的可能,缺乏理解容易在跑输时对策略失去信心 [9] 中泰沪深300指数增强基金案例 - 中泰沪深300指数增强A份额自2020年4月1日成立至2025年9月30日,份额净值增长率为69.29%,同期业绩比较基准增长率为25.11%,超额收益为44.18% [9] - 自成立以来五年多时间,该基金A份额在每个完整半年度皆跑赢业绩基准 [9] - C份额自成立至2025年9月30日,份额净值增长率为65.60%,同期业绩比较基准增长率为25.11% [9] - 该基金各年度具体表现:2020年A/C份额净值增长52.74%/52.29%(基准39.06%),2021年增长2.07%/1.65%(基准-4.85%),2022年增长-16.29%/-16.63%(基准-20.58%),2023年增长-7.98%/-8.35%(基准-10.79%),2024年增长17.44%/16.98%(基准14.04%),2025年上半年增长1.73%/1.53%(基准0.07%)[11]
韩元加速贬值之际 韩国国民年金将根据市况灵活开展外汇对冲
新浪财经· 2025-12-15 18:24
韩国国民年金外汇对冲策略调整 - 韩国国民年金基金的管理委员会决定制定灵活的外汇对冲实施措施,允许根据市场状况适应性地开展战略对冲 [1][5] - 该基金目前的外汇对冲上限为其海外资产的10% [2][6] 政策调整的市场背景 - 主要受到国民年金以及散户投资者投资组合投资的推动,韩国国内美元需求激增,导致今年下半年韩元贬值速度大幅加快 [2][6] - 在此期间,韩元兑美元汇率下跌逾8%,成为亚洲表现最差的货币 [3][7] 与韩国央行的合作安排 - 负责监管国民年金的韩国保健福祉部宣布,与韩国央行的外汇互换协议期限将延长一年,至2026年底 [3][7] - 韩国央行表示,互换额度已从2022年的100亿美元逐步提升至650亿美元 [4][8] 市场即时反应 - 公告发布后,韩元兑美元汇率走高,美元兑韩元一度下滑1%,至1美元兑1,463.65韩元,公告发布前汇率在1,472左右 [4][8]
社区团购板块走强,43位基金经理发生任职变动
搜狐财经· 2025-12-15 16:26
市场行情概览 - 12月15日A股三大指数集体下跌,沪指跌0.55%报3867.92点,深成指跌1.1%报13112.09点,创业板指跌1.77%报3137.8点 [1] - 当日表现较好的板块是空间站概念、社区团购和养老概念 [1] - 当日下跌的板块包括铜缆高速连接、新型工业化和CPO概念 [1] 基金经理变动情况 - 12月13日至12月15日期间,共有43位基金经理发生任职变动 [3] - 近30天(11月15日至12月15日)共有659只基金产品的基金经理发生离职 [3] - 在12月13日至12月15日期间,有50只基金产品发布基金经理离职公告,涉及19名基金经理 [3] - 离职原因方面:9位基金经理因工作变动离职,涉及24只基金产品;1位因个人原因离职,涉及6只基金产品;1位因辞职离职,涉及8只基金产品;8位因产品到期离职,涉及12只基金产品 [3] - 易方达基金郑希现任基金资产总规模为192.13亿元,其管理过的易方达信息产业混合A在任职9年又81天期间获得442.40%的回报 [4] 新基金经理上任情况 - 12月13日至12月15日期间,有44只基金产品发布基金经理任职公告,涉及25名基金经理 [5] - 广发基金张芊现任基金资产总规模为361.99亿元,其管理的广发聚鑫债券A在任职12年又159天期间获得184.69%的回报,并新任广发现金增利货币的基金经理 [5] 基金公司调研活动 - 近一个月(11月15日至12月15日),博时基金参与公司调研数量最多,共调研42家上市公司 [6] - 同期调研活跃的基金公司还包括:国泰基金调研37家、华夏基金调研36家、鹏华基金调研35家 [6] - 从调研行业来看,基金公司对专用设备行业的上市公司调研次数最多,共有208次 [6] - 其次是消费电子行业,基金公司调研了189次 [6] - 其他被重点调研的行业包括:化学制品(128次)、计算机设备(110次)、半导体(96次) [7] 受关注个股调研情况 - 最近一个月(11月15日至12月15日),最受公募基金关注的公司是中科曙光,共有116家基金管理公司参与调研 [7] - 中科曙光属于专用计算机设备行业,主营业务为高端计算机、存储、安全、数据中心产品的研发及制造,同时发展数字基础设施建设、智能计算等业务 [7] - 同期受关注度其次的公司是海光信息(116家基金公司调研)和立讯精密(88家基金公司调研) [7] - 最近一周(12月8日至12月15日),基金调研数量第一的公司仍是中科曙光,共被116家基金机构调研 [8] - 最近一周调研数量较多的其他公司包括:海光信息(116家)、广联航空(43家)和伟创电气(39家) [8]
湖南金芙蓉产业引导基金空天海洋产业子基金管理机构公示
搜狐财经· 2025-12-15 14:27
投资界12月15日消息,根据湖南省金芙蓉产业引导基金子基金设立运作相关规定,湖南省金芙蓉产业引 导基金管理人湖南省财信产业基金管理有限公司于2025年5月22日发布《湖南省金芙蓉产业引导基金空 天海洋产业子基金管理机构遴选公告》,按程序对申报机构进行了评审,对候选机构进行了尽职调查、 投资决策,现将拟投资合作的空天海洋产业子基金管理机构有关情况进行公示,子基金管理机构为湖南 高新纵横资产经营有限公司。 来源:财信产业基金 ...
华宝中证港股通医疗主题ETF今日起发售,募集上限20亿元
证券时报网· 2025-12-15 09:41
基金产品信息 - 华宝中证港股通医疗主题ETF(159137)将于2025年12月15日至2025年12月26日进行发售 [1] - 该基金首次募集规模上限为20亿元 [1] - 该基金的场内简称为港股通医疗ETF华宝 [1] 基金管理与基准 - 该基金的基金管理人为华宝基金 [1] - 该基金由张放担任基金经理 [1] - 该基金的业绩比较基准为经人民币汇率调整的中证港股通医疗主题指数收益率 [1]
百嘉百裕成长混合型发起式证券投资基金基金份额发售公告
中国证券报-中证网· 2025-12-15 07:44
基金产品基本信息 - 基金名称为百嘉百裕成长混合型发起式证券投资基金 简称百嘉百裕成长混合发起式 [9] - 基金代码分为A类025090和C类025091 [9] - 基金类别为契约型开放式混合型证券投资基金 存续期限为不定期 [9] - 基金份额发售面值为人民币1.00元 按初始面值发售 [9][14] - 投资目标是通过积极主动的资产配置 精选具有竞争优势或潜力的优质上市公司 力争获得超越业绩比较基准的收益 [10] - 理论上其预期风险与预期收益水平低于股票型基金 高于债券型基金和货币市场基金 [11] - 基金可投资港股通标的股票 面临因投资环境、市场制度及交易规则等差异带来的特有风险 [11] 募集安排与认购详情 - 基金募集于2025年6月19日获中国证监会证监许可〔2025〕1303号文准予募集注册 [1] - 募集期为2025年12月18日至2026年3月17日 基金管理人可根据情况调整募集时间 [7][15] - 发售对象为符合法律法规规定的个人投资者、机构投资者、合格境外机构投资者等 [18] - 首次单笔最低认购金额不低于人民币1.00元 追加认购最低金额为人民币1.00元 [8] - 单一投资者经确认的认购份额不得达到或超过本基金确认总份额的50% [8] - 募集期间募集的资金存入专门账户 在募集行为结束前任何人不得动用 [23] - 认购款项在基金合同生效前产生的利息将折算为基金份额归基金份额持有人所有 [23] 发起资金与相关承诺 - 基金管理人将运用发起资金认购本基金的金额合计不低于1000万元 [7] - 发起资金认购的基金份额持有期限自基金合同生效之日起不少于三年 [19] - 发起资金来源于基金管理人的股东资金、固有资金以及高级管理人员或基金经理等人员的资金 [20] - 发起资金提供方认购本基金的总金额不少于1000万元 持有期限不少于3年 [20] 销售与服务机构 - 基金管理人和登记机构为百嘉基金管理有限公司 基金托管人为渤海银行股份有限公司 [1][44] - 销售机构包括直销机构和代销机构 具体名单详见份额发售公告 [12] - 直销中心为百嘉基金管理有限公司 [12] - 基金管理人可根据情况变更或增减销售机构 并在网站公示 [13] - 注册登记机构为百嘉基金管理有限公司 [44] - 会计师事务所为中审众环会计师事务所 律师事务所为广东岭南律师事务所 [45] 开户、认购程序与资金处理 - 投资者需开立基金账户和交易账户才能办理认购手续 [11] - 机构投资者在直销柜台开户需指定一个银行账户作为投资基金的结算账户 [27] - 个人投资者通过直销中心办理业务 必须事先开立银行活期存款账户 [36] - 机构投资者开户和认购时间为基金募集期间的9:30-17:00 周六、周日及法定节假日除外 [28] - 个人投资者开户和认购时间同为基金募集期间的9:30-17:00 周六、周日及法定节假日除外 [37] - 投资者应在提出认购申请当日17:00之前 将足额认购资金划至指定的直销募集账户 [34][38] - 直销募集账户开户行为中国工商银行股份有限公司广州第一支行 账号为3602000129202308155 [35][41] 费用、份额计算与验资生效 - 认购费用不列入基金财产 主要用于市场推广、销售、登记等募集期间发生的各项费用 [21] - 认购份额计算示例如下:投资550万元认购A类份额 假设利息550元 认购费用1000元 可得到5,499,550.00份A类份额 [21][22] - 投资550万元认购C类份额 假设利息550元 认购费率为0% 可得到5,500,550.00份C类份额 [22] - 基金募集期间的信息披露费、会计师费、律师费以及其他费用 不得从基金财产中列支 [24] - 募集期截止后 有效认购资金及所生利息划入验资账户 由会计师事务所验资并出具报告 [42] - 若基金合同达到生效条件 基金管理人向中国证监会提交验资报告办理备案 自书面确认之日起合同生效 [42] - 若募集失败 基金管理人承担全部募集费用 并在募集期结束后30天内将所募资金加计活期存款利息退还给认购人 [42]
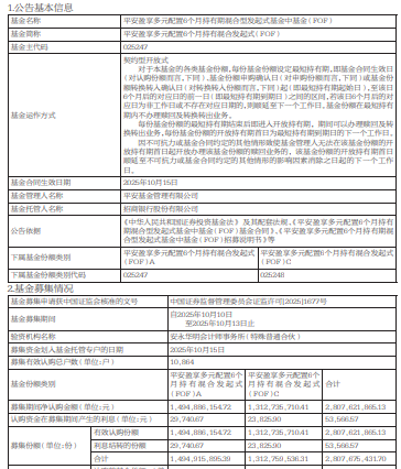
平安基金管理有限公司关于新增中国建设银行股份有限公司为旗下基金销售机构的公告
上海证券报· 2025-12-15 04:48
一、自2025年12月15日起,投资者可通过建设银行办理以下基金的开户、申购、赎回、定投、转换等业 务。 ■ 二、重要提示 1、定投业务是基金申购业务的一种方式。投资者可以通过销售机构提交申请,约定每期扣款时间、扣 款金额及扣款方式,由销售机构于每期约定扣款日在投资者指定资金账户内自动完成扣款及基金申购业 务。上述列表开通定投业务的基金每期最低扣款金额以基金公告为准,销售机构可根据需要设置等于或 高于基金公告要求的最低扣款金额,具体最低扣款金额以销售机构的规定为准。 2、基金转换是指基金份额持有人按照《基金合同》和基金管理人届时有效公告规定的条件,申请将其 持有基金管理人管理的、某一基金的基金份额转为基金管理人管理的、且由同一注册登记机构办理注册 登记的其他基金的基金份额的行为。基金转换业务规则与转换业务的收费计算公式参见本公司网站的 《平安基金管理有限公司关于旗下开放式基金转换业务规则说明的公告》。 三、费率优惠 为更好地满足广大投资者的理财需求,根据平安基金管理有限公司(以下简称"本公司")与中国建设银 行股份有限公司(以下简称"建设银行")签署的销售补充协议,从2025年12月15日起,建设银行新增销 ...
关于景顺长城基金管理有限公司旗下部分基金新增微众银行为销售机构的公告
上海证券报· 2025-12-15 04:33
核心观点 - 景顺长城基金管理有限公司于2025年12月15日宣布,为满足投资者理财需求,新增委托四家金融机构销售其旗下部分基金,以拓展销售渠道 [1][5][9][14] 新增销售渠道详情 - 新增委托深圳前海微众银行股份有限公司销售旗下部分基金,具体业务流程及费率优惠以微众银行规定为准 [1] - 新增委托万联证券股份有限公司销售旗下部分基金,具体业务流程及费率优惠以万联证券规定为准 [5] - 新增委托中国民生银行股份有限公司销售景顺长城中证500行业中性低波动指数型证券投资基金,具体业务流程及费率优惠以中国民生银行规定为准 [9] - 新增委托西部证券股份有限公司销售景顺长城优质成长股票型证券投资基金,具体业务流程及费率优惠以西部证券规定为准 [14] 销售机构信息 - 微众银行注册地址为深圳市前海深港合作区前湾一路1号A栋201,客户服务电话为95384 [2] - 万联证券注册地址为广州市天河区珠江东路11号18、19楼全层,客户服务电话为95322 [5] - 中国民生银行注册(办公)地址为北京市西城区复兴门内大街2号,客户服务热线为95568 [10] - 西部证券注册(办公)地址为西安市新城区东新街319号8幢10000室,客服热线为95582 [14] 相关业务说明 - 申购赎回等业务仅适用于处于正常申购期及特定开放日的基金,封闭期、募集期等特殊规定需参见基金法律文件及公司公告 [2][5][10][14] - 定期定额投资业务是一种基金申购方式,投资者可通过销售机构申请自动扣款及申购,具体规则遵循销售机构规定 [2][6][10][15] - 若销售机构开通基金转换业务,投资者需确认基金状态并遵循其规定提交申请,转换限制及费率规则参见公司相关公告 [3][6][11][15] - 销售机构可能为投资者开放前端收费模式基金的一次性或定期定额申购费率折扣优惠,具体优惠规则以销售机构为准 [3][6][11][16] - 销售机构可能依据法律法规调整投资起点金额、级差及累计申购限额等标准,调整后以销售机构最新规定为准 [3][6][11][16] 投资者咨询途径 - 景顺长城基金管理有限公司客户服务电话为400 8888 606及0755-82370688,网址为www.igwfmc.com [4][7][12][16] - 微众银行客户服务电话为95384,网址为http://www.webank.com/ [4] - 万联证券客户服务电话为95322,网址为www.wlzq.cn [7] - 中国民生银行客户服务热线为95568,网址为www.cmbc.com.cn [12] - 西部证券客服热线为95582,网址为www.west95582.com [16]
凝聚人心 恪守风控 做中低频赛道逆行者
中国证券报· 2025-12-15 04:19
量化投资的舞台常被视为算力与算法的对决,数据流中闪烁的是无止境的竞争与迭代,激烈的角逐往往 让外界只看到冰冷的代码、运转的服务器与跳动的净值曲线。然而,当外界目光投向大岩资本时,一种 不同于行业刻板印象的"温度"逐渐浮现。 □本报记者 王宇露 近日,中国证券报记者专访了大岩资本副总裁朱星曈,试图探寻这份"温度"的源头与内涵。在朱星曈看 来,真正的量化远不止于模型与算力——它更关乎人的凝聚、风控的执守与进化的愿望。 十余年的打磨中,大岩资本沉淀出一套有"温度"的量化管理体系:以伙伴文化凝结长期事业共同体,以 极致风控锚定行稳致远之舵,并以多维均衡的迭代节奏从容穿越周期。沿着这样的逻辑,大岩资本的路 径清晰而坚定:既要成为市场的领跑者,更要锻造一家文化深厚、基业长青的量化"百年老店"。 以人为本 锻造"百年老店" 走进大岩资本的办公室,"石头"元素随处可寻,这不仅是品牌的视觉印记,更寓意着"翻遍每一块石 头"的极致探索。然而在朱星曈眼中,比挖掘数据因子更重要的,是挖掘并凝聚"人"的价值。 她表示:"我们更愿称大岩资本人为事业伙伴,而非雇员。"这句话并非泛泛而谈,而是深深融入公司血 脉的管理逻辑。一套清晰且温暖的体 ...