新能源汽车技术升级

搜索文档
十项全新升级十二项同级独享 阿维塔12四激光版开启预售
证券日报网· 2025-10-19 16:57
本报讯 (记者刘钊)10月18日,阿维塔科技(重庆)股份有限公司(以下简称"阿维塔")旗下阿维塔12四激光版预售发布 会在重庆举办,并宣布阿维塔*华为乾崑智驾®城市公开赛即将启动。阿维塔12四激光版提供纯电与增程双动力,共推出6款车 型。新车在设计、豪华、驾控与智能四大维度全面进化,以华为四激光雷达、华为乾崑ADS4、52kWh大容量宁德时代骁遥超 级增·混电池为代表的"十项全新升级",以及英国之宝25扬声器音响、VIP四座豪华包、四温区空调与纳米水离子健康氧颜舱 等"十二项同级独享"配置。 阿维塔12四激光版全系标配华为最高阶的四激光雷达系统,树立全新安全标杆。该系统在原有3颗高感知长距激光雷达的 基础上又增加了1颗后向高精度固态激光雷达,实现360°无死角全域覆盖。即使在夜间或逆光等极端场景下,也能精准识别如 倒车时的下沉台阶、悬空消防栓、异形障碍物等传统视觉方案难以捕捉的风险。 在软件层面,新车搭载华为乾崑ADS4,基于WEWA技术架构实现从"模仿人类"到"超越人类"的决策进化,通行效率上提 升20%,重刹率降低30%,端到端时延降低50%,体验更贴近"人驾"般流畅自然。全维防碰撞系统CAS4.0进一步 ...
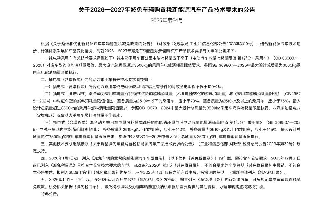
三部门近日联合公告2026—2027年减免车辆购置税新能源汽车产品技术要求
央视新闻· 2025-10-15 14:05
■ 插电式(含增程式)混合动力乘用车 对于插电式混合动力新能源汽车,包括能充电也能加油的混动车型、增程式混动车型,新规明确了三个要满足的条件: 调整何时生效? 工业和信息化部、财政部、税务总局等三部门近日联合公告2026—2027年减免车辆购置税新能源汽车产品技术要求,明确纯电动乘用车、插电式(含 增程式)混合动力乘用车有关技术要求调整等情况。 具体有哪些调整? ■ 纯电动乘用车 对于纯电动新能源汽车,新规要求,这类车跑一百公里用的电量,不能超过国家给同类型车定的"耗电上限"。 如果车子特别重,比如最大设计总质量超过3.5吨,也得按3.5吨车型的耗电标准来,简单说就是"车越重,对省电的要求越严"。 2026年1月1日(含)起,在2026年及以后生效的《减免税目录》发布后,购置列入《减免税目录》的新能源汽车,可按规定享受车辆购置税减免政 策。 新规对车企和消费者有什么影响? 对于消费者来说,由于不符合新技术要求的车型无法享受购置税减免,这将导致消费者购车成本发生变化。部分技术落后的车型可能因不满足新要求 而退出市场,短期内消费者可选择的车型范围可能缩小,长期来看将促使市场提供更多优质产品,消费者需更关注车型技术 ...
新能源减免购置税要求升级!新品基本符合技术标准,不达标车型或年底清库促销
每日经济新闻· 2025-10-15 10:50
"无论车辆符不符合最新发布的技术要求公告,明年新能源购置税应该都会开始减半征收了。"10月13日,一位广汽埃安的销售人员告诉《每日经济新闻》记 者。 他所提及的技术要求公告是工信部等三部门在10月9日联合发布的《关于2026—2027年减免车辆购置税新能源汽车产品技术要求的公告》(以下简称《公 告》)。从《公告》内容来看,其不仅在纯电动乘用车百公里电能消耗量要求上引入了更新的国家标准,还将插电式(含增程式)混合动力乘用车的纯电续 航门槛从此前的43公里提高到了100公里。 "《公告》对纯电动乘用车和插电式混合动力乘用车提出了一些产品技术要求,是要淘汰落后的产品,对行业来说是好事情。从市场端来看,如今车企推出 的新产品多是符合规定的,所以影响不大。"一位比亚迪(002594)的销售人员表示。 乘联分会秘书长崔东树在接受《每日经济新闻》记者采访时分析称,《公告》要求将促进电池容量、混动系统等技术升级,优化驾乘体验,提升产品安全性 与竞争力。严格的标准将推动企业推出更高性能车型,满足消费者对长续航、低能耗的需求,扩大市场规模的同时助力绿色低碳发展,实现产业升级与消费 升级的双赢。 "行业推出的新产品基本符合技术标准 ...
新能源汽车购置税明年退坡 车企及消费者抢搭红利“末班车”
证券时报· 2025-10-15 01:34
政策调整核心内容 - 自2026年1月1日起,新能源汽车购置税政策由全额免征切换为减半征收,每辆新能源乘用车减税额上限为1.5万元 [1][2] - 政策调整与新的技术要求挂钩,遵循“不达标无免税”原则,旨在推动产业技术升级 [1][2] - 购置税优惠逐步退出被视为行业从“政策输血”转向“市场造血”的必然要求,标志着产业进入成熟期 [3][8] 政策对行业竞争格局的影响 - 政策转向促使汽车市场竞争核心更加聚焦于技术、品牌、服务和用户体验,开启长周期的品质竞赛 [1] - 严格的技术标准推动企业推出更高性能车型,以满足消费者对长续航、低能耗的需求,实现产业与消费双升级 [2] - 行业共识认为,政策调整是引导理性竞争、反内卷的表现,未来市场将考验车企真正的产品力、成本控制能力和市场应变能力 [2][9] 车企应对策略与市场动态 - 众车企动作提速,2024年9月出现超70款新车扎堆上市的新车潮,以借助政策红利窗口带动订单增长 [1][4] - 针对需在2026年交付的车型,蔚来、问界等品牌推出购置税差额补贴方案,最高可抵扣1.5万元,将消费者的决策风险和税负不确定性转化为车企成本 [5][6] - 部分车企如小鹏、零跑、小米年销量目标完成率较高,而北汽、极氪等完成率较差,四季度面临较大挑战 [5] 消费者行为与市场需求变化 - 2024年9月新能源乘用车零售129.6万辆,同比增长15.5%,环比增长16.2%,替代传统燃油车的效应加速 [5] - 2024年的“金九银十”是最后一个电车免税的销售旺季,消费者关注购置税成本增加问题,新能源汽车多以“新车权益”代替降价促销 [7] - 即便免税退坡,新能源汽车凭借智能化、使用成本和驾驶体验上的优势,依然被市场认为具备强大竞争力 [7] 政策对不同车型与技术路线的影响 - 2026年新规下,30万元及以下价格区间车型仍将受益,而50万元车型减税额从3万元降至1.5万元,减免比例从60%降至30% [3] - 增程式车型达标难度相对较低,部分重型传统插混车型面临的挑战更大 [3] - 不符合新技术要求的车型无法享受减免,可能导致消费者购车成本变化,短期内可选择的车型范围可能缩小,长期将促使市场提供更多优质产品 [7]
买插混车盯紧这个数,明年可能多花上万元
36氪· 2025-10-13 11:23
《关于2026—2027年减免车辆购置税新能源汽车产品技术要求的公告》(下称公告)近日发布,对纯电动乘用车和插电式(含增程式)混合动力乘用车有 关技术要求进行了调整。公告将于2026年1月1日起正式实施。 哪些现有车型将受到影响? "部分合资插混车或面临更大压力" 前述公告对纯电动乘用车电耗,插混(增程)乘用车的纯电续航、电耗、油耗都提出了新要求。聚焦插混(增程)乘用车领域,其纯电动续驶里程应满足 有条件的等效全电里程不低于100公里,且亏电油耗、百公里电耗门槛都高于过往标准。 公开资料显示,等效全电里程(EAER)的计算基于WLTC(全球统一轻型车测试循环工况)测试流程,后者是联合国于2017年联合多国制定的汽车能耗 与排放测试标准,测试结果更贴近实际驾驶但续航数值较低。 从数据源看,工信部公示数据都基于WLTC,而车企更偏向于用CLTC(中国轻型汽车行驶工况),后者是中国针对道路环境设计的电动汽车续航测试标 准,数值高于WLTC。 从上述TOP20榜单来看,有12款入围车型的低配版上市时间都在2025年7月前,只有银河A7、海狮06 DM、哈弗猛龙PHEV低配版上市时间在下半年,不 过海狮06 DM、哈弗 ...
【周度分析】车市扫描(2025年9月28日-9月30日)
乘联分会· 2025-10-11 17:38
点 击 蓝 字 关 注 我 们 本文全文共 4051 字,阅读全文约需 13 分钟 本文详细资讯可在中国汽车流通协会乘用车市场信息联席分会官网下载:www.cpcaauto.com 9月第四周全国乘用车市场日均零售9.8万辆,同比去年9月同期下降2%,较上月同期增长19%。 9月第五周全国乘用车市场日均零售15.5万辆,同比去年9月同期增长43%,较上月同期增长48%。 初步统计:9月1-30日,全国乘用车市场零售223.9万辆,同比去年9月增长6%,较上月增长11%;今年以 来累计零售1,700.4万辆,同比增长9%。 1.本周车市概述 初步统计: 9月1-30日,全国乘用车市场零售223.9万辆,同比去年9月增长6%,较上月增长11%,今年以 来累计零售1,700.4万辆,同比增长9%;9月1-30日,全国乘用车厂商批发277.0万辆,同比去年9月增长11%,较 上月增长12%,今年以来累计批发2,081.2万辆,同比增长13%。 初步统计: 9月1-30日,全国乘用车新能源市场零售130.7万辆,同比去年9月增长16%,较上月增长 17%,全国乘用车新能源零售渗透率58.5%,今年以来累计零售887.8 ...
明年起实施,事关新能源车购置税减免
36氪· 2025-10-11 10:35
图片来源:工信部官网 10月9日,工信部等三部门联合发布《关于2026—2027年减免车辆购置税新能源汽车产品技术要求的公告》(以下简称《公告》),明确纯电动乘用车、 插电式(含增程式,下同)混合动力乘用车有关技术要求调整等情况。 从《公告》内容来看,其不仅在纯电动乘用车百公里电能消耗量要求上引入了更新的国家标准,还将插电式(含增程式)混合动力乘用车的纯电续航门槛 从此前的43公里提高到了100公里。 "此次对新能源汽车产品技术调整,是为了适应新能源汽车续航快速提升和增程技术的提升,确保政策与技术发展同步。同时,通过提高技术门槛,引导 企业加大研发投入,淘汰落后产品,推动产业从规模扩张转向高质量发展,稳定企业对政策的长期预期。"乘联分会秘书长崔东树在接受《每日经济新 闻》记者采访时分析称。 《公告》明确,2026年1月1日起,列入《减免车辆购置税的新能源汽车车型目录》的车型,需符合《公告》要求。"《公告》的发布,是为了进一步提升 节能降碳的力度,同时强调由量到质的提升,强调技术创新的主导力度。"新能源汽车和动力电池专家杨伟斌建议,车企要按照能耗和距离的新技术标 准,尽快进行车辆公告,做好销售准备。最重要的是, ...
明年起实施!新能源车购置税减免技术门槛提高,插混纯电续航须超100公里
每日经济新闻· 2025-10-10 21:49
政策核心调整 - 工信部发布新公告,对享受购置税减免的新能源汽车提出更高技术要求,新标准将于2026年1月1日起实施 [2] - 政策目标为提升节能降碳力度,推动产业从规模扩张转向高质量发展,并稳定企业长期政策预期 [2] - 新规预示着新能源车购置税免征政策退出进入倒计时,2026年起可能按5%的税率减半征收车辆购置税 [9][10] 纯电动乘用车技术要求 - 纯电动乘用车百公里电能消耗量需不高于新国标GB 36980.1—2025的限值要求 [3] - 新国标为强制性标准,基准质量1780kg下的电能消耗量限值较原第二阶段加严约11% [5] - 新标准将整车质量拐点调整为1090kg和2710kg,旨在抑制新能源乘用车大型化的过度发展趋势 [5] - 新标准实施将促进汽车节能技术进步,淘汰高能耗车型,助力行业碳达峰和高质量发展 [7] 插电式混合动力乘用车技术要求 - 插电式(含增程式)混合动力乘用车的纯电续航门槛从43公里大幅提高至100公里 [2][8] - 据专家介绍,当前在售车型中约有四成纯电续航低于100公里,这些车辆需在2026年前退市 [8] - 市场上主流插混车型纯电续航已集中在100公里至200公里之间,部分车型续航达250公里左右 [9] - 续航门槛提升将降低消费者日常出行成本,改善出行体验,车企或将在年底前对不达标车型进行清库促销 [8] 对行业与企业的影响 - 提高技术门槛将引导企业加大研发投入,淘汰落后产品,强调技术创新的主导力度 [2] - 企业需按照新能耗和续航标准尽快进行车辆公告,不能依靠简单增加电池电量,而应通过提升“三电”系统效率和整车集成技术来达标 [2] - 严格标准将促进电池容量、混动系统等技术升级,优化驾乘体验,提升产品安全性与竞争力,实现产业升级与消费升级双赢 [5]
崔东树:新能源汽车技术要求调整 有利于产业升级与消费升级双赢
智通财经网· 2025-10-10 19:16
智通财经APP获悉,10月10日,乘联分会秘书长崔东树发布关于调整2026—2027年减免车辆购置税新能源汽车产品技术要求的分析。他表示, 新技术要求将促进电池容量、混动系统等技术升级,优化驾乘体验,提升产品安全性与竞争力。严格的标准推动企业推出更高性能车型,满足 消费者对长续航、低能耗的需求,扩大市场的同时助力绿色低碳发展,实现产业升级与消费升级的双赢。 10月9日,工信部等三部门联合发布《关于2026—2027年减免车辆购置税新能源汽车产品技术要求的公告》,明确纯电动乘用车、插电式(含增 程式)混合动力乘用车有关技术要求调整等情况。2026年1月1日起,列入《减免车辆购置税的新能源汽车车型目录》的车型,需符合公告要求。 此次调整是为适应新能源汽车续航快速提升,发动机增程技术提升,确保政策与技术发展同步。同时,通过提高技术门槛,引导企业加大研发 投入,淘汰落后产品,推动产业从规模扩张转向高质量发展,稳定企业对政策的长期预期。 1、纯电动乘用车有关技术要求相对温和 纯电动乘用车指标调整如下:纯电动乘用车百公里电能消耗量应不高于《电动汽车能量消耗量限值第1部分:乘用车》(GB 36980.1—2025)对应 车 ...
明年起实施,新能源车购置税减免技术门槛提高
每日经济新闻· 2025-10-10 18:06
10月9日,工信部等三部门联合发布《关于2026—2027年减免车辆购置税新能源汽车产品技术要求的公告》(以下简称《公告》),明确纯电动乘用车、插 电式(含增程式,下同)混合动力乘用车有关技术要求调整等情况。 图片来源:工信部官网 从《公告》内容来看,其不仅在纯电动乘用车百公里电能消耗量要求上引入了更新的国家标准,还将插电式(含增程式)混合动力乘用车的纯电续航门槛从 此前的43公里提高到了100公里。 "此次对新能源汽车产品技术调整,是为了适应新能源汽车续航快速提升和增程技术的提升,确保政策与技术发展同步。同时,通过提高技术门槛,引导企 业加大研发投入,淘汰落后产品,推动产业从规模扩张转向高质量发展,稳定企业对政策的长期预期。"乘联分会秘书长崔东树在接受《每日经济新闻》记 者采访时分析称。 《公告》明确,2026年1月1日起,列入《减免车辆购置税的新能源汽车车型目录》的车型,需符合《公告》要求。"《公告》的发布,是为了进一步提升节 能降碳的力度,同时强调由量到质的提升,强调技术创新的主导力度。"新能源汽车和动力电池专家杨伟斌建议,车企要按照能耗和距离的新技术标准,尽 快进行车辆公告,做好销售准备。最重要的是, ...